若您为此资料的原创作者,认为该资料内容侵犯了您的知识产权,请扫码添加我们的相关工作人员,我们尽可能的保护您的合法权益。

1/13

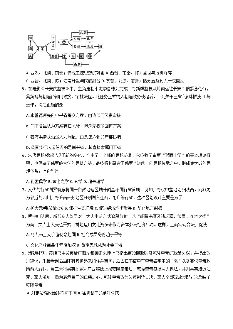
2/13

3/13
还剩10页未读, 继续阅读
2025—2026学年度贵州省毕节市黔西市高一上学期期末教学质量检测历史试题(含答案及解析)
展开相关试卷
2025—2026学年度贵州省毕节市黔西市高一上学期期末教学质量检测历史试题(含答案及解析):
这是一份2025—2026学年度贵州省毕节市黔西市高一上学期期末教学质量检测历史试题(含答案及解析),共13页。试卷主要包含了考试结束后,交回答题卡等内容,欢迎下载使用。
贵州省黔东南州2023-2024学年高二下学期期末教学质量检测历史试题(含答案):
这是一份贵州省黔东南州2023-2024学年高二下学期期末教学质量检测历史试题(含答案),共7页。试卷主要包含了本试卷主要考试内容等内容,欢迎下载使用。
贵州省毕节市赫章县2024-2025学年高一上学期期末教学质量监测历史试题(解析版):
这是一份贵州省毕节市赫章县2024-2025学年高一上学期期末教学质量监测历史试题(解析版),共10页。试卷主要包含了满分100分,本卷命题范围等内容,欢迎下载使用。
相关试卷 更多
资料下载及使用帮助
版权申诉
- 1.电子资料成功下载后不支持退换,如发现资料有内容错误问题请联系客服,如若属实,我们会补偿您的损失
- 2.压缩包下载后请先用软件解压,再使用对应软件打开;软件版本较低时请及时更新
- 3.资料下载成功后可在60天以内免费重复下载
版权申诉
免费领取教师福利 







