所属成套资源:2025-2026学年七年级上学期期中语文试题(含答案及解析)
黑龙江省哈尔滨市第十七中学校2025-2026学年七年级上学期期中语文试题(含答案)
展开
这是一份黑龙江省哈尔滨市第十七中学校2025-2026学年七年级上学期期中语文试题(含答案),共14页。试卷主要包含了积累运用,默写,文言文阅读,现代文阅读,写作等内容,欢迎下载使用。
一、积累运用
阅读下文,完成小题。
①亲爱的朋友,一起去大自然吧!我们去沉浸、去走近、去感受纯粹的神奇世界。徜徉于海边栈道,轻抚雕镂着花纹的栏杆,向远处眺望大海,海上烟波浩缈,②沁凉的海水拍打着礁石,奏出或高亢或低沉的乐曲。朋友,当你茫然无措时,去大自然感受一下吧,远离人生鼎沸的闹市,你会找到自己生活的方向;当你与他人产生分歧时,停下翻来覆去的纠结,③去自然沉静一下吧,你会解决一切棘手;④当你搜索枯肠不可得时,尽管去自然放松一下,你就会遇见属于自己的本真,遇见美不盛收的景色。
1.语段中加点字注音正确的一项是( )
A.纯粹(suì)
B.徜徉(shàng)
C.雕镂(lóu)
D.沁凉(qìn)
2.语段中加点的词语没有错别字的一项是( )
A.烟波浩缈
B.人生鼎沸
C.搜索枯肠
D美不盛收
3.选文中画线句没有语病的一项是( )
A.①
B.②
C.③
D.④
4.下列文学文化常识说法错误的一项是( )
A.《论语》儒家经典著作,是记录孔子及其弟子言行的一部书,东汉列为七经之一。宋代把它与《大学》《中庸》《庄子》合称为四书。
B.《诫子书》作者诸葛亮,字孔明,三国时期蜀汉政治家、军事家。“书”即“信”,又叫“尺牍”,是一种应用性文体。
C.古人的年龄有时不用数字表示,而用其它称谓来表示,如:男子二十岁称弱冠,三十岁称而立,四十岁称不惑。
D.杜甫,自号少陵野老,唐代诗人,与李白合称“李杜”,被世人尊为“诗圣”。
5.小文同学想要用下面一副对联来讴歌语文之美。依次填入空缺处的词语,最恰当的一项是( )
上联: ① ,自成风景;
下联:写物写人写时事, ② 。
A.①山好水好天光好 ②都是性情
B.①山好水好天光好 ②都是情意
C.①描山描水描天光 ②都是情意
D.①描山描水描天光 ②都是性情
6.依次填入下面这段文字横线处的语句,衔接最恰当的一项是( )
你怎样对待生活,生活就怎样对待你。。。,。。,只不过你我未处局中,不知其中滋味而已。
①迎难而退、明哲保身固然是一种智慧与生活态度
②人生在世,总会遇到这样或者那样的困难与挫折
③知难而进、努力向前更是一种执着和人生哲学
④很多人从表面看来你可能很羡慕他,但人人都有自己的苦恼
⑤美学大师蒋勤在《蒋勤劝美》中曾写道:“人生五味,酸甜苦辣咸都要经历才够完美。”
⑥某种程度上说,人活着就是一种态度
A.⑤②①③⑥④
B.②①⑥③⑤④
C.⑥②①③⑤④
D.①③⑤⑥④②
7.小语和小文尝试在具体场景中使用敬辞谦辞,请你选出使用正确的一项( )
场景一·奶茶店
店员:欢迎光临“百草园”奶茶店,请随意挑选!
小语:小文,我有选择困难症,你有何拙见(A)呀?
小文:我推荐这家的杨枝甘露,我经常惠顾(B)这家店。
场景二·小语家
小语:欢迎来到寒舍(C)。
小文:听说家父(D)爱喝龙井茶,我特意从家乡带了两罐来哩!
小语爸爸:太客气啦,来玩就好了,快来吃晚饭吧!
A.A
B.B
C.C
D.D
8.在《朝花夕拾》中,鲁迅先生记录了自己生命中出现的一些人物,给人留下了深刻的印象。以下关于书中人物的表述有错误的一项是( )
A.A
B.B
C.C
D.D
二、默写
9.古诗文填空
中华文明史册上优秀的诗歌灿若繁星,诗人用诗歌来传达感情。李益在《夜上受降城闻笛》中描写了在边塞的月夜,夜风送来凄凉幽怨的笛声,陡然唤醒思乡情绪“①,一夜征人尽望乡。”李白在《峨眉山月歌》中通过诗句“峨眉山月半轮秋,②”描绘了将离开故乡时的复杂情感。岑参在《行军九日思长安故园》中通过诗句“遥怜故园菊,③”突破了单纯的借花和思乡,表达了对和平的渴望。年老病衰的杜甫在此刻竟又与故人重逢“正是江南好风景,④”(杜甫《江南逢李龟年》),尽显深沉的悲哀与感慨。孔子在《十二章》中用“⑤,⑥”来阐述了学习和思考之间的辩证关系。“求知至乐”是我国著名语言学家、教育家王力先生的核心教育思想之一,这一教育思想也是对《〈论语〉十二章》中孔子“⑦,⑧”教育教学理念的继承和发扬。
三、文言文阅读
为了读好家书、传承优良品德,同学搜集了以下材料,请你阅读后完成下面小题。
【甲】
诫子书
诸葛亮
夫君子之行,静以修身,俭以养德。非淡泊无以明志,非宁静无以致远。夫学须静也,才须学也,非学无以广才,非志无以成学。淫慢则不能励精,险躁则不能治性。年与时驰,意与日去,遂成枯落,多不接世,悲守穷庐,将复何及!
【乙】
诲学说
欧阳修
玉不琢,不成器;人不学,不知道。然玉之为物,有不变之常德,虽不琢以为器,而犹不害为玉也。人之性,因物而迁。不学,则舍君子而为小人,可不念哉?
10.阅读古诗文,可以借助不同的方法理解词义,请根据提示完成表格。
11.翻译下面的句子。
(1)淫慢则不能励精,险躁则不能治性。
(2)虽不琢以为器,而犹不害为玉也。
12.诸葛亮、欧阳修都在品行方面对自己的孩子提出了要求。请结合【甲】【乙】文的具体内容,分析他们的要求有何共同点。
四、现代文阅读
阅读下面文字,回答下面小题。
古琴,也称瑶琴、玉琴、七弦琴,居“琴棋书画”四艺之首,为我国所独有,也是中国传统文化的代表符号之一。2003年被联合国教科文组织列为“人类口头和非物质遗产代表作”,成为人类重要的精神财富。
【材料一】
古琴的发源,可上溯至尧舜时期,至今已有三千多年的悠久历史。周朝时,古琴除用于郊庙祭祀、朝会、典礼等雅乐外,也兴盛于民间。《诗经》中“窈窕淑女,琴瑟友之”等诗句则是古琴最早的文字记载。汉魏六朝,是琴曲创作的鼎盛阶段。唐代制琴名家辈出,琴文化发达。宋朝时期,琴与文人的关系空前密切,从帝王至朝野上下都十分好琴,达到历代高峰。明清两代琴学兴盛,流派纷呈,紫禁城中也同样弦歌不辍。清代康熙、雍正、乾隆等皇帝同样关注古琴,他们搜集、赏鉴、珍藏了大量名琴。
【材料二】
古琴音域宽广、音色深沉、余音悠远。古琴的音域为四个八度零两个音,有散音7个、泛音91个、按音147个。散音同大地,深沉而旷远,让人起远古之思,堪称“太古之音”;泛音如天籁,空灵而绵长,有清冷入仙之感,堪称“天地之音”;按音如人语,丰富多变,堪称“天地人”三籁。
【材料三】
古琴是最有中国特色的传统乐器。古琴,传说由伏羲创制,其形制一直流传到今天。传统的中国古琴制作采用的是丝弦,声音很小。在安静的环境中,能弹出细腻微妙的天籁之声,令人思绪无限,体现出中国道家“大音希声,大象无形”的哲学理念。演奏者在弹奏古琴时,也会陷入沉思,使心灵得到净化和升华。听者亦能与之产生情感上的共鸣。
斫琴名家雷氏曾说:“选材良,用意深,五百年,有正音。”无论是新制琴还是老琴,都需要经历长期使用方能使琴音臻于佳境。无论是苍劲古朴还是恬静圆润,古琴体现的神韵和精神不断接续着中华传统文化的文脉,源远流长。
【注释】:斫(zhuó)琴:是指对中国民族乐器——古琴(亦称瑶琴,七弦琴,玉琴)进行精工细作的一种工艺技术,需要有专业技术的琴师完成操作。
(根据相关文章删改)
13.对内容的理解与表述与材料不相符的一项是( )
A.古琴,居“琴棋书画”四艺之首,为我国所独有,也是中国传统文化的代表符号之一。
B.宋朝时期,琴与文人的关系空前密切,从帝王至朝野上下都十分好琴,达到历代高峰。
C.古琴弹奏出的泛音如大地,空灵而绵长,有清冷入仙之感,堪称“天地之音”。
D.传统的中国古琴于静谧中弹奏出的天籁之音,体现出了中国道家“大音希声,大象无形”的哲学理念。
14.分别指出下面句子所运用的说明方法。(一个括号内只能填写一种说明方法)
①古琴的音域为四个八度零两个音,有散音7个、泛音91个、按音147个。( )
②清代康熙、雍正、乾隆等皇帝同样关注古琴,他们搜集、赏鉴、珍藏了大量名琴。( )
③斫琴名家雷氏曾说:“选材良,用意深,五百年,有正音。”( )
15.请结合三则材料,概括出古琴的特点。
16.小泽最近因为踢足球是否影响学习的问题和妈妈产生了争执:小泽认为踢足球可以劳逸结合,有益于学习;妈妈却以小泽化学成绩不理想为由认定踢足球影响了小泽的学习。两人针锋相对,互不相让,小泽为此烦躁不已。作为小泽的朋友,你认为听音乐可以舒缓烦躁情绪,让心情平复下来,有利于问题的解决。你在小泽家发现了以下几首曲子,请结合选文材料和音乐常识为小泽做出选择并说明推荐理由。
A.《十面埋伏》 B.《二泉映月》 C.《命运交响曲》 D.《高山流水》
你为小泽做出的选择是( )
推荐理由:
阅读《一点一横长》,回答下列小题。
一点一横长
①那年春天,因为顽皮无人管束得了,爷爷将我转校到他代课的外村小中读书。他两眼时刻盯着我,不准我到野外乱跑,说要磨磨我的棱角,每天放学后逼我写毛笔字,写不好不准吃饭。
②“点要沉腕之力,带出顿钩。”“横要气贯长虹,欲东先西。”
③我手里的毛笔随着爷爷的训导左行右回,一起一落,声音就化成了一个个黑字,笔画里溢满了他粗细有间的气息。
④“写错了,重来!”
⑤而我的眼神飘向了窗外,农田上空的电线上落满了春燕,它们怎不被电死呢?“叭”的一声,爷爷的巴掌落到了桌面,墨汁溅飞到我的脸上,一不小心就成了黑脸,笔下的字,却慢慢变得规整起来。
⑥但是,伙伴们在水田捉泥鳅的欢叫声不断入耳,我心痒不安,一个横笔还未写完,爷爷的巴掌扫到了我的头上,声音闷闷的,我不敢抬头,眼光投到了白纸上,一点一横,渐渐凝重。
⑦不远处,一个老师慢慢走过来,笑着说,爷孙俩坐得这么规矩,是在下棋吗?走近了,他才看到我在练毛笔字,又对爷爷说,你也守得住啊!爷爷应道,一点一横都写不端正,以后还能有三撇四捺?
⑧后来,每天下午我都在写一点一横,爷爷要我练好这两笔再写其他的。我不能评说自己写得有多好,但是人安静下来了。写完字,爷爷有时让我出去玩一会。我想着那个老师说的爷孙俩下棋的话,就走到对面往屋里看。小屋里一床一桌,长桌一端靠着窗台,两人各坐一边,真有点像在对弈,静悄悄的。窗外是一片稻田,农夫笑语声声,春光照进来,房间里都是绿的,透过门框就是一幅春日耕读图。
⑨下一学期,爷爷不代课了,我回到了原来的学校,虽然不像以前那样疯玩,喜欢上了课外书和投稿,但那副笔墨再未开启过。
⑩后来闲来无事,我又想起写写毛笔字。可是爷爷不在了,无人督促,自由自在,却写不出更多觉得舒服的笔迹,便无心事去深入练习了。
⑪走上职场,我以写作为业,空闲又去玩碑帖,手摹不多,常是目临。有时兴起,抛开书帖,写点随性的笔画,可是几种字体、数张白纸过后,能入眼的却是那一点一横,端详一阵,一种熟悉的气息扑面而来,纸上放亮了,春晖熠熠。
⑫人不见了,气息长久地留了下来。我常想,爷爷要是在身边,我们还可“对弈”下去,我的三撇四捺要丰韵好多,别人看到我们,又是一幅多么传情的图景!
17.第①段中爷爷“说要磨磨我的棱角”,“我”的棱角被磨平了吗?请从文中找到依据加以说明。
18.第③段中“左行右回,一起一落”指的是下列哪个笔画?( )
A.点
B.横
C.撇
D.捺
19.爷爷对“我”写字有哪些具体要求?
20.文中“气息”一词出现了三次,在第③段中“气息”的意思是,第⑪段还指,第⑫段更有的感情。
21.说说你对标题“一点一横长”含义的理解。
五、写作
22.阅读下面的材料,根据要求作文。
“甜”是自信大增时的欢喜,是成功展示自己时的激动,是超越自我时的莫大快慰,是与人为善时的内心快乐……还有一种甜,是先苦,后甜。严厉的神情,冷冰的话语,那是“甜”穿着厚厚的外衣;挥汗如雨、努力拼搏,那是“甜”派来的急先锋;一次次被否定,一次次再出发,那是“甜”化了妆将你陪伴。甜,萦绕心头,洪流冲淡不了,让人回味无穷。
请以“有一种甜在心头”为题目写一篇文章。
要求:①将题目抄写在答题卡作文纸的第一行(题目前空四格);②文体自选(诗歌、戏剧除外);③不得抄袭,不要套作;④不少于600字;⑤文中不得出现真实的人名、校名。
参考答案
【答案】1.D 2.C 3.B
【详解】1.本题考查字音。
A.纯粹(suì)——cuì;
B.徜徉(shàng)——cháng;
C.雕镂(lóu)——lòu;
故选D。
2.本题考查字形。
A.烟波浩缈——烟波浩渺;
B.人生鼎沸——人声鼎沸;
D.美不盛收——美不胜收;
故选C。
3.本题考查病句辨析。
A.语序不当,应改为“去走近、去沉浸、去感受”;
C.成分残缺,在“棘手”后面加上“问题”;
D.关联词不当与语序不当,将“尽管”改为“如果”,且应先“遇见美不胜收的景色”,再“遇见属于自己的本真”;
故选B。
4.【答案】A
【详解】本题考查文学文化常识。
A.“四书”指的是《论语》《大学》《中庸》《孟子》,而不是《庄子》,《庄子》是道家经典著作,不属于“四书”范畴。
故选A。
5.【答案】D
【详解】本题考查对联。对联字数相等、词性相当、结构相称、语意相关、平仄相谐等要求。
结合题干所示上下联的内容“自成风景”“写物写人写时事”可知,第①空内容应与“写物写人写时事”相对,第②空内容应与“自成风景”相对。
“写物写人写时事”由“写物”“写人”“写时事”三个动宾短语构成。“山好水好天光好”由“山好”“水好”“天光好”三个主谓短语构成,不能相对。“描山描水描天光”由“描山”“描水”“描天光”三个动宾短语构成,可以相对。
“自成风景”是一个动宾短语,下联不仅需要动宾短语与之相对,且末字应为平声。“都是情意”的“意”是第四声(仄声),“都是性情”是动宾短语,最后一字“情”是第二声(平声),可以相对。
故第①空填“描山描水描天光”,第②空填“都是性情”。
故选D。
6.【答案】C
【详解】本题考查句子排序。句子排序题做题思路:(一)反复阅读句子,读懂句子含义,了解整段话的核心思想。这段话主要讲,用不同的态度对待生活,会有不同的收获。二、联系语境找准逻辑连接词或较为明显的提示词。
题干中“你怎样对待生活,生活就怎样对待你”讲的是对生活的态度,与之衔接紧密的句子是⑥,故⑥句排在首位;
②句说的是生活中总会遇到困难与挫折,引出下文对待困难挫折的态度;
①③两句评价“迎难而退”与“知难而进”两种对待困难与挫折的态度,①句中“固然”是副词,表示承认某个事实,引起下文转折。因此①句放在③句之前,②句放到①③句前面;
因为我们知难而进,努力向前,经历人生五味,我们的人生才更完美,其实每个人都会经历人生的酸甜苦辣,只是有的人表面上看着让人很羡慕罢了;且题干中已给的句子“只不过你我未处局中,不知其中滋味而已”表转折,很明显前面的句子应该是你我未处局中,不知其中滋味,所以才会看着别人很羡慕,因此故⑤放到④句前面,④放最后;
排序为⑥②①③⑤④,故选C。
7.【答案】C
【详解】本题考查文化常识。
A.“拙见”是谦辞,用于称自己的见解,不能用来询问对方的意见,使用错误;
B.“惠顾”是敬辞,用于商家对顾客的欢迎,不能用于自己(小文)光顾店铺,使用错误;
C.“寒舍”是谦辞,用于称自己的家,小语用来称呼自己的家,使用正确;
D.“家父”是谦辞,用于称自己的父亲,小文不能用“家父”称呼小语的父亲,使用错误;
故选C。
8.【答案】D
【详解】本题考查名著内容识记。
D.在《父亲的病》《琐记》中,衍太太怂恿孩子们冬天吃水缸里结的冰、打旋子,事后又充当老好人,但踩死“我”的隐鼠并告诉“我”是猫吃掉的是长妈妈(阿长),并非衍太太。
故选D。
9.【答案】不知何处吹芦管;影入平羌江水流;应傍战场开;落花时节又逢君;学而不思则罔;思而不学则殆;知之者不如好之者;好之者不如乐之者
【详解】本题考查名句默写。默写题作答时,一是要透彻理解诗文的内容;二是要认真审题,找出符合题意的诗文句子;三是答题内容要准确,做到不添字、不漏字、不写错字。本题中的“芦、羌、傍、逢、罔、殆、者”等字词容易写错。
【答案】10.丧失;品德;① 11.(1)放纵懈怠就无法振奋精神,轻薄浮躁就不能陶冶性情。
(2)即使不雕琢成器物,也不妨碍它作为玉的本质。 12.共同点:都提到强调学习对修身养性(品德修养)的重要性,如甲文提到“非学无以广才,非志无以成学”,乙文提到“人不学,不知道”。
【分析】两文均为劝学名篇,以“学”为核心,但说理角度与风格迥异。诸葛亮《诫子书》以“静”为基,层层递进,从修身养德到治学成才,语言凝练警策,充满哲思;欧阳修《诲学说》以玉喻人,对比玉之“不变常德”与人之“因物而迁”,强调学习对人性的塑造作用,说理形象生动。两文虽一为家训,一为劝学,却共同凸显了学习的重要性,前者重“静”与“志”,后者重“学”与“变”,各有侧重又互为补充,展现了古人对教育的深刻思考。
【详解】10.本题考查文言词语解释。作答时可结合句意和方法提示来分析加点字词的意思。
(1)根据语境推断法:前文“年与时驰”写年纪随时间快速逝去,后文“遂成枯落”写最终身心衰残,结合“时光流逝、意志衰退”的语境,可推断“去”在这里是“消逝、丧失”的意思,整句“意与日去”即“意志随同岁月而丧失”。
(2)根据课内迁移法:课内“俭以养德”中“德”指品德,迁移到“有不变之常德”中,“德”的意思是“品德”。“有不变之常德”句意:具有永恒不变的品德或特性。
(3)根据查阅字典法:结合字典释义,推测“舍”为①放弃,代入句中,“则舍君子而为小人”句意为“就会放弃君子的品德而变成小人”,句意通顺合理,故“舍”应选①“放弃”。
11.本题考查文言句子翻译。翻译时要做到“信、达、雅”,注意重点字词。重点字词有:
(1)淫慢:放纵懈怠;励精:振奋精神;险躁:轻薄浮躁;治性:修养性情。
(2)虽:即使;琢:雕琢;以为:把(它)制成;犹:仍然;害:妨碍。
12.本题考查内容分析与概括。
根据甲文“非学无以广才,非志无以成学”“静以修身,俭以养德”可知,诸葛亮认为君子应修养身心、培养品德。
根据乙文“玉不琢,不成器;人不学,不知道”可知,欧阳修以玉喻人,强调人必须通过学习才能懂得道理,从而成为有德行的君子。
综上,两位作者都强调了学习对个人品德修养的重要性。
【参考译文】
【甲】君子的行为操守,依靠宁静来修养身心,依靠节俭来培养品德。不内心恬淡就无法明确志向,不屏除杂念就无法达到远大目标。学习必须静心专一,而才干来自于学习。不学习就无法增长才干,没有志向就无法使学习有所成就。放纵懈怠就无法振奋精神,急躁冒险就不能陶冶性情。年纪随同时光而疾速逝去,意志随同岁月而丧失,最终凋落衰残,大多对社会没有任何贡献,悲伤地困守在自己的穷家破舍里,到那时再悔恨又怎么来得及!
【乙】玉石不经过雕琢,就不能成为有用的器物;人不经过学习,就不会懂得道理。然而玉石这种东西,有永恒不变的特性,即使不雕琢成器物,也不妨碍它作为玉的本质。人的本性,会因为外界事物的影响而改变。如果不学习,就会失去君子的高尚品德从而变成品行恶劣的小人,怎能不令人深思呢?
【答案】13.C 14.列数字;举例子;引用(引资料) 15.①历史悠久;②音域宽广、音色深沉、余音悠远(含散音、泛音、按音,三籁各具特色);③体现道家“大音希声,大象无形”的哲学理念,能净化和升华心灵,使听者产生情感共鸣。 16.D;古琴音色深沉、余音悠远,能舒缓烦躁情绪。《高山流水》作为经典古琴曲,契合道家宁静致远的理念,可让小泽平复心情,冷静沟通,利于解决与妈妈的争执。
【分析】材料以古琴为核心,整合多则材料形成完整解读体系。开篇点明古琴的文化地位与世界遗产身份,奠定基调。材料一按时间脉络梳理古琴三千年发展历程,展现其在不同朝代的传承与兴盛;材料二聚焦音色特质,细分三籁凸显其声学魅力;材料三从形制、制作理念与精神价值切入,关联道家哲学,彰显文化底蕴。全文逻辑清晰,多维度勾勒古琴风貌,凸显其作为中华文脉载体的深厚价值。
【详解】13.本题考查对材料内容的理解。
C.根据材料二“散音同大地,深沉而旷远……泛音如天籁,空灵而绵长,有清冷入仙之感,堪称‘天地之音’”可知,材料说的是“散音同大地”“泛音如天籁”,将“泛音”表述为“如大地”是错误的。
故选C。
14.本题考查说明方法。
(1)根据“古琴的音域为四个八度零两个音,有散音7个、泛音91个、按音147个”可知,此句运用了列数字的说明方法,通过“四个八度零两个音”“7个”“91个”“147个”等具体数字,准确说明了古琴音域的广度与音的数量。
(2)根据“清代康熙、雍正、乾隆等皇帝同样关注古琴,他们搜集、赏鉴、珍藏了大量名琴”可知,此句运用了举例子的说明方法,列举康熙、雍正、乾隆皇帝关注古琴的行为,具体印证了明清两代琴学兴盛的特点。
(3)根据“斫琴名家雷氏曾说:‘选材良,用意深,五百年,有正音。’”可知,此句运用了引用的说明方法,引用雷氏的话语,增强了关于古琴制作与音质特点说明的权威性与说服力。
15.本题考查内容分析与概括。
根据材料一“古琴的发源,可上溯至尧舜时期,至今已有三千多年的悠久历史”可知,古琴具有历史悠久的特点,其传承跨越尧舜至明清等多个朝代,发展脉络绵长。
根据材料二“古琴音域宽广、音色深沉、余音悠远。古琴的音域为四个八度零两个音,有散音7个、泛音91个、按音147个。散音同大地……泛音如天籁……按音如人语”可知,古琴具备音域广、音色独特的特点,散音、泛音、按音分别对应“太古之音”“天地之音”“人语”,三籁各有韵味。
根据材料三“传统的中国古琴制作采用的是丝弦……体现出中国道家‘大音希声,大象无形’的哲学理念。演奏者在弹奏古琴时,也会陷入沉思,使心灵得到净化和升华。听者亦能与之产生情感上的共鸣”可知,古琴承载着中国传统文化内涵,既契合道家哲学理念,又能在演奏与聆听中实现心灵的净化与情感的共鸣。
16.本题考查对材料内容的理解和运用。首先明确需求,小泽因和妈妈的争执而烦躁,需要能舒缓烦躁情绪、平复心情的音乐。然后分析各选项音乐特点:
A.《十面埋伏》是琵琶曲,曲风激昂紧张,描绘战争场景,会让人情绪更激动,不适合舒缓烦躁。
B.《二泉映月》是二胡曲,情感较为忧伤、悲怆,听后可能会让人心情更沉重,不利于平复烦躁。
C.《命运交响曲》节奏强烈、充满力量与抗争感,情绪比较激昂,也不适合用来舒缓烦躁情绪。
D.《高山流水》是古琴曲,结合材料二“古琴音域宽广、音色深沉、余音悠远”,材料三“在安静的环境中,能弹出细腻微妙的天籁之声,令人思绪无限,体现出中国道家‘大音希声,大象无形’的哲学理念。演奏者在弹奏古琴时,也会陷入沉思,使心灵得到净化和升华。听者亦能与之产生情感上的共鸣”,可知其音色深沉、余音悠远,能营造出宁静悠远的氛围,帮助人沉静下来,净化心灵,从而舒缓烦躁情绪,让小泽心情平复,更有利于去解决和妈妈之间的问题。据此分析作答即可。
示例:选D,推荐理由:小泽因与妈妈争执而烦躁,需要能舒缓情绪、平复心情的音乐。《高山流水》是古琴曲,结合材料二“古琴音域宽广、音色深沉、余音悠远”,材料三“在安静的环境中,能弹出细腻微妙的天籁之声,令人思绪无限,体现出中国道家‘大音希声,大象无形’的哲学理念。演奏者在弹奏古琴时,也会陷入沉思,使心灵得到净化和升华。听者亦能与之产生情感上的共鸣”,可知其音色深沉、余音悠远,能营造宁静悠远的氛围,帮助小泽沉静下来,净化心灵,从而舒缓烦躁情绪,更利于解决和妈妈的问题。而《十面埋伏》曲风激昂紧张,《二泉映月》情感忧伤悲怆,《命运交响曲》节奏强烈、情绪激昂,都不适合舒缓烦躁情绪。
【答案】17.被磨平了。依据:我回到了原来的学校,不像以前那样疯玩,喜欢上了课外书和投稿。 18.B 19.“点要沉腕之力,带出顿钩”;“横要气贯长虹,欲东先西”;写错了,就要重写;爷爷要“我”练好一点一横这两笔再写其他的。 20.①爷爷教我写毛笔字时“粗细有间”的呼吸声;②爷孙凝神静气的气氛;③思念21.“一点一横”指爷爷教“我”练习写毛笔字这段经历,“长”蕴含着“我”对爷爷的深情怀念。爷爷对“我”的教导深深地影响了“我”的成长。
【详解】17.要求学生仔细阅读文本。从整体上把握文本。结合文本内容概括即可。首先明确:棱角被磨平了。然后结合“下一学期,爷爷不代课了,我回到了原来的学校,虽然不像以前那样疯玩,喜欢上了课外书和投稿,但那副笔墨再未开启过。”得出:我回到了原来的学校,虽然不像以前那样疯玩,喜欢上了课外书和投稿。
18.要求学生根据“左行右回,一起一落”分析选项分析。结合“横”的特点:左低右高,左方右圆,逆风起笔,回锋收笔。故选B。
19.要求学生仔细阅读文本,结合文本概括即可。结合“点要沉腕之力,带出顿钩。”“横要气贯长虹,欲东先西。”“写错了,重来!”“后来,每天下午我都在写一点一横,爷爷要我练好这两笔再写其他的。我不能评说自己写得有多好,但是人安静下来了。写完字,爷爷有时让我出去玩一会。”概括即可。
20.要求学生仔细阅读文本,从你文本中找到“气息”的位置。然后结合上下文语境分析即可。第一处在第③段,结合“我手里的毛笔随着爷爷的训导左行右回,一起一落,声音就化成了一个个黑字,笔画里溢满了他粗细有间的气息。”得出:爷爷教我写毛笔字时“粗细有间”的呼吸声。第二处在⑪段,结合“有时兴起,抛开书帖,写点随性的笔画,可是几种字体、数张白纸过后,能入眼的却是那一点一横,端详一阵,一种熟悉的气息扑面而来,纸上放亮了,春晖熠熠。”得出:在爷孙凝神静气的气氛;第三处在第⑫段。结合“我常想,爷爷要是在身边,我们还可‘对弈’下去,我的三撇四捺要丰韵好多,别人看到我们,又是一幅多么传情的图景!”得出:对爷爷的思念。
21.要求学生仔细阅读文本,结合文本表达的情感分析。结合“可是几种字体、数张白纸过后,能入眼的却是那一点一横,端详一阵,一种熟悉的气息扑面而来,纸上放亮了,春晖熠熠。”分析:“一点一横”写出爷爷教“我”练习写毛笔字这段经历,写出爷爷对“我”的教诲重塑“我”的品行,使“我”终身受益。结合“人不见了,气息长久地留了下来。我常想,爷爷要是在身边,我们还可‘对弈’下去,我的三撇四捺要丰韵好多,别人看到我们,又是一幅多么传情的图景!”蕴含着“我”对爷爷的感激和怀念之情,给人回味、思考的空间(意味深长)。
22.【答案】例文:
有一种甜在心头
那年盛夏,蝉鸣聒噪,我站在书法比赛的展厅前,手中紧攥着一张皱巴巴的参赛证,心里却像揣了只兔子,七上八下。望着展厅内那些行云流水、笔走龙蛇的作品,我不禁想起了半年前那个被墨汁染黑的夜晚。
那时的我,刚接触书法不久,字写得歪歪扭扭,像一群在纸上乱爬的小虫子。父亲见我如此,便请来了一位严厉的书法老师。第一次上课,老师便板着脸,指着我的字说:“这字,像狗爬!没有笔锋,没有结构,重写!”他的话语像冰锥一样刺进我的心里,我强忍着泪水,一笔一划地重新写起来。可无论我怎么努力,老师总是不满意,他的眉头始终紧锁,仿佛我写的不是字,而是一堆垃圾。
之后,我每天放学后都要练习书法,直到手指酸痛,手腕发麻。有时,我会因为一个字写不好而反复练习上百遍,直到纸张被磨破,墨汁浸透了衣服。有一次,我因为实在太累,趴在桌子上睡着了,醒来时发现老师正站在我身边,手里拿着一张纸,上面写着几个工整的字:“坚持下去,你会看到不一样的风景。”那一刻,我仿佛看到了一丝希望,心里暖暖的。
终于,在书法比赛的前一天,老师把我叫到他的办公室,递给我一张纸,上面写着“天道酬勤”四个大字。他拍了拍我的肩膀说:“孩子,你已经付出了很多努力,明天就大胆地去展示自己吧!”我看着老师那布满皱纹却充满鼓励的脸庞,心里充满了感激。
比赛那天,我深吸一口气,拿起毛笔,在宣纸上挥洒自如。当我放下笔时,全场响起了热烈的掌声。最终,我获得了比赛的一等奖。站在领奖台上,我望着台下老师那欣慰的笑容,心里甜滋滋的。我知道,这份甜,是用无数个日夜的汗水和努力换来的。
现在,每当我拿起毛笔,那些曾经的苦涩和艰辛都会涌上心头。但我知道,正是那些苦涩,才让我更加珍惜现在的甜。这种甜,不仅是成功的喜悦,更是成长的收获。它像一股清泉,流淌在我的心田,让我回味无穷。
【详解】本题考查命题作文。
第(一)审题立意。“有一种甜”明确了写作核心是聚焦某一种特定的“甜”,而非泛泛而谈多种甜;“在心头”则限定了这种甜的感受维度,是萦绕于心、难以忘怀的内心体验,而非表面的味觉或短暂的愉悦。结合材料可知,“甜”的内涵丰富,既可以是自信、成功、助人带来的直接喜悦,也可以是“先苦后甜”——即经历严厉管教、拼搏付出、挫折打击后收获的成长之甜。立意上,应紧扣“甜”的深层内涵,挖掘其背后的成长意义,比如通过具体经历展现“甜”是拼搏后的馈赠、是理解后的温暖、是坚持后的超越,传递积极向上的人生态度。
第(二)选材构思。本题适合写成记叙文,如写“先苦后甜”,可选取学习中的攻坚经历,如攻克数学难题、练习乐器考级、备战体育测试等,通过描述过程中的艰辛(如熬夜刷题、反复练习的枯燥、遭遇失败的沮丧),再写最终达成目标时的内心甜意;也可选取人际交往中的感悟,如最初误解他人的严厉(老师的批评、父母的严格要求),后来明白背后的关爱,这份理解带来的甜意萦绕心头;还可写助人经历,如默默帮助同学解决困难,看到对方的笑容时,内心涌起的纯粹甜意。写作安排上,开头可通过环境描写或细节刻画引出“心头之甜”的记忆,如“蝉鸣渐歇的黄昏,我指尖抚过旧字帖,一股甜意悄悄漫上心头”;中间部分详细叙述事件的起因、经过,重点刻画“苦”的过程与“甜”的瞬间,运用动作、神态、心理描写增强感染力,体现“甜”的来之不易或深层内涵;结尾呼应题目,升华主旨,点明这份“心头之甜”对自己成长的影响,如“这份甜,藏在拼搏的岁月里,更刻在我的心头,成为我前行的力量”。
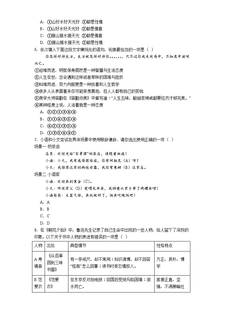
人物
出处
典型情节
性格特点
A寿镜吾
《从百草园到三味书屋》
有一条戒尺,却不常用;知识渊博,却不回答“怪哉”怎么回事;读书时很忘情投入。
方正,质朴,博学
B范爱农
《范爱农》
在东京反对拍电报;回国后受排斥陷困境;溺水而亡。
孤傲正直,坚强,不满黑暗社会,追求革命。
C藤野先生
《藤野先生》
关心鲁迅的学习,耐心仔细地纠正“我”讲义上的错误;为“我”纠正解剖图
认真负责,正直热情,没有民族偏见,
D衍太太
《父亲的病》《琐记》
怂恿孩子们冬天去吃水缸里结的冰、打旋子,事后又充当老好人;踩死了“我”的隐鼠并告诉“我”是猫吃掉的。
自私自利,多嘴多舌,喜欢使坏。
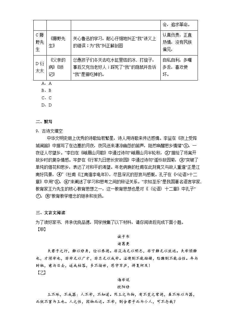
文言词句
方法
解释
意与日去
语境推断法
(1)
有不变之常德
课内迁移法:俭以养德
(2)
则舍君子而为小人
查阅字典法:①放弃;②施舍,布施:③放(箭),
发射;④停止;⑤除去,离开。
(3)(填序号)
相关试卷
这是一份2025-2026学年黑龙江省哈尔滨十七中七年级(上)期中语文试卷(含答案),共11页。试卷主要包含了单选题,默写,综合性学习,现代文阅读,文言文阅读,作文等内容,欢迎下载使用。
这是一份黑龙江省哈尔滨市第十七中学校2025-2026学年八年级上学期期中语文试题(含答案及解析),共15页。试卷主要包含了基础知识综合,选择题,名句名篇默写,文言文阅读,现代文阅读,写作等内容,欢迎下载使用。
这是一份黑龙江省哈尔滨市第四十七中学校2025-2026学年七年级上学期期中语文试题(含答案),共17页。试卷主要包含了 你检查了文段中成语使用情况等内容,欢迎下载使用。
相关试卷 更多
- 1.电子资料成功下载后不支持退换,如发现资料有内容错误问题请联系客服,如若属实,我们会补偿您的损失
- 2.压缩包下载后请先用软件解压,再使用对应软件打开;软件版本较低时请及时更新
- 3.资料下载成功后可在60天以内免费重复下载
免费领取教师福利

