





【物理】甘肃省部分学校2025-2026学年高二上学期期末考试试卷(学生版+解析版)
展开 这是一份【物理】甘肃省部分学校2025-2026学年高二上学期期末考试试卷(学生版+解析版),文件包含物理甘肃省部分学校2025-2026学年高二上学期期末考试试卷解析版docx、物理甘肃省部分学校2025-2026学年高二上学期期末考试试卷学生版docx等2份试卷配套教学资源,其中试卷共23页, 欢迎下载使用。
全卷满分100分,考试时间75分钟。
注意事项:
1、答题前,先将自己的姓名、准考证号填写在试卷和答题卡上,并将条形码粘贴在答题卡上的指定位置。
2、请按题号顺序在答题卡上各题目的答题区域内作答,写在试卷、草稿纸和答题卡上的非答题区域均无效。
3、选择题用2B铅笔在答题卡上把所选答案的标号涂黑;非选择题用黑色签字笔在答题卡上作答;字体工整,笔迹清楚。
4、考试结束后,请将试卷和答题卡一并上交。
5、本卷主要考查内容:选择性必修第一册和选择性必修第二册第1章。
一、选择题:本题共7小题,每小题4分,共28分在每小题给出的四个选项中,只有一项是符合题目要求的。
1. 我们都有这样的经验,玻璃杯落在水泥地面上会破碎,而从相同的高度落在地毯上不会破碎,对这一现象的解释,正确的是( )
A. 玻璃杯落到水泥地面上的动量较大
B. 玻璃杯落到水泥地面上的冲量较大
C. 玻璃杯落到地毯上动量的变化量较小
D. 玻璃杯落到地毯上,减速时间较长,受到的冲击力较小
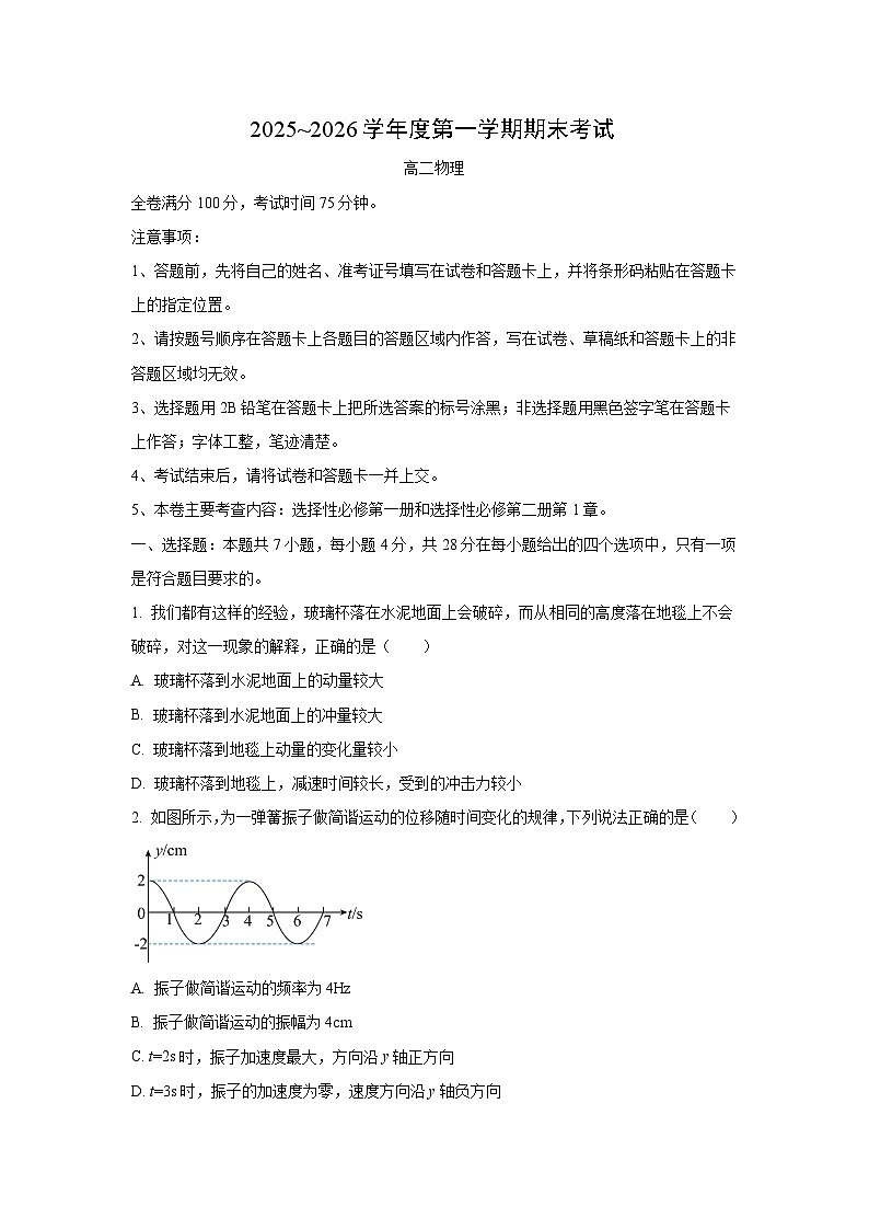
2. 如图所示,为一弹簧振子做简谐运动的位移随时间变化的规律,下列说法正确的是( )
A. 振子做简谐运动的频率为4Hz
B. 振子做简谐运动的振幅为4cm
C. t=2s时,振子加速度最大,方向沿y轴正方向
D. t=3s时,振子的加速度为零,速度方向沿y轴负方向
3. 分析下列物理现象:①“空山不见人,但闻人语响”;②围绕发声双股音叉走一圈,听到声音忽强忽弱;③彩超测出反射波频率的变化,从而知道血液流速;④雷声在云层里轰鸣不绝。这些物理现象分别属于波的( )
A. 衍射、干涉、多普勒效应、反射B. 衍射、多普勒效应、干涉、折射
C. 折射、干涉、多普勒效应、反射D. 衍射、折射、多普勒效应、干涉
4. 一质量为2kg的物块在合力F的作用下从静止开始沿直线运动,合力F随时间t变化的关系图像如图所示,则( )
A. 0~2s时间内合力F对物块的冲量为
B. 2~3s时间内合力F对物块的冲量为
C. 0~3s时间内合力F对物块的冲量为
D. 3s末物块的速度为
5. 以下说法中正确的是( )
A. 图甲可知,驱动力频率越大,能量越大,振动幅度越大
B. 图乙是双缝干涉示意图,若只将光源由蓝色光改为红色光,两相邻亮条纹间距离Δx变大
C. 图丙是用干涉法检测工件表面平整程度时得到的干涉图样,若将薄片向右移动,条纹间距将变大
D. 图丁中的M、N是偏振片,P是光屏,当M固定不动,绕水平轴在竖直面内顺时针缓慢转动N时,从图示位置开始转动90°的过程中,光屏P上的光亮度保持不变
6. 如图甲所示,每年夏季,我国多地会出现日晕现象,日晕是日光通过卷层云时,受到冰晶的折射或反射形成的.如图乙所示为一束太阳光射到六角形冰晶上时的光路图,a、b为其折射出的光线中的两种单色光,下列说法正确的是( )
A. 在冰晶中,b光的传播速度较大
B. 用同一装置做单缝衍射实验,b光中央亮条纹更宽
C. 通过同一装置发生双缝干涉,a光的相邻条纹间距较大
D. 从同种玻璃中射入空气发生全反射时,a光的临界角较小
7. 如图所示是磁流体发电机的示意图,两平行金属板P、Q之间存在很强的磁场,一束等离子体(即高温下电离的气体,含有大量正、负带电粒子)沿垂直于磁场的方向喷入磁场。把P、Q与电阻R相连接。下列说法正确的是( )
A. Q板的电势高于P板的电势
B. R中流过由b向a方向的电流
C. 若只改变磁感应强度大小,R中电流保持不变
D. 若只增大粒子入射速度,R中电流增大
二、选择题:本题共3小题,每小题5分,共15分。在每小题给出的四个选项中,有多项符合题目要求。全部选对的得5分,选对但不全的得3分,有选错的得0分。
8. 一列简谐横波沿x轴正方向传播,时波形如图甲所示,图乙是波上某一质点的振动图像.下列说法正确的是( )
A. 该波的波速大小为2m/s
B. 该波能使固有频率为的物体发生共振
C. 该波的振幅为38cm
D. 在60s内,该波上的任意振动点运动的路程均为7.6m
9. 如图所示,一条形磁铁放在水平桌面上,在其左上方固定一根与磁铁垂直的长直导线,当导线通以如图所示方向电流时,下列判断正确的是( )
A. 磁铁对桌面的压力增大,且受到向左的摩擦力作用
B. 磁铁对桌面的压力减小,且受到向右的摩擦力作用
C. 若将导线移至磁铁中点的正上方,电流反向,磁铁对桌面的压力会减小
D. 若将导线移至磁铁中点正上方,电流反向,磁铁对桌面的压力会增大
10. 如图所示,光滑的水平桌面上静止一半径为,质量为的光滑四分之一圆弧槽体,在紧靠水平面左边有一动摩擦因数为的水平传送带正以的速度逆时针匀速转动,传送带长度。某时刻将一质量为可视为质点的小球从图示位置静止释放,小球滑离槽体后冲上传送带,取。则下列说法正确的是( )
A. 小球在斜槽上滑动过程中,支持力对其始终不做功
B. 小球刚脱离槽体时,槽体在水平面上移动了
C. 小球滑到底端的速度为
D. 小球在传送带上运动的时间为
三、非选择题:本题共5小题,共57分。
11. 某同学利用如图甲所示的单摆测量当地的重力加速度。
(1)下列说法正确的是________(填字母)。
A. 测摆长时,摆线应接好摆球,使摆球处于自然下垂状态
B. 摆长等于摆线的长度加上摆球的直径
C. 测单摆的周期时,应从摆球经过最高点速度为0时开始计时
D. 如果有两个大小相等且都带孔的铜球和木球,应选用木球作摆球
(2)若用l表示单摆的摆长,T表示单摆振动周期,可求出当地重力加速度大小________。
(3)某同学为了提高实验精度,在实验中改变几次摆长l,并测出相应的周期T,算出的值,再以l为横轴、为纵轴建立直角坐标系,将所得数据描点连线如图乙所示,并求得该直线的斜率为k,则重力加速度________(用k表示)。
12. 在“用双缝干涉测光的波长”实验中:
(1)下列说法正确的是______。
A.调节光源高度使光束沿遮光筒轴线照在屏中心时,应放上单缝和双缝
B.测量某条干涉条纹位置时,应使分划板中心刻线与亮条纹中心对齐
C.为减小测量误差,测出n条亮条纹间的距离a,再求出相邻两条亮条纹的距离
(2)测量某亮纹位置时,手轮上的示数如图,其示数为______mm。
(3)测得相邻两条亮条纹间的距离Δx=2.6×10-3m,且已知双缝间距d为2.0×10-4m,双缝到毛玻璃屏的距离l为0.800m,由计算式λ=______,求得所测光的波长为______m。
13. 如图所示为水平向右传播的一列横波,图中的实线为t=0时刻的波形图,虚线为t=0.2s时刻的波形图,已知波的传播周期大于0.4s。求:
(1)该波的波速v;
(2)平衡位置在x=0.5m处的质点的振动方程。
14. 如图所示,截面ABCD为放置在真空环境中的矩形透明设备,,。一束光从AD边上距A点处入射到上表面,与AD夹角为,折射光经过AB中点,光在真空中的传播速度为c。
(1)求该透明设备材料的折射率(可用根号表示);
(2)求光从射入到第一次射出经历的时间。
15. 如图所示,平面直角坐标系中,第I象限存在沿y轴负方向的匀强电场,第IV象限存在垂直于纸面向外的匀强磁场。质量为m、电荷量为q()的带电粒子以初速度从y轴上点沿x轴正方向入射匀强电场,经过电场后从x轴上的点进入磁场,粒子经磁场偏转后垂直经过y轴负半轴上的P点(P点未画出),带电粒子的重力忽略不计。求:
(1)求匀强电场的场强E和匀强磁场的磁感应强度B;
(2)如果仅仅将磁场反向,粒子的电量、质量、入射位置、入射速度、电场强度和磁感应强度的大小均不变,求粒子从A点出发到第三次经过x轴所用的时间。
相关试卷
这是一份【物理】甘肃省部分学校2025-2026学年高二上学期期末考试试卷(学生版+解析版),文件包含物理甘肃省部分学校2025-2026学年高二上学期期末考试试卷解析版docx、物理甘肃省部分学校2025-2026学年高二上学期期末考试试卷学生版docx等2份试卷配套教学资源,其中试卷共23页, 欢迎下载使用。
这是一份【物理】甘肃省兰州市部分学校2025-2026学年高二上学期期末考试试卷(学生版+解析版),文件包含物理甘肃省兰州市部分学校2025-2026学年高二上学期期末考试试卷解析版docx、物理甘肃省兰州市部分学校2025-2026学年高二上学期期末考试试卷学生版docx等2份试卷配套教学资源,其中试卷共27页, 欢迎下载使用。
这是一份【物理】甘肃省多校2025-2026学年高二上学期期末联考试卷(学生版+解析版),文件包含物理甘肃省多校2025-2026学年高二上学期期末联考试卷解析版docx、物理甘肃省多校2025-2026学年高二上学期期末联考试卷学生版docx等2份试卷配套教学资源,其中试卷共23页, 欢迎下载使用。
相关试卷 更多
- 1.电子资料成功下载后不支持退换,如发现资料有内容错误问题请联系客服,如若属实,我们会补偿您的损失
- 2.压缩包下载后请先用软件解压,再使用对应软件打开;软件版本较低时请及时更新
- 3.资料下载成功后可在60天以内免费重复下载
免费领取教师福利 







