当前压缩包共包含下列3份文件,点击文件名可预览资料内容

1/4

2/4

1/3

1/2
还剩2页未读, 继续阅读
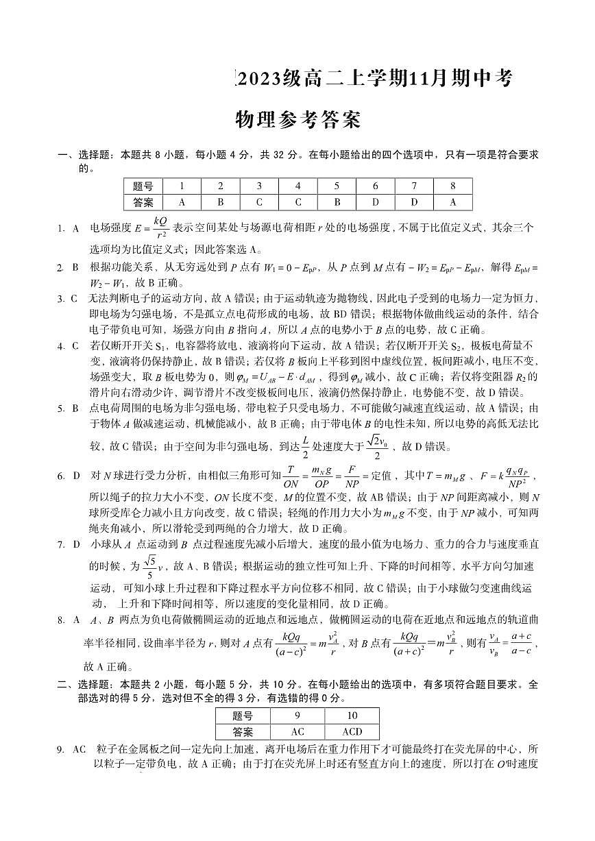
安徽省A10联盟2024-2025学年高二上学期11月期中考物理试题(含答案)
展开 这是一份安徽省A10联盟2024-2025学年高二上学期11月期中考物理试题(含答案),文件包含物理pdf、2023级高二上学期11月期中考物理答案pdf、物理答题卡pdf等3份试卷配套教学资源,其中试卷共9页, 欢迎下载使用。
相关试卷
安徽省A10联盟2024-2025学年高二上学期11月期中考物理试题(含答案):
这是一份安徽省A10联盟2024-2025学年高二上学期11月期中考物理试题(含答案),文件包含物理pdf、2023级高二上学期11月期中考物理答案pdf、物理答题卡pdf等3份试卷配套教学资源,其中试卷共9页, 欢迎下载使用。
安徽省A10联盟2024-2025学年高二上学期11月期中考物理试题:
这是一份安徽省A10联盟2024-2025学年高二上学期11月期中考物理试题,文件包含物理pdf、2023级高二上学期11月期中考物理答案pdf、物理答题卡pdf等3份试卷配套教学资源,其中试卷共9页, 欢迎下载使用。
安徽省A10联盟2025-2026学年高二上学期11月期中考试物理试题(Word版附解析):
这是一份安徽省A10联盟2025-2026学年高二上学期11月期中考试物理试题(Word版附解析),文件包含安徽省A10联盟2025-2026学年高二上学期11月期中物理试题Word版含解析docx、安徽省A10联盟2025-2026学年高二上学期11月期中物理试题Word版无答案docx等2份试卷配套教学资源,其中试卷共21页, 欢迎下载使用。
相关试卷 更多
资料下载及使用帮助
版权申诉
- 1.电子资料成功下载后不支持退换,如发现资料有内容错误问题请联系客服,如若属实,我们会补偿您的损失
- 2.压缩包下载后请先用软件解压,再使用对应软件打开;软件版本较低时请及时更新
- 3.资料下载成功后可在60天以内免费重复下载
版权申诉
免费领取教师福利 







