


2025年广东省清远市英德市八年级中考一模生物试题(解析版)-A4
展开 这是一份2025年广东省清远市英德市八年级中考一模生物试题(解析版)-A4,共23页。试卷主要包含了考生务必保持答题卡的整洁, 香蕉是人们喜爱的岭南佳果等内容,欢迎下载使用。
说明:
1.全卷共6页,分为选择题和非选择题两部分,选择题每小题2分,共60分,非选择题分为读图理解、资料分析、实验探究、综合应用,共40分,考试用时为60分钟。
2.答卷前,考生务必用黑色字迹的签字笔或钢笔在答题卡上填写.自己的准考证号、姓名、考场号、座位号。用2B铅笔将考场号和座位号相应号码的标号涂黑。
3.每小题选出答案后,用2B铅笔把答题卡对应题目选项的答案信息点涂黑,如需改动,用橡皮擦干净后,再选涂其他答案,答案不能答在试题上。
4.考生务必保持答题卡的整洁。考试结束时,将试卷和答题卡一并交回。
一、选择题:本大题共30小题,每小题2分,共60分。在每小题列出的四个选项中,只有一个选项最符合题意的要求。
1. “中国人要把饭碗端在自己手里,而且要装自己的粮食。”因此,我国不断致力于研发耐盐碱作物,耐盐碱作物根细胞中控制盐分进出的结构是( )
A 细胞壁B. 细胞膜C. 细胞核D. 液泡
【答案】B
【解析】
【分析】植物细胞具有:细胞壁、细胞膜、细胞质、细胞核、线粒体、液泡,细胞膜具有保护和控制物质进出的作用。
【详解】A.细胞壁是植物细胞的外层结构,主要起支持和保护作用,它并不控制物质的进出,A错误。
B.细胞膜是细胞内外环境的分界,它具有选择透过性,能够控制物质进出细胞。对于耐盐碱作物来说,其根细胞中的细胞膜能够控制盐分的进出,防止过多的盐分进入细胞,从而保护细胞不受盐分的损害,B正确。
C.细胞核是细胞的控制中心,它包含遗传物质DNA,负责细胞的遗传和代谢调控。细胞核并不直接控制物质的进出,C错误。
D.液泡是植物细胞中的一个结构,它主要存储水分和溶解的矿物质等。液泡并不控制物质的进出,D错误。
故选B。
2. 2024年中华骨髓库造血干细胞捐献超1.8万例。造血干细胞能产生红细胞等血细胞,该过程属于( )
A. 细胞生长B. 细胞分化
C. 细胞分裂D. 细胞癌变
【答案】B
【解析】
【分析】生物体由小长大,与细胞的生长、分裂和分化分不开。细胞生长使细胞的体积逐渐增大,细胞分裂使细胞数目增多,细胞分化形成不同的细胞群(组织)。
【详解】A.新分裂产生的细胞体积很小,需要不断从周围环境中吸收营养物质,并且转变成组成自身的物质,体积逐渐增大,这就是细胞的生长,造血干细胞能产生红细胞等血细胞属于细胞分化,故A错误。
B.细胞分裂产生的新细胞中除一小部分保持分裂能力,大部分丧失了分裂能力,在生长过程中形态、结构、功能发生了不同的变化,这就是细胞的分化。造血干细胞能产生正常血细胞,是细胞分化的具体实例,故B正确。
C.细胞分裂就是一个细胞分成两个细胞的过程,细胞分裂使细胞数目增多,细胞分裂是生物体生长、发育和繁殖的基础,造血干细胞能产生红细胞等血细胞不是细胞分裂,故C错误。
D.细胞癌变是在致癌因子的作用下,细胞变成癌细胞的过程。 癌细胞的主要特征:能无限增殖,造血干细胞能产生红细胞等血细胞,属于细胞分化,是正常生理过程,故D错误。
故选B。
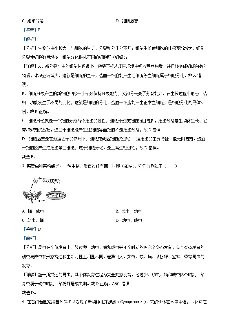
3. 菜青虫和菜粉蝶是同一种生物,发育过程有四个时期(如图),它们分别处于( )
A. 蛹、成虫B. 成虫、幼虫
C. 幼虫、蛹D. 幼虫、成虫
【答案】D
【解析】
【分析】昆虫在个体发育中,经过卵、幼虫、蛹和成虫等4个时期的叫完全变态发育。完全变态发育的幼虫与成虫在形态构造和生活习性上明显不同,差异很大,如蝶、蚊、蝇、菜粉蝶、蜜蜂、蚕等昆虫的发育。
【详解】题干所描述的昆虫,其个体发育过程为完全变态发育,经过卵、幼虫、蛹和成虫四个时期。菜青虫属于幼虫时期。菜粉蝶是成虫期。故D正确,ABC错误。
故选D。
4. 在石门台国家级自然保护区发现了新物种北江蝾螈(Cynpsjiaren),它的幼体在水中生活,成体可在水陆中生活。在分类学上,它属于( )
A. 环节动物B. 鱼类动物
C. 两栖动物D. 爬行动物
【答案】C
【解析】
【分析】两栖动物是指幼体生活在水中,用鳃呼吸。成体既能生活在水中,也能生活在潮湿的陆地上,主要用肺呼吸,兼用皮肤呼吸。常见的两栖动物有青蛙、蟾蜍、大鲵和蝾螈等。
【详解】A.环节动物是一类身体由许多环状体节构成的动物,如蚯蚓、水蛭等。北江蝾螈的身体结构并不符合环节动物的特征,A不符合题意。
B.鱼类动物是一类生活在水中的脊椎动物,它们用鳃呼吸,用鳍游泳。北江蝾螈虽然幼体在水中生活,但成体可在水陆中生活,用肺和皮肤呼吸,B不符合题意。
C.两栖动物是一类幼体生活在水中,用鳃呼吸,成体则能在水陆中生活,主要用肺呼吸,皮肤也辅助呼吸的动物。北江蝾螈的生活史和呼吸方式完全符合两栖动物的特征,C符合题意。
D.爬行动物是一类体表覆盖角质的鳞片或甲,用肺呼吸,在陆地上产卵,卵表面有坚韧的卵壳的动物。北江蝾螈并不具备这些特征,D不符合题意。
故选C。
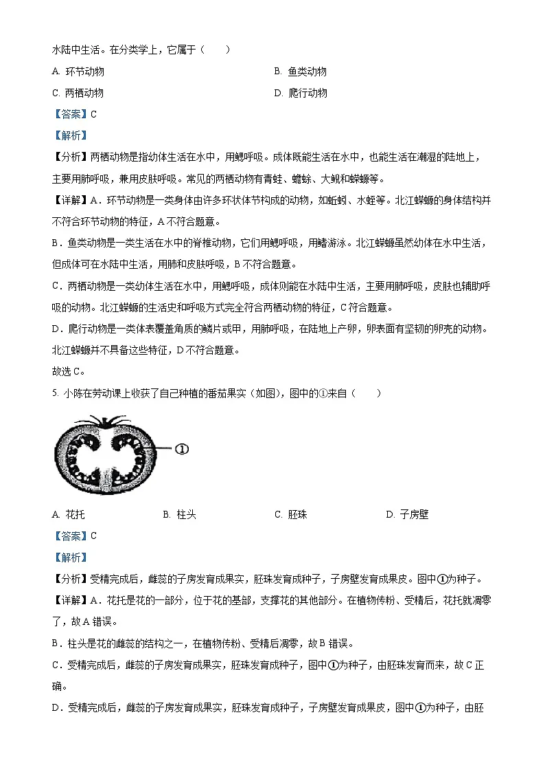
5. 小陈在劳动课上收获了自己种植的番茄果实(如图),图中的①来自( )
A. 花托B. 柱头C. 胚珠D. 子房壁
【答案】C
【解析】
【分析】受精完成后,雌蕊的子房发育成果实,胚珠发育成种子,子房壁发育成果皮。图中①为种子。
【详解】A.花托是花的一部分,位于花的基部,支撑花的其他部分。在植物传粉、受精后,花托就凋零了,故A错误。
B.柱头是花的雌蕊的结构之一,在植物传粉、受精后凋零,故B错误。
C.受精完成后,雌蕊的子房发育成果实,胚珠发育成种子,图中①为种子,由胚珠发育而来,故C正确。
D.受精完成后,雌蕊的子房发育成果实,胚珠发育成种子,子房壁发育成果皮,图中①为种子,由胚珠发育而来,故D错误。
故选C。
6. 香蕉是人们喜爱的岭南佳果。下列关于香蕉植物结构层次的叙述,正确的是( )
A. 香蕉皮属于细胞
B. 细胞→组织→器官→植物
C. 香蕉结构的基本单位是器官
D. 香蕉属于组织
【答案】B
【解析】
【分析】植物体的结构层次为:细胞→组织→器官→植物体。细胞是生物体结构和功能的基本单位;而组织是形态、功能相似,结构相同的细胞构成的细胞群;器官指的是由不同的组织有机的结合在一起,形成具有一定功能的结构;根、茎、叶、花、果实和种子六大器官构成绿色开花植物体。
【详解】A.香蕉皮具有保护作用,属于保护组织,A错误。
B.植物体(香蕉)的结构层次:细胞→组织→器官→植物体,B正确。
C.细胞是生物体结构和功能的基本单位,香蕉的基本单位是细胞,C错误。
D.香蕉是果实,属于生殖器官,D错误。
故选B。
7. 臭屁醋又名长寿醋,2021年入选广州市花都区第五批区级非物质文化遗产代表性项目名单,它以大米和水为原料在微生物作用下产生醋酸。这是利用了( )
A. 仿生技术B. 发酵技术
C. 克隆技术D. 转基因技术
【答案】B
【解析】
【分析】发酵技术是指人们利用微生物的发酵作用,运用一些技术手段控制发酵过程,大规模生产发酵产品的技术。
【详解】A.仿生技术是指模仿生物的某些结构和功能来发明创造各种仪器设备,故A错误。
B.臭屁醋的制作过程是以大米和水为原料,在微生物作用下产生醋酸。这一过程属于典型的发酵技术,因为发酵技术正是利用微生物(如酵母菌、醋酸菌等)将有机物转化为其他产物的生物化学过程,故B正确。
C.克隆技术是指人工遗传操作动物进行无性繁殖的技术,克隆后代与亲代具有完全相同的基因组成,故C错误。
D.转基因技术是指运用科学手段从某种生物中提取所需要的基因,将其转入另一种生物中,使之与另一种生物的基因进行重组,从而产生特定具有优良遗传形状的生物技术,故D错误。
故选B。
8. “春泥初解冻,微种破壳出”描绘了种子萌发的生动景象。诗句中描述种子萌发需要( )
A. 充足的空气B. 适宜的水分
C. 肥沃的土壤D. 适量的温度
【答案】D
【解析】
【分析】种子萌发的外界条件是:一定的水分、适宜的温度、充足的空气。
【详解】A.种子萌发时,其细胞需要进行呼吸作用以获取能量。呼吸作用需要氧气,因此充足的空气是种子萌发的必要条件之一。但诗句中未直接提及空气,A不符合题意。
B.水分是种子萌发的另一个关键条件。种子在萌发过程中需要吸收水分以软化种皮,使胚能够突破种皮并生长,但诗句中未直接提及水分,B不符合题意。
C.肥沃的土壤对植物生长有利,但它并不是种子萌发的必要条件,C不符合题意。
D.温度是影响种子萌发的重要因素。适宜的温度可以加速种子内部的生化反应,促进种子的萌发。诗句中的“春”字暗示了温度开始回升,变得适宜种子萌发,D符合题意。
故选D。
9. 我国首个血吸虫病防治宣传周的主题是“传承血防精神,加快消除进程”。如图为血吸虫感染人的过程,据此分析,消灭钉螺在预防传染病的措施中属于( )
A. 控制传染源B. 保护易感人群
C. 控制病原体D. 切断传播途径
【答案】D
【解析】
【分析】传染病能够流行必须具备三个环节:传染源、传播途径、易感人群.这三个环节必须同时具备,缺一不可。所以,预防传染病的措施有控制传染源、切断传播途径、保护易感人群。
【详解】A.控制传染源这一措施主要是针对已经感染或可能感染病原体的人或动物进行隔离、治疗或处理,以防止其继续散播病原体。消灭钉螺并不属于这一措施,因为钉螺本身并不是传染源,而是传播途径的一部分,A不符合题意。
B.保护易感人群这一措施主要是通过接种疫苗、提高个人卫生水平、改善营养状况等方式来增强人群的免疫力,从而减少其对病原体的易感性。消灭钉螺与这一措施无直接关联,B不符合题意。
C.控制病原体这一措施主要是通过消毒、灭菌等方式来直接减少或消除环境中的病原体数量。虽然消灭钉螺可以减少血吸虫的数量,但更准确地说,这是通过切断传播途径来实现的,而不是直接控制病原体,C不符合题意。
D.切断传播途径这一措施主要是通过消除或阻断病原体从传染源到易感人群的传播途径来预防传染病的发生。消灭钉螺正是这一措施的具体应用,因为钉螺是血吸虫传播的重要环节之一,D符合题意。
故选D。
10. 如图表示某植物的两种生理过程,下列有关叙述错误的是
A. ①过程表示发生了光合作用B. ②过程表示发生了呼吸作用
C. 白天同时进行①和②生理活动D. 晚上①和②生理活动均停止
【答案】D
【解析】
【分析】光合作用与呼吸作用的关系:
【详解】A.光合作用吸收二氧化碳和水,合成有机物,释放氧气,①过程表示发生了光合作用,A正确。
B.呼吸作用是吸收氧气,分解有机物,释放能量,②过程表示呼吸作用,B正确。
C 、D.光合作用需要光,因此①光合作用只有白天进行,呼吸作用不需要光,因此②呼吸作用白天晚上都能进行,C正确;D错误。
故选D。
【点睛】解答此类题目的关键是理解光合作用和呼吸作用是关系。
11. 新疆西瓜品质改良的创始人和奠基者——吴明珠,62年来不辞劳苦共培育了30多个品种的西瓜,不同品种的西瓜体现了( )
A. 物种的多样性B. 遗传多样性
C. 品种多样性D. 数量多样性
【答案】B
【解析】
【分析】生物多样性通常有三个主要的内涵,即生物种类(物种)的多样性、基因(遗传)的多样性和生态系统的多样性。
【详解】生物多样性通常有三个主要的内涵,即生物种类(物种)的多样性、基因(遗传)的多样性和生态系统的多样性。基因的多样性是指物种的种内个体或种群间的基因变化,不同物种(兔和小麦)之间基因组成差别很大,生物的性状是由基因决定的,生物的性状千差万别,表明组成生物的基因也成千.上万,同种生物如兔之间(有白的、黑的、灰的等)基因也有差别,每个物种都是一个独特的基因库。基因的多样性决定了生物种类的多样性;生物种类的多样性组成了不同的生态系统。因此,新疆西瓜品质改良的创始人和奠基者——吴明珠,62年来不辞劳苦共培育了30多个品种的西瓜,不同品种的西瓜体现了遗传多样性,故ACD错误,B正确。
故选B。
12. 科研人员研究了高盐饮食和钾对大鼠血压的影响,结果如下图。下列叙述错误的是( )
A. 过量摄入食盐可能导致血压偏高
B. 钾能够缓解食盐引起的血压升高
C. 时间的长短不影响大鼠的血压值
D. 合理营养有利于维持心血管健康
【答案】C
【解析】
【分析】盐的摄入量与人体健康有密切关系。研究表明,食盐摄入过多,会促使人体中活性较低的血管紧张素Ⅰ(一种激素)转化为活性较强的血管紧张素Ⅱ,促使血管收缩,引起血压升高。
【详解】A.与正常对照组比较,高盐饮食组的血压随时间较高,故过量摄入食盐可能导致血压偏高,A正确。
B.高盐补钾组的血压与正常组接近,显著低于高盐组,故钾能够缓解食盐引起的血压升高,B正确。
C.随时间延长,高盐组的血压逐渐升高,可见与时间长短有关,C错误。
D.本实验得出结论:食盐摄入过多,会引起血压升高,而钾会缓解这种升高,因而合理营养有利于维持心血管健康,D正确。
故选C。
13. 科学研究利用AI技术将脑瘤细胞转化为免疫细胞,在胶质母细胞瘤小鼠模型中将生存机会提高了75%,如该项研究临床试验通过,人工智能将为人类提供了操控细胞命运的强大方法。下列有关免疫细胞分析正确的是( )
A. 属于先天性免疫
B. 属于人体免疫的第三道防线
C. 属于人体免疫的第一道防线
D. 属于人体免疫的第二道防线
【答案】B
【解析】
【分析】人体有三道防线:第一道防线是皮肤、黏膜及分泌物(唾液、胃液),阻挡杀死病原体,清除异物,属于非特异性免疫;第二道防线是体液中的杀菌物质和吞噬细胞,溶解、吞噬和消灭病菌,属于非特异性免疫;第三道防线是免疫器官和免疫细胞,产生抗体,消灭病原体,属于特异性免疫。
【详解】A.先天性免疫即非特异性免疫,免疫细胞参与的是特异性免疫,不属于先天性免疫,A错误。
B.结合分析可知,免疫细胞(如淋巴细胞)是人体免疫第三道防线的重要组成部分,B正确。
C.人体免疫第一道防线是皮肤和黏膜,不是免疫细胞,C错误。
D.人体免疫第二道防线主要是体液中的杀菌物质和吞噬细胞,免疫细胞不属于第二道防线,D错误。
故选B。
14. 平衡膳食能最大程度地满足人体的营养需要,保证健康。下列做法不符合平衡膳食的是( )
A. 不吃早餐,偏食挑食B. 吃动平衡,健康体重
C. 规律进餐,适量饮水D. 食物多样,合理搭配
【答案】A
【解析】
【分析】合理营养是指全面而平衡的营养。“全面”是指摄取的营养素(六类营养物质和膳食纤维)种类要齐全;“平衡”是指摄取各种营养素的量要合适(不少也不多,比例适当),与身体的需要要保持平衡。
【详解】A.早餐是一天中最重要的一餐,它能够提供身体所需的能量和养分,帮助维持正常的代谢和身体机能。不吃早餐可能导致能量不足,影响学习和集中注意力。偏食、挑食等不合理的膳食习惯会导致营养不良或营养过剩,A错误。
B.吃动平衡指的是均衡摄取各种营养物质,适量运动;保持适当的健康体重,身体才能更好地发挥功能,B正确。
C.规律进餐指的是按照固定的时间和适量进食,有助于维持身体的新陈代谢和能量供给。适量饮水有助于维持体内水分平衡,促进物质代谢,C正确。
D.食物多样指的是摄入各种食物类别,例如谷物、蔬菜、水果、肉类等,以获取全面的营养。合理搭配指的是在每餐中合理搭配不同的食物,以提供身体所需的各种营养物质,D正确。
故选A。
15. 食品安全事关千家万户,下列行为哪项没有体现预防为主的原则( )
A. 饭前要洗手B. 投诉检举应尽早
C. 肉类要熟透食用D. 果蔬食用要洗净
【答案】B
【解析】
【分析】食品安全管理中,预防为主原则强调在食品的生产、加工、储存、食用等各个环节,采取措施提前避免食品安全问题的发生,防止有害因素进入人体,保障人体健康。
【详解】A.手上可能沾染各种细菌、病毒和其他污染物,饭前洗手可以有效去除手上的病原体,防止在进食过程中病原体随着食物进入人体,体现了预防为主的原则,A不符合题意。
B.投诉检举是在食品安全问题已经发生后采取的措施,目的是对已经出现的食品安全问题进行处理和追究责任,并非从源头预防食品安全问题的发生,没有体现预防为主的原则,B符合题意。
C.肉类可能含有寄生虫、细菌等病原体,将肉类熟透食用可以杀死这些病原体,避免因食用未熟透肉类而感染疾病,体现了预防为主的原则,C不符合题意。
D.果蔬在种植、采摘、运输等过程中可能沾染农药残留、灰尘、细菌等有害物质,洗净果蔬能去除这些有害物质,防止食用后对人体造成危害,体现了预防为主的原则,D不符合题意。
故选B。
英红九号红茶条形紧凑、汤色晶莹剔透、色香味俱佳,深受人们喜爱。广东大力实施“百县千镇万村高质量工程”,通过打造现代茶产业园区,实现红茶全产业链数智化管理,全面推进乡村振兴。阅读材料完成下列小题:
16. 下图为英红九号叶芽,其茶营养物质主要储存在( )
A. ①B. ②C. ③D. ④
17. 智慧温室育苗工厂里种子萌发成茶苗。下列叙述错误的是( )
A. 智慧温室为种子萌发提供适宜温度
B. 种子萌发时胚轴先突破种皮长成根
C. 智慧灌溉系统为茶苗提供水和无机盐
D. 定时补光能延长茶苗光合作用时间
18. 使用无人机可实现对茶园的精准管理,其中不包括( )
A 监测茶苗长势B. 均匀喷洒肥料
C. 辅助灾害评估D. 提供二氧化碳
19. 采摘茶芽后先萎凋再放入制茶机进行揉捻,萎凋的主要作用是( )
A. 提高光合作用B. 降低蒸腾作用
C. 把水分散失掉D. 促进叶芽生长
20. 为打造英红九号的红茶品牌,下列做法不可取的是( )
A. 研发种植技术,提升产品品质
B. 弃稻种茶,扩大茶树种植面积
C. 创新销售模式,扩大市场占有率
D. 加大广告宣传,提高产品知名度
【答案】16. C 17. B 18. D 19. C 20. B
【解析】
【分析】(1)图中①是幼叶,②是叶片,③是顶芽,④是芽轴。
(2)植物的生长也需要多种无机盐,无机盐必须溶解在水中植物才能吸收利用;植物需要量最大的无机盐是含氮、含磷、含钾的无机盐;这三种元素是植物生长的主要营养元素,分别对植物的生长发育、根系和果实的发育等方面起关键作用。
【16题详解】
图中①是幼叶,②是叶片,③是顶芽,④是芽轴。茶叶的营养主要集中在叶芽的顶芽部位。③顶芽生长在茶树的主干顶端,通常较为粗大,是整个茶树新梢的主要部位。顶芽富含氨基酸、儿茶素和维生素C等营养物质,其中儿茶素含量较高,常用于制备高级茶叶,C正确,ABD错误。
故选C。
【17题详解】
A.种子的萌发需要适宜的温度、一定的水分和充足的空气,温室为种子萌发提供适宜温度,故A不符合题意。
B.种子萌发时胚根先突破种皮长成根,故B符合题意。
C.植物的生长也需要多种无机盐,无机盐必须溶解在水中植物才能吸收利用;植物需要量最大的无机盐是含氮、含磷、含钾的无机盐;这三种元素是植物生长的主要营养元素,分别对植物的生长发育、根系和果实的发育等方面起关键作用,智慧灌溉系统为茶苗提供水和无机盐,故C不符合题意。
D.植物的光合作用需要在光下才能进行,定时补光可以促进植物的光合作用,延长茶苗光合作用时间,故D不符合题意。
故选B。
【18题详解】
A.无人机可以拍照、录像监控茶苗长势,故A不符合题意。
B.无人机可以帮助均匀喷洒肥料,促进茶树的生长,故B不符合题意。
C.无人机能够通过拍照、录像等方式辅助茶树的灾害评估,故C不符合题意。
D.植物的光合作用是在有光条件下将二氧化碳和水合成有机物的过程,二氧化碳是原料,无人机无法提供二氧化碳,故D符合题意。
故选D。
【19题详解】
茶叶加工中的萎凋是指通过自然或人工的方式,使采摘下来的新鲜茶叶叶片失去部分水分,叶片变软,叶色变暗,从而促进茶叶内部化学成分的变化,为后续的加工步骤做准备,C正确,ABD错误。
故选C。
【20题详解】
为打造英红九号的红茶品牌,可以通过加大广告宣传,提高产品知名度;研发种植技术,提升产品品质,从而吸引更多顾客;创新销售模式,扩大市场占有率,从而实现茶叶的经济价值,但是不能因为一味的扩大种植茶叶面积而放弃种植水稻等农作物,B符合题意,ACD不符合题意。
故选B。
中医药(TraditinalChineseMedicine,TCM),由中医和中药两部分组成。是我国传统文化灿烂宝库中的重要组成部分,是现今世界上保留最完整的传统医学体系。截至2023年8月,中医药已传播至196个国家和地区。阅读材料完成下列小题:
21. 很多的植物可作入药。有关植物生长良好的原因,下列叙述错误的是( )
A. 阳光充足
B. 合理密植
C. 适量施用氮、磷、钾的无机盐
D. 种在盐碱度很高的土壤中
22. 某同学在爬山时发现了一株人参,辨认时用的科学方法是( )
A. 实验法B. 分类法
C. 资料查阅法D. 观察法
23. 如图是中药种植园里的一个食物网,下列有关叙述错误的是( )
A. 可用蛙来防治昆虫
B. 中药植物是生态系统中的生产者
C. 该食物网是一个完整的生态系统
D. 中药种植园的生态系统自我调节能力比森林生态统弱
24. 用蛙来防治昆虫的生物防治方法中,下列叙述正确的是( )
A. 能有效控制昆虫的数量
B. 使昆虫产生耐药性
C. 污染环境,危害人和动物的健康
D. 喷撒农药也是生物防治的一种方法
25. 有关保护中药的方法中,不合理的是( )
A. 建立自然保护区B. 围湖造田
C. 合理采摘D. 立法保护
【答案】21. D 22. D 23. C 24. A 25. B
【解析】
【分析】生态系统的组成包括非生物部分和生物部分。非生物部分有阳光、空气、水、温度、土壤(泥沙)等;生物部分包括生产者(绿色植物)、消费者(动物)、分解者(细菌和真菌)。
【21题详解】
A.植物的光合作用需要在光下进行,将水和二氧化碳合成有机物,并释放出氧气,阳光充足有利于植物进行光合作用,从而有利于有机物的积累,促进植株生长,故A不符合题意。
B.植物的光合作用需要光照和二氧化碳,种植过密植物会相互遮挡阳光,争夺二氧化碳,种植过稀会导致土壤利用率低,合理密植能够能够有效的提高植物光合作用的效率,促进植物的生长,故B不符合题意。
C.植物的生长需要氮、磷、钾等无机盐,这些无机盐对植物的生长发育起着至关重要的作用,如促进细胞的分裂和生长,使植物枝叶繁茂,磷能促进幼苗的发育和花的开放,因此适量施用氮、磷、钾的无机盐能够促进植物的生长,故C不符合题意。
D.高盐碱度会降低土壤中的有效水分量,增大土壤中的渗漏量,导致土壤干燥,影响植物对水分和无机盐的吸收,从而不利于植物的生长,故D符合题意。
故选D。
【22题详解】
A.实验法是指在既定条件下,通过实验对比,对某些变量之间的因果关系及其发展变化过程加以观察分析的一种调查方法,辨认人参用的是观察法,故A错误。
B.分类法是根据生物的相似程度,包括形态结构和生理功能把生物划分为种属不同的等级,并对每一类群的形态结构和生理功能等特征进行科学的描述的方法,辨认人参用的是观察法,故B错误。
C.资料查阅法是通过查阅、整理相关资料获取一定的信息的方法,爬山途中难以查阅资料,而是通过观察辨认,故C错误,
D.观察法是指研究者根据一定的研究目的、研究提纲或观察表,用自己的感官和辅助工具去直接观察被研究对象,从而获得资料的一种方法。通过观察植株的外观、形态、生活环境从而确认是人参,故D正确。
故选D。
【23题详解】
A.由图中食物网可知,蛙能够捕食昆虫,从而减少昆虫数量,因此可用蛙来防治昆虫,故A不符合题意。
B.中药植物能够进行光合作用合成有机物,因此是生态系统中的生产者,故B不符合题意。
C.完整的生态系统应包括非生物部分和生物部分。非生物部分有阳光、空气、水、温度、土壤(泥沙)等;生物部分包括生产者(绿色植物)、消费者(动物)、分解者(细菌和真菌),而食物网中只有生产者和消费者,不是一个完整的生态系统,故C符合题意。
D.生态系统中生物的种类和数量越多,生态系统的自我调节能力越强,中药种植园中的生物种类远少于森林生态统中的,因此中药种植园的生态系统自我调节能力比森林生态统弱,故D不符合题意。
故选C。
【24题详解】
A.由图中食物网可知,蛙能够捕食昆虫,从而能有效控制昆虫的数量,故A正确。
B.用蛙来防治昆虫是生物防治方法,没有使用农药,昆虫不会产生耐药性,故B错误。
C.用蛙来防治昆虫的生物防治方法,没有使用农药,更不会污染环境,危害人和动物的健康,故C错误。
D.生物防治是指利用一种生物对付另外一种生物的方法,喷撒农药不是生物防治的一种方法,故D错误。
故选A。
【25题详解】
A.自然保护区是指对有代表性的自然生态系统、珍稀濒危野生动植物物种的天然集中分布、有特殊意义的自然遗迹等保护对象所在的陆地、陆地水域或海域,依法划出一定面积予以特殊保护和管理的区域,建立自然保护区能够保护中药,故A不符合题意
B.围湖造田是指将湖泊的浅水草滩由人工围垦成为农田的一种活动。围湖造田是过度围垦往往会损害湖泊自然资源,破坏湖泊生态,不合理也不可取,故B符合题意。
C.合理采摘能够保护中药植株,促进中药种植园的可持续发展,故C不符合题意。
D.颁布相应的法律保护中药,进行刚性约束,能够保护中药,故D不符合题意。
故选B
2024年7月28日,射击运动员谢瑜经过激烈的角逐,后来居上,获得2024年巴黎奥运会男子射击10米气步手枪项目金牌。这是时隔16年,中国再次夺得该项目的奥运金牌。阅读材料完成下列小题:
26. 谢瑜在瞄准靶子时,物像形成的部位是( )
A. 晶状体B. 脉络膜C. 大脑皮层D. 视网膜
27. 谢瑜瞄准后进行射击,关于射击动作的描述错误的是( )
A. 属于非条件反射B. 需要细胞呼吸供能
C. 需要神经系统的参与D. 需要多种肌肉协调配合
28. 在比赛中,为缓解紧张情绪,谢瑜进行了深呼吸。下列A、B、C、D图中能正确模拟吸气时肺和膈肌活动情况的是( )
A. B.
C. D.
29. 比赛过程紧张刺激,现场观众情绪激动、心跳加快、血压升高,脸颊发热。与这种现象有关的激素是( )
A. 胰岛素B. 生长激素C. 性激素D. 肾上腺素
30. 谢瑜能够控制情绪、保持心态平静是获得成功的关键。下列对情绪问题的处理方式中,不可取的是( )
A. 考试失误很难过,找老师倾诉
B. 查阅有关资料,积极进行自我调整
C. 通过咨询心理医生,排解心理的压力
D. 在公共场合大声叫喊,缓解紧张情绪
【答案】26. D 27. A 28. B 29. D 30. D
【解析】
【分析】视觉形成的过程是外界物体反射来的光线,经过角膜,房水,由瞳孔进入眼球内部,再经过晶状体和玻璃体的折射作用,在视网晚上能形成清晰的物像,物像刺激了视网膜上的感光细胞,这些感光细胞产生的神经冲动,没着视神经传到大脑皮层的视觉中枢,就形成视觉。吸气:肋间外肌、膈肌收缩→肋骨向上向外移动、膈肌顶部下降→胸廓扩大→外界大气压力大于肺内气压→外界气体进入肺,完成吸气。非条件反射是生下来就有的,由遗传决定,无需学习即可获得,如膝跳反射,眨眼反射;条件反射是后天形成的,需通过反复训练将中性刺激(如铃声)与非条件刺激(如食物)结合形成。
【26题详解】
A.晶状体位于玻璃体前面,周围由晶状体悬韧带与睫状体相连,呈双凸透镜状,富有弹性,能够折射光线,故A不符合题意。
B.脉络膜是位于视网膜和巩膜之间的棕色薄膜,营养视网膜外层,阻断巩膜光线进入眼内,保证成像清晰,故B不符合题意。
C.大脑皮层是视觉形成的部位,不是物像形成的部位,故C不符合题意。
D.视觉形成的过程是外界物体反射来的光线,经过角膜,房水,由瞳孔进入眼球内部,再经过晶状体和玻璃体的折射作用,在视网膜上能形成清晰的物像,故D符合题意。
故选D。
【27题详解】
A.条件反射是后天形成的,需通过反复训练将中性刺激(如铃声)与非条件刺激(如食物)结合形成,谢瑜瞄准后进行射击需要后天反复的训练,属于条件反射,故A符合题意。
B.任何动作的完成都需要细胞进行呼吸作用,呼吸作用能够燃烧分解有机物,生成二氧化碳和水,并释放大量能量,供给生命活动,故B不符合题意。
C.射击训练属于条件反射,需要神经系统的参与,故C不符合题意。
D.任何动作的完成都需要机体多种肌肉的配合,完成射击需要手部肌肉、腿部肌肉等的配合,故D不符合题意。
故选A。
【28题详解】
A.吸气:肋间外肌、膈肌收缩→肋骨向上向外移动、膈肌顶部下降→胸廓扩大→外界大气压力大于肺内气压→外界气体进入肺,气球模拟肺,应该扩大,故A错误。
B.吸气:肋间外肌、膈肌收缩→肋骨向上向外移动、膈肌顶部下降→胸廓扩大→外界大气压力大于肺内气压→外界气体进入肺,膈肌下降,气球模拟的肺变大,故B正确。
CD.吸气:肋间外肌、膈肌收缩→肋骨向上向外移动、膈肌顶部下降→胸廓扩大→外界大气压力大于肺内气压→外界气体进入肺,膈肌应该下降而不是上升,故CD错误。
故选B。
【29题详解】
A.胰岛素和降血糖有关,现场观众情绪激动、心跳加快、血压升高,脸颊发热与胰岛素无关,故A不符合题意。
B.生长激素是由人体脑垂体前叶分泌的一种肽类激素,由191个氨基酸组成,能促进骨骼、内脏和全身生长,与现场观众的情绪激动、心跳加快、血压升高,脸颊发热无关,故B不符合题意。
C.性激素具有促进性器官成熟、副性征发育及维持性功能等作用,与现场观众的情绪激动、心跳加快、血压升高,脸颊发热无关,故C不符合题意。
D.肾上腺素是由人体分泌出的一种激素。当人经历某些刺激(例如兴奋,恐惧,紧张等)分泌出这种化学物质,能让人呼吸加快(提供大量氧气),心跳与血液流动加速,瞳孔放大,为身体活动提供更多能量,故D符合题意。
故选D
30题详解】
A.考试失误很难过,去找老师倾诉、一起分析失利的原因,从而调整心态,更好地投入到学习之中,故A不符合题意。
B.当我们遭遇到心理烦恼时,我们可以查阅有关资料,积极进行自我调整、保持积极乐观的心态,故B不符合题意。
C.通过咨询心理医生,排解心理的压力,及时调整心态,树立积极乐观的心态,故C不符合题意。
D.在公共场合大声说话,影响别人的正常生活,这是不文明的表现,需要找适宜的地方,多与朋友一起交流沟通,缓解紧张情绪,故D符合题意。
故选D。
二、非选择题:本大题共4小题,每小题10分,共40分。
31. 广东省某水库因工业废水和城镇生活污水的排放,导致水质恶化,水生生物死亡,水体富营养化。当地政府采取有力措施对污染进行了整治,甚至放养了鲢、鳙等鱼类控制藻类的过度繁殖,取得了良好的生态修复效果。如表是水库生态修复前后水质变化示意表。据表回答下列问题。
某水库生态修复前后水质对比表(单位:mg/L)
(1)某水库生态修复前水体富营养化的主要原因是含______和______的废水的过量排放。
(2)某水库生态修复的外源控制是减少或截断______的输入。修复措施中包括了在水库中放养鲢鱼、鳙鱼属于______(生产者/消费者/分解者),其作用是______。
(3)工业废水与城镇生活污水的排放导致该水库的水质恶化、生态功能下降,这是因为生态系统的______是有限的;表中水质监测数据显示,修复后的溶解氧含量从1.8mg/L升至5.0mg/L,说明水体的______能力增强。
(4)为确保生态修复效果的可持续,需采取的措施包括______和______。
【答案】(1) ①. 氮 ②. 磷
(2) ①. 工业废水和城镇生活污水 ②. 消费者 ③. 摄食水体中的藻类和浮游生物,促进水体生态平衡,减少水体富营养化现象
(3) ①. 自动调节能力##自我调节能力 ②. 物质循环##净化
(4) ①. 控制和减少工业废水、生活污水的排放 ②. 在农田中施加有机肥或生活中选用无磷洗涤剂
【解析】
【分析】生态系统的营养结构是食物链和食物网;生态系统的自我调节能力与物种的丰富度有关,生物种类越多营养结构越复杂,自我调节能力就越强,这是自然选择的结果。
【小问1详解】
水体富营养化(eutrphicatin)是指在人类活动的影响下,生物所需的氮、磷等营养物质大量进入湖泊、河流、海湾等缓流水体,引起藻类及其他浮游生物迅速繁殖,水体溶解氧量下降,水质恶化,鱼类及其他生物大量死亡的现象。某水库生态修复前水体富营养化的主要原因是含氮、磷的废水过量排放。
【小问2详解】
水库污染既然是由于工业废水和生活污水的排放,导致的水质恶化,因此应采取的外源措施就是减少或截断工业废水和城镇生活污水的排放,水体富营养化的表现是藻类及其他浮游生物迅速繁殖,水体溶解氧量下降,水质恶化,在水库中放养鲢鱼、鳙鱼,鲢鱼、鳙鱼作为消费者,能够摄食藻类和浮游生物,从而减少水体中藻类和浮游生物的数量,维持水体内的生态平衡,减少水体富营养化现象。
【小问3详解】
生态系统具有一定的自动调节能力,生态系统中生物的种类和水量越多,生态系统的自动调节能力越强,稳定性越好,但是这种自动调节能力是有一定的限度的。生物所需的氮、磷等营养物质大量进入湖泊、河流、海湾等缓流水体,引起藻类及其他浮游生物迅速繁殖,藻类和浮游生物呼吸作用会消耗水体中大量的氧气,从而导致水体中溶解氧降低,通过采取减少污水的排放和在水体中放养鲢鱼、鳙鱼等修复措施后,水体内的溶解氧含量从1.8mg/L升至5.0mg/L,说明水体的物质循环或者水体自身的净化能力在增强。
【小问4详解】
水体中过量的含氮、磷等物质主要来自未处理或处理不完全的工业废水和生活污水、有机垃圾以及农业上施用的化肥。其中氮的最大来源是农施化肥、工业废水,磷大多来自生活污水,所以为确保生态修复效果的可持续,需采取的措施包括:在农田中尽量施加有机肥或生活中选用无磷洗涤剂或减少生活污水和工业废水的排放。
32. 吸烟有害健康,香烟烟雾中有焦油、尼古丁等多种有害物质。为探究香烟燃烧过程中产生的焦油对吸烟者气管中纤毛的影响,采用草履虫进行了模拟实验,实验设计如下。
(1)该实验的变量是_____。选取同一草履虫培养液均分的两份进行实验的目的是_____。
(2)根据实验现象,甲乙两组应分别从_____(表层/中层/底层)吸取草履虫培养液制成临时装片。用显微镜观察草履虫的时候,发现虫体在视野的左上角,把它移到视野中央,应把装片向_____方向移动。
(3)由表中实验结果推测:_____。为减少吸烟对人类的影响,请你提一条建议:______。
(4)请指出该实验的一处不妥之处:______。
【答案】(1) ①. 香烟烟雾中的焦油 ②. 形成对照
(2) ①. 表层 ②. 左上
(3) ①. 香烟烟雾(焦油)对吸烟者气管中纤毛有影响 ②. 请减少吸烟
(4)没有排除香烟烟雾中尼古丁等有害物质对草履虫的影响,不符合单一变量原则
【解析】
【分析】对照实验是在研究一种条件对研究对象的影响时,所进行的除了这种条件不同外,其他条件都相同的实验,这个不同的条件,就是唯一变量。一般的对实验变量进行处理的,就是实验组,没有对实验变量进行处理的就是对照组。为确保实验组、对照组实验结果的合理性,对影响实验的其他相关因素应设置均处于相同且理想状态,这样做的目的是控制单一变量,便于排除其它因素对实验结果的影响和干扰。
小问1详解】
本实验是为了探究“香烟燃烧过程中产生的焦油对吸烟者气管中纤毛的影响”。在设计对照实验时,甲组和乙组除了香烟烟雾条件不同外,其他条件相同且适宜。而这个唯一的不同条件,就是该对照实验的变量。所以,该实验的变量是香烟烟雾中的焦油(或焦油、香烟烟雾等)。对照实验中要设置实验组和对照组,实验组是施加实验变量处理的被试组,对照组是不施加实验变量处理的对象组。本实验中,选取同一草履虫培养液均分的两份进行实验的目的是形成对照(或对照等)。
【小问2详解】
好氧的草履虫在其生命活动过程中需要不断的从外界环境中吸取氧气,培养液的表层含氧丰富,此处聚集着大量的草履虫,因此在实验过程中,常常从草履虫培养液的表层吸一滴培养液。所以,甲乙两组应分别从表层吸取草履虫培养液制成临时装片。显微镜下成的像为倒立的像,所以用显微镜观察草履虫的时候,发现虫体在视野的左上角,把它移到视野中央,应把装片向左上方方向移动,它才会向右下方移到中央。
【小问3详解】
根据实验结果“甲组的纤毛不断摆动,运动迅速;乙组的纤毛黏结,运动变慢”可知香烟烟雾(焦油)对草履虫的纤毛运动能力是有影响的,进而可以推测:香烟烟雾(焦油)对吸烟者气管中的纤毛也有影响。为减少吸烟对人类的影响,请减少吸烟。
【小问4详解】
对照实验的单一变量原则是控制其它条件不变,而只改变其中一个条件,观察该变量对实验结果的影响。该实验的一处不妥之处是:没有排除香烟烟雾中尼古丁等有害物质对草履虫的影响,不符合单一变量原则(言之有理即可)。
33. 试管婴儿是经人工方法完成体外受精,进行早期胚胎发育后,移植到母体发育和分娩的婴儿(如图)。
1984年,我国“试管婴儿之母”张丽珠教授带领团队开始自主研究试管婴儿关键技术。他们为开发相应的技术,付出了艰苦的努力。1988年,中国第一例试管婴儿成功诞生,这一事件成为我国生殖医学发展的里程碑。如今,试管婴儿技术已经成为现代医学领域的一项重要技术,为不孕不育家庭带来了福音。
请回答:
(1)体外受精时,过程①通过手术从图中的[A]_______(填名称)内取出成熟的卵细胞,与精子经过过程②结合形成_______。过程③主要经细胞_______和分化,形成早期胚胎。
(2)胚胎移植时,过程④将早期胚胎移植到图中的[B]_______(填名称),成功着床后胎儿通过脐带和_______从母体获得营养物质和氧气。
(3)该胎儿出生后表现为无酒窝,但其父母都有酒窝,这种亲子代之间的差异称为_______。若有无酒窝是由一对基因D、d控制,则这对夫妇的基因组成分别是_______。
(4)有人说,试管婴儿就是从试管中出生的婴儿。结合图文分析,你认为正确吗?请说明理由______。
【答案】(1) ①. 卵巢 ②. 受精卵 ③. 分裂
(2) ①. 子宫 ②. 胎盘
(3) ①. 变异 ②. Dd、Dd
(4)试管婴儿是经人工方法完成体外受精,进行早期胚胎发育后,移植到母体发育和分娩的婴儿
【解析】
【分析】图中A卵巢,B子宫,①取出卵细胞,②受精,③细胞分裂,④胚胎移植。试管婴儿是经人工方法完成体外受精,进行早期胚胎发育后,移植到母体发育和分娩的婴儿。试管婴儿属于有性生殖。
【小问1详解】
A卵巢是雌性的主要生殖器官,能产生卵细胞并分泌雌性激素。采卵针穿刺进入卵巢内,获取多枚卵细胞。卵细胞与精子在体外结合,也就是经过过程②受精形成受精卵。细胞分裂是一个细胞分成两个细胞的过程,分裂前后遗传物质不变,细胞分化是指细胞在形态结构、生理功能上发生稳定性差异的过程,其本质是基因的选择性表达。受精卵经过细胞分裂和分化形成早期胚胎。
【小问2详解】
子宫是雌性产生月经和孕育胎儿的器官。胎儿生活在子宫内半透明的羊水中,通过胎盘、脐带与母体进行物质交换,胎儿从母体获得所需要的营养物质和氧气,胎儿产生的二氧化碳等废物,也是通过胎盘经母体排出体外的。故胎盘是胎儿与母体之间进行物质交换的器官。受精卵发育至早期胚胎时,移入母体的B子宫处中。着床后,胚胎或胎儿所需的营养物质通过胎盘和脐带从母体获得,所产生的代谢废物也由此排出。
【小问3详解】
生物的性状由基因控制,亲代性状表现相同,子代出现不同于亲代的性状,无中生有,那么新出现的这个性状就是隐性性状,亲代性状表现为显性性状,且亲代都为杂合子,该胎儿出生后表现为无酒窝,但其父母都有酒窝,说明无酒窝是隐性性状,有酒窝是显性性状。若有无酒窝是由一对基因D、d控制,这对夫妇的基因组成分别是Dd、Dd,则其遗传图解如下所示:
【小问4详解】
试管婴儿是经人工方法完成体外受精,进行早期胚胎发育后,移植到母体发育和分娩的婴儿,并不是从试管中出生的婴儿。
34. 超重和肥胖可导致高血压、糖尿病、癌症等。如图是人体血液循环示意图,①~④代表心脏的四个腔,⑤~⑧代表血管,A、B、C代表器官;如表为近20年来我国不同年龄段超重率和肥胖率。请回答:
近20年来我国不同年龄段超重率和肥胖率
(1)超重与肥胖的发生与脂肪的过量摄入有关。图中,脂肪在_____(填字母)中的_____、胰液、肠液的作用下,最终被分解为甘油和脂肪酸,随即进入血液,最先进入心脏中的[①]_______,最终部分被转移至细胞内储存起来,累积过多会造成超重和肥胖。
(2)脂肪摄入过多还会引起低密度脂蛋白(LDL)水平升高。当LDL过量时,它携带的胆固醇会积存在动脉壁上,导致血管壁加厚,管腔狭窄,血压______。图中表示动脉的是______(填数字)。
(3)根据表中的数据可知,随着年龄增长,超重率和肥胖率呈_____趋势,请绘制近20年全国6-17岁年龄段超重率和肥胖率曲线图______。
6-17岁超重率和肥胖率曲线图
(4)为控制体重,避免肥胖,我们可以做的是______。
【答案】(1) ①. B ②. 胆汁 ③. 右心房
(2) ①. 升高 ②. ⑤⑦
(3) ①. 上升 ②.
(4)减少脂肪类食物的摄入,积极参加体育锻炼
【解析】
【分析】图中①右心房,②左心房,③右心室,④左心室,⑤肺动脉,⑥肺静脉,⑦主动脉,⑧上下腔静脉,A肺,B小肠,C肾。
【小问1详解】
脂肪的消化发生在B小肠中,先被胆汁乳化为脂肪微粒,再被肠液和胰液中的酶彻底分解成甘油和脂肪酸,随即被小肠吸收进入血液,最先随下腔静脉进入心脏中的①右心房,最终部分被转移至细胞内储存起来,累积过多会造成超重和肥胖。
【小问2详解】
脂肪摄入过多还会引起低密度脂蛋白(LDL)水平升高。当LDL过量时,它携带的胆固醇会积存在动脉壁上,导致血管壁加厚,管腔狭窄,血流速度变慢,血压升高。图中表示动脉的是⑤肺动脉,⑦主动脉。
【小问3详解】
根据表中的数据可知,随着年龄增长,超重率和肥胖率呈上升趋势,据表绘制近20年全国6-17岁年龄段超重率和肥胖率曲线图为:
【小问4详解】
溶解氧
高锰酸盐指数
化学需氧量(COD)
总氮以N计
总磷以P计
粪大肠菌群(个/L)
修复前
1.8
15.6
47
2.5
0.29
42398
修复后
5.0
4.5
18
0.6
0.08
8700
实验组别
实验材料
实验处理
观察草履虫的运动状态
甲组
同一草履虫培养液均分的两份
通入空气
各取一滴培养液制成临时装片
纤毛不断摆动,运动迅速
乙组
通入香烟烟雾
纤毛黏结,运动变慢
年龄段
0-6岁
6-17岁
成人
2002年
5.4%
6.6%
22.8%
2012年
8.4%
9.6%
30.1%
2022年
10.4%
19%
50%
相关试卷
这是一份2025年广东省清远市英德市八年级中考一模生物试题(解析版)-A4,共23页。试卷主要包含了考生务必保持答题卡的整洁, 香蕉是人们喜爱的岭南佳果等内容,欢迎下载使用。
这是一份2025年广东省清远市英德市八年级中考一模生物试题(原卷版)-A4,共9页。试卷主要包含了考生务必保持答题卡的整洁, 香蕉是人们喜爱的岭南佳果等内容,欢迎下载使用。
这是一份2025年广东省清远市英德市八年级中考一模生物试题(解析版),共26页。试卷主要包含了考生务必保持答题卡的整洁, 香蕉是人们喜爱的岭南佳果等内容,欢迎下载使用。
相关试卷 更多
- 1.电子资料成功下载后不支持退换,如发现资料有内容错误问题请联系客服,如若属实,我们会补偿您的损失
- 2.压缩包下载后请先用软件解压,再使用对应软件打开;软件版本较低时请及时更新
- 3.资料下载成功后可在60天以内免费重复下载
免费领取教师福利 




.png)




