


安徽省华师联盟2025-20206学年高三上学期1月质量检测生物试卷(学生版)
展开 这是一份安徽省华师联盟2025-20206学年高三上学期1月质量检测生物试卷(学生版),共9页。试卷主要包含了考试结束后,请将答题卡上交等内容,欢迎下载使用。
1.答卷前,考生务必将自己的姓名、准考证号填写在答题卡上,并将条形码粘贴在答题卡上的指定位置。
2.回答选择题时,选出每小题答案后,用2B铅笔把答题卡上对应题目的答案标号涂黑,如需改动,用橡皮擦干净后,再选涂其他答案标号;回答非选择题时,用0.5mm的黑色字迹签字笔将答案写在答题卡上,写在本试卷上无效。
3.考试结束后,请将答题卡上交。
一、选择题:本题共15小题,每小题3分,共45分。在每小题给出的四个选项中,只有一项是符合题目要求的。
1. 植物细胞壁的组成成分有纤维素、果胶等,也含有某些酶类等蛋白质。下列叙述错误的是( )
A. 细胞壁能维持细胞形状,但不是细胞的边界
B. 组成纤维素和淀粉的基本单位都是葡萄糖
C. 细胞壁中酶类等蛋白质合成起始于内质网
D. 胞间连丝可穿过细胞壁与相邻细胞进行连接
2. 当某些植物的根细胞处于高Na+环境时,Ca2+通道蛋白、NHX转运蛋白和H+-ATP酶等蛋白质会共同参与抵抗盐胁迫,部分作用机制如图所示。下列叙述错误的是( )
A. 细胞外Ca2+浓度越高,Ca2+与通道蛋白结合并转运的速率越快
B. 图中NHX转运蛋白可以运输Na+和H+,但其仍具有专一性
C. H+-ATP酶发挥作用时会发生磷酸化,导致其构象发生改变
D. 若适当提高细胞质基质的pH,可能利于液泡积累Na+抵抗盐胁迫
3. 酒精是某些生物无氧呼吸的产物之一,在生物学实验中有广泛的用途。下列叙述错误的是( )
A. 苹果果实细胞内将丙酮酸转化成酒精的过程发生在细胞质基质
B. 检测花生子叶中的脂肪时,体积分数为50%的酒精可用于洗去浮色
C. 盐酸和体积分数为75%的酒精可用于配制植物根尖组织的解离液
D. 绿叶中的色素能溶解于无水乙醇中,因此可用无水乙醇提取绿叶中的色素
4. 下列细胞分裂示意图来自某二倍体生物(2n=4,基因型为AaBb,两对基因独立遗传),正常情况下,图示正确的是( )
A. B.
C. D.
5. 真核生物DNA复制过程如图甲所示,DNA母链部分结构如图乙所示。下列叙述正确的是( )
A. 图中“→”可表示子链合成方向,甲酶与乙酶均作用于磷酸二酯键
B. 图甲DNA边解旋边复制的特点与PCR扩增目的基因时相同
C. 图乙中核糖和磷酸交替连接,共同构成DNA分子的基本骨架
D. 与图乙中母链互补配对的子链的碱基序列为5'-TATTGC-3'
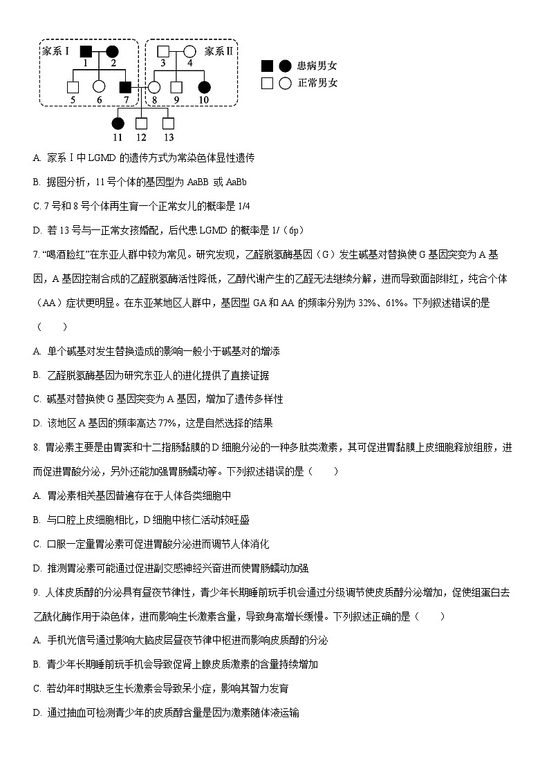
6. 肢带型肌营养不良(LGMD)是一种单基因遗传病,可分为LGMD1型(由A/a基因控制)和LGMD2型(由B/b基因控制),两对基因独立遗传。某两个家系有关LGMD的遗传系谱图如下,其中家系Ⅰ、Ⅱ分别对应LGMD1型、LGMD2型,且两个家系均不含有对方家系的致病基因。调查发现,人群中LGMD2型致病基因的频率为p。下列叙述错误的是( )
A. 家系Ⅰ中LGMD的遗传方式为常染色体显性遗传
B. 据图分析,11号个体的基因型为AaBB或AaBb
C. 7号和8号个体再生育一个正常女儿的概率是1/4
D. 若13号与一正常女孩婚配,后代患LGMD的概率是1/(6p)
7. “喝酒脸红”在东亚人群中较为常见。研究发现,乙醛脱氢酶基因(G)发生碱基对替换使G基因突变为A基因,A基因控制合成的乙醛脱氢酶活性降低,乙醇代谢产生的乙醛无法继续分解,进而导致面部绯红,纯合个体(AA)症状更明显。在东亚某地区人群中,基因型GA和AA的频率分别为32%、61%。下列叙述错误的是( )
A. 单个碱基对发生替换造成的影响一般小于碱基对的增添
B. 乙醛脱氢酶基因为研究东亚人的进化提供了直接证据
C. 碱基对替换使G基因突变为A基因,增加了遗传多样性
D. 该地区A基因的频率高达77%,这是自然选择的结果
8. 胃泌素主要是由胃窦和十二指肠黏膜的D细胞分泌的一种多肽类激素,其可促进胃黏膜上皮细胞释放组胺,进而促进胃酸分泌,另外还能加强胃肠蠕动等。下列叙述错误的是( )
A. 胃泌素相关基因普遍存在于人体各类细胞中
B. 与口腔上皮细胞相比,D细胞中核仁活动较旺盛
C. 口服一定量胃泌素可促进胃酸分泌进而调节人体消化
D. 推测胃泌素可能通过促进副交感神经兴奋进而使胃肠蠕动加强
9. 人体皮质醇的分泌具有昼夜节律性,青少年长期睡前玩手机会通过分级调节使皮质醇分泌增加,促使组蛋白去乙酰化酶作用于染色体,进而影响生长激素含量,导致身高增长缓慢。下列叙述正确的是( )
A. 手机光信号通过影响大脑皮层昼夜节律中枢进而影响皮质醇的分泌
B. 青少年长期睡前玩手机会导致促肾上腺皮质激素的含量持续增加
C. 若幼年时期缺乏生长激素会导致呆小症,影响其智力发育
D. 通过抽血可检测青少年的皮质醇含量是因为激素随体液运输
10. 2025年诺贝尔生理学或医学奖颁给研究外周免疫耐受性的三位科学家,他们研究的核心内容是调节性T细胞。调节性T细胞能抑制辅助性T细胞的活性,其功能异常会引发自身免疫病、癌症等。F蛋白是调节性T细胞中特异性表达的关键蛋白,对调节性T细胞行使正常的免疫抑制功能有重要作用。下列叙述正确的是( )
A. 体内F蛋白含量过低,可能造成过敏等自身免疫病发生
B. 推测癌细胞可通过减少F蛋白的表达,从而实现肿瘤逃逸
C. 辅助性T细胞可分泌细胞因子促进细胞毒性T细胞的增殖分化
D. 调节性T细胞可加强细胞免疫对外来移植器官的杀伤作用
11. 研究发现,植物受到接触性刺激(如风、触碰等环境的机械外力性刺激)后,乙烯和茉莉酸两种植物激素含量均会增加,从而使赤霉素降解,调节机制如图所示。下列叙述正确的是( )
A. 乙烯和茉莉酸均可影响基因的表达,但不直接参与植物的代谢
B. 推测基因GA20x8和GA20x7的表达产物均是降解赤霉素的酶
C. 赤霉素可促进细胞伸长,经常受到接触性刺激会使其含量增加
D. 通过接触性刺激可使植物出现提前开花、生长发育迟缓等现象
12. 江苏大丰麋鹿自然保护区建立初期引入39只麋鹿(雄性13只,雌性26只)。科研团队连续多年采用标记重捕法监测种群数量,近期一次调查中,首次捕获并标记麋鹿85只,第二次捕获77只,其中带标记个体35只。同时,年龄结构调查显示:幼年个体(0~3岁)占42%,成年个体(4~9岁)占48%,老年个体(≥10岁)占10%。下列叙述错误是( )
A. 所有种群都具有种群密度、性别比例、年龄结构等数量特征
B. 标记重捕法与红外触发相机拍摄可用于估测生物种群密度
C. 干旱会导致麋鹿种群数量发生波动,干旱属于非密度制约因素
D. 近期该保护区内麋鹿的种群数量约为187只,年龄结构为增长型
13. 紫茎泽兰是一种外来入侵草本植物。科学家调查某山区灌木和草本层的10种优势种植物(S1~S10,其中S6为紫茎泽兰)的生态位宽度和生态位重叠指数如下表,生态位宽度是指物种对资源的利用程度,生态位重叠指数则反映物种间对资源的竞争程度,该指数值越高,物种间对资源的竞争越激烈。下列叙述错误的是( )
A. 外来入侵物种在初期快速扩散和蔓延与其缺乏天敌等有关
B. 推测紫茎泽兰生态位宽度较大,对山区当地环境适应能力强
C. 若山区当地环境资源有限,则植物S2最容易被紫茎泽兰淘汰
D. S4生态位宽度较大,因此可利用S4对紫茎泽兰进行生物防治
14. 信息传递在生态系统中具有非常重要的意义。下列叙述错误的是( )
A. 萤火虫通过发光向异性传递的求偶信号属于物理信息
B. 信息总是沿着食物链从低营养级向高营养级进行传递
C. 信息传递既存在于同种生物之间,也存在于异种生物之间
D. 信息能调节生物的种间关系,维持生态系统的平衡与稳定
15. 二十四节气凝聚着古人对动植物生长节律与环境关系的智慧总结,对理解生物的生长发育、繁殖等生命活动具有重要指导意义。下列叙述错误的是( )
A. “谷雨”时节降雨充沛,植物细胞自由水含量增加,细胞呼吸加快
B. “夏至”时节农田及时除草,目的是使更多的能量流向农作物
C. “寒露”时节大雁南飞,改变南方群落的物种数目,属于群落演替
D. “大雪”时节低温条件可使某些农作物经历春化作用,促进花芽分化
二、非选择题:本题共5小题,共55分。
16. 过剩光能是指植物叶绿体吸收的光能超过光合作用的用量。研究发现,过剩光能可破坏光反应关键蛋白D1,引发光抑制。科研小组以某植物为材料,设置对照组CK(15℃+400ppm CO2)和实验组A(20℃+400ppm CO2)、B(15℃+1000ppm CO2)、(20℃+1000ppm CO2),先进行强照射3h再弱光恢复2h,实验结果如图1和图2所示,其中NPQ是指将过剩能量以热能的形式耗散掉。回答下列问题:
(1)由图1可知,各处理条件下,强光照射均造成光合速率______,其原因是过剩光能破坏了位于叶绿体______上的D1蛋白,导致光抑制。光合作用中CO2发生反应的场所是______。
(2)植物可通过NPQ途径适应强光环境,根据题意推测,其意义_____________________。
(3)图1结果表明,在强光3h时B组光合速率高于CK组,结合图2分析,其原因一方面是B组较CK组CO2浓度增加,______过程增强,导致光合速率增强,另一方面是_____________________。
(4)某实验小组欲验证“NPQ机制是植物抵抗强光胁迫的关键”,请基于本题实验,在对照组基础上补充完成一组实验方案(提供材料:NPQ抑制剂)。增设处理组:_____________________,光照处理:_____________________,检测指标∶_____________________,预期结果:_____________________。
17. 某种动物(XY型性别决定)的肤色由等位基因A/a、B/b共同控制,已知基因A/a位于常染色体上,且AA表现为黑色,Aa表现为灰色,aa表现为白色,基因B能促进色素合成,而基因b则抑制色素合成。现有纯合的黑色雌性、白色雌性、黑色雄性和白色雄性该动物若干只(若为XBY或XbY,则视为纯合子),某小组进行了如下杂交实验:
实验一:纯合黑色雌性与纯合白色雄性杂交,F1均为灰色。
实验二:将F1中灰色个体相互交配,F2中黑色雌性∶灰色雌性∶白色雌性∶灰色雄性∶白色雄性=2∶4∶2∶1∶3。
根据上述信息,回答下列问题∶
(1)由实验可知,等位基因B/b位于______(填“常”或“X”)染色体上。实验一中雌雄亲本的基因型分别为______。实验二F2中出现上述比例的原因是F1中的______(填基因型)产生的______(填基因型)的雄配子致死。
(2)若让实验二F2中的黑色雌性与纯合白色雄性个体杂交,子代表型及比例为______(考虑性别),子代纯合子占比为______。
(3)若从实验二F2中选取一只灰色雌性,请利用已有材料,设计实验探究该灰色雌性的基因型(不考虑染色体互换),要求写出实验思路、预期结果及结论。
①实验思路:_____________________;
②预期结果及结论:_____________________。
18. 研究发现,运动可促进β-羟基丁酸(BHBA)的产生,从而促进脑源性神经营养因子(BDNF,一种蛋白质)的表达,BDNF基因表达受阻会导致抑郁症等疾病的发生,其机理如图所示。回答下列问题:
(1)与BDNF基因的组成元素相比,BDNF缺少的元素是______。图中过程①需要的酶是______,过程②mRNA出细胞核时______(填“需要”或“不需要”)核孔的识别。
(2)BHBA能通过一系列调节提高细胞对BDNF基因的转录,从而促进BDNF生成,其调节机制为:
①BHBA可调节PLC磷脂酶的活性,刺激内质网释放Ca2+进入细胞质基质,使胞内Ca2+浓度升高,相继促进______的磷酸化,修饰后的CREB与核内CREB结合蛋白(CBP)特异性结合形成复合物,进而与靶基因调控序列结合,激活靶基因转录。
②BHBA还可以通过不同的胞内信号通路改变DNA组蛋白修饰的比例,如______(填“促进”或“抑制”)H3K4修饰和______(填“促进”或“抑制”)H2AK修饰,从而促进BDNF的合成。据此推测抑郁症患者体内的H2AK修饰/H3K4修饰的比值______(填“高于”“低于”或“等于”)健康人。
(3)进一步研究发现,4周的有氧运动辅助干预可显著改善患者的抑郁症状,提升其学习、记忆等认知功能,请从人脑的结构方面推测有氧运动提升记忆力的机理可能是______(答出一点即可)。
19. 肥胖是一种由能量代谢失衡引起的健康问题。为探究间歇性禁食(IF)对机体代谢的影响,某科研小组进行了表1所示实验设计,得到的部分结果如表2所示。回答下列问题:
表1
表2
(1)表1中,①②处分别为______、______,每组实验中小鼠取20只而不是2只的目的是______。
(2)胰岛素由胰腺中的______细胞分泌,其功能是:一方面促进_____________________,另一方面又能抑制______,从而使血糖水平降低。由表2可知,与ND组相比,IF组小鼠的空腹血糖和血清胰岛素水平均______,这表明IF改善了小鼠的血糖稳态。
(3)HOMA-IR是评估机体对胰岛素敏感性程度的指标,其数值越高,胰岛素抵抗越严重。表2中数据显示,IF处理显著降低了HOMA-IR,说明______。IF组小鼠的总热量摄入与ND组无显著差异,但体重增加量却显著少于ND组,推测其原因是_____________________。
20. 微藻是一类微小的浮游生物,具有光合作用强、生长速度快、对环境适应能力强等特点。某地提出“微藻—贝类—海草”人工湿地系统,利用微藻固碳、贝类滤食浮游生物和有机碎屑、海草固氮的共同作用改善近海环境。回答下列问题:
(1)微藻具有固氮等功能体现了生物多样性的______价值。若要研究海草的生态位,需研究其在研究区域内的______(答出两点)等特征以及______等。
(2)根据贝类的习性可知,其在生态系统中属于______和分解者,分解者的功能是______。贝类虽可滤食水体中的小型浮游生物,但大规模养殖仍需定期投喂饵料,请从提高生态系统稳定性的角度分析,其原因是_________________________。
(3)科研小组对该生态系统中各营养级的能量进行统计分析,结果如下表(单位:kJ˙hm-2˙a-1)。
若该生态系统受到DDT污染,则DDT在营养级______中的浓度最高,第二、三营养级之间的能量传递效率为______%(保留小数点后两位数),乙用于生长、发育和繁殖的能量为______kJ˙hm-2˙a-1。
编号
S1
S2
S3
S4
S5
S6
S7
S8
S9
S10
S1
S2
0.718
S3
0.000
0.000
S4
0.000
0.000
0.471
S5
0.070
0.053
0.000
0.880
S6
0.614
0.432
0.599
0.735
0.554
S7
0.000
0.000
0.000
0.882
0.997
0.512
S8
0.000
0.000
0.000
0.881
0.996
0.511
0.999
S9
0.996
0.778
0.000
0.000
0.070
0.611
0000
0.000
S10
0.000
0.000
0.000
0.879
0.994
0.509
0.998
1.000
0.000
实验对象
将40只 ① 的健康雄性小鼠随机分为两组,每组20只
正常饮食组(ND组):自由获取高脂饲料,持续12周
间歇性禁食组(IF组):隔日禁食(禁食日不提供饲料,自由饮水), ② ,总热量摄入与ND组无显著差异
检测指标
实验结束后,检测小鼠体重、血糖等相关代谢指标
组别
体重增加量(g)
空腹血糖(mml/L)
血清胰岛素(ng/mL)
胰岛素抵抗指数(HOMA—IR)
ND组
15.2
9.5
2.5
10.9
IF组
8.1
6.2
1.2
3.3
营养级
同化量
未被利用量
分解者分解量
呼吸释放量
甲
乙
丙
相关试卷
这是一份安徽省华师联盟2025-20206学年高三上学期1月质量检测生物试卷(学生版),共9页。试卷主要包含了考试结束后,请将答题卡上交等内容,欢迎下载使用。
这是一份安徽省华师联盟2025-2026学年高三上学期1月质量检测生物试卷(含答案),共9页。
这是一份安徽省华师联盟2025-2026学年高三上学期1月质量检测生物试卷,共9页。
相关试卷 更多
- 1.电子资料成功下载后不支持退换,如发现资料有内容错误问题请联系客服,如若属实,我们会补偿您的损失
- 2.压缩包下载后请先用软件解压,再使用对应软件打开;软件版本较低时请及时更新
- 3.资料下载成功后可在60天以内免费重复下载
免费领取教师福利 




.png)





