搜索
      上传资料 赚现金

      广东省广雅中学2025-2026学年上学期高三期末物理试卷(含答案)

      • 415.01 KB
      • 2026-02-02 17:40:07
      • 24
      • 1
      • 程先生!
      加入资料篮
      立即下载
      广东省广雅中学2025-2026学年上学期高三期末物理试卷(含答案)第1页
      高清全屏预览
      1/12
      广东省广雅中学2025-2026学年上学期高三期末物理试卷(含答案)第2页
      高清全屏预览
      2/12
      广东省广雅中学2025-2026学年上学期高三期末物理试卷(含答案)第3页
      高清全屏预览
      3/12
      还剩9页未读, 继续阅读

      广东省广雅中学2025-2026学年上学期高三期末物理试卷(含答案)

      展开

      这是一份广东省广雅中学2025-2026学年上学期高三期末物理试卷(含答案),共12页。试卷主要包含了 考生必须保持答题卡的整洁,8N等内容,欢迎下载使用。
      本试卷分选择题和非选择题两部分,共7页,满分100分,考试用时75分钟。
      注意事项:
      1. 答卷前,考生务必用黑色字迹的钢笔或签字笔将自己的校名、姓名、考号、座位号等相关信息填写在答题卡指定区域内,并用2B铅笔填涂相关信息。
      2. 选择题每小题选出答案后,用2B铅笔把答题卡上对应题目的答案标号涂黑;如需改动,用橡皮擦干净后,再选涂其它答案;不能答在试卷上。
      3. 非选择题必须用黑色字迹的钢笔或签字笔作答,答案必须写在答题卡各题目指定区域内的相应位置上;如需改动,先划掉原来的答案,然后再写上新的答案;不准使用铅笔和涂改液。不按以上要求作答的答案无效。
      4. 考生必须保持答题卡的整洁。
      第一部分选择题(共46分)
      一、单项选择题:本题共7小题,每小题4分,共28分。在每小题给出的四个选项中,只有一项是符合题目要求的。
      1. 下列说法正确的是( )
      A.LC电路产生电磁振荡的过程中,当回路电流值最小时,磁场能最大
      B. 变化的电场一定产生变化的磁场
      C. γ射线是波长最短的电磁波,比红外线的频率大
      D. 空调遥控器是利用发射紫外线来控制空调的
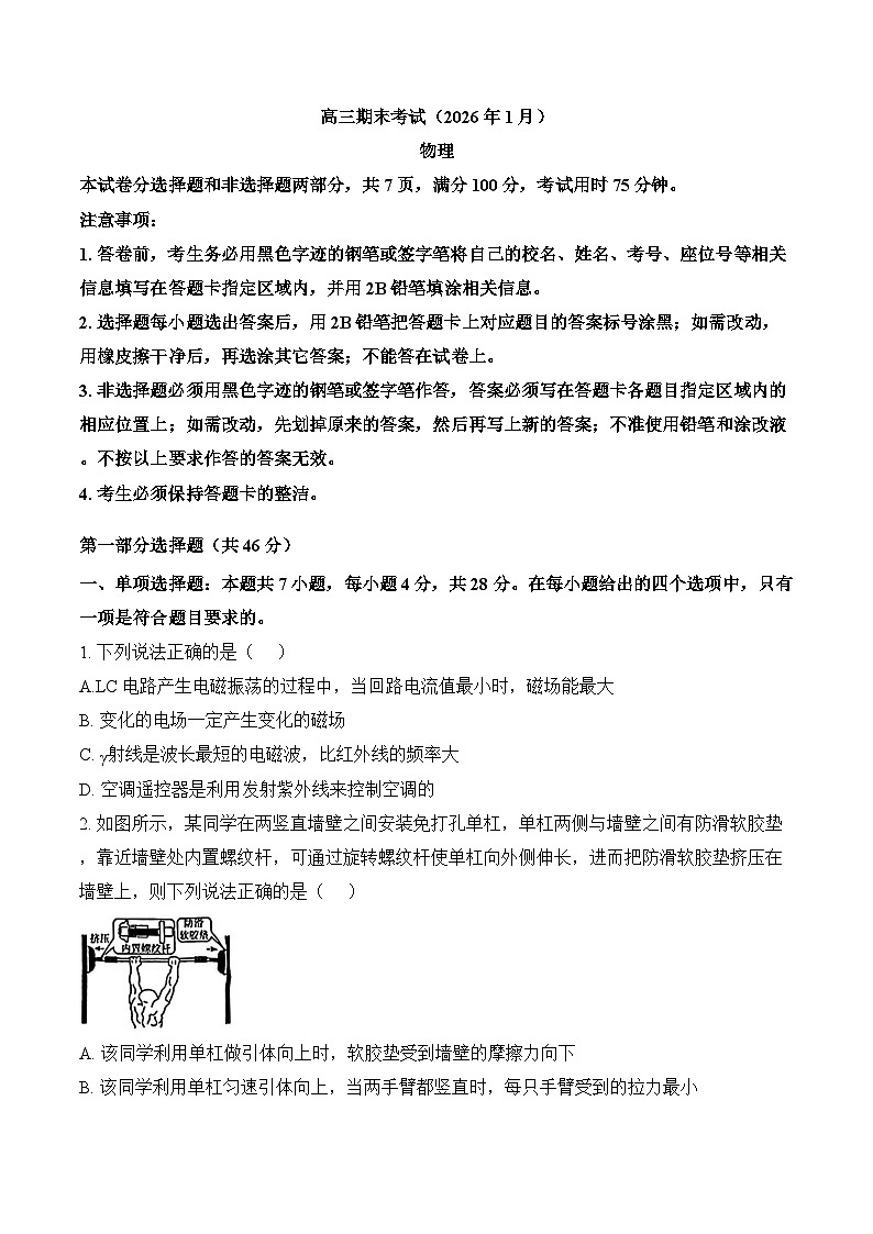
      2. 如图所示,某同学在两竖直墙壁之间安装免打孔单杠,单杠两侧与墙壁之间有防滑软胶垫,靠近墙壁处内置螺纹杆,可通过旋转螺纹杆使单杠向外侧伸长,进而把防滑软胶垫挤压在墙壁上,则下列说法正确的是( )
      A. 该同学利用单杠做引体向上时,软胶垫受到墙壁的摩擦力向下
      B. 该同学利用单杠匀速引体向上,当两手臂都竖直时,每只手臂受到的拉力最小
      C. 螺纹杆向外旋转越多,单杠受到两侧墙壁的弹力均越大,单杠受到的合力也越大
      D. 软胶垫与墙体的接触面积越大,软胶垫受到墙壁的摩擦力越大
      3.2025年4月22日,全球首张无人机物流通行证正式获批,低空经济发展迈入全新高度。如图所示,一架无人机搭载货物竖直升空,先由静止从地面起飞做匀加速运动,随后做加速度小于g的匀减速运动,最终悬停于某一高度。忽略空气阻力,下列说法正确的有( )
      A. 货物一直处于超重状态
      B. 无人机对货物的支持力先做正功后做负功
      C. 货物克服重力做功的功率先增大后减小
      D. 无人机及货物构成的系统在上升过程中机械能守恒
      4.如图所示,某试验卫星绕地球圆周运动的轨道半径为R1,另一人造卫星01星绕地球圆周运动的轨道半径为R2,且R1R………③(1分)
      qvB=mv2r………④(1分)
      其俯视图如图三所示
      则根据几何关系可得
      r2+z02=R2
      綜上
      x0=−z02R+RR≥x0>−5+32R⋯
      以下为计算过程,过程不赋分:
      (6)式求解过程:根据(4)式可求得
      r=vv0R.
      将(1)(8)式代入(5)即可求得(6)
      (7)式求解过程:将(2)(5)代入(3),可得
      x0+R2−z02>RR2−z02>R2−2x0R+x02x02−2x0R+z02

      相关试卷

      广东省广雅中学2025-2026学年上学期高三期末物理试卷(含答案):

      这是一份广东省广雅中学2025-2026学年上学期高三期末物理试卷(含答案),共12页。试卷主要包含了 考生必须保持答题卡的整洁,8N等内容,欢迎下载使用。

      广东省广雅中学2025-2026学年上学期高三期末物理试卷及答案:

      这是一份广东省广雅中学2025-2026学年上学期高三期末物理试卷及答案,共12页。试卷主要包含了 考生必须保持答题卡的整洁,8N等内容,欢迎下载使用。

      2026届广东广雅中学高三上学期期末联考物理试题(含答案):

      这是一份2026届广东广雅中学高三上学期期末联考物理试题(含答案),共11页。

      资料下载及使用帮助
      版权申诉
      • 1.电子资料成功下载后不支持退换,如发现资料有内容错误问题请联系客服,如若属实,我们会补偿您的损失
      • 2.压缩包下载后请先用软件解压,再使用对应软件打开;软件版本较低时请及时更新
      • 3.资料下载成功后可在60天以内免费重复下载
      版权申诉
      若您为此资料的原创作者,认为该资料内容侵犯了您的知识产权,请扫码添加我们的相关工作人员,我们尽可能的保护您的合法权益。
      入驻教习网,可获得资源免费推广曝光,还可获得多重现金奖励,申请 精品资源制作, 工作室入驻。
      版权申诉二维码
      欢迎来到教习网
      • 900万优选资源,让备课更轻松
      • 600万优选试题,支持自由组卷
      • 高质量可编辑,日均更新2000+
      • 百万教师选择,专业更值得信赖
      微信扫码注册
      手机号注册
      手机号码

      手机号格式错误

      手机验证码 获取验证码 获取验证码

      手机验证码已经成功发送,5分钟内有效

      设置密码

      6-20个字符,数字、字母或符号

      注册即视为同意教习网「注册协议」「隐私条款」
      QQ注册
      手机号注册
      微信注册

      注册成功

      返回
      顶部
      学业水平 高考一轮 高考二轮 高考真题 精选专题 初中月考 教师福利
      添加客服微信 获取1对1服务
      微信扫描添加客服
      Baidu
      map