搜索
      上传资料 赚现金

      广东省深圳市深实高中园、惠东高级中学2025_2026学年高三上学期第二次联考生物试卷(文字版,含答案)

      • 1.06 MB
      • 2026-02-02 16:39:49
      • 20
      • 0
      • 教习网7094983
      加入资料篮
      立即下载
      广东省深圳市深实高中园、惠东高级中学2025_2026学年高三上学期第二次联考生物试卷(文字版,含答案)第1页
      高清全屏预览
      1/12
      广东省深圳市深实高中园、惠东高级中学2025_2026学年高三上学期第二次联考生物试卷(文字版,含答案)第2页
      高清全屏预览
      2/12
      广东省深圳市深实高中园、惠东高级中学2025_2026学年高三上学期第二次联考生物试卷(文字版,含答案)第3页
      高清全屏预览
      3/12
      还剩9页未读, 继续阅读

      广东省深圳市深实高中园、惠东高级中学2025_2026学年高三上学期第二次联考生物试卷(文字版,含答案)

      展开

      这是一份广东省深圳市深实高中园、惠东高级中学2025_2026学年高三上学期第二次联考生物试卷(文字版,含答案),共12页。试卷主要包含了选择题的作答,非选择题的作答, 羊口疮是由羊口疮病毒等内容,欢迎下载使用。
      本试卷共10页,21题。全卷满分100分。考试用时75分钟。
      注意事项:
      1.答题前,先将自己的姓名、准考证号等填写在答题卡上,并将准考证号条形码粘贴在答题卡上的
      指定位置。
      2.选择题的作答:每小题选出答案后,用2B铅笔把答题卡上对应题目的答案标号涂黑。写在试题
      卷、草稿纸和答题卡上的非答题区域均无效。
      3.非选择题的作答:用签字笔直接写在答题卡上对应的答题区域内。写在试题卷、草稿纸和答题卡
      上的非答题区域均无效。
      4.考试结束后,请将本试题卷和答题卡一并上交。
      一、选择题:本题共16小题,共40分。第1~12小题,每小题2分;第13~16小题,每小题4
      分。在每小题给出的四个选项中,只有一项是符合题目要求的。
      1.下列关于群落及其演替的叙述,错误的是( )
      A.物种组成是区别不同群落的重要特征
      B.动物群落的垂直分层现象与植物有关
      C.群落的外貌和结构会随季节而变化
      D.自然条件下,群落都向结构复杂的方向演替
      2.内共生学说认为,线粒体的祖先是一种好氧细菌。下列观察中,可作为支持线粒体内共生学说直
      接证据且表述正确的是( )
      A. 线粒体具有与细菌相似的环状DNA分子
      B. 线粒体外膜与真核生物细胞膜的成分一致
      C. 线粒体的蛋白质合成机制完全依赖于宿主细胞核
      D. 线粒体在细胞中仅通过宿主细胞分裂进行增殖
      3. 为获得作物新品种,可采用不同的育种技术。下列叙述错误的是( )
      A. 三倍体西瓜育种时,利用了人工诱导染色体加倍获得的多倍体
      B. 作物单倍体育种时,利用了由植物茎尖组织培养获得的单倍体
      C. 航天育种时,利用了太空多种因素导致基因突变产生的突变体
      D. 水稻杂交育种时,利用了水稻有性繁殖过程中产生的重组个体
      4.小鼠注射某药物造成肾功能异常,尿中出现大量蛋白质,血浆蛋白减少。下列叙述正确的是( )
      A.小鼠肾功能衰竭时,血浆中尿素氮含量降低
      B.血浆蛋白减少造成血浆渗出至组织液的水减少
      C.血浆蛋白形成的渗透压高于血浆Na⁺和Cl⁻形成的渗透压
      D.血浆蛋白丢失可造成血液中抗体减少,机体免疫力下降
      5.下列有关高中生物学实验的原理、方法或现象的叙述,正确的是( )
      A.检测生物组织中的脂肪时,用苏丹Ⅲ染液染色后便可直接用显微镜观察
      B.检测生物组织中的还原糖时,向待测样液中加入斐林试剂后即可产生砖红色沉淀
      C.用适宜浓度的蔗糖溶液处理洋葱鳞片叶外表皮细胞,能看到原生质层与细胞壁发生分离
      D.观察根尖分生区组织细胞的有丝分裂时,视野中大多数细胞处于分裂期
      6. 登革热等蚊媒病毒传染病威胁人类健康。蚊子叮咬蚊媒病毒感染者后,病毒会转移至蚊唾液腺,
      当蚊子再次叮咬时会发生传染。下列叙述错误的是( )
      A. 蚊子和人都是登革热病毒的宿主
      B. 利用不育雄蚊防治蚊虫属于生物防治
      C. 喷施不易分解的灭蚊杀虫剂易引起生物富集
      D. 为预防登革热灭绝蚊子不影响生物多样性价值
      7. 植物光敏色素phyB通常有Pr和Pfr两种构型,Pr吸收红光后转化为Pfr,但Pfr吸收远红光后又可逆转转为Pr。遮阴会使环境中红光与远红光比值下降。下列分析正确的是( )
      A.Pr吸收红光转化为Pfr属于蛋白质变性
      B. 茎尖向光侧细胞的Pfr与Pr比值比背光侧大
      C. 茎尖分生区细胞phyB含量比叶表皮细胞少
      D. 茎尖向光侧细胞的Pr会与IAA结合抑制生长
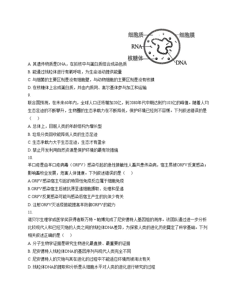
      8.支原体肺炎是一种常见的传染病,其病原体是一种称为肺炎支原体的单细胞生物,其结构模式如下图所示。下列有关肺炎支原体的叙述,正确的是( )
      A. 其遗传物质是DNA,在拟核中与蛋白质结合成染色质
      B. 能通过线粒体进行有氧呼吸,为生命活动提供能量
      C. 与细菌的主要区别是没有细胞壁,与动物细胞的主要区别是没有核膜
      D. 在核糖体上合成蛋白质,并由内质网、高尔基体参与加工和运输
      9. 联合国预测,在未来60年内,全球人口还将增加20亿,到2080年代中期达到约103亿的峰值。随着人均生态足迹的不断攀升,生物圈的生态承载力在不断降低,保护环境已经刻不容缓。下列叙述错误的是( )
      A. 总体上,目前人类的年龄结构为增长型
      B. 垃圾分类回收能降低人类的生态足迹
      C. 生态承载力大于生态足迹,生态才有盈余
      D. 禁止开发利用自然资源是保护环境的最有效措施
      10. 羊口疮是由羊口疮病毒(ORFV)感染引起的急性接触性人畜共患传染病,宿主易被ORFV反复感染;影响畜牧业发展,危害人体健康。下列叙述错误的是( )
      A.ORFV感染宿主引起的特异性免疫反应属于细胞免疫
      B.ORFV感染宿主后被抗原呈递细胞摄取、处理和呈递
      C.ORFV反复感染可能与感染后宿主产生的抗体少有关
      D. 注射ORFV灭活疫苗能提高羊防御ORFV的能力
      11. 诺贝尔生理学或医学奖获得者斯万特·帕博完成了尼安德特人基因组的测序。该团队通过进一步分析比较现代人和已经灭绝的人类之间的线粒体DNA差异,为探索人类的进化历史奠定了科学基础。下列相关叙述正确的是( )
      A. 分子生物学证据是研究生物进化最直接、最重要的证据
      B. 尼安德特人线粒体DNA的基因序列与现代人类完全不同
      C. 尼安德特人的灭绝与其在进化的过程中不能适应环境而被淘汰有关
      D. 线粒体DNA的提取和分析是从细胞水平对人类的进化进行研究的过程
      12.减数分裂过程的精确调控对遗传稳定性至关重要。如图所示,SDR和MIME是两种导致配子染色体数目异常的机制。下列叙述正确的是( )
      MIME突变:→阻断同源
      染色体配对→姐妹染色单体
      提前分离→减数分裂Ⅱ跳过→配子
      SDR突变:减数分裂Ⅰ结束→减数分裂Ⅱ纺锤体无法形成→配子
      A.SDR异常发生在减数分裂Ⅰ,而MIME异常发生在减数分裂Ⅱ
      B.相较于正常配子,通过SDR机制产生的配子染色体数目会加倍
      C.一个基因型为AaBb的细胞发生MIME异常,产生基因型为AABB的配子
      D.这两种异常机制虽然改变了染色体数目,但都不会改变配子的基因组成
      13.乙酰胆碱(ACh)可在多条神经调节通路中发挥作用。研究发现,小鼠获得奖赏时,强啡肽阳性神经元会释放强啡肽,通过图示通路促进ACh的释放,提升学习效果。GABA是一种抑制性神经递质,能抑制ACh的释放。在奖赏信息刺激下,下列推测合理的是( )
      ▶强啡肽 ◀强啡肽受体 ▷GABA ◸GABA受体 ▪ACh ◹ACh受体
      A. 敲除强啡肽阳性神经元的强啡肽受体基因,ACh的释放量会更少
      B. 强啡肽与GABA能神经元上的受体结合后,GABA的释放量会更少
      C. 敲除GABA能神经元的强啡肽受体基因,ACh的释放量会更多
      D. 去除奖赏信息刺激后,乙酰胆碱能神经元会停止释放ACh
      14.细胞呼吸为生命活动提供能量。其第一阶段在细胞质基质中进行,可将1分子葡萄糖分解为2分子丙酮酸,该过程称为“糖酵解”。磷酸果糖激酶(PFK)是催化糖酵解过程中一个关键步骤的酶。 研究发现,在肿瘤微环境中,免疫T细胞的功能会因代谢受阻而衰竭。具体表现为:肿瘤细胞产生的大量乳酸会扩散至T细胞内,抑制PFK的活性,从而干扰糖酵解过程。此外,功能健全的线粒体对于维持T细胞的活性至关重要。下列相关叙述错误的是( )
      A.PFK的活性受到乳酸的影响,可能是其空间结构发生了变化
      B.PFK活性降低,会导致丙酮酸生成减少,进而影响线粒体内有氧呼吸的强度
      C. 肿瘤微环境中的乳酸对PFK的抑制,是一种维持T细胞代谢稳定的负反馈调节
      D. 通过增强T细胞的线粒体功能,有望提升其攻击肿瘤细胞的能力
      15.下图是我国科学家培育克隆猴“中中”“华华”的过程,其中Kdm4d为组蛋白去甲基化酶基因、TSA为组蛋白脱乙酰酶抑制剂。下列说法错误的是( )
      A. 去核卵母细胞的细胞质成分对于体细胞核的重编程至关重要
      B. 向重构胚中注入Kdm4d的mRNA和TSA,可降低组蛋白的甲基化并提高其乙酰化水平
      C. 克隆猴的核基因全部来自胎猴体细胞,质基因全部来自提供去核卵母细胞的母猴
      D. 胚胎移植时,代孕母猴的子宫与胚胎的遗传特性无关,只提供生理环境
      16. 水稻雄性不育、可育由等位基因A、a控制,不育性状受温度的影响(见左下表);米质优、劣由等位基因B、b控制。不育株S₁米质劣但抗病,不育株S₂米质优但易感病。为了选育综合性状好的不育系,用S₁和S₂杂交获得的F₁,F₁均为不育且米质优。选F₁两单株杂交获得的F₂中出现稳定可育株,PCR检测部分世代中相关基因,电泳结果如右下图所示,下列说法错误的是( )
      A.S₁是基因型为AAbb的纯合子
      B. 选择F₁任意两单株进行杂交均会出现如图F₂的育性分离
      C.F₂在高温条件下表现不育且米质优的纯合植株占比1/16
      D. 在S₁和S₂杂交得到F₁时,亲本植株中的父本需在低温下种植
      二、非选择题:本大题共5题,共60分。
      17.(12分,每空2分)草地生态系统是全球分布最广阔的生态系统之一,随着生物入侵的日益增加,草地生态系统的保护和恢复迫在眉睫。
      (1)加拿大一枝黄花入侵某草地生态系统后,其种群数量在初期快速增长,但数年后增长减缓并维持在一定水平。下列相关叙述错误的是( )
      A. 入侵初期,其种群数量可能呈 “J” 型增长
      B. 数量稳定时,其种群增长率可能接近零
      C. 数量稳定意味着它对本地物种不再构成影响
      D. 其数量变化可能与资源限制和天敌出现等因素有关
      (2)为探究草地生态系统对抗生物入侵的机制,我国科研人员开展如图1所示试验,结果见图2。
      ①根据图2中“灭菌土壤”组的实验结果分析:本地植物多样性增加会______(填“促进”或“抑制”)入侵植物生长。
      ②对比图2中“灭菌土壤”与“新鲜土壤”组的实验结果,在“新鲜土壤”组中抑制入侵植物成功的关键因素在于____________;本地植物多样性越高,越能______(填“激活”或“削弱”)这一因素的功能,从而通过生态系统的__________调节机制维持自身稳定。
      ③实验结果表明,为对抗入侵植物对生态系统的干扰,可采取的措施是________________。
      18.(12分,每空2分)光照强度动态变化是水生植物面临的重要环境挑战。强光可引起光抑制,而弱光则限制光能捕获。研究发现,单细胞真核微藻——莱茵衣藻,在长期进化中形成了独特的光适应机制。其部分代谢过程如图1所示,其中HA代表甲酸、乙酸等弱酸。
      研究证实,莱茵衣藻与高等植物类似,依赖叶黄素循环以应对光照变化。该循环涉及三种叶黄素:环氧玉米黄质(V)、花药黄质(A)和玉米黄质(Z)。 其转化机制为:在类囊体腔的酸性(高H+浓度)条件下,V可去环氧化,经A转化为Z,此过程有利于将多余光能以热的形式耗散; 当H+浓度降低时,反应则逆向进行(Z→A→V),使光系统恢复高效捕获光能的能力。请回答下列问题:
      (1)图1中X产生的场所是_________,图中①~⑥为莱茵衣藻进行的部分生理过程,其中能产生ATP的有_________(填序号)。
      (2)据图1分析,为莱茵衣藻光合作用光反应提供电子的最初供体是_________。强光下,类囊体腔中H+浓度_________(填“升高”或“降低”),为叶黄素循环的启动提供了条件。
      (3)基于上述叶黄素循环机制,在夏季正午(12-14时)强光环境下,莱茵衣藻叶绿体内最可能发生的叶黄素转化路径为____________________(填“V→A→Z”或“Z→A→V”),其生理意义是____________________________________________________。
      19.(12分,每空2分)人类Ntch基因位于第19号染色体上,编码一种对血管内壁功能至关重要的跨膜受体(Ntch蛋白)。Ntch变异是遗传性脑部血管病(SVD)的主要病因,该基因有多种突变类型,例如图1中的①和②表示其中的一种变异类型,③和④则表示另一种变异类型(基因序列中的粗黑字母表示突变后的碱基对)。图2为甲家族SVD的遗传系谱图。
      (1)据图2分析,甲家族中SVD的遗传方式为________________。若对甲家族中Ⅰ-1的Ntch基因进行测序,结果符合图1所示的______(编号选填“①”或“②”或“③”或“④”)。
      (2)据图2及所学知识判断,下列一定存在致病基因的细胞是______。(编号选填)
      ①Ⅰ-1的次级卵母细胞 ②Ⅰ-2的初级精母细胞 ③Ⅱ-2的成熟红细胞 ④Ⅱ-3的神经细胞
      (3)在变异类型为③④的人群中,原Ntch基因编码半胱氨酸的位点经突变后编码的氨基酸为____,从而导致蛋白质异常聚合。(参考密码子:半胱氨酸:UGU、UGC;精氨酸:CGU、CGA;异亮氨酸:AUU、AUC、AUA;酪氨酸:UAU、UAC;甲硫氨酸:AUG;苏氨酸:ACG)
      (4)携带图1中突变类型④的乙家族,小明及其父亲患SVD(用A/a表示),小明及其母亲患黑斑息肉综合征(一种常染色体显性遗传病,致病基因位于19号染色体,用B/b表示),分析小明体细胞基因组成最可能为____(填下图中的编号)。已知小明还有一个正常(题干信息中的两种病都不患)的弟弟,若父母生育三胎,不考虑其它变异,该孩子正常的概率是____。
      20. (12分,除特殊标注外,每空2分)运动是预防肥胖的方式之一、剧烈运动后,人体血液中乳酸-苯丙氨酸(Lac-Phe)的含量明显上升。为探究Lac-Phe的产生机理及功效,科研人员进行了相关实验。回答下列问题:
      (1)剧烈运动后,大量乳酸进入血液,但血浆的pH值仍能维持相对稳定,这主要与血浆中含有____等缓冲物质有关。正常情况下,人体内环境的各项理化性质保持____的状态,叫做内环境稳态。
      (2)为探究Lac-Phe的功效,科研人员给肥胖小鼠注射外源性Lac-Phe,发现其食欲下降、体重减轻。由此推测,Lac-Phe可能作为一种信息分子,通过体液运输至特定部位,进而调节机体的能量平衡,这种调节方式属于____调节。
      (3)已知酶C促进了机体Lac-Phe合成。为验证该结论,科研人员将野生型小鼠细胞(甲组)和敲除C基因的小鼠细胞(乙组)分别培养,一段时间后进行了相关检测。
      ①收集培养液后,离心获得细胞,发现两组细胞内Lac-Phe的浓度相同;
      ②进一步检测____中的Lac-Phe浓度,且结果为____,则可证实酶C促进了Lac-Phe的合成。
      (4)研究发现C基因的突变与体重异常相关。据此,推测如下:酶C可催化乳酸转化为Lac-Phe,Lac-Phe可抑制肥胖的发生。为证实该推测,采用高脂饲料喂养不同条件处理的小鼠,一段时间后检测相应的指标,实验分组及部分结果如下表。
      a组:野生型小鼠+静息
      b组:C基因敲除小鼠+静息
      c组:野生型小鼠+运动
      d组:C基因敲除小鼠+运动
      若推测成立,则表中①②③对应的组别分别是____(填字母),表中④的值应为____(填选项)。
      A. 小于4B.4~7C.7~16D. 大于16
      21.(12分,每空2分)环境雌激素的污染对水生生态系统和人类健康构成威胁。研究发现,斑马鱼卵黄蛋白原基因的启动子能被环境雌激素特异性激活,导致卵黄蛋白原基因的表达水平与环境雌激素的浓度呈正相关。科研人员拟利用基因工程技术,培育一种用于监测水体中雌激素污染物的转基因斑马鱼。其技术核心路线如下图所示。
      据图回答下列问题:
      (1)在获取卵黄蛋白原基因的启动子时,若已知其核苷酸序列,可通过 PCR 技术进行特异性扩增,且需在引物的 5'(填3’或5’)端添加Hind III和BamHII识别序列。
      (2)根据题目信息,完善实验流程模型示意图 ① ____________,② ____________。
      (3)科研人员选择卵黄蛋白原基因的启动子而非绿色荧光蛋白基因自身启动子来驱动绿色荧光蛋白基因表达,原因是 ____________。
      (4)有人担忧将此类转基因斑马鱼直接投放到自然水域中可能会带来生态风险。请从生物安全角度提出一条可行的防控措施: ____________。
      试卷答案
      1.D 2.A 3.D 4.D 5.C 6.D 7.B 8.C 9.D 10.A 11.C 12.B 13.C 14.C 15.C 16.C
      17.(1)C(2分)(2)①抑制(2分)②土壤中的微生物(2分) 激活(2分) 负反馈(2分)③增加本地植物的多样性(2分)
      18.(1)细胞质基质(2分) ①③④(2分)(2)水(2分) 升高(2分)(3)V→A→Z(2分) 消耗多余的ATP和NADPH,保护光合器官(2分)
      19.(1)常染色体隐性遗传(2分) ①(2分)(2)①④(2分)(3)酪氨酸(2分)(4)②(2分) 1/4(2分)
      20.(1)HCO3-、HPO42-(2分) 相对稳定(2分)(2)神经体液(2分)(3)②细胞外液(或血浆)(2分) 甲组细胞外液(或血浆)中LacPhe浓度高于乙组(2分)(4)c、a、d(2分) D(2分)
      21.(1)PCR(2分) 5’(2分)(2)显微注射(2分) 发出绿色荧光(2分)(3)启动子具有(组织)特异性,卵黄蛋白原基因的启动子可被环境雌激素特异性激活(2分)(4)建立转基因斑马鱼的监控体系,防止其逃逸到自然水域中(或控制转基因斑马鱼为不育个体)(2分)植株种类
      温度
      花粉不育率(%)
      不育株S₁
      高温
      100%
      低温
      0
      不育株S₂
      高温
      100%
      低温
      0
      稳定可育株
      高温
      0
      低温
      0
      组别
      检测指标
      血浆Lac-Phe浓度(μM)
      小鼠体重增量(g)
      a组
      0.3
      16

      1.5
      4

      0.4
      7

      0.1

      相关试卷

      广东省深圳市深实高中园、惠东高级中学2025_2026学年高三上学期第二次联考生物试卷(文字版,含答案):

      这是一份广东省深圳市深实高中园、惠东高级中学2025_2026学年高三上学期第二次联考生物试卷(文字版,含答案),共12页。试卷主要包含了选择题的作答,非选择题的作答, 羊口疮是由羊口疮病毒等内容,欢迎下载使用。

      广东省深圳市联盟校2025-2026学年高二上学期期中考试生物试卷(Word版附答案):

      这是一份广东省深圳市联盟校2025-2026学年高二上学期期中考试生物试卷(Word版附答案),共15页。试卷主要包含了本试卷分选择题和非选择题两部分,答题前,考生务必用直径0,本卷命题范围, 运动员听到发令枪响后立即起跑等内容,欢迎下载使用。

      广东省深圳实验学校高中部2021-2022学年高二上学期第二阶段考试生物试卷(Word版含答案):

      这是一份广东省深圳实验学校高中部2021-2022学年高二上学期第二阶段考试生物试卷(Word版含答案),共12页。试卷主要包含了单项选择题,非选择题等内容,欢迎下载使用。

      资料下载及使用帮助
      版权申诉
      • 1.电子资料成功下载后不支持退换,如发现资料有内容错误问题请联系客服,如若属实,我们会补偿您的损失
      • 2.压缩包下载后请先用软件解压,再使用对应软件打开;软件版本较低时请及时更新
      • 3.资料下载成功后可在60天以内免费重复下载
      版权申诉
      若您为此资料的原创作者,认为该资料内容侵犯了您的知识产权,请扫码添加我们的相关工作人员,我们尽可能的保护您的合法权益。
      入驻教习网,可获得资源免费推广曝光,还可获得多重现金奖励,申请 精品资源制作, 工作室入驻。
      版权申诉二维码
      欢迎来到教习网
      • 900万优选资源,让备课更轻松
      • 600万优选试题,支持自由组卷
      • 高质量可编辑,日均更新2000+
      • 百万教师选择,专业更值得信赖
      微信扫码注册
      手机号注册
      手机号码

      手机号格式错误

      手机验证码 获取验证码 获取验证码

      手机验证码已经成功发送,5分钟内有效

      设置密码

      6-20个字符,数字、字母或符号

      注册即视为同意教习网「注册协议」「隐私条款」
      QQ注册
      手机号注册
      微信注册

      注册成功

      返回
      顶部
      学业水平 高考一轮 高考二轮 高考真题 精选专题 初中月考 教师福利
      添加客服微信 获取1对1服务
      微信扫描添加客服
      Baidu
      map