搜索
      上传资料 赚现金

      广东省深圳市2024_2025学年高二生物上学期期末考试试卷含解析

      • 2.86 MB
      • 2026-02-02 08:36:17
      • 23
      • 0
      • 教习网2972821
      加入资料篮
      立即下载
      广东省深圳市2024_2025学年高二生物上学期期末考试试卷含解析第1页
      1/19
      广东省深圳市2024_2025学年高二生物上学期期末考试试卷含解析第2页
      2/19
      广东省深圳市2024_2025学年高二生物上学期期末考试试卷含解析第3页
      3/19
      还剩16页未读, 继续阅读

      广东省深圳市2024_2025学年高二生物上学期期末考试试卷含解析

      展开

      这是一份广东省深圳市2024_2025学年高二生物上学期期末考试试卷含解析,共19页。试卷主要包含了考生必须保持答题卡的整洁等内容,欢迎下载使用。
      1.答卷前,考生务必将自己的姓名、考生号、考场号和座位号填写在答题卡上。用 2B 铅笔
      将试卷类型填涂在答题卡相应位置上。
      2.作答选择题时,选出每小题答案后,用 2B 铅笔在答题卡上对应题目选项的答案信息点涂
      黑;如需改动,用橡皮擦干净后,再选涂其他答案。答案不能答在试卷上。
      3.非选择题必须用黑色字迹的钢笔或签字笔作答,答案必须写在答题卡各题目指定区域内相
      应位置上;如需改动,先划掉原来的答案,然后再写上新答案;不准使用铅笔和涂改液。不
      按以上要求作答无效。
      4.考生必须保持答题卡的整洁。考试结束后,将答题卡上交。
      一、选择题:共 16 小题,共 40 分。第 1~12 小题,每小题 2 分;第 13~16 小题,每小题 4
      分。在每小题给出的四个选项中,只有一项是符合题目要求的。
      1. 下列有关植物生长调节剂的叙述,不正确的是( )
      A. 生长素类似物的分子结构一定与生长素相近
      B. 青鲜素能抑制马铃薯、大蒜等发芽
      C. 生长素类调节剂可控制植株高度
      D. 膨大剂可促进西瓜、草莓的成熟
      【答案】A
      【解析】
      【分析】植物生长调节剂是人工合成的具有与植物激素相类似的生理作用的化学物质。
      【详解】A、生长素类似物是人工合成的、具有与生长素相似生理效应的化学物质,但其分子结构不一定与
      生长素相近。例如,α - 萘乙酸(NAA)、2,4 - D 等生长素类似物,它们在结构上与天然生长素吲哚乙酸(IAA)
      有差异,A 错误;
      B、青鲜素是一种植物生长调节剂,它能抑制马铃薯、大蒜等发芽,延长休眠期,B 正确;
      C、生长素类调节剂在一定浓度下能促进或抑制植物生长,所以可以通过调节其浓度来控制植株高度,例如
      在棉花生产中使用生长素类调节剂防止徒长,C 正确;
      D、膨大剂是一类植物生长调节剂,能促进西瓜、草莓等果实的生长发育,从而促进果实膨大,在一定程度
      第 1页/共 19页
      上对果实成熟也有作用,D 正确。
      故选 A。
      2. 下列对生态系统组成成分的叙述,正确的是( )
      A. 阳光、热能不属于生态系统的组成成分
      B. 消费者的存在有利于生态系统的物质循环
      C. 生产者不一定是植物,植物一定是生产者
      D. 生态系统的组成成分包括食物链和食物网
      【答案】B
      【解析】
      【分析】生态系统的组成成分:(1)非生物的物质和能量(无机环境);(2)生物成分:生产者、消费者、
      分解者等。
      【详解】A、阳光、热能属于生态系统的非生物的物质和能量,A 错误;
      B、消费者的存在丰富了生态系统的营养结构,有利于生态系统的物质循环,B 正确;
      C、生产者不一定是植物,如硝化细菌是生产者,寄生性植物不是生产者,生产者是生态系统的基石,C 错
      误;
      D、生态系统的组成成分包括非生物的物质和能量、生产者、消费者和分解者,食物链和食物网生态系统的
      营养结构,D 错误。
      故选 B。
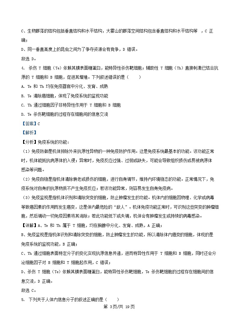
      3. 大雾山不同垂直高度上分布着不同种类的昆虫,对大雾山的群落分析错误的是( )
      A. 大雾山中不同种类的昆虫生态位可能有部分重叠
      B. 大雾山的食物分布可能决定不同种昆虫的分布
      C. 大雾山的群落空间结构包含垂直结构和水平结构等
      D. 同一垂直高度上分布的昆虫之间无竞争关系
      【答案】D
      【解析】
      【分析】生物群落的结构包括垂直结构和水平结构;在水平方向上,生物种类分布有差异,且其中的动植
      物的种类也不同;在垂直方向上,群落具有分层现象,植物是由于阳光决定的,动物是由食物和栖息地决
      定的。
      【详解】A、大雾山中不同种类的昆虫可能在食物等方面相同,生态位可能有部分重叠,A 正确;
      B、动物的分布情况一般由食物分布决定,B 正确;
      第 2页/共 19页
      C、生物群落的结构包括垂直结构和水平结构,大雾山的群落空间结构包含垂直结构和水平结构等 ,C 正
      确;
      D、同一垂直高度上的昆虫之间为了争夺资源会有竞争,D 错误。
      故选 D。
      4. 杀伤 T 细胞(Te)依赖其膜表面糖蛋白,能特异性杀伤靶细胞;辅助性 T 细胞(Th)直接刺激已结合抗
      原的 T 细胞和 B 细胞,促进其增殖。下列叙述错误的是( )
      A. Te 和 Th 均在免疫器官中分化、发育、成熟
      B. Te 清除癌细胞,体现了免疫系统的监视功能
      C. Th 通过细胞因子非特异性作用于 T 细胞和 B 细胞
      D. Te 杀伤靶细胞的过程存在细胞间的信息交流
      【答案】C
      【解析】
      【分析】免疫系统的功能:
      (1)免疫防御是机体排除外来抗原性异物的一种免疫防护作用。这是免疫系统最基本的功能。该功能正常
      时,机体能抵抗病原体的入侵;异常时,免疫反应过强、过弱或缺失,可能会导致组织损伤或易被病原体
      感染等问题。
      (2)免疫自稳是指机体清除衰老或损伤的细胞,进行自身调节,维持内环境稳态的功能。正常情况下,免
      疫系统对自身的抗原物质不产生免疫反应;若该功能异常,则容易发生自身免疫病。
      (3)免疫监视是指机体识别和清除突变的细胞,防止肿瘤发生的功能。机体内的细胞因物理、化学或病毒
      等致癌因素的作用而发生癌变,这是体内最危险的“敌人”。机体免疫功能正常时,可识别这些突变的肿瘤细
      胞,然后调动一切免疫因素将其消除;若此功能低下或失调,机体会有肿瘤发生或持续的病毒感染。
      【详解】A、Te 和 Th 属于 T 细胞,均在胸腺中分化、发育、成熟,A 正确;
      B、免疫监视是指机体识别和清除突变的细胞,防止肿瘤发生的功能,所以清除体内癌变的细胞,体现的是
      免疫系统的监视功能,B 正确;
      C、Th 通过细胞表面特定分子的变化实现抗原信息传递,进而特异性作用于 T 细胞和 B 细胞,同时还会分
      泌细胞因子对 B 细胞和 T 细胞起作用,C 错误;
      D、杀伤 T 细胞(Te)依赖其膜表面糖蛋白,能特异性杀伤靶细胞,Te 杀伤靶细胞的过程存在细胞间的信
      息交流,D 正确。
      故选 C。
      5. 下列关于人体内信息分子的叙述正确的是( )
      第 3页/共 19页
      A. 人体内所有信息分子的受体都在细胞膜上
      B. 神经系统可调控甲状腺激素的分泌来调节血糖含量
      C. 人体内的信息分子都是通过血液循环到达靶细胞
      D. 人体内信息分子的调节过程均存在负反馈调节
      【答案】B
      【解析】
      【分析】信息分子有激素、细胞因子、神经递质,只有激素通过血液循环到达靶细胞。
      【详解】A、人体信息分子的受体不都在细胞膜上。例如,一些脂溶性的信息分子(如性激素),其受体在
      细胞内。因为脂溶性物质可以自由穿过细胞膜,所以它们的受体位于细胞内,而不是细胞膜上,A 错误;
      B、神经系统可通过下丘脑 - 垂体 - 甲状腺轴调控甲状腺激素的分泌。甲状腺激素可以促进细胞代谢,加
      速血糖的氧化分解等,从而调节血糖含量。具体过程为:下丘脑分泌促甲状腺激素释放激素(TRH),作用
      于垂体,促使垂体分泌促甲状腺激素(TSH),TSH 再作用于甲状腺,促进甲状腺激素的分泌。当血糖含量
      变化时,神经系统可通过这一调节机制,改变甲状腺激素的分泌量,进而影响血糖水平,B 正确;
      C、人体内的信息分子不都是通过血液循环到达靶细胞的。例如神经递质,它是在突触间传递信息的信息分
      子,通过突触间隙的组织液扩散到突触后膜,与相应受体结合发挥作用,并不需要通过血液循环运输,C
      错误;
      D、人体内信息分子的调节过程不都存在反馈调节。虽然反馈调节是一种常见的调节机制,但并不是所有信
      息分子的调节过程都有反馈调节。例如,在一些简单的神经调节过程中,可能不存在明显的反馈调节机制,
      D 错误。
      故选 B。
      6. 血液中丙氨酸氨基转移酶(ALT)的正常含量为 0-40U/L,是肝脏细胞受损程度的检测指标之一,下列对
      人体内 ALT 的说法正确的是( )
      A. ALT 是血浆蛋白,主要在细胞外液中发挥催化作用
      B. ALT 在血液中含量的波动说明内环境稳态的失调
      C. 血液中 ALT 超标,ALT 对肝脏细胞的调节会出现紊乱
      D. ALT 超标很可能是由于肝脏细胞受损释放到血液所致
      【答案】D
      【解析】
      【分析】细胞中的物质进入内环境后可以随血液流往全身,故可通过检测血液中相关物质含量判断相关器
      官的功能。
      第 4页/共 19页
      【详解】A、正常情况下丙氨酸氨基转移酶(ALT)是肝脏细胞中的胞内酶,是肝脏细胞受损程度的检测指
      标之一,因此 ALT 不是血浆蛋白,A 错误;
      B、血液中丙氨酸氨基转移酶(ALT)的正常含量为 0-40U/L,该事实说明 ALT 在血液中含量的波动并不意
      味着内环境稳态失调,B 错误;
      C、血液中 ALT 超标,说明肝脏细胞可能受损,ALT 是丙氨酸氨基转移酶,其对肝脏细胞没有调节作用,C
      错误;
      D、血液中丙氨酸氨基转移酶(ALT)的正常含量为 0-40U/L,是肝脏细胞受损程度的检测指标之一,据此
      推测,ALT 超标很可能是由于肝脏细胞受损释放到血液所致,D 正确。
      故选 D。
      7. 渗透压可分为由蛋白质等大分子物质形成的胶体渗透压和由无机盐等小分子物质形成的晶体渗透压。下
      列关于健康人渗透压的相关说法不正确的是( )
      A. 血浆的胶体渗透压一般大于组织液的胶体渗透压
      B. 葡萄糖、抗体和 Na+等都参与了血浆渗透压的形成
      C. 血浆渗透压和组织液渗透压处于动态平衡中
      D. 血浆中的胶体渗透压一般大于晶体渗透压
      【答案】D
      【解析】
      【分析】血浆渗透压的大小主要与无机盐、蛋白质的含量有关。在组成细胞外液的各种无机盐离子中,含
      量上占有明显优势的是 Na+和 Cl-,细胞外液渗透压的 90%来源于 Na+和 Cl-。
      【详解】A、血浆中含有较多的蛋白质(如血浆蛋白等大分子物质),而组织液中蛋白质含量相对较少。 由
      于蛋白质等大分子物质形成胶体渗透压,所以血浆的胶体渗透压一般大于组织液的胶体渗透压,A 正确;
      B、血浆渗透压由胶体渗透压和晶体渗透压组成。 葡萄糖属于小分子物质,参与晶体渗透压的形成;抗体
      是蛋白质,参与胶体渗透压的形成;Na+等无机盐离子也参与晶体渗透压的形成。所以葡萄糖、抗体和 Na+
      等都参与了血浆渗透压的形成,B 正确;
      C、人体内环境中,血浆和组织液之间通过毛细血管壁进行物质交换等过程。 血浆渗透压和组织液渗透压
      在动态的物质交换等过程中处于动态平衡中,C 正确;
      D、在血浆渗透压中,晶体渗透压(由无机盐等小分子物质形成)约占血浆总渗透压的 99.6%,而胶体渗透
      压(由蛋白质等大分子物质形成)仅占很小一部分。 因此血浆中的晶体渗透压一般远大于胶体渗透压,D
      错误。
      故选 D。
      第 5页/共 19页
      8. 脑干中存在眨眼反射的中枢,下列关于眨眼反射的说法正确的是( )
      A. 脑干中有调节生物节律和呼吸、心跳的中枢
      B. 脑干属于自主神经系统,参与非条件反射
      C. 学生训练长时间不眨眼需要大脑皮层的参与
      D. 眨眼反射需要大脑皮层的参与才能完成
      【答案】C
      【解析】
      【分析】神经系统的分级调节:(1)中枢神经系统:①脑:大脑、脑干、小脑;②脊髓;(2)关系:①大
      脑皮层是调节机体活动的最高级中枢;②位于脊髓的低级中枢受脑中相应的高级中枢的调控; ③神经中枢
      之间相互联系,相互调控。
      【详解】A、脑干中有控制呼吸、心跳的中枢,调节生物节律的中枢在下丘脑,A 错误;
      B、脑干属于中枢神经系统,自主神经系统由交感神经和副交感神经组成,两者属于外周神经系统,B 错误;
      C、眨眼反射本身是非条件反射(由脑干控制),但“训练长时间不眨眼”属于有意识的主动抑制行为,需
      大脑皮层参与(条件反射的调控),C 正确;
      D、眨眼反射是由脑干参与的非条件反射,因此不需要大脑皮层视觉中枢参与也能完成,D 错误。
      故选 C。
      9. 流感病毒侵染人体后,相关免疫反应过程推测正确的是( )
      A. 记忆 B 细胞和浆细胞都能接受抗原刺激快速分泌抗体
      B. 对流感病毒的免疫反应过程都属于人体的特异性免疫
      C. 吞噬细胞存在特异性降解流感病毒的酶,因此可参与特异性免疫
      D. 辅助性 T 细胞与 APC 和 B 细胞都存在特异性结合和信息交流
      【答案】D
      【解析】
      【分析】免疫分为非特异性免疫和特异性免疫,非特异性免疫是人人生来就有的,包括人体的第一和第二
      道防线,对大多数病原体有防御功能的免疫;特异性免疫是指第三道防线,产生抗体,消灭抗原,是出生
      后才有的,只能对特定的病原体或异物有防御作用。
      【详解】A、记忆 B 细胞能接受抗原刺激快速分裂、分化成浆细胞,浆细胞可分泌大量抗体,而浆细胞不具
      有识别抗原的能力,A 错误;
      B、对流感病毒的免疫反应过程包括特异性免疫和非特异性免疫,B 错误;
      C、吞噬细胞不仅可以参与非特异性免疫,也可参加特异性免疫,因为吞噬细胞中的溶酶体中含有多种水解
      第 6页/共 19页
      酶,C 错误;
      D、APC 可以将处理过程的抗原肽段呈递给辅助性 T 细胞,而后辅助性 T 细胞表面的特定分子发生变化并
      与 B 细胞接触,进而传递都可以对抗原进行特异性识别,存在特异性结合和信息交流,D 正确。
      故选 D。
      10. 下列与生物遗传相关的叙述中,正确的是( )
      A. 相对性状是指同种生物的不同表现类型
      B. 性状分离是指后代同时出现显性和隐性性状
      C. 多对基因中只要有一对杂合,该个体即为杂合子
      D. 不同个体的表型不同,对应的基因型一定不同
      【答案】C
      【解析】
      【分析】1、相对性状是指同种生物的同一性状的不同表现类型。
      2、性状分离是指在杂种后代中,同时显现出显性性状和隐性性状的现象。
      【详解】A、相对性状是指同种生物的同一种性状的不同表现类型,A 错误;
      B、性状分离是指在杂种后代中,同时显现出显性性状和隐性性状的现象,B 错误;
      C、杂合子是基因组成不同的个体,多对基因中只要有一对杂合,该个体即为杂合子,C 正确;
      D、生物的性状由基因和环境决定,由于环境条件不变影响,基因型相同的个体表型不一定相同,D 错误。
      故选 C。
      11. 某小组开展了“验证土壤微生物的分解作用”实验。一组土壤灭菌,另一组土壤不做处理,检测土壤中落
      叶的分解情况,下列对实验分析正确的是( )
      A. 落叶也可以灭菌,以避免落叶表面的微生物对实验的影响
      B. 土壤理化性质属于该实验的无关变量,对实验结果没有影响
      C. 实验组落叶的分解速率明显高于对照组的分解速率
      D. 该实验所用土壤中的所有微生物构成了一个微型的生物群落
      【答案】A
      【解析】
      【分析】本实验是探究土壤微生物对落叶的分解作用的实验,自变量是土壤中微生物的有无(可采用普通
      土壤和排除土壤中微生物的土壤),采用普通土壤的为对照组,采用排除土壤中微生物的为实验组,因变量
      是落叶的分解速度。
      【详解】A、该实验采取以带有落叶的土壤为实验材料,自变量是土壤微生物的有无,但落叶表面的微生物
      第 7页/共 19页
      对实验结果有影响,因此落叶也可以灭菌,以避免落叶表面的微生物对实验的影响,A 正确;
      B、自变量是土壤微生物的有无,因变量是落叶的腐烂程度,因此土壤的理化性质例如温度、pH 属于无关
      变量,但对实验结果有影响,B 错误;
      C、实验组由于缺乏土壤微生物的作用,其落叶的腐烂程度明显低于对照组,C 错误;
      D、该实验所用土壤中的所有生物而不是微生物构成了一个微型的生物群落,D 错误。
      故选 A。
      12. 若 2 株玉米的自交后代的性状分离比分别为 9:7 和 15:1,则它们测交后代最可能的性状分离比分别为
      ( )
      A. 1:3 和 3:1 B. 1:3 和 1:3
      C. 4:3 和 3:1 D. 3:1 和 4:1
      【答案】A
      【解析】
      【分析】两对等位基因共同控制生物性状时,F2 中出现的表现型异常比例分析:(1)12:3:1 即(9A_B_
      +3A_bb):3aaB_:1aabb 或(9A_B_+3aaB_):3A_bb:1aabb;(2)9:6:1 即 9A_B_:(3A_bb+3aaB_):
      1aabb;(3)9:3:4 即 9A_B_:3A_bb:(3aaB_+1aabb)或 9A_B_:3aaB_:(3A_bb+1aabb);(4)13:3 即
      (9A_B_+3A_bb+1aabb):3aaB_或(9A_B_+3aaB_+1aabb):3A_bb;(5)15:1 即(9A_B_
      +3A_bb+3aaB_):1aabb;(6)9:7 即 9A_B_:(3A_bb+3aaB_+1aabb)。
      【详解】9:7 是 9:3:3:1 的变形,说明该性状受两对等位基因控制,设为 A、a 和 B、b。当 A 和 B 同时存在
      时表现为一种性状,其他情况表现为另一种性状,即 A - B - 表现为一种性状,A - bb、aaB - 、aabb 表现为
      另一种性状。 其测交,即 AaBb×aabb,后代基因型及比例为 AaBb:Aabb:aaBb:aabb = 1:1:1:1,表现型比例
      为 1:3(AaBb 为一种表现型,Aabb、aaBb、aabb 为另一种表现型)。
      15:1 也是 9:3:3:1 的变形,说明同样受两对等位基因控制。只要有显性基因存在就表现为一种性状,只有双
      隐性时表现为另一种性状,即 A - B - 、A - bb、aaB - 表现为一种性状,aabb 表现为另一种性状。 其测交,
      即 AaBb×aabb,后代基因型及比例为 AaBb:Aabb:aaBb:aabb = 1:1:1:1,表现型比例为 3:1(AaBb、Aabb、aaBb
      为一种表现型,aabb 为另一种表现型),A 正确。
      故选 A。
      13. 图甲是某种植食性动物被引入某岛屿后的种群数量变化情况;图乙是该动物在被引入该岛屿后λ值随时
      间的变化情况。据图判断下列说法正确的是( )
      第 8页/共 19页
      A. 该动物在岛屿上的环境容纳量约为 3000 只
      B. 种内竞争加剧可能是该种生物数量急剧减少的原因
      C. 图乙中种群数量最少的年份是第 15 年时
      D. 1880 年后种群数量短暂升高,可对应图乙的 15-20 年
      【答案】B
      【解析】
      【分析】题图分析:图甲中 1820~1850 年,由于环境较适宜,种群的数量快速增长,1850~1865 年间由于
      受环境资源的影响,导致种内斗争加剧,进而该种生物的种群数量急剧减少,1865 年以后,种群数量处于
      动态平衡,达到 K 值;图乙中 0~10 年,λ>1,种群数量增加;10~20 年,λ<1,种群数量减少,第 20
      年种群的数量最少。
      【详解】A、由题图甲可知:该岛屿上该种生物的环境容纳量(K 值)约为 2000 只,A 错误;
      B、种内竞争加剧和天敌的增多可能是 1850~1865 年间该种生物的种群数量急剧减少的原因,B 正确;
      C、图乙中 0~10 年,λ>1,种群数量增加;10~20 年,λ<1,种群数量减少,第 20 年种群的数量最少,
      C 错误;
      D、1880 年后种群数量短暂升高,但图乙的 15-20 年λ<1,种群数量减少,D 错误。
      故选 B。
      14. 下图为人体稳态调节的部分过程示意图,下列分析正确的是( )
      A. 胰岛 B 细胞上既有葡萄糖的受体,也有神经递质的受体
      第 9页/共 19页
      B. 激素 B 的分泌体现出神经调节是体液调节的一个环节
      C. 途径③不属于分级调节,激素 D 是由垂体合成和释放的
      D. 激素 A、C、D 都能定向运输到靶细胞或靶器官起作用
      【答案】A
      【解析】
      【分析】题图分析:图示表示人体中下丘脑参与的部分调节过程示意图,激素 A 由胰岛 B 细胞分泌,表示
      胰岛素;在寒冷环境中,通过途径②使人代谢增强,神经系统兴奋性提高,则激素 B 是促甲状腺激素释放
      激素,激素 C 为垂体产生的促甲状腺激素;激素 D 为下丘脑合成由垂体释放的抗利尿激素。
      【详解】A、胰岛 B 细胞的功能是分泌胰岛素来调节血糖平衡。血糖浓度变化时,葡萄糖可直接作用于胰岛
      B 细胞,说明胰岛 B 细胞上有葡萄糖的受体;同时,神经元①可通过释放神经递质作用于胰岛 B 细胞,这
      表明胰岛 B 细胞上也有神经递质的受体,A 正确;
      B、神经调节是指神经系统对生理功能的调节,体液调节是指激素等化学物质通过体液运输对生理功能的调
      节。激素 B 的分泌是神经元①释放神经递质作用于下丘脑,下丘脑分泌激素 B,这体现的是神经调节调控
      体液调节,而不是神经调节是体液调节的一个环节,B 错误;
      C、分级调节是一种分层控制的方式,下丘脑分泌激素作用于垂体,垂体分泌激素作用于相关腺体,这种调
      节方式为分级调节。激素 D 是抗利尿激素,它是由下丘脑合成,垂体释放的,并非由垂体合成和释放,不
      属于分级调节,C 错误;
      D、激素通过体液运输到全身各处,而不是定向运输到靶细胞或靶器官,只是靶细胞或靶器官上有相应激素
      的受体,能特异性地识别激素并起作用,D 错误。
      故选 A。
      15. 油菜素内酯(BL)是植物体内的重要激素,探究 BL 和 IAA 对主根伸长的影响,结果如下图所示。据
      图分析,下列关于激素对主根伸长的影响正确的是( )
      第 10页/共 19页
      A. 单独 IAA 处理,浓度大于 100nml/L 后就产生抑制
      B. BL 和 IAA 的作用均为低浓度促进,高浓度抑制
      C. IAA 浓度小于 10nml/L 时,100nml/LBL 起抑制作用
      D. IAA 浓度大于 100nml/L 时,100nml/LBL 起促进作用
      【答案】C
      【解析】
      【分析】分析图形可知,BL 含量为 0 的实线即单独 IAA 处理的曲线,表明生长素的作用具有双重性,对主
      根伸长的影响是低浓度促进伸长,高浓度抑制伸长;BL 含量为 100nml 的虚线即 BL 与 IAA 同时处理的曲
      线,在 IAA 浓度为 0~10nml 时,虚线明显低于实线,说明 BL 对主根伸长的抑制作用逐渐增强;当 IAA
      浓度继续增加时,BL 对主根伸长的影响是抑制作用减弱。
      【详解】A、观察“BL 0 nml/L”这条曲线(代表单独 IAA 处理的情况),在 IAA 浓度为 0 - 100 nml/L 时,
      主根长度随着 IAA 浓度升高而增长,且长度大于 IAA 浓度为 0 时的主根长度,说明此浓度范围内 IAA 起促
      进作用;当 IAA 浓度大于 100 nml/L 时,主根长度依然大于 IAA 浓度为 0 时的主根长度,仍表现为促进作
      用,只是促进作用逐渐减弱,并没有产生抑制,A 错误;
      B、分析图中数据只能看出 100 nml/L 的 BL 与不同浓度 IAA 共同作用时对主根伸长的影响,无法得出 BL
      单独作用时是低浓度促进、高浓度抑制的结论,B 错误;
      C、当 IAA 浓度小于 10 nml/L 时,“BL 100 nml/L”曲线对应的主根长度低于“BL 0 nml/L”曲线对应的主根
      长度,这表明在 IAA 浓度小于 10 nml/L 时,100 nml/L 的 BL 起抑制作用,C 正确;
      D、当 IAA 浓度大于 100 nml/L 时,“BL 100 nml/L”曲线对应的主根长度低于“BL 0 nml/L”曲线对应的主
      根长度,说明 100 nml/L 的 BL 起抑制作用,而不是促进作用,D 错误。
      故选 C。
      16. 先天性聋哑的遗传方式有常染色体遗传(从 15 岁开始发病)、伴 X 染色体遗传。下图是某先天性聋哑
      的遗传系谱图。不考虑新的突变。下列说法错误的是( )
      A. Ⅱ6 的致病基因不可能是 X 染色体上的隐性基因
      B. Ⅱ5 的致病基因一定包括 X 染色体上的隐性基因
      C. II5 携带只携带 1 种致病基因 概率是 1/3
      第 11页/共 19页
      D. Ⅱ7 和Ⅱ8 的孩子在 15 岁后健康的概率为 7/9
      【答案】C
      【解析】
      【分析】Ⅱ6 是患病女性,双亲都正常,属于常染色体遗传,Ⅱ512 岁,表现聋哑,属于伴 X 染色体隐性遗
      传,因而推测其母亲携带该病的致病基因。
      【详解】A、Ⅱ512 岁,表现聋哑,属于伴 X 染色体隐性遗传,Ⅱ6 是常染色体隐性遗传,即Ⅱ6 的致病基因
      不可能是 X 染色体上的隐性基因,A 正确;
      B、Ⅱ512 岁,表现聋哑,属于伴 X 染色体隐性遗传,即Ⅱ5 的致病基因一定包括 X 染色体上的隐性基因,
      B 正确;
      C、Ⅱ512 岁,表现聋哑,属于伴 X 染色体隐性遗传,但Ⅱ6 是常染色体隐性遗传,因而其双亲均带有常染
      色体上的隐性基因,即双亲的基因型为 AaXBXb、AaXBY,则 II5 只携带 1 种致病基因的概率是 1/4,C 错误;
      D、Ⅱ7 和Ⅱ8 的基因型均为 1/3AA,2/3Aa,后代患病的概率是 2/3×2/3×1/4=1/9,正常的概率是 8/9,Ⅱ7 的
      基因型是 1/2XBXB、1/2XBXb,Ⅱ8 的基因型是 XBY,后代患病的概率是 1/2×1/4=1/8,正常的概率是 7/8,
      二者综合,后代正常的概率是 8/9×7/8=7/9,D 正确。
      故选 C。
      二、非选择题:共 5 小题,共 60 分。
      17. 实验小组选取林下栽植了 4 种灌木的雄黄桂林样地(A-D)和作为对照的雄黄桂林样地(E),探究人工
      林中灌木对雄黄桂的光合作用的影响,实验结果如下表所示。
      样地类 灌木平均高度 灌木平均密度/株 雄黄桂净光合速率/(uml·
      型 /m /hm m-2·s-1)
      A 0.96 2133 2.56
      B 1.32 1044 4.69
      C 1.02 1000 3.15
      D 1.22 2933 3.11
      E - - 2.41
      注:-代表无数据
      (1)光反应阶段,光能转化成______中的化学能,进而驱动在_______(场所)进行的暗反应,将 CO2 转
      化为储存化学能的糖类。
      第 12页/共 19页
      (2)E 组处理方式为______。据表分析可知,当灌木密度较大时,灌木对雄黄桂光合作用速率促进作用有
      限,主要受限于灌木和雄黄桂的根系对_______(物质)的竞争;当灌木较高时可为雄黄桂提供适度的遮阴
      效应,防止气孔关闭,因此有利于______,从而提高光合速率。
      (3)为提高雄黄桂产量,请结合上述实验结果提出 1 个合理的雄黄桂林下灌木管理措施______。
      【答案】(1) ①. ATP 和 NADPH ②. 叶绿体基质
      (2) ①. 林下不种植任何灌木 ②. 水分和无机盐 ③. CO2 的吸收
      (3)及时去除杂草、施肥,适度提高林下灌木的平均高度,适当采伐降低林下灌木的密度
      【解析】
      【分析】净光合速率=实际光合速率-呼吸速率。分析题文描述与表中信息可知:该实验的目的是探究人
      工林中灌木对雄黄桂光合作用的影响,自变量是人工林中是否存在灌木,对照组的林下不种植任何灌木,
      而实验组的林下应种植灌木,所以表中的 E 组为对照组,A~D 组为实验组。
      【小问 1 详解】
      光反应阶段,光能转化成 ATP 和 NADPH 中的化学能,进而驱动叶绿体基质进行的暗反应,将 CO2 转化为
      储存化学能的糖类。
      【小问 2 详解】
      由题意可知:该实验的目的是探究人工林中灌木对雄黄桂光合作用的影响,自变量是人工林中是否存在灌
      木,所以对照组即 E 组的处理方式为在林下不种植任何灌木。同一区域中的不同植物之间因争夺阳光、土
      壤中的水分和无机盐等而存在竞争关系。根据表格数据可知,当灌木密度较大时,根系通过竞争水分和无
      机盐会降低雄黄桂的净光合作用速率;一定高度的灌木可以为雄黄桂提供适度的遮阴效应,而适度的遮阴
      可以降低水分的蒸发,防止气孔关闭,从而能促进 CO2 的吸收,进而提高光合作用速率。
      【小问 3 详解】
      根据表格数据可知,当林下灌木密度低且高度高时对乔木光合作用促进效果更显著,因此及时去除杂草、
      施肥能促进林下灌木 生长,提高林下灌木的平均高度,而选择采伐可以降低林下灌木的密度,从而最大
      程度的提高植物的光合作用速率。
      18. 胆汁由肝细胞合成分泌、胆囊释放,属于消化液,调节其分泌与释放的过程如图。
      第 13页/共 19页
      (1)图中迷走神经和小肠 I 细胞均能对肝细胞分泌胆汁进行调节,主要由于肝细胞表面存在______。肝细
      胞受刺激后,发生动作电位,此时肝细胞膜两侧电位表现为_______。
      (2)血浆中大多数蛋白质由肝细胞合成。肝细胞蛋白质合成功能发生障碍时,组织液的量______(填“增
      加”或“减少”),临床上可用药物 A 竞争性结合醛固酮受体,进而_______,尿量增加,症状缓解。
      (3)为初步探究小肠 I 细胞是否影响迷走神经在图中 调控作用,据图设计以下实验,已知所用各试剂的
      溶剂对实验无影响。
      实验处理:一组小鼠不做注射处理,另一组小鼠注射_______(填序号)。
      ①ACh 抑制剂②CCK 抗体③ACh 抑制剂+CCK 抗体
      检测指标:检测两组小鼠的______。
      实验结果及结论:若检测指标无差异,则迷走神经调控作用不受影响小肠 I 细胞影响。
      【答案】(1) ①. ACh 受体和 CCK 受体 ②. 外负内正
      (2) ①. 增加 ②. 抑制醛固酮作用,减少肾小管和集合管对钠离子的重吸收
      (3) ①. ② ②. ACh 释放量
      【解析】
      【分析】由图可知,食物通过促进下丘脑相关通路,增加 Ach 的释放,同时通过小肠Ⅰ细胞通路,增加 CCK
      的释放,二者均可作用与肝细胞分泌胆汁,后者又能促进胆囊平滑肌收缩,进一步促进胆囊胆汁的释放。
      【小问 1 详解】
      肝细胞能感受刺激并作出反应,是因为肝细胞表面存在 ACh 受体和 CCK 受体,可以分别接受相关信号分
      子的刺激。 当肝细胞受到刺激发生动作电位时,此时细胞膜对钠离子的通透性增加,钠离子内流,导致肝
      细胞膜两侧电位表现为外负内正(动作电位的特点)。
      【小问 2 详解】
      血浆中大多数蛋白质由肝细胞合成,当肝细胞蛋白质合成功能发生障碍时,血浆中蛋白质含量减少,血浆
      渗透压降低,组织液会通过渗透作用进入组织间隙增多。 临床上用药物 A 竞争性结合醛固酮受体,醛固
      酮的作用是促进肾小管和集合管对钠离子的重吸收,药物 A 结合受体后,醛固酮不能正常发挥作用,进而
      抑制醛固酮作用,减少肾小管和集合管对钠离子的重吸收,使得尿液中钠离子增多,尿量增加,症状缓解。
      【小问 3 详解】
      要探究小肠 I 细胞是否影响迷走神经在图中的调控作用,需要排除小肠 I 细胞分泌的 CCK 的影响,所以
      选择 CCK 抗体,即②。
      检测指标应该是与迷走神经调控相关的量,由于迷走神经通过释放 ACh 发挥作用,所以检测两组小鼠的
      ACh 释放量,若检测指标无差异,说明迷走神经调控作用不受影响小肠细胞影响。
      第 14页/共 19页
      19. 病毒 EV71 和 CVA16 是手足口病的两种主要元凶。实验人员分别根据 EV71、CVA16 病毒上的蛋白研发
      了 EV71 疫苗、CVA16 疫苗,以及 EV71+CVA16 双价疫苗。实验人员为探究 EV71+CVA16 双价疫苗的免疫
      效果,进行了如表所示的实验。回答以下问题:
      组 血清抗体种 血清抗体含
      实验处理
      别 类 量
      甲 健康幼鼠+生理盐水 无 无
      乙 健康幼鼠+EV71 疫苗 EV71 抗体 较高
      丙 健康幼鼠+CVA16 疫苗 CVA16 抗体 较高
      丁 ? ? ?
      (1)EV71 和 CVA16 侵入人体细胞后,______细胞可以识别并裂解靶细胞,接种疫苗主要为了增强机体的
      免疫______功能。B 细胞在与疫苗接触后还需第二个信号________并与之结合,才能被激活。
      (2)据表分析,丁组的实验处理是健康幼鼠+______。实验发现,EV71 疫苗、CVA16 疫苗均具有良好的免
      疫效果,但 EV71 疫苗对 CVA16 引起的手足口病却没有免疫效果,其主要原因可能是______。
      (3)若双价疫苗研发成功,则健康幼鼠体内可以检测到含量较高的______和相关记忆 B 细胞。
      【答案】(1) ①. 细胞毒性 T ②. 防御 ③. 辅助性 T 细胞表面的特定分子发生变化
      (2) ①. EV71+CVA16 双价疫苗 ②. EV71 抗体难以与 CV61 特异性结合
      (3)EV71 抗体和 CVA16 抗体
      【解析】
      【分析】1、人体的三道防线:第一道防线是由皮肤和黏膜构成的,它们不仅能够阻挡病原体侵入人体,而
      且它们的分泌物(如乳酸、脂肪酸、胃酸和酶等)还有杀菌的作用。第二道防线是体液中的杀菌物质(如
      溶菌酶)和吞噬细胞。第三道防线主要由免疫器官(扁桃体、淋巴结、胸腺、骨髓、和脾脏等) 和免疫细
      胞(淋巴细胞、吞噬细胞等)借助血液循环和淋巴循环而组成的。
      2、免疫系统三大功能:①免疫防御,针对外来抗原性异物,如各种病原体。②免疫自稳,清除衰老或损伤
      的细胞。③免疫监视,识别和清除突变的细胞,防止肿瘤发生。
      【小问 1 详解】
      EV71 和 CVA16 是胞内寄生物,它们进入人体后,会启动人体的体液免疫和细胞免疫,在细胞免疫过程中,
      细胞毒性 T 细胞可以识别并裂解靶细胞,使抗原暴露,而后通过体液免疫的抗体识别并结合成细胞团或沉
      第 15页/共 19页
      淀,最后被吞噬细胞或细胞消灭;接种疫苗后,疫苗作为抗原会引起机体的体液免疫,使机体产生相应的
      抗体和记忆细胞,提高机体力,对抗外来的异物,因此接种疫苗主要为了增强机体的免疫防御功能。在免
      疫应答中,B 细胞的活化需要两个信号的刺激:一些病原体可以和 B 细胞直接接触,这为激活 B 细胞提供
      了第一个信号;辅助性 T 细胞表面的特定分子发生变化并与 B 细胞结合,这是激活 B 细胞的第二个信号,
      此外还需要细胞因子的作用。
      【小问 2 详解】
      实验设计要遵循单一变量和对照原则。该课题是探究 EV71 和 CVA16 双价疫苗的免疫效果,甲组作为空白
      对照,乙、丙、丁的处理方式应该是分别注射 EV71 疫苗、CVA16 疫苗、健康幼鼠+EV71 和 CVA16 双价
      疫苗,因变量是血清中抗体的种类和含量,而后让各组小鼠在相同且适宜环境下生活 24 天之后,检测各组
      小鼠血清中 EV71、CVA16 的抗体含量。实验发现,EV71 疫苗能预防 EVT1 引起的手足口病,但对 CVA16
      引起的手足口病却无能为力,因为抗体与抗原的结合具有特异性,注射 EV71 疫苗所产生的抗体只能针对
      EV71 产生免疫效应,因而 EV71 抗体难以与 CV61 特异性结合。
      【小问 3 详解】
      若双价疫苗研发成功,则健康幼鼠体内可以检测到含量较高的 EV71、CVA16 的抗体和相关记忆 B 细胞,
      因为双价疫苗中包含了两类抗体。
      20. 某植物的果型有尖果和钝果两种;花色有黄花和白花两种。为研究果型和花色的遗传规律,利用纯合亲
      本进行了如下实验。
      项目 P F1 F2
      实验 尖果白花×钝果黄 尖果黄 (F1 自交)尖果黄花:尖果白花:钝
      甲 花 花 果黄花:钝果白花=9:3:3:1
      实验 尖果黄花×钝果白 尖果黄
      (F1 与钝果白花杂交)? 乙 花 花
      (1)实验甲表明,花色中________为显性性状,控制果型和花色的基因位于_______(填“同源”或“非同源”)
      染色体上。实验甲 F2 中的尖果白花随机交配,子代的表型及比例为_____。
      (2)实验乙中亲本的基因型为________(用 A/a 和 B/b 表示 2 对等位基因),表中 F2"?"处的表型及比例为
      _______。
      (3)为获得果型和花色均稳定遗传的后代以留种,科研人员在实验甲的 F2 自交后,将每个 F2 单株所结种
      子各自组成一个 F3 单系,试推测 F3 单系大约有_______(比例)可以直接留种。
      第 16页/共 19页
      【答案】(1) ①. 黄花 ②. 非同源 ③. 尖果白花:钝果白花=8:1
      (2) ①. AABB、aabb(或 AABB×aabb) ②. 尖果黄花:尖果白花:钝果黄花:钝果白花=1:1:1:1
      (3)1/4
      【解析】
      【分析】自由组合定律的实质是:位于非同源染色体上的非等位基因的分离或组合是互不干扰的;在减数
      分裂形成配子的过程中,同源染色体上的等位基因彼此分离的同时,非同源染色体上的非等位基因自由组
      合。
      【小问 1 详解】
      实验甲中尖果黄花自交得到的 F2 表型比为尖果黄花∶尖果白花∶钝果黄花∶钝果白花=9∶3∶3∶1 可判断果型中
      尖果、花色黄花为显性性状,且 A/a 基因与 B/b 基因位于非同源染色体上,是 非同源染色体上的非等位基
      因,因而遵循基因的自由组合定律。实验甲 F2 中的尖果白花的基因型为 AAbb 和 Aabb,二者比例为 1∶2,
      该群体中两种配子的比例为 Ab∶ab=2∶1,该群体随机交配,产生的钝果白花 aabb 的比例为 1/3×1/3=1/8,
      即子代的表型及比例为尖果白花∶钝果白花=8∶1。
      【小问 2 详解】
      实验乙尖果黄花(A_B_)×钝果白花(aabb)得到的 F1 表型为尖果黄花,则亲本的基因型为 AABB×aabb,F1
      基因型为 AaBb,F1 与钝果白花(aabb)杂交,即为测交实验,则 F2 表型及比例为尖果黄花∶尖果白花∶钝果
      黄花∶钝果白花=1∶1∶1∶1。
      【小问 3 详解】
      为获得果型和花色均稳定遗传 后代以留种,即获得纯种,科研人员在实验甲的 F2 自交后,将每个 F2 单株
      所结种子各自组成一个 F3 单系,试推测 F3 单系大约有 1/4 可以直接留种,即 F2 中含有的纯种比例为 1/2
      ×1/2=1/4。
      21. 双子叶植物花葵是两性花,为研究花葵 传粉方式,科研人员在花葵分布较多的区域,持续观察其整个
      花期的传粉情况。
      (1)调查花葵的种群密度可采取样方法,主要操作步骤如下:
      ①在被调查的花葵种群分布范围内,_______;
      ②计数每个样方内的个体数,求得每个样方的种群密度;
      ③以______作为花葵的种群密度估算值。
      (2)观察发现,有 20 种昆虫会进入花葵的花中,有 3 种鸟会将喙伸入花中,这些昆虫和鸟都与雌、雄蕊
      发生了接触(访花),其中鸟类访花频次明显多于昆虫;鸟类以花粉或花蜜作为补充食物。研究者随机选取
      若干健康生长的花葵花蕾分为两组,一组保持自然状态,一组用疏网屏蔽鸟类访花,统计相对传粉率(如
      第 17页/共 19页
      图)。
      上图结果说明_______。
      (3)为进一步探究花葵传粉方式,科研人员增加了一组实验,即在屏蔽鸟类的基础上,将花葵花蕾进行套
      袋处理并统计传粉率,此处套袋的目的主要是_______;该组实验与屏蔽鸟类组对比,可探究________。
      (4)科研人员研究“小岛”上花葵的生态位还可以研究_______(答两点)。
      【答案】(1) ①. 随机选取若干个样方 ②. 所有样方种群密度的平均值
      (2)鸟类可帮助花葵传粉
      (3) ①. 阻止昆虫帮助花葵传粉 ②. 昆虫对花葵传粉的影响。
      (4)花葵在研究区域内的出现频率、种群密度、植株高度等
      【解析】
      【分析】一个物种在群落中的地位或作用包括所处的空间位置、占用资源的情况、以及与其他物种的关系
      等,称为这个物种的生态位。动物生态位的研究通常要研究它的 、食物、以及与其他物种的关系等。植物
      生态位通常要研究它在研究区域内的出现频率、种群密度、植株高度等特征,以及它与其他物种的关系。
      【小问 1 详解】
      花葵为双子叶植物,对其种群密度调查时常可采取样方法,主要操作步骤如下:
      ①在被调查的花葵种群分布范围内,随机选取若干个样方,这样可以避免主观因素的影响,使获得的数据
      更接近真实。
      ②计数每个样方内的个体数,求得每个样方的种群密度;
      ③以所有样方种群密度的平均值作为花葵的种群密度估算值,该操作可以减小实验误差。
      【小问 2 详解】
      观察发现,有 20 种昆虫会进入花葵的花中,有 3 种鸟会将喙伸入花中,这些昆虫和鸟都与雌、雄蕊发生了
      接触,其中鸟类访花频次明显多于昆虫;鸟类以花粉或花蜜作为补充食物。研究者随机选取若干健康生长
      的花葵花蕾分为两组,一组保持自然状态,一组用疏网屏蔽鸟类访花,实验结果说明在屏蔽鸟类状态下,
      第 18页/共 19页
      该相对传粉率下降,该事实说明鸟类可帮助花葵传粉,即作为消费者的鸟类可以帮助植物传粉。
      【小问 3 详解】
      为进一步探究花葵传粉方式,科研人员增加了一组实验,即在屏蔽鸟类的基础上,将花葵花蕾进行套袋处
      理并统计传粉率,此处套袋的目的主要是防止昆虫进入花蕊内部,进而阻止昆虫帮助花葵传粉;该组实验
      与屏蔽鸟类组对比,自变量为是否有昆虫的活动,因而可探究昆虫对花葵传粉的影响。
      【小问 4 详解】
      龙葵是一种植物,科研人员研究“小岛”上花葵的生态位还可以研究花葵在研究区域内的出现频率、种群密度、
      植株高度等。
      第 19页/共 19页

      相关试卷

      广东省深圳市2024_2025学年高二生物上学期期末考试试卷含解析:

      这是一份广东省深圳市2024_2025学年高二生物上学期期末考试试卷含解析,共19页。试卷主要包含了考生必须保持答题卡的整洁等内容,欢迎下载使用。

      广东省深圳市高级中学2024-2025学年高二上学期期末考试生物试卷(Word版附解析):

      这是一份广东省深圳市高级中学2024-2025学年高二上学期期末考试生物试卷(Word版附解析),文件包含广东省深圳高级中学2024-2025学年高二上学期期末考试生物试卷原卷版docx、广东省深圳高级中学2024-2025学年高二上学期期末考试生物试卷Word版含解析docx等2份试卷配套教学资源,其中试卷共27页, 欢迎下载使用。

      广东省深圳市部分学校2025_2026学年高二生物上学期期中试题含解析:

      这是一份广东省深圳市部分学校2025_2026学年高二生物上学期期中试题含解析,共25页。试卷主要包含了本试卷分选择题和非选择题两部分,答题前,考生务必用直径 0,本卷命题范围,0 左右),下列分析正确的是(,8 10 7等内容,欢迎下载使用。

      资料下载及使用帮助
      版权申诉
      • 1.电子资料成功下载后不支持退换,如发现资料有内容错误问题请联系客服,如若属实,我们会补偿您的损失
      • 2.压缩包下载后请先用软件解压,再使用对应软件打开;软件版本较低时请及时更新
      • 3.资料下载成功后可在60天以内免费重复下载
      版权申诉
      若您为此资料的原创作者,认为该资料内容侵犯了您的知识产权,请扫码添加我们的相关工作人员,我们尽可能的保护您的合法权益。
      入驻教习网,可获得资源免费推广曝光,还可获得多重现金奖励,申请 精品资源制作, 工作室入驻。
      版权申诉二维码
      欢迎来到教习网
      • 900万优选资源,让备课更轻松
      • 600万优选试题,支持自由组卷
      • 高质量可编辑,日均更新2000+
      • 百万教师选择,专业更值得信赖
      微信扫码注册
      手机号注册
      手机号码

      手机号格式错误

      手机验证码 获取验证码 获取验证码

      手机验证码已经成功发送,5分钟内有效

      设置密码

      6-20个字符,数字、字母或符号

      注册即视为同意教习网「注册协议」「隐私条款」
      QQ注册
      手机号注册
      微信注册

      注册成功

      返回
      顶部
      学业水平 高考一轮 高考二轮 高考真题 精选专题 初中月考 教师福利
      添加客服微信 获取1对1服务
      微信扫描添加客服
      Baidu
      map