搜索
      上传资料 赚现金

      2025—2026学年度四川省泸县第五中学高二上学期第三学月考试历史试题(解析版)

      • 44.81 KB
      • 2026-02-01 22:09:30
      • 21
      • 0
      • 教习网2771476
      加入资料篮
      立即下载
      2025—2026学年度四川省泸县第五中学高二上学期第三学月考试历史试题(解析版)第1页
      1/10
      2025—2026学年度四川省泸县第五中学高二上学期第三学月考试历史试题(解析版)第2页
      2/10
      2025—2026学年度四川省泸县第五中学高二上学期第三学月考试历史试题(解析版)第3页
      3/10
      还剩7页未读, 继续阅读

      2025—2026学年度四川省泸县第五中学高二上学期第三学月考试历史试题(解析版)

      展开

      这是一份2025—2026学年度四川省泸县第五中学高二上学期第三学月考试历史试题(解析版),共10页。试卷主要包含了单选题,非选择题等内容,欢迎下载使用。
      一、单选题
      1.论及周王朝的统治模式,有学者指出,周王是家族中嫡长子一脉的首领,代表整个家族祭祀上天;诸侯国君主的排序反映了他们与周王嫡长子一脉的亲疏关系。下列选项中,对这一“统治模式”解读正确的是
      ①神权与王权结合
      ②中央对地方实行垂直管理
      ③以血缘关系为纽带形成国家政治结构
      ④标志着中国开始迈入早期国家起源的历史阶段
      A.①②B.①③C.②④D.③④
      2.《近代中国社会的演变和辛亥革命》写道“民国元年,曾经是中国近代史上最光明的一年,国家政治生活和社会生活垦现出一派欣欣向荣的景象,民主气氛浓郁,政党政治、议会政治高唱入云,党团林立,五彩缤纷,议员选举,城乡轰动。”这是因为辛亥革命( )
      A.传播了民主共和的理念B.推翻了帝国主义的统治
      C.实现了人民民主的愿望D.改变了中国的社会性质
      3.明朝时期,朝廷除对各地的监察御史进行考核外,还要求地方按察使司按时据实上报御史巡按地方时有无铺张浪费以劳州县等情况。这些规定旨在
      A.保证监察规范有效B.限制监察御史权力
      C.协调中央与地方的关系D.拓宽对地方的监察渠道
      4.我国于1994年建立和实施了公务员考试录用制度,1995年实行了公务员辞职退职制度,1996年实施了交流轮岗和回避制度,1997年对建立正常的竞争上岗制度进行研究试点。这表明我国20世纪90年代( )
      A.党管干部原则初步形成B.干部选拔实现民主化
      C.公务员的素质不断提高D.公务员制度逐步完善
      5.19世纪中期英国文官制度初建,由于通用型人才更适合从事行政业务,英国文官录用更倾向于文科毕业生。20世纪初,文官队伍中则出现了律师、医生、工程师和统计师等技术专家。这一变化反映了( )
      A.科技发展与生产相结合 B.通用型人才录用的减少
      C.官员选拔程序更加公平 D.英国政府管理职能扩展
      6.明朝成化年间,休宁知县颁布的《教民条约》写道: “父慈而子孝,兄友而弟恭,夫和而妻柔,此民之乘彝而家道之所由昌也。”宗法族谱之设,所以别族类、明亲疏,古人敦本深源之意也。据此可知,《教民条约》的颁行意在( )
      A.以法家思想主导地方治理B.借助封建礼仪强化等级
      C.用儒家伦理完善邻保制度D.依托宗亲关系教化乡里
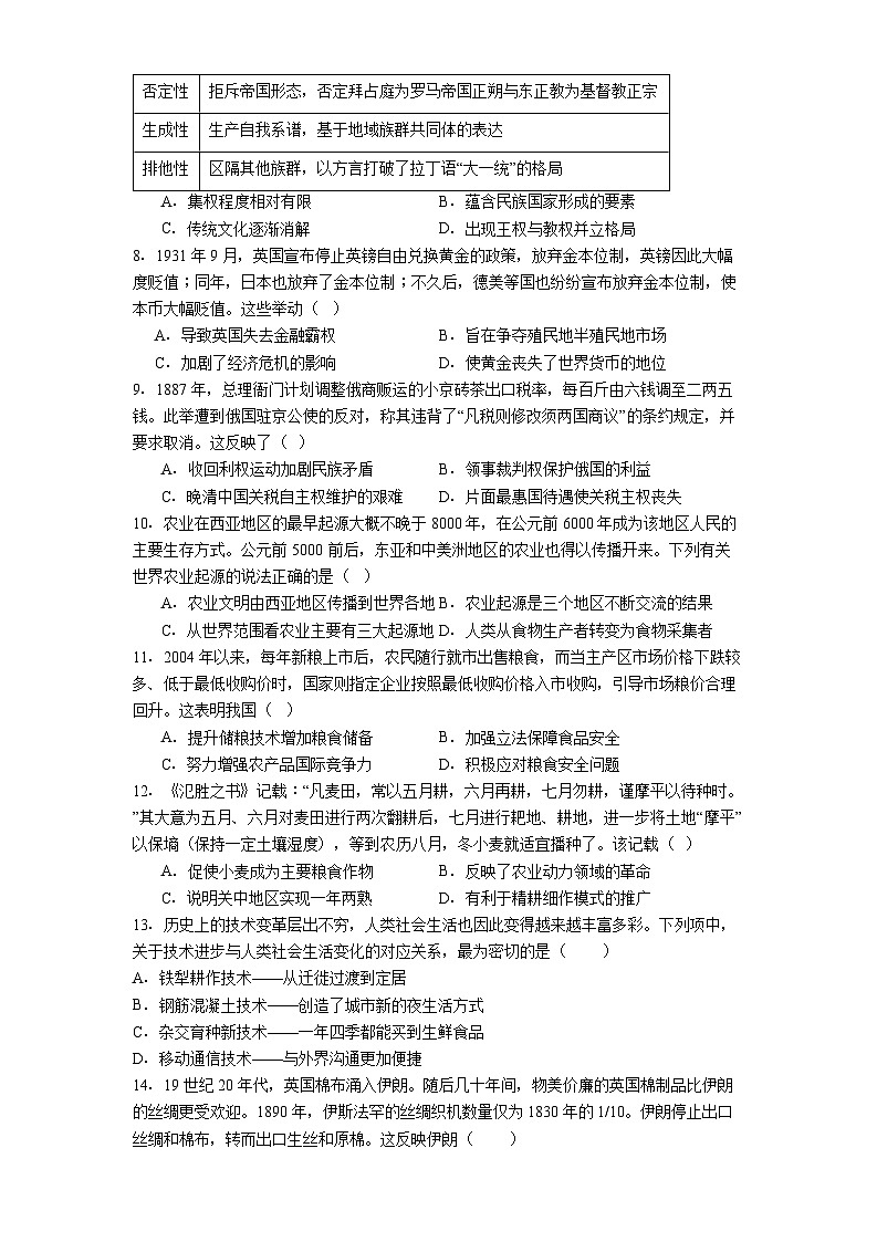
      7.有学者认为,中世纪的西欧具有三个历史性特质(如表)。该学者意在说明中世纪西欧( )
      A.集权程度相对有限B.蕴含民族国家形成的要素
      C.传统文化逐渐消解D.出现王权与教权并立格局
      8.1931年9月,英国宣布停止英镑自由兑换黄金的政策,放弃金本位制,英镑因此大幅度贬值;同年,日本也放弃了金本位制;不久后,德美等国也纷纷宣布放弃金本位制,使本币大幅贬值。这些举动( )
      A.导致英国失去金融霸权B.旨在争夺殖民地半殖民地市场
      C.加剧了经济危机的影响D.使黄金丧失了世界货币的地位
      9.1887年,总理衙门计划调整俄商贩运的小京砖茶出口税率,每百斤由六钱调至二两五钱。此举遭到俄国驻京公使的反对,称其违背了“凡税则修改须两国商议”的条约规定,并要求取消。这反映了( )
      A.收回利权运动加剧民族矛盾B.领事裁判权保护俄国的利益
      C.晚清中国关税自主权维护的艰难D.片面最惠国待遇使关税主权丧失
      10.农业在西亚地区的最早起源大概不晚于8000年,在公元前6000年成为该地区人民的主要生存方式。公元前5000 前后,东亚和中美洲地区的农业也得以传播开来。下列有关世界农业起源的说法正确的是( )
      A.农业文明由西亚地区传播到世界各地B.农业起源是三个地区不断交流的结果
      C.从世界范围看农业主要有三大起源地D.人类从食物生产者转变为食物采集者
      11.2004年以来,每年新粮上市后,农民随行就市出售粮食,而当主产区市场价格下跌较多、低于最低收购价时,国家则指定企业按照最低收购价格入市收购,引导市场粮价合理回升。这表明我国( )
      A.提升储粮技术增加粮食储备B.加强立法保障食品安全
      C.努力增强农产品国际竞争力D.积极应对粮食安全问题
      12.《氾胜之书》记载:“凡麦田,常以五月耕,六月再耕,七月勿耕,谨摩平以待种时。”其大意为五月、六月对麦田进行两次翻耕后,七月进行耙地、耕地,进一步将土地“摩平”以保墒(保持一定土壤湿度),等到农历八月,冬小麦就适宜播种了。该记载( )
      A.促使小麦成为主要粮食作物B.反映了农业动力领域的革命
      C.说明关中地区实现一年两熟D.有利于精耕细作模式的推广
      13.历史上的技术变革层出不穷,人类社会生活也因此变得越来越丰富多彩。下列项中,关于技术进步与人类社会生活变化的对应关系,最为密切的是( )
      A.铁犁耕作技术——从迁徙过渡到定居
      B.钢筋混凝土技术——创造了城市新的夜生活方式
      C.杂交育种新技术——一年四季都能买到生鲜食品
      D.移动通信技术——与外界沟通更加便捷
      14.19世纪20年代,英国棉布涌入伊朗。随后几十年间,物美价廉的英国棉制品比伊朗的丝绸更受欢迎。1890年,伊斯法罕的丝绸织机数量仅为1830年的1/10。伊朗停止出口丝绸和棉布,转而出口生丝和原棉。这反映伊朗( )
      A.沦为英国独占的殖民地 B.封建统治得到巩固
      C.经济的对外依附性加强 D.民族工业初步发展
      15.船型屋是海南黎族先民的住所。其形如倒扣木船,通常高2.5米左右,“屋宇以竹为棚,下居牲畜,人处其上”。人们用树皮捆绑梁柱固定房架,以细长树枝或竹片编成网状骨架,上覆茅草制成屋顶,在前后墙壁涂上泥巴建成房屋主体。这说明船型屋的建造取决于( )
      A.人们的审美观念B.经济发展水平C.集体劳作的形式D.传统文化习俗
      16.庄园是构成中世纪西欧社会的一个最基本的单元。庄园的主要产业是农业,同时也包括手工业,有木匠、铁匠,庄园自己酿造啤酒,有自己的磨坊和面包师。庄园里的村民除了耕种自己的份地之外,还要为庄园主耕种土地,每周都要有3天为庄园主劳动。这段材料说明( )
      A.庄园里人们的居住条件较好B.庄园里的劳动者主要是奴隶
      C.庄园里人们的生活水平较高D.庄园经济具有自给自足的特点
      二、非选择题
      17.阅读材料,回答问题。
      材料一 唐高祖时期以隋朝《开皇律》为基础修成《武德律》。太宗时期再仿隋法修订《武德律》而成《贞观律》。因此《贞观律》体例内容较为完善也达到了宽简的目的,确立了独特的风格和体系为唐律奠基。唐高宗年间命长孙无忌、李勣、于志宁等修《永徽律》,玄宗年间两次改律形成《开元律》。因当时中央与地方在司法审判中对法律条文理解不一、并且在科考法科中对答案解释缺乏统一评判标准。唐高宗时期下令召集律学通才和重要臣僚对《永徽律》进行逐条解释,并继承汉晋以来的引经注释。历时一年,撰《律疏》奏上与《永徽律》合编,高宗批准后,将疏议分附于律文之后颁行,称为《永徽律疏》。元代,人们称《永徽律疏》为《唐律疏议》。
      ——摘编自魏博超《作为中华法系代表作的三维解读》
      材料二 直到19世纪初,英国依然沿袭都铎时期甚至中世纪的司法体制,司法机关从来就没有统一过。这种混乱的司法制度与工业化社会则格格不入。不过,与其他国家相比,这时的英国司法制度还算是好的。英国有悠久的法制传统,英国自古实行习惯法,有比较完善的陪审团制度,专制王权消除得早,司法独立也较早取得。1823年,托利党自由派政府提出一揽子改革方案,将死刑罪砍去了100种,并根据过失大小确定了相应的处罚标准,量刑统一、轻重分明,提高了法律的实用性。1856年议会通过《警察法》,规定各郡、市都需建立警察部队,财政部给予经费补贴。1873年《司法权法》,将治安法官组成的地方法庭置于高等法庭管理之下,治安法官的业余司法性质宣告改变。该法案规定:英国设一个最高法院,下分高等法庭和上诉法庭。《司法权法》克服了原有司法制度中的许多弊端,统一了混乱的司法体系,简化了手续,降低了费用。该法律不仅是英国司法史上的里程碑而且奠定了现代司法制度的基石。人们的法律意识和法制观念得到加强和普及,依法治国成为一种共识,标志着英国成为现代法治国家。
      ——摘编自齐世荣、钱乘旦、张宏毅《15世纪以来世界九强兴衰史》
      材料三 英美法系以遵循先例为基本原则,当无先例可循时,法官可以创立先例,也可以对先例作出新的解释。大陆法系强调宪法的根本法地位,一般不承认判例的效力。近代中国特色的判例制度,与英美法系或大陆法系的范式均有根本差异。当时所谓“判例”,在形式上与立法条文相差无几,对于下级法院具有普遍拘束力。最高审判机关颁行的判例要旨仅选取判决书中具有普遍规范性的“寥寥数语”;判例要旨汇编则参照法典体例,以条为单位,按照编、章、节的顺序编排。尽管判例要旨汇编“失于抽象”,且有“司法造法”之嫌,但其与中国“律例并行”的传统暗合,更适应了近代中国法制不完善、地方主义盛行、审判人员专业水平参差不齐与“案多人少”的现状,发挥了“找法”、“正法”甚至“统法”的功能,简单、高效地实现了法律适用统一。
      ——聂鑫《近代中国统一法律适用的实践》
      (1)根据材料一并结合所学知识,概括唐律发展的特点。
      (2)根据材料二并结合所学知识,概括英国司法改革的背景和内容,并分析其作用。
      (3)根据材料三并结合所学知识,指出近代中国与英美法系和大陆法系在判例制度方面的不同。
      18.阅读材料,完成下列要求。
      材料 所示为学者张联朋《用唯物史观整体认识世界近代史》一文中关于世界近代史发展演变的几个视角。
      结合所学知识,从上述材料中任选一个视角,据此提出一个观点并加以阐述。(要求:观点明确,史论结合,论证充分,逻辑严密。)
      19.阅读材料,完成下列要求。
      材料 1880,前直隶提督刘铭传上奏《筹造铁路以围自强折》,一石墩起千层浪,刘铭传的奏议引发了一场朝廷内部关于铁路问题的争论。在这场争论中,壁垒双方,旗帜鲜明。李鸿章等洋务派力陈铁路之用,洋务派认为,铁路具有“快捷、安全、制敌、弥内乱、节俭军费”等特点,因此,开通铁路有“万国缩伏,三军必皆踊跃”的作用。同时也有官员对修筑铁路极力反对。这次论战,守旧势力占据上风。清廷于1881年2月14日发布上谕:“叠据廷臣陈奏,佥以铁路断不宜开,不为无见。刘铭传所奏,著毋庸议。”刘铭传修建铁路的主张虽然夭折,但洋务派主持修建的唐胥铁路却在1881年建成。唐胥铁路计长20余里,由开平矿务局投资修建,主要用于运输开平煤矿生产的煤炭。
      ——摘编自曾凡炎《洋务派对中国早期铁路建的贡献》等
      (1)根据材料并结合所学知识,指出刘铭传主张修铁路的背景。
      (2)根据材料并结合所学知识,对刘铭传主张修建铁路进行评价。
      参考答案
      1.【答案】B
      【详解】根据材料“周王是家族中嫡长子一脉的首领,代表整个家族祭祀上天;诸侯国君主的排序反映了他们与周王嫡长子一脉的亲疏关系”及所学知识可得,这体现西周将分封制与宗法制相结合的一种现象,神权与王权结合,以血缘关系为纽带形成国家政治结构,①③符合题意,B项正确;秦朝的郡县制实现了中央对地方的垂直管理,②不符合题意,中国早期国家不是在西周开始的,④不符合题意,排除ACD项。
      2.【答案】A
      【详解】根据所学知识并结合材料关于民国元年的描述,可知辛亥革命推翻了封建帝制,建立了中华民国,民主共和观念逐渐深入人心,国家政治生活和社会生活垦现出一派欣欣向荣的景象,所以A正确;辛亥革命没有推翻帝国主义在中国的统治,所以B错误;辛亥革命没有实现人民民主的愿望,所以C错误;中国的社会性质依然是半殖民地半封建,所以D错误。
      3.【答案】A
      【详解】根据材料可知,朝廷对各地的监察御史进行考核,同时要求地方上报御史巡按地方时的相关情况,说明朝廷加强对监察御史的管理,目的是保证监察规范有效,A项正确;材料是加强管理不是限制权力,排除B项;材料没有涉及协调中央与地方的关系,排除C项;材料是加强对御史的管理,没有涉及拓宽对地方的监察渠道,排除D项。
      4.【答案】D
      【详解】从材料中的辞退制度、交流轮岗和回避制度,这说明公务员制度逐步完善,D项正确;新中国成立后就已经确立了党管干部原则,排除A项;材料与干部选拔民主化无关,排除B项;材料没有提及公务员的素质的发展,无法得出“公务员的素质不断提高”的结论,排除C项。
      5.【答案】D
      【详解】根据材料可知,20世纪初,英国文官队伍中出现了律师、医生、工程师和统计师等技术专家,与英国政府管理职能扩展延伸到法律、医疗、工程、统计等经济社会的更广阔、更专业领域有关,D项正确。科技发展与生产相结合主要体现在科技成果转化为生产技术,科研内容围绕企业生产需求,与材料所述不符,排除A项。虽然在通用型人才之外增加了专业型人才,但这一时期英国文官队伍总数也在增加,没有文官队伍总数和通用型人才、专业型人才具体数据,不能断定通用型人才录用减少,排除B项。通用型人才、专业型人才属于官员选拔的标准,而非选拔程序,排除C项。
      6.【答案】D
      【详解】根据材料“父慈而子孝,兄友而弟恭,夫和而妻柔,此民之乘彝而家道之所由昌也”“宗法族谱之设,所以别族类、明亲疏,古人敦本深源之意也”可知,《教民条约》内容渗透了儒家思想和宗亲观念,其目的在于依托宗亲关系教化乡里,进而维护社会稳定,D项正确;《教民条约》内容体现了儒家思想,未涉及法家思想,排除A项;《教民条约》的颁行意在依托宗亲关系教化乡里,而不是借助封建礼仪强化等级,排除B项;《教民条约》的颁行意在依托宗亲关系教化乡里,未体现邻保制度的完善,排除C项。
      7.【答案】B
      【详解】据材料可知,天主教是西欧的统一宗教信仰。西欧是由各地域族群及其方言组成的。结合所学可知,民族国家的要素具有统一地域、语言、信仰。因此该学者意在说明中世纪西欧蕴含民族国家形成的要素,B项正确;中世纪西欧的封君封臣制度表明了集权程度低,与材料无关,排除A项;天主教、方言都是传统文化,排除C项;中世纪西欧是王权与教权并立格局,但材料未涉及王权与教权的并立,排除D项。
      8.【答案】C
      【详解】本题是多类型单项选择题。据本题次题干的提示词,可知这是本质题、目的题、影响题。据本题时间信息可知准确时空是:现代(英国)。根据所学知识可知,1929年世界经济危机爆发后,主要发达国家纷纷让本国货币贬值,这破坏了国际贸易的正常秩序,不利于国际经济的恢复,C项正确;英国失去金融霸权,源于其经济实力的衰落,并不是英镑贬值导致的,排除A项;本币贬值旨在向外国转嫁危机,并非争夺殖民地和半殖民地市场,排除B项;布雷顿森林体系建立以前,黄金仍是世界货币,排除D项。故选C项。
      9.【答案】C
      【详解】据材料可知,1887年,总理衙门计划调整俄商贩运的小京砖茶出口税率,却遭到俄国驻华公使反对,公使称违背“凡税则修改须两国商议”的约定并要求取消,反映出晚清政府在关税自主和维护国家权益方面面临着极大的困难,受到外国的干涉和制约,难以自主地对关税进行调整,体现了晚清中国关税自主维护的艰难,C项正确;材料主要体现的是晚清政府关税自主的困境,并非收回利权运动加剧民族矛盾,排除A项;领事裁判权主要涉及司法方面,与关税问题无关,排除B项;片面最惠国待遇是指一国在通商、航海、税收或公民法律地位等方面给予另一国享受现时或将来所给予任何第三国同样的一切优惠、特权或豁免等待遇,材料未体现片面最惠国待遇使关税主权丧失这一内容,排除D项。
      10.【答案】C
      【详解】本题是单类型单项选择题。据本题主题干的设问词,可知这是推断题。据本题时间信息可知准确时空是:古代(世界)。结合所学可知,农耕主要起源于西亚、东亚和中美洲,所以说从世界范围看农业主要有三大起源地,C项正确;根据所学可知,古代不同地区的居民都培育或引进了适合本地区种植的农作物和饲养的家畜,所以农业文明并非是由西亚地区传播到世界各地,排除A项;根据所学可知,在长期的采集和渔猎过程中,人类掌握了某些动植物的生长规律,学会了选择、驯化野生动植物,因而原始的农耕和畜牧出现,排除B项;农业产生后,人类从食物的采集者转变为食物的生产者,排除D项。故选C项。
      11.【答案】D
      【详解】据材料“国家则指定企业按照最低收购价格入市收购,引导市场粮价合理回升”和所学可知,粮食最低收购价政策使国内粮价保持平稳上升的良好态势,较好地保护了农民种粮积极性,促进了粮食生产稳定发展,这为增加农民收入、保障国家粮食安全、稳定价格总水平发挥了重要作用,D项正确。材料未提及储粮技术,排除A项;材料未涉及立法和食品安全,排除B项;材料只提及国内的粮食最低收购价政策,未体现增强农产品国际竞争力,排除C项。
      12.【答案】D
      【详解】本题是多类型单项选择题。据本题次题干的设问词,可知这是本质题、影响题。据本题时间信息可知准确时空是:汉朝(中国)。根据材料“其大意为五月、六月对麦田进行两次翻耕后,七月进行耙地、耕地,进一步将土地‘摩平’以保墒(保持一定土壤湿度),等到农历八月,冬小麦就适宜播种了。”并结合所学可知,材料反映在农业生产中,要注重农时,提高耕作技术,进行细致的土地耕作,目的是为了最大限度提高单位面积产量,这体现出农业精耕细作的特点,有利于精耕细作模式的推广,D项正确;材料主旨信息是农业的精耕细作,只是以小麦为例,并非小麦成为主要粮食作物,排除A项;春秋战国时期铁犁牛耕的出现,是我国农业动力领域的一次革命,材料未涉及生产力和耕作工具的改进,无法得出B项,排除B项;材料只是提及小麦耕种前的准备工作,未体现关中地区实现轮作制度,实现一年两熟,排除C项。故选D项。
      13.【答案】D
      【详解】移动通信技术可以让人们不依靠电话线等,无线实现沟通,使人们与外界沟通更加方便,选D项。铁犁耕作技术提高了耕作效率,促进了生产力的发展,但是它对人类从迁徙过渡到定居的作用并不大,据所学可知,促进人类从迁徙过渡到定居的主要原因是原始农业的出现,排除A项。钢筋混凝土技术能够建筑高楼大厦,但不能说创造了城市新的夜生活方式,排除B项。杂交育种新技术能够增加农作物产量和抗病能力,与“生鲜食品”无关,“生鲜食品”依托冷链物流等技术,排除C项。
      14.【答案】C
      【详解】据材料“19世纪20年代,英国棉布涌入伊朗。……1890年,伊斯法罕的丝绸织机数量仅为1830年的1/10。伊朗停止出口丝绸和棉布,转而出口生丝和原棉。”可知,随着英国工业革命开展,英国棉布进入伊朗市场,导致伊朗纺织业受到冲击,被迫卷入资本主义世界市场,由出口丝绸和棉布转而出口生丝和原棉,说明伊朗经济的对外依附性加强,C项正确;伊朗并非英国独占的殖民地,还有俄国也侵略了伊朗,排除A项;大量英国棉布进入伊朗冲击了其封建统治的经济基础,排除B项;材料体现了英国对伊朗的经济侵略,这不利于伊朗民族工业发展,排除D项。
      15.【答案】B
      【详解】根据材料“人们用树皮捆绑梁柱固定房架,以细长树枝或竹片编成网状骨架”结合所学知识可知,黎族先民建造房屋的物品多为树枝、泥巴、茅草,这是由于经济发展水平较低造成的,B项正确;材料不涉及审美观念,排除A项;材料未体现黎族先民的集体劳作形式,排除C项;材料没有涉及黎族先民的文化习俗,排除D项。
      16.【答案】D
      【详解】依据材料中“庄园的主要产业是农业,同时也包括手工业,有木匠、铁匠,庄园自己酿造啤酒,有自己的磨坊和面包师。庄园里的村民除了耕种自己的份地之外,还要为庄园主耕种土地,每周都要有3天为庄园主劳动”的信息可知,当时的庄园涉及生活的各个方面,这段话说明了庄园经济具有自给自足的特点,D项正确;材料没有提到庄园居民的居住条件,无法证明居住条件优劣,排除A项;庄园里的劳动者主要是农奴,排除B项;庄园里的人们,尤其是农奴,生活水平较低,排除C项。
      17.【答案】(1)特点:一脉相承,继承与发展;统治者高度重视;内容渗透了儒家思想(或答:达到宽简的目的,引经注释;律令儒家化);统一解释律法;疏议分附于律文之后;司法实践和科举考试推动;高度成熟,中华法系形成。
      (2)背景:英国传统司法体系有弊端(司法体制沿袭都铎时期,司法机关不统一);工业革命发展,工业资本主义发展产生对司法体制改革的需要;资产阶级代议制民主不断发展,推动法制进步;托利党自由派政府推动;英国有司法改革的优势,有悠久的法制传统(英国自古实行习惯法,有比较完善的陪审团制度,专制王权消除得早,司法独立也较早取得,“王在法下”观念深入人心)。
      内容:减少死罪,量刑统(一)轻重分明;建立专门的治安队伍(警察部队,财政部给予经费补贴);统一司法机关和司法体系;改变治安法官的业余司法性质。
      作用:统一了混乱的司法体系,简化了手续,降低了费用,提高了效率;推动了英国司法制度的进步和近代化进程;推动英国民众法律意识和法制观念加强与普及,依法治国成为一种共识;适应了资本主义经济发展和资产阶级代议制民主的需要;为其他国家的司法改革提供了借鉴。
      (3)不同:近代中国判例具有法律效力,判例要旨汇编法条化,有“司法造法”之嫌,有“找法”、“正法”甚至“统法”的功能,推动近代中国法律适用统一。英美法系以判例法为主要法律渊源,以遵循先例为基本原则;法官的地位突出,当无先例可循时,法官可以创立先例,也可以对先例作出新的解释。大陆法系一般不承认判例的效力。
      【详解】(1)特点:由材料一“唐高祖时期以隋朝《开皇律》为基础修成《武德律》。”可得出一脉相承,继承与发展;由材料一“太宗时期再仿隋法修订《武德律》而成《贞观律》。”可得出统治者高度重视;由材料一“唐高宗时期下令召集律学通才和重要臣僚对《永徽律》进行逐条解释,并继承汉晋以来的引经注释。历时一年,撰《律疏》奏上与《永徽律》合编,高宗批准后,将疏议分附于律文之后颁行,称为《永徽律疏》。”及所学可得出内容渗透了儒家思想(或答:达到宽简的目的,引经注释;律令儒家化);统一解释律法;疏议分附于律文之后;高度成熟,中华法系形成;结合所学可得出司法实践和科举考试的推动。
      (2)背景:由材料二“直到19世纪初,英国依然沿袭都铎时期甚至中世纪的司法体制,司法机关从来就没有统一过。”可得出英国传统司法体系有弊端(或表述为司法体制沿袭都铎时期,司法机关不统一);由材料二“这种混乱的司法制度与工业化社会则格格不入。”及所学可得出工业革命发展,工业资本主义发展产生对司法体制改革的需要;由材料二“1823年,托利党自由派政府提出一揽子改革方案,将死刑罪砍去了100种,并根据过失大小确定了相应的处罚标准,量刑统(一)轻重分明,提高了法律的实用性。”及所学可得出资产阶级代议制民主不断发展,推动法制进步;托利党自由派政府推动;由材料二“英国有悠久的法制传统,英国自古实行习惯法,有比较完善的陪审团制度,专制王权消除得早,司法独立也较早取得。”及所学可得出英国有司法改革的优势,有悠久的法制传统(或表述为英国自古实行习惯法,有比较完善的陪审团制度,专制王权消除得早,司法独立也较早取得,“王在法下”观念深入人心)。内容:由材料二“1823年,托利党自由派政府提出一揽子改革方案,将死刑罪砍去了100种,并根据过失大小确定了相应的处罚标准,量刑统一、轻重分明,提高了法律的实用性。”可得出减少死罪,量刑统一、轻重分明;由材料二“1856年议会通过《警察法》,规定各郡、市都需建立警察部队,财政部给予经费补贴。”可得出建立专门的治安队伍(或表述为警察部队,财政部给予经费补贴);由材料二“英国设一个最高法院,下分高等法庭和上诉法庭。《司法权法》克服了原有司法制度中的许多弊端,统一了混乱的司法体系,简化了手续,降低了费用。”可得出统一司法机关和司法体系;由材料二“将治安法官组成的地方法庭置于高等法庭管理之下,治安法官的业余司法性质宣告改变”可得出改变治安法官的业余司法性质。作用:由材料二“《司法权法》克服了原有司法制度中的许多弊端,统一了混乱的司法体系,简化了手续,降低了费用。”可得出统一了混乱的司法体系,简化了手续,降低了费用,提高了效率;由材料二“该法律不仅是英国司法史上的里程碑而且奠定了现代司法制度的基石。”及所学可得出推动了英国司法制度的进步和近代化进程;由材料二“人们的法律意识和法制观念得到加强和普及,依法治国成为一种共识,标志着英国成为现代法治国家。”可得出推动英国民众法律意识和法制观念加强与普及,依法治国成为一种共识;结合所学可得出司法改革适应了资本主义经济发展和资产阶级代议制民主的需要;为其他国家的司法改革提供了借鉴。
      (3)不同:由材料三“当时所谓“判例”,在形式上与立法条文相差无几,对于下级法院具有普遍拘束力。最高审判机关颁行的判例要旨仅选取判决书中具有普遍规范性的‘寥寥数语’;判例要旨汇编则参照法典体例,以条为单位,按照编、章、节的顺序编排。尽管判例要旨汇编‘失于抽象’,且有‘司法造法’之嫌”及所学可得出,近代中国判例具有法律效力,判例要旨汇编法条化,有“司法造法”之嫌,有“找法”、“正法”甚至“统法”的功能,推动近代中国法律适用统一;由材料三“英美法系以遵循先例为基本原则,当无先例可循时,法官可以创立先例,也可以对先例作出新的解释。”可得出,英美法系以判例法为主要法律渊源,以遵循先例为基本原则;法官的地位突出,当无先例可循时,法官可以创立先例,也可以对先例作出新的解释;由材料三“大陆法系强调宪法的根本法地位,一般不承认判例的效力。”可得出,大陆法系一般不承认判例的效力。
      18.【答案】示例
      视角:生产关系与生产力相互促进。
      观点:第二次工业革命时期,垄断组织的形成与发达国家的电气化相互促进。
      阐述:19世纪中叶,由于资本主义私有制及大工厂制度等先进生产关系在西方国家的普遍确立,第二次工业革命几乎在几个主要资本主义国家(德、美)同时进行。以电力应用为核心的工业革命,人类进入“电气时代”。在科学家与工程师的努力之下,电力、机器、交通工具、新的生产部门大量出现。同时,随着生产力的发展,生产和资本高度集中,垄断组织开始出现。这是资本主义生产关系的重大调整,它一定程度上避免了生产和销售的盲目性,提高了生产的社会化程度,加快了世界市场的形成。
      总之,第二次工业革命开展的重要前提是资本主义生产关系普遍确立,第二次工业革命推动了生产关系演变——垄断组织的形成;由此可知,生产力与生产关系二者相互促进。
      (“示例”仅供参考,不作为评分的唯一依据)
      【详解】本题是论述题之选择观点说明题,时空是19世纪后期的欧美。首先,从材料表格中任选一个视角,如视角四“生产关系与生产力相互促进——第二次工业革命”,然后结合第二次工业革命的史实,从生产关系与生产力的角度提出观点为“第二次工业革命时期,垄断组织的形成与发达国家的电气化相互促进。”阐述部分要明确生产力推动生产关系,生产关系促进生产力。生产关系促进生产力方面结合第二次工业革命的背景思考,19世纪中叶,由于资本主义私有制及大工厂制度等先进生产关系在西方国家的普遍确立,第二次工业革命几乎在几个主要资本主义国家(德、美)同时进行。生产力推动生产关系方面,答出属于生产力方面的电力发明和应用的情况,结合所学知识可知,以电力应用为核心的工业革命,人类进入“电气时代”。在科学家与工程师的努力之下,电力、机器、交通工具、新的生产部门大量出现。接下来阐述生产力的发展促使生产关系的调整,随着生产力的发展,生产和资本高度集中,垄断组织开始出现。这是资本主义生产关系的重大调整,它一定程度上避免了生产和销售的盲目性,提高了生产的社会化程度,加快了世界市场的形成。
      最后,进行总结,呼应观点。资本主义生产关系普遍确立是第二次工业革命开展的重要前提,第二次工业革命推动了生产关系演变——垄断组织的形成;由此可知,生产力与生产关系二者相互促进。
      19.【答案】(1)背景:背景一鸦片战争后,中国逐渐沦为半殖民地半封建社会;西方工业文明的冲击;洋务运动的开展;西学东渐的影响;西方先进的科学技术的传入。
      (2)评价:中国修铁路顺应了近代历史发展潮流;有利于中国近代化;推动了中国早期的铁路建设(为中国早期的铁路建设做出贡献);推动了近代交通事业的发展;有利于服务于军事,维护清王朝统治。但修建铁路步履维艰,收效甚微,成效不大。
      【详解】(1)结合近代历史的社会性质,归纳背景一鸦片战争后,中国逐渐沦为半殖民地半封建社会;据材料“铁路问题”,可得出背景二工业革命的成果传入中国,得出西方工业文明的冲击;据材料“李鸿章等洋务派力陈铁路之用”,得出背景三洋务运动的开展;据材料“铁路问题”可知,工业革命的成果传入中国,得出背景四西学东渐的影响;也得出背景五西方先进的科学技术的传入。
      (2)根据铁路是近代工业革命的成果,得出中国修铁路顺应了近代历史发展潮流;中国处于近代时期,得出铁路的修建自然有利于中国近代化;据材料“唐胥铁路计长20余里,由开平矿务局投资修建,主要用于运输开平煤矿生产的煤炭。”,可以得出铁路的修建,推动了中国早期的铁路建设(为中国早期的铁路建设做出贡献);也得出推动了近代交通事业的发展;统治阶级措施的根本出发点都有利于服务于军事,维护清王朝统治。据材料“同时也有官员对修筑铁路极力反对”可知,修建铁路步履维艰,收效甚微,成效不大。
      否定性
      拒斥帝国形态,否定拜占庭为罗马帝国正朔与东正教为基督教正宗
      生成性
      生产自我系谱,基于地域族群共同体的表达
      排他性
      区隔其他族群,以方言打破了拉丁语“大一统”的格局
      视角一
      生产力决定生产关系——资本主义制度初步确立
      视角二
      生产关系反作用于(促进)生产力——第一次工业革命
      视角三
      生产力再次推动生产关系——资本主义制度的扩展与加强
      视角四
      生产关系与生产力相互促进——第二次工业革命

      相关试卷

      2025—2026学年度四川省泸县第五中学高二上学期第三学月考试历史试题(解析版):

      这是一份2025—2026学年度四川省泸县第五中学高二上学期第三学月考试历史试题(解析版),共10页。试卷主要包含了单选题,非选择题等内容,欢迎下载使用。

      四川省泸县第五中学2025-2026学年高二上学期第一学月月考历史试题(解析版):

      这是一份四川省泸县第五中学2025-2026学年高二上学期第一学月月考历史试题(解析版),共13页。试卷主要包含了选择题部分,非选择部分等内容,欢迎下载使用。

      四川省泸州市泸县第五中学2025-2026学年高二上学期第三学月考试历史试卷(Word版含解析):

      这是一份四川省泸州市泸县第五中学2025-2026学年高二上学期第三学月考试历史试卷(Word版含解析),文件包含四川省泸州市泸县第五中学2025-2026学年高二上学期第三学月考试历史试题原卷版docx、四川省泸州市泸县第五中学2025-2026学年高二上学期第三学月考试历史试题Word版含解析docx等2份试卷配套教学资源,其中试卷共18页, 欢迎下载使用。

      资料下载及使用帮助
      版权申诉
      • 1.电子资料成功下载后不支持退换,如发现资料有内容错误问题请联系客服,如若属实,我们会补偿您的损失
      • 2.压缩包下载后请先用软件解压,再使用对应软件打开;软件版本较低时请及时更新
      • 3.资料下载成功后可在60天以内免费重复下载
      版权申诉
      若您为此资料的原创作者,认为该资料内容侵犯了您的知识产权,请扫码添加我们的相关工作人员,我们尽可能的保护您的合法权益。
      入驻教习网,可获得资源免费推广曝光,还可获得多重现金奖励,申请 精品资源制作, 工作室入驻。
      版权申诉二维码
      欢迎来到教习网
      • 900万优选资源,让备课更轻松
      • 600万优选试题,支持自由组卷
      • 高质量可编辑,日均更新2000+
      • 百万教师选择,专业更值得信赖
      微信扫码注册
      手机号注册
      手机号码

      手机号格式错误

      手机验证码 获取验证码 获取验证码

      手机验证码已经成功发送,5分钟内有效

      设置密码

      6-20个字符,数字、字母或符号

      注册即视为同意教习网「注册协议」「隐私条款」
      QQ注册
      手机号注册
      微信注册

      注册成功

      返回
      顶部
      学业水平 高考一轮 高考二轮 高考真题 精选专题 初中月考 教师福利
      添加客服微信 获取1对1服务
      微信扫描添加客服
      Baidu
      map