搜索
      上传资料 赚现金

      2025—2026学年度山东省寿光市第一中学高二上学期12月月考历史试题(解析版)

      • 99.92 KB
      • 2026-02-01 09:06:01
      • 27
      • 0
      • 教习网2771476
      加入资料篮
      立即下载
      2025—2026学年度山东省寿光市第一中学高二上学期12月月考历史试题(解析版)第1页
      1/12
      2025—2026学年度山东省寿光市第一中学高二上学期12月月考历史试题(解析版)第2页
      2/12
      2025—2026学年度山东省寿光市第一中学高二上学期12月月考历史试题(解析版)第3页
      3/12
      还剩9页未读, 继续阅读

      2025—2026学年度山东省寿光市第一中学高二上学期12月月考历史试题(解析版)

      展开

      这是一份2025—2026学年度山东省寿光市第一中学高二上学期12月月考历史试题(解析版),共12页。试卷主要包含了单选题,材料题本大题共4小题,共50分等内容,欢迎下载使用。
      1.考古发现,距今4300年左右,在黄河中游地区形成了粟、黍、稻、麦、豆五谷齐备的多品种种植体系和猪、狗、牛、羊的多种类家畜饲养体系。这()
      A.体现出农业领域的精耕细作特色 B.增强了先民生存与发展的能力
      C.标志着早期中华文明在中原形成 D.说明游牧文明逐渐扩展到内地
      2.明清两朝政府对甘薯的生物学特性已有较高认识,常派官员到各地宣传、发布文书,推广甘薯的种植。特别是在灾荒年份,官方更是劝导农民种植甘薯,采取积极补救措施。官府的这些行为()
      A.减轻了农民赋税负担 B.缓解人口激增的压力
      C.提升了政府行政效能 D.解决了粮食短缺问题
      3.20世纪60年代,为解决粮食短缺,某国大力推广高产作物并兴建大型战略储备库。至80年代,其粮食产量翻番,储备规模位居世界前列。然而,同期因过度使用化肥农药,部分产区土壤板结,地下水源受硝酸盐污染。该国在食物安全领域面临的深层矛盾是()
      A.增产需求与生态代价 B.储备充足与分布不均
      C.技术先进与监管滞后 D.短期安全与长期风险
      4.工业革命前,人们的时间观念模糊,工作生活多遵循“日出而作、日落而息”的自然节律;工业革命后,工厂主要求工人“按时上下班”,铁路、邮政等行业制定精确时刻表,报纸刊登“天气预报+时间指南”,时间逐渐成为人们生活的核心坐标。这一转变的根本原因是()
      A.工业生产对效率与协作的追求 B.钟表等计时工具的发明与普及
      C.政府加强对社会生活的管控 D.人们对生活规划的意识增强
      数据显示,诞生在杭州的宇树科技机器狗产品,在全球出货量中占据超过60%的份额,客户阵容星光熠熠,包括亚马逊、谷歌、英伟达等国际科技巨头。截至2025年初,宇树业务范围覆盖全球一半以上的国家和地区,产品已经广泛应用于电力巡检、消防救援、园区安防等领域。据此可知 ()
      A.杭州现代科技水平世界领先
      B.人工智能推动科技与产业创新融合
      C.世界经济全球化的加速发展
      D.制造强国建设取得历史性重大成就
      6.根据希罗多德的描述,在公元前6世纪的希腊,金属货币“能够支付建造一座宏伟的神庙或宏伟的城墙所需的各种商品和技能,支付医生的费用,购买整座岛屿,使用雇佣兵、赢得战争,甚至看起来足以统治整个希腊”。这反映出古希腊()
      A.商品经济发展程度较高 B.实现了货币的统一
      C.货币服务于上层的需求 D.海外殖民扩张盛行
      7.15世纪末,达·伽马第一次横穿印度洋时,带回大量香料抵达亚历山大港,就连威尼斯人都没有足够的资金全部买下。16世纪初,达·伽马第二次返航时,他们的船半空着就离开了。不少威尼斯商船被封存起来,其余商船的航行次数也大幅减少。这反映了当时 ()
      A.金银涌入欧洲使物价上涨 B.地中海沿岸对香料需求增长
      C.世界动植物的大交流开启 D.欧洲贸易格局悄然发生变化
      截至2020年12月31日,亚投行已向28个国家投资了108个项目。投资最多的国家主要有印度、孟加拉国、土耳其、印度尼西亚、巴基斯坦等国。投资最多的业务依次是能源类22项(主要集中在孟加拉国和印度)、金融机构类(主要投向多国)和交通运输类(最多的是印度)各18项。这说明亚投行的建立 ()
      A.旨在增进发展中国家间的关系
      B.促进了经济区域集团化向纵深发展
      C.利于推动全球治理体系的完善
      D.缩小了南北国家间的经济发展差距
      9.下面为元大都的城门分布与《周易·系辞下》八卦方位示意图。此外,整个元大都被划分为50坊,50之数源自《周易》的“大衍之数五十”,坊内分布着衙署、寺庙、府邸和民宅。据此可知,元大都的布局()
      A.体现了对中原文化的认同 B.反映出商品经济发展繁荣
      C.力图缓和紧张的蒙汉关系 D.表明中央集权体制的变化
      10.1838年,英国议会要求在所有未来的圈地中,必须留出足够的开敞空间,为当地居民锻炼和娱乐之用。1859年,议会通过《娱乐地法》,允许地方当局为建设公园而收地方税。这表明当时英国( )
      A.城市化水平相当高 B.注重改善居住环境
      C.法制建设日趋完善 D.城市建设世界领先
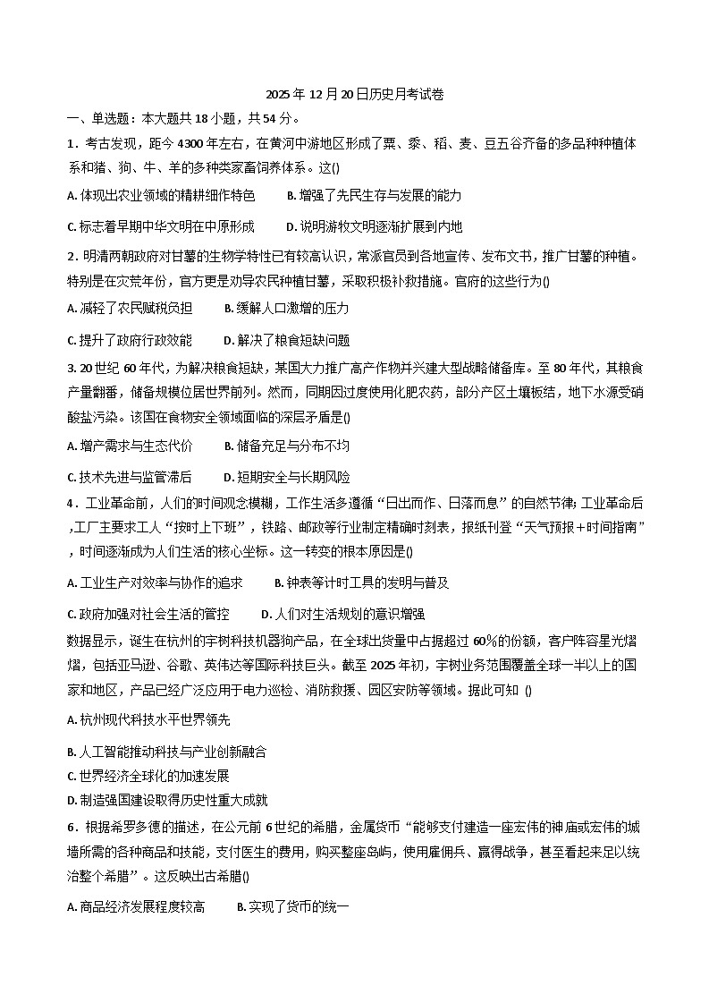
      下表是1978年和1988年中国客运量结构分布表(单位:万人)。
      上表中中国客运量数据变化,说明这一时期中国 ()
      A.改革开放促进交通运输发展
      B.科技发展使交通方式更加多样化
      C.经济体制改革推动了城市化
      D.对外开放政策加速了航空业发展
      12.1830年,英国正式启用第一条商业铁路,十年后公布火车时刻表。因为火车比马车快太多,所以各地时间的微小差异就造成了巨大困扰。1880年,英国首次立法规定全国的时刻表都须以格林尼治时间为准,这就要求人们依据人工的时钟而非依据当地日升日落周期来过生活。这段材料重在说明 ()
      A.工业革命带来社会生活的变化 B.技术发展对人类生活有所制约
      C.时间的精确成为日常生活的必要 D.统一的时间有利于国家管理
      13.北宋时疟疾流行,宰相王旦主张祭拜五岳以禳灾,而《太平圣惠方》则详载常山、草果等药方。面对同种疾病,士大夫祈禳与医者药治并存的局面,根源于 ()
      A.社会群体信仰差异 B.知识认知范式不同
      C.医疗资源分布不均 D.疾病成因理解分歧
      14.1998年,“广播电视村村通工程”启动。此后,“村村通”在公路、电力、饮用水、电话网、有线电视网、互联网等领域陆续展开,成为一个系统工程。这一工程()
      A.成为推进城乡一体化的重大举措 B.标志农村经济体制改革取得突破
      C.为开展三线建设做好了充分准备 D.为农业社会主义改造奠定了基础
      15.明朝末年,从山西开始暴发的鼠疫席卷了华北、东北地区。史料记载:“天行瘟疫,朝发夕死。至一夜之内,一家尽死无子遗,百姓惊逃,城为之空。”这说明,明末鼠疫流行()
      A.造成了民众的心理恐慌 B.事实上形成了城乡间的阻隔
      C.动摇了明朝的统治秩序 D.暴露了朝廷疫情防控的无能
      16.19世纪中期,一批英国医生通过数据收集与调查统计,论证了疾病发生与居住环境之间的关系,使英国社会认识到公共卫生改革的必要,也推动英国政府进行了公共卫生立法与行政管理的改革。据此可知,英国()
      A.医学进步推动国家职能扩大 B.现代卫生医疗体系正式建立
      C.疫病流行阻碍工业革命进程 D.逐步建立社会福利保障体系
      17.1953年10月,中共卫生部党组向中央报告,确定卫生工作的重点首先是要加强工矿卫生和城市医疗工作,使农村卫生工作和互助合作运动密切结合,并继续开展爱国卫生运动,防治对人民危害性最大的疾病。这一举措的施行()
      A.加速了国民经济的恢复和发展 B.保障了国家工业化战略的实现
      C.使农村医疗卫生工作开始兴起 D.服务国家经济建设重点的开展
      18.在19世纪三四十年代,英国各地霍乱多发,人们意识到城市的水质关乎居民的生死。1846-1865年间-共有51个市政府新建或购买了供水公司,取代了原有的私人水公司;在1866年到1895年,又有176个城市提供市营自来水。这表明英国 ()
      A.工业革命推动民众消费观念更新 B.自由主义经济理论受到严重挑战
      C.公共事件促进了政府职能的转变 D.观念更新助推生产与资本的集中
      二、材料题本大题共4小题,共50分。
      19.阅读材料并结合所学知识,完成下列要求。(14分)
      材料一
      在13世纪的阿拉伯文献中,硝(火药的主要成分之一)被称作“巴鲁得”,因来自中国,故又名“中国雪”。欧洲文献中最早的火药知识全都来自阿拉伯地区。大约14世纪上半期,火药已经在欧洲广泛传播。
      -摘编自武斌《重回1500-1800.西方崛起时代的中国元素》等
      材料二
      最晚到17世纪初,欧洲传统产品天鹅绒已传入广州等地,并开始生产,其后逐步向江浙等地扩展。中国的天鹅绒生产发展迅速,其中绣花和嵌绣黄金的高级天鹅绒产品,技艺之精湛已经超过欧洲的水平。利玛窦注意到,中国的产品所要的价钱,“大约是我们在西方所付同类产品的三分之一或四分之一”。中国天鹅绒大量销往日本、菲律宾、欧洲,并通过马尼拉转贩到美洲的广大市场。
      -摘编自沈定平《“伟大相遇”与“对等较量”》等
      (1)根据上述材料,分别概括中国火药传播到欧洲和欧洲天鹅绒传播到中国的路径。(8分)
      (2)根据材料二,分析中国天鹅绒后来居上并远销海外的原因。(6分)
      20.阅读材料并结合所学知识,完成下列要求。(12分)
      材料
      中国是一个有着悠久历史的统一多民族国家,边疆地区地域辽阔、民族聚集,边疆治理历来是国家治理的重要内容。了解和研究边疆治理过程中发生的事件及形成的政策、制度,可为当今的边疆治理提供历史智慧和启示。
      -摘编自林文勋《开创新时代中国边疆学学科建设的新局面》等
      运用所学知识,围绕中国古代某一历史时期或某一区域的边疆治理,拟定一个论题,选取三个关键词,需涵盖时间或空间、历史事件、政策或制度,写一则历史短
      文。(要求:论题明确;列出所选的关键词;逻辑严密;史论结合)
      阅读材料并结合所学知识,完成下列要求。(12分)
      材料一
      英国、德国工业生产在世界所占比重
      -摘编自王春来等《16-19世纪世界史文献选编》
      材料二
      1870-1900年,德国发生了一场“经济革命”。在三十年的时间内,德国经历了英国用一百多年才完成的事情-将一个农业占统治地位的落后国家转变为一个现代高效率的工业技术国家。
      -摘编自【美】科佩尔·S.平森《德国近现代史:它的历史和文化》
      (1)分别指出材料一所示英国、德国工业生产在世界所占比重变化的趋势,并简析原因。(6分)
      (2)材料二认为,1870-1900年德国发生了一场“经济革命”。请回答是否赞同该观点,并阐述理由。(6分)
      22.阅读材料,回答问题。(12分)
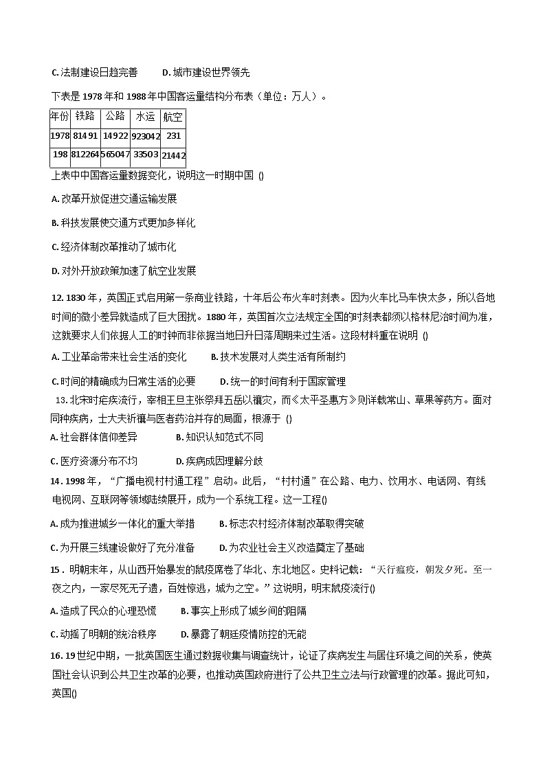
      “美好年代”
      19世纪晚期至一战爆发前,法、英、美、俄等主要资本主义国家政局相对稳定,社会各个领域迅速发展,被西方一些学者称作为“美好年代”。但是,另外一些学者对此表示反对,认为“美好年代”与事实不符。
      “美好年代”中的巴黎
      -据滕子辰《“美好年代”巴黎的城市改造》
      (1)巴黎是如何体现法国“美好年代”的?(4分)
      (2)你能从哪些角度去证明“美好年代”与事实不符?请举例说明。(6分)
      (3)综上,评价一个时代应坚持什么原则?(2分)
      参考答案
      1.答案:B
      解析:
      根据材料题干设问词可知本题是推断题。根据材料时间信息可知准确时空是:原始社会(中国)。根据材料,距今4300年左右,在黄河中游地区形成了粟、黍、稻、麦、豆五谷齐备的多品种种植体系和猪、狗、牛、羊的多种类家畜饲养体系,这增加了人们稳定的食物来源,增强了先民抵御自然灾害的能力,增强了先民生存与发展的能力,B项正确;“精耕细作”是小农经济的特点,小农经济产生于春秋战国时期,排除A项;“早期中华文明在中原形成”是一个更宏观的历史进程,需要更多证据(如城市、文字、国家等),题干仅提到农业和家畜饲养的多样性,不足以直接证明“文明形成”,排除C项;题干描述的是农业和家畜饲养的多样性,尤其是“五谷”和“家畜”均为农耕文明的典型特征。“游牧文明”以畜牧业为主,流动性强,与题干描述的定居农业不符,排除D项。故选B项。
      2.答案:B
      解析:
      本题是单类型单项选择题。据本题主题干的设问词,可知这是影响题。据本题时间信息可知准确时空是:明清时期(中国)。根据材料“明清两朝政府对甘薯的生物学特性已有较高认识,常派官员到各地宣传、发布文书,推广甘薯的种植”和所学可知,明清时期,人口激增,人地矛盾尖锐,因此政府常派官员劝导农民种植甘薯,有利于增加粮食产量,进而缓解人口激增的压力,B项正确;材料内容未涉及农民赋税变化情况,无法体现减轻了农民赋税负担,排除A项;官府的这些行为有利于缓解人口激增的压力,与政府行政效能的提升无关,排除C项;“解决了粮食短缺问题”表述绝对,不符合史实,排除D项。故选B项。
      3.答案:D
      解析:
      根据题干设问词,可知这是推断题。根据本题时间信息可知准确时空是:20世纪60年代至80年代的世界。根据材料中“为解决粮食短缺,某国大力推广高产作物并兴建大型战略储备库粮食产量翻番,储备规模位居世界前列”,结合所学知识可知,该国通过绿色革命等技术手段实现了粮食增产和储备安全,保障了短期食物供应;但“因过度使用化肥农药,部分产区土壤板结,地下水源受硝酸盐污染”表明这种高投入模式带来了严重的生态环境问题,威胁农业可持续发展和长期食品安全。因此,该国在食物安全领域面临的深层矛盾是短期安全与长期风险之间的冲突,D项正确;“增产需求与生态代价”侧重于手段与后果,未能突出“短期成效”与“未来隐患”的时间维度矛盾,排除A项;材料未提及储备粮的分配问题,排除B项;材料核心矛盾在于发展模式的可持续性,而非监管问题,排除C项。故选D项。
      4.答案:A
      解析:
      根据主题干设问词,可知这是原因题,据材料关键信息可知准确时空是:近代英国。根据材料及所学可知,工业革命后,机器生产取代手工劳动,工厂化生产需要大量工人协同作业,精确时间是保障生产流程顺畅、提高生产效率的关键;铁路、邮政等新兴行业的跨区域运营,也依赖统一时间实现协作,这种对效率与协作的追求,从根本上推动了时间观念的转变,A项正确;计时工具普及是适应需求的结果不是原因,排除B项;“政府管控”是次要因素,材料中时间规范最初由工厂主、行业自发推动,后续政府立法是顺势引导,并非转变的根本原因,排除C项;“生活规划意识增强”是时间观念转变的表现,而非原因,排除D项。故选A项。
      5.答案:B
      解析:据本题主题干的设问词,可知这是推断题。据本题时间信息可知准确时空是:现代(中国)。根据材料“截至2025年初,宇树业务范围覆盖全球一半以上的国家和地区,产品已经广泛应用于电力巡检、消防救援、园区安防等领域。”结合所学知识可知,机器狗属于人工智能技术的典型应用,其广泛应用于电力巡检、消防救援、园区安防等产业领域,直接体现了人工智能技术与传统产业的深度结合,推动了产业创新与融合,B项正确;题干仅提及杭州宇树科技一家企业的机器狗产品表现,虽能体现该企业技术优势,但不足以代表整个杭州的科技水平达到“世界领先”,排除A项;宇树科技业务覆盖全球超半数国家和地区、客户包含国际巨头,确实是经济全球化的表现之一,但题干未提及全球化“加速”的时间对比,仅描述现状,无法推断“加速发展”,排除C项;宇树科技的高端制造产品在全球市场占据份额,可体现中国制造业的进步,但“制造强国建设”是国家层面的综合成就,需结合制造业整体规模、核心技术突破、国际竞争力等多维度数据,排除D项。故选B项。
      答案:A
      解析:
      根据题干设问词,可知这是本质题。据材料关键信息可知准确时空是古代(希腊)。根据材料可知,金属货币覆盖了宗教、公共工程、医疗、土地交易、军事雇佣、政治权力等多元领域,表明货币已成为社会运转的通用媒介,表明社会交易高度依赖货币,商品经济发展程度较高,A项正确;材料仅强调货币的功能,未提及货币形制、发行主体或标准化程度,不能得出“货币统一”的结论,排除B项;材料表明金属货币服务对象涵盖社会各阶层,并非仅限精英上层,排除C项;“购买整座岛屿”与古希腊的殖民扩张有关,但这只是材料中货币诸多能力中的一个具体应用,材料主旨是展示货币的通用性,排除D项。故选A项。
      7.答案:D
      解析:
      据材料可知,达·伽马开辟直达印度的新航路,使葡萄牙得以绕过传统的地中海商路(如威尼斯控制的路线),直接获取东方的香料,这导致依赖中转贸易的意大利商业城市(如威尼斯)走向衰落,这反映了欧洲贸易中心逐渐从地中海沿岸向大西洋沿岸转移,D项正确。材料描述的是贸易格局的变化,未提及金银数量或物价波动,排除A项;材料中没有描述对商品需求的对比信息,无法得出需求量是否发生变化,排除B项;世界动植物的大交流指的是新航路开辟后,新旧大陆之间动植物品种的相互传播,比如美洲的玉米、马铃薯等作物传入欧洲,欧洲的家畜等传入美洲,而材料重点在于香料贸易以及相关贸易格局的变化,并非动植物的交流,排除C项。
      8.答案:C
      解析:根据材料“亚投行已向28个国家投资了108个项目”“投资最多的国家主要有印度、孟加拉国、土耳其、印度尼西亚、巴基斯坦等国”“投资最多的业务依次是能源类22项(主要集中在孟加拉国和印度)、金融机构类(主要投向多国)和交通运输类(最多的是印度)各18项”及所学知识可知,亚投行主要投资的国家是发展中国家,且主要集中在基础建设类,这说明亚投行的建立有利于推动全球治理体系的完善,促进世界的和平与发展,C项正确。“增进发展中国家间的关系”并不是亚投行建立的宗旨,排除A项;材料未涉及经济区域集团化向纵深发展的相关信息,与题意无关,排除B项;仅从材料信息无法得知发展中国家与发达国家之间的经济发展状况,排除D项。
      9.答案:A
      解析:
      据本题主题干的设问词,可知这是推断题。据本题时间信息可知准确时空是:元朝(中国)。据材料可知,元大都是蒙古族建立的元朝的都城,其城门分布借鉴《周易》八卦方位、城坊划分引用《周易》“大衍之数五十”,这些均是中原传统文化的核心元素。元朝统治者在都城布局中融入中原文化符号,体现了对中原文化的认同与吸收,A项正确;材料仅提及坊内分布衙署、寺庙等设施,未涉及商业活动或经济繁荣的相关信息,排除B项;材料未涉及“蒙汉关系紧张”的背景,都城布局融入中原文化元素不能直接等同于“缓和民族关系”的目的,排除C项;元大都的布局是城市规划设计,与中央集权体制的调整无关联性,排除D项。故选A项。
      10.答案:B
      解析:
      根据材料可知,1838年,英国议会要求必须留出足够的空间,供居民锻炼和娱乐之用;1859年,议会通过《娱乐地法》,允许地方当局为建设公园而收地方税;这说明,随着英国经济实力的增强,政治民主化进程不断加快,人们对日常文化娱乐生活的要求提高,注重改善居住环境,故B项正确;材料无法体现“城市化水平相当高”,故A项错误;材料只提及《娱乐地法》,无法说明法制建设日趋完善,故C项错误;材料没有与其他国家比对,无法说明英国的城市建设世界领先,故D项错误。
      11.答案:A
      解析:本题考查改革开放以来交通运输的发展。选择A:表格显示改革开放以后铁路、公路、水运和航空客运量都大幅度上升,这说明改革开放促进了交通运输业发展。排除B:表格中的交通方式在改革开放前已经存在。排除C:材料没有体现经济体制改革背景下我国城市化的发展。排除D:D项是对材料的片面解读。
      12.答案:B
      解析:
      工业革命带来了社会生活的变化,使得火车时刻表和全国时刻表出现,但A项表述过于笼统,不能细致地反映“这就要求人们依据人工的时钟而非依据当地日升日落周期来过生活”的深刻意义,故排除A项。根据材料“这就要求人们依据人工的时钟而非依据当地日升日落周期来过生活”可知,随着科技的发展,人们的生产、生活不再完全依照自然条件变化而进行,而是有了严格的时间限制,反映出科技发展对人们生活的制约,故B项正确。材料没有强调时间精确是日常生活的必要,排除C项;材料反映出统一时间是为了顺应经济和社会发展需要,没有体现其对国家管理的影响,排除D 项。
      13.答案:B
      解析:根据主题干的设问词可知本题是原因题。根据材料时间信息可知准确时空是:北宋(中国)。根据材料概括可知:士大夫主张祭拜禳灾源于传统神学认知范式,医者用药治疗源于医学认知范式,两者差异根源是知识认知范式不同,导致提出了不同的救治方案,B 项正确;“社会群体信仰差异”是表面现象,产生不同信仰的原因仍是认知的不同,排除A 项;“医疗资源分布不均”无材料依据,材料未涉及不同地区医疗分布情况,排除C项;材料未涉及二者在疟疾形成原因的探究,涉及的是解决方法的不同,排除D项。故选B项。
      14.答案:A
      解析:
      “村村通”改善了农村地区的交通、通信条件,提高了农村生活水平,加强了城乡联系,一定程度上缩小了城乡差距,是推动城乡一体化的重大举措,故选A项;“村村通”受益于农村经济体制改革,但仅凭这一工程还不足以成为农村经济体制改革取得突破的标志,排除B项;三线建设集中于20世纪六七十年代,农业的社会主义改造完成于1956年底,均与材料时间不符,排除C、D两项。
      15.答案:A
      解析:
      据本题主题干设问词,可知这是本质题,时空是明朝时期中国。根据材料“至一夜之内,一家尽死无子遗,百姓惊逃,城为之空”可知,鼠疫导致民众大量死亡,因此民众对于鼠疫是非常恐慌的,A项正确;材料提及“城为之空”,也即城市人口逃离,逃离的人很可能前往乡村,而非城乡隔离、限制流通,排除B项;鼠疫对明朝的统治秩序有一定冲击,但“动摇”说法过于夸大,排除C项;材料并没有涉及朝廷对疫情防控的情况,不符合题意,排除D项。故选A项。
      16.答案:A
      解析:
      据本题主题干的设问词,可知这是推断题。据本题时间信息可知准确时空是:19世纪中期的英国。题干描述了19世纪中期英国医生的研究推动公共卫生改革,包括立法和行政管理的变革,体现了医学进步对国家职能的影响。医学进步通过研究疾病与环境的关联,促使政府扩大公共卫生职能(立法和管理改革),A项正确;题干仅涉及公共卫生改革的开端,未提及“现代卫生医疗体系正式建立”的完整性和标志性事件,排除B项;题干未提到疫病对工业革命的阻碍作用,属于无关内容,排除C项;社会福利保障体系范围更广,题干仅聚焦公共卫生领域,排除D项。故选A项。
      17.答案:D
      解析:
      根据“要加强工矿卫生和城市”等信息,结合1953年的时间信息,可推知是服务于当时的工业化建设,优先发展重工业,故选D;材料反映的是一五计划期间,排除A;B 项“实现”一词不妥,排除;C项材料信息无法体现,排除。
      【点睛】
      18.答案:C
      解析:
      据材料可知当时由于水质问题引发霍乱,政府开办市营自来水公司以解决问题,反映出面临公共事件危机,政府承担起部分公共服务职能,故C项正确;材料没有体现民众的消费问题,民众消费观念更新也就无从谈起,排除A项;19世纪自由主义经济理论风靡全欧洲,B项内容与史实不符,排除B项;材料内容与垄断无关,排除D项。故选C。
      19(1)中国火药→欧洲路径:13世纪,中国火药的核心成分“硝”通过陆上或海上丝绸之路先传入阿拉伯地区,阿拉伯文献成为欧洲最早获取火药知识的来源;14世纪上半期,火药的制作技术与知识经阿拉伯学者转译传播,逐步扩散至欧洲各国,并在军事等领域广泛应用。(4分)
      欧洲天鹅绒→中国路径:17世纪初,欧洲天鹅绒产品借助新航路开辟后的海上贸易航线首次传入中国广州等沿海通商口岸;随后以广州为起点,沿内河航运或商路向手工业发达的江浙地区扩展,形成本土化生产中心。(4分)
      (2)原因:物美价廉/商品经济发展;纺织技艺高超/中国人善于学习创新;海外市场需求驱动/马尼拉帆船贸易推动/全球贸易网络形成。(6分)
      20示例
      论题:西汉的边疆治理推动了统一多民族国家版图的发展与民族交融
      关键词:汉武帝、张骞通西域、西域都护府
      阐述:西汉武帝时期,为解除匈奴威胁、开拓西域,张骞两次出使西域,揭开中原与西域交流的序幕。公元前60年,西汉设置西域都护府,派遣军队屯田戍边,推行军政合一的管理模式。西域都护府的设立,既通过军事威慑保障边疆安全,又以屯田、丝绸之路贸易带动经济发展,使西域成为多民族交融的前沿。
      结论:西汉时期的边疆治理,不仅巩固了西北边疆,推动统一多民族国家版图的拓展和民族交融,更是开创了中央政权对西域的制度化管辖,为后世边疆治理提供了丰富历史经验。(12分)
      21(1)趋势:英国下降,德国增长。
      原因:第二次工业革命;德国崛起。
      (2)赞同。
      理由:德国科学技术与工业生产紧密结合,涌现了许多重大发明创造;重工业和化学工业快速发展,成为电气时代的引领者,使工业革命进入新阶段;经济结构发生重大变化,迅速从落后的农业国家转变为先进的工业国家。不赞同。
      理由:所谓“经济革命”,主要是指生产关系领域的根本性变革,德国统一后,其资本主义发展处于上升阶段,资本主义生产关系没有发生根本性变革;德国经济虽然增长迅速,但与其他经济强国相比并没有压倒性优势;德国经济结构畸形,军火工业占比较高等。
      22.答案:(1)体现:经济:人口的增长促进了城市化的发展,出现新式商业经营方式;政治:确立了民主共和政体;妇女的经济和社会地位提高;科技:交通通讯技术进步;文化:文化生活丰富,举办国际赛事;公共服务:设施发展,服务质量不断提升。
      (2)角度:政治、社会、环境等角度。举例:社会:贫富差距在扩大,工人阶级的生活条件并没有得到改善。政治:法国政治也存在很多问题,如政府腐败、权力集中等。环境:环境污染严重等问题。
      (3)评价一个时代应坚持全面、客观、公正的原则。我们不能只看到表面的现象,而忽视了背后的问题。同时,我们也不能因为一些问题就否定整个时代的价值。只有全面地了解和分析,辩证的看待,才能对一个时代做出准确的评价。年份
      铁路
      公路
      水运
      航空
      1978
      81491
      14922
      923042
      231
      198
      812264
      565047
      33503
      21442
      时间
      事件
      1872
      巴黎人口达到185万
      1874
      麦克马洪作为第三共和国第一任总统入住爱丽舍宫
      1875
      巴黎歌剧院正式开放
      1879
      在巴黎安装第一个电话系统
      1883
      成立第一个女子高中-菲妮罗高中
      1884
      法律强制要求街道安设垃圾桶
      1885
      市议会允许妇女在巴黎医院担任实习生
      1889
      出版第一本电话簿;博览会参观人数达到2500万人
      1895
      第一家老佛爷百货开业
      1897
      第一座电影院开业
      1900
      第二届夏季奥运会开幕;地铁1号线开通;法律通过允许妇女从事法律工作
      1905
      第一个地下公共厕所在玛德莲广场开放
      1906
      巴黎人口达到272万
      1907
      第一位女士获得在巴黎开出租车的执照
      1909
      巴黎建造第一条汽车单行道
      1912
      巴黎举办第一届世界网球锦标赛

      相关试卷

      2025—2026学年度山东省寿光市第一中学高二上学期12月月考历史试题(解析版):

      这是一份2025—2026学年度山东省寿光市第一中学高二上学期12月月考历史试题(解析版),共12页。试卷主要包含了单选题,材料题本大题共4小题,共50分等内容,欢迎下载使用。

      2025—2026学年度山东省寿光市第一中学高二上学期9月月考历史试题(解析版):

      这是一份2025—2026学年度山东省寿光市第一中学高二上学期9月月考历史试题(解析版),共14页。试卷主要包含了选择题,非选择题等内容,欢迎下载使用。

      2025—2026学年度山东省部分高中高一上学期12月月考历史试题(解析版):

      这是一份2025—2026学年度山东省部分高中高一上学期12月月考历史试题(解析版),共12页。试卷主要包含了下表中的两首唐诗可佐证当时等内容,欢迎下载使用。

      资料下载及使用帮助
      版权申诉
      • 1.电子资料成功下载后不支持退换,如发现资料有内容错误问题请联系客服,如若属实,我们会补偿您的损失
      • 2.压缩包下载后请先用软件解压,再使用对应软件打开;软件版本较低时请及时更新
      • 3.资料下载成功后可在60天以内免费重复下载
      版权申诉
      若您为此资料的原创作者,认为该资料内容侵犯了您的知识产权,请扫码添加我们的相关工作人员,我们尽可能的保护您的合法权益。
      入驻教习网,可获得资源免费推广曝光,还可获得多重现金奖励,申请 精品资源制作, 工作室入驻。
      版权申诉二维码
      欢迎来到教习网
      • 900万优选资源,让备课更轻松
      • 600万优选试题,支持自由组卷
      • 高质量可编辑,日均更新2000+
      • 百万教师选择,专业更值得信赖
      微信扫码注册
      手机号注册
      手机号码

      手机号格式错误

      手机验证码 获取验证码 获取验证码

      手机验证码已经成功发送,5分钟内有效

      设置密码

      6-20个字符,数字、字母或符号

      注册即视为同意教习网「注册协议」「隐私条款」
      QQ注册
      手机号注册
      微信注册

      注册成功

      返回
      顶部
      学业水平 高考一轮 高考二轮 高考真题 精选专题 初中月考 教师福利
      添加客服微信 获取1对1服务
      微信扫描添加客服
      Baidu
      map