若您为此资料的原创作者,认为该资料内容侵犯了您的知识产权,请扫码添加我们的相关工作人员,我们尽可能的保护您的合法权益。
还剩4页未读,
继续阅读
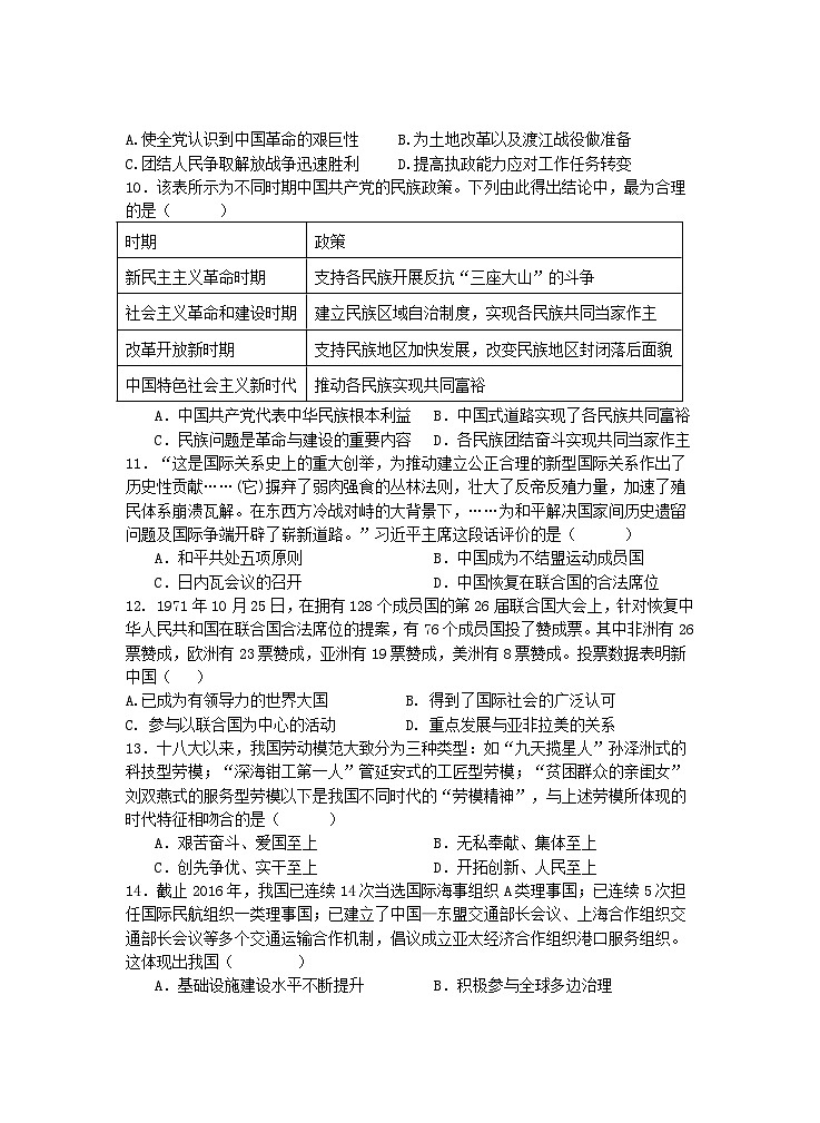
江苏省盐城市联盟校2024-2025学年高二上学期11月期中联考历史试题(含答案)
展开
这是一份江苏省盐城市联盟校2024-2025学年高二上学期11月期中联考历史试题(含答案),文件包含第一学期联盟校高二历史期中考试试卷docx、第一学期联盟校高二历史期中考试试卷答案docx等2份试卷配套教学资源,其中试卷共9页, 欢迎下载使用。
相关试卷
江苏省盐城市联盟校2025-2026学年高二上学期期中联考历史试卷(学生版):
这是一份江苏省盐城市联盟校2025-2026学年高二上学期期中联考历史试卷(学生版),共6页。
江苏省盐城市联盟校2025-2026学年高二上学期期中联考历史试题(含答案):
这是一份江苏省盐城市联盟校2025-2026学年高二上学期期中联考历史试题(含答案),共7页。试卷主要包含了对于王安石的评价,众说纷纭,据下表信息可知,阅读材料,完成下列要求,阅读材料,回答下列要求等内容,欢迎下载使用。
2025—2026学年度江苏省盐城市五校高二上学期期中联考历史试题(含答案):
这是一份2025—2026学年度江苏省盐城市五校高二上学期期中联考历史试题(含答案),共7页。试卷主要包含了单选题,材料题等内容,欢迎下载使用。
相关试卷 更多
资料下载及使用帮助
版权申诉
- 1.电子资料成功下载后不支持退换,如发现资料有内容错误问题请联系客服,如若属实,我们会补偿您的损失
- 2.压缩包下载后请先用软件解压,再使用对应软件打开;软件版本较低时请及时更新
- 3.资料下载成功后可在60天以内免费重复下载
版权申诉
免费领取教师福利

