若您为此资料的原创作者,认为该资料内容侵犯了您的知识产权,请扫码添加我们的相关工作人员,我们尽可能的保护您的合法权益。
1/8
2/8
3/8
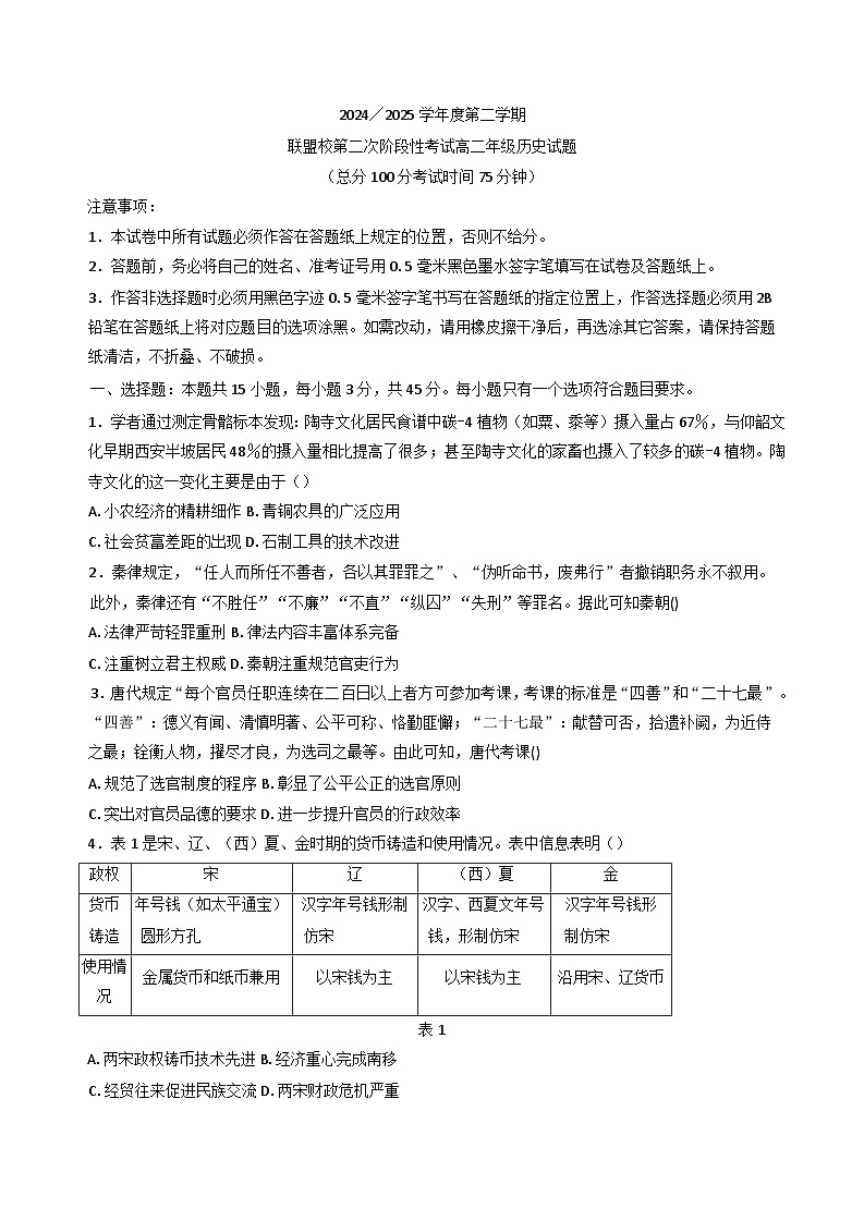
还剩5页未读,
继续阅读
江苏省盐城市联盟校2024-2025学年高二下学期第二次阶段性考试历史试题(含答案)
展开
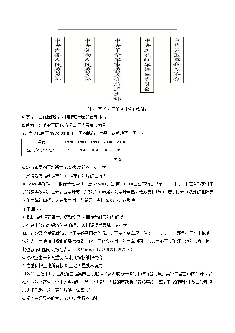
这是一份江苏省盐城市联盟校2024-2025学年高二下学期第二次阶段性考试历史试题(含答案),共8页。试卷主要包含了表1是宋、辽、,阅读材料,回答问题等内容,欢迎下载使用。
相关试卷
2024—2025学年度江苏省盐城市七校联盟高二下学期第三次联考历史试题(含答案):
这是一份2024—2025学年度江苏省盐城市七校联盟高二下学期第三次联考历史试题(含答案),共9页。
江苏省盐城市联盟校2024-2025学年高二下学期第二次阶段性考试历史试卷(解析版):
这是一份江苏省盐城市联盟校2024-2025学年高二下学期第二次阶段性考试历史试卷(解析版),共16页。试卷主要包含了作答非选择题时必须用黑色字迹0, 如表是宋、辽、等内容,欢迎下载使用。
江苏省盐城市七校联盟2024-2025学年高二下学期第三次联考历史试题(PDF格式,含答案):
这是一份江苏省盐城市七校联盟2024-2025学年高二下学期第三次联考历史试题(PDF格式,含答案),共9页。
相关试卷 更多
资料下载及使用帮助
版权申诉
- 1.电子资料成功下载后不支持退换,如发现资料有内容错误问题请联系客服,如若属实,我们会补偿您的损失
- 2.压缩包下载后请先用软件解压,再使用对应软件打开;软件版本较低时请及时更新
- 3.资料下载成功后可在60天以内免费重复下载
版权申诉
免费领取教师福利

