


江西省宜春市十校协作体联考2025_2026学年高二上学期12月联考生物学试题(文字版,含答案)
展开 这是一份江西省宜春市十校协作体联考2025_2026学年高二上学期12月联考生物学试题(文字版,含答案),共11页。
本试卷分选择题和非选择题两部分。满分100分,考试时间75分钟。
答题前,考生务必用直径0.5毫米黑色墨水签字笔将密封线内项目填写清楚。
考生作答时,请将答案答在答题卡上。选择题每小题选出答案后,用2B铅笔把答题卡上对应题目的答案标号涂黑;非选择题请用直径0.5毫米黑色墨水签字笔在答题卡上各题的答题区域内作答,超出答题区域书写的答案无效,在试题卷、草稿纸上作答无效。
本卷命题范围:人教版必修1 + 必修2 + 选择性必修1第1章~第4章第2节。
一、选择题:本题共12小题,每小题2分,共24分。每小题只有一个选项符合题目要求。
1. 蓴多生长在水泽、池塘、湖沼或水田内,其根细胞易通过载体蛋白X主动吸收重金属镉。下列关于蓴根细胞吸收镉离子这一过程的叙述,错误的是
A. 载体蛋白X的构象会发生改变
B. 低温环境下吸收速率会下降
C. 吸收速率与膜上载体蛋白X的数量有关
D. 降低蓴根部的通气量不会影响吸收速率
2. 茉莉的花色受一对等位基因控制,红花对白花为显性。让多株开红花的植株和开白花的植株杂交,F₁中红花和白花的比例为m∶n(子代数量足够多,且m>n>0),若不考虑突变和互换,则亲本红花植株中纯合子所占的比例是
A.n/(m + n)
B.2n/(m + n)
C.(m - n)/(m + n)
D.(m - n)/[2(m + n)]
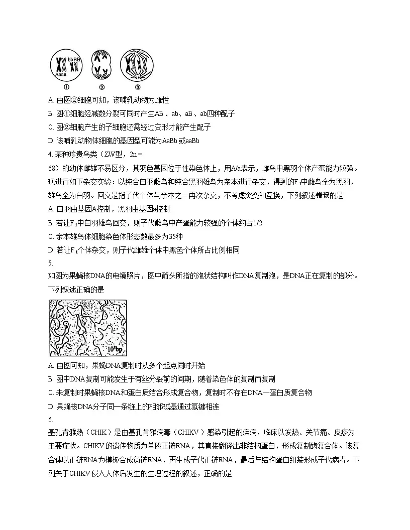
3. 如图为某哺乳动物细胞分裂示意图及基因与染色体的位置关系。下列叙述正确的是
A. 由图②细胞可知,该哺乳动物为雌性
B. 图①细胞经减数分裂可同时产生AB、ab、aB、ab四种配子
C. 图②细胞产生的子细胞还需经过变形才能产生配子
D. 该哺乳动物体细胞的基因型可能为AaBb或aaBb
4. 某种珍贵鸟类(ZW型,2n = 68)的幼体雌雄不易区分,其羽色基因位于性染色体上,用A/a表示,雌鸟中黑羽个体产蛋能力较强。现进行如下杂交实验:以纯合白羽雌鸟和纯合黑羽雄鸟为亲本进行杂交,得到的F₁中雌鸟全为黑羽,雄鸟全为白羽。回交是指子代个体与亲本之一再次杂交,不考虑突变和互换,下列叙述错误的是
A. 白羽由基因A控制,黑羽由基因a控制
B. 若让F₁中白羽雄鸟回交,则子代雌鸟中产蛋能力较强的个体约占1/2
C. 亲本雄鸟体细胞染色体形态数最多为35种
D. 若让F₁个体杂交,则子代雌雄个体中黑色个体所占比例相同
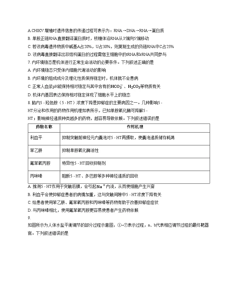
5. 如图为果蝇核DNA的电镜照片,图中箭头所指的泡状结构叫作DNA复制泡,是DNA正在复制的部分。下列叙述正确的是
A. 由图可知,果蝇DNA复制时从多个起点同时开始
B. 图中DNA复制可能发生于有丝分裂前的间期,随着染色体的复制而复制
C. 未复制时果蝇核DNA和蛋白质结合形成复合物,复制时不存在DNA—蛋白质复合物
D. 果蝇核DNA分子同一条链上的相邻碱基通过氢键相连
6. 基孔肯雅热(CHIK)是由基孔肯雅病毒(CHIKV)感染引起的疾病,临床以发热、关节痛、皮疹为主要症状。CHIKV的遗传物质为单股正链RNA,其直接翻译出非结构蛋白,形成复制酶复合体。该复合体以正链RNA为模板合成负链RNA,再生成子代正链RNA,最后与结构蛋白组装形成子代病毒。下列关于CHIKV侵入人体后发生的生理过程的叙述,正确的是
A.CHIKV增殖时遗传信息的传递过程可表示为:RNA→DNA→RNA→蛋白质
B. 单股正链RNA直接翻译蛋白质时,核糖体沿RNA从3'端向5'端移动
C. 若该病毒遗传物质中碱基A占20%,U占30%,则复制生成的负链RNA中C占25%
D. 该病毒直接翻译出非结构蛋白的过程需宿主细胞中的tRNA和rRNA共同参与
7. 内环境稳态是机体进行正常生命活动的必要条件。下列叙述正确的是
A. 内环境稳态只受体内细胞代谢活动的影响
B. 内环境的组成成分及理化性质保持稳定时,机体就不会患病
C. 正常人血浆pH能保持相对稳定与其中含有的HCO3-、H2CO3等物质有关
D. 机体内基因表达保持相对稳定体现了细胞水平上的稳态
8. 脑内5 - 羟色胺(5 - HT)浓度下降是抑郁症的主要病因之一。几种影响5 - HT分泌和作用的药物作用机理如表所示,已知单胺氧化酶可降解5 - HT;影响神经递质种类越多的药物,越容易导致依赖。下列叙述错误的是
A. 推测5 - HT作用于突触后膜,会引起Na+内流,从而使细胞产生兴奋
B. 利血平会使抑郁症患者的病情加重,这与突触间隙中5 - HT浓度下降有关
C. 给患者使用苯乙肼、氟苯氧丙胺和丙咪嗪等药物有助于改善抑郁症症状
D. 与丙咪嗪相比,使用氟苯氧丙胺更容易使患者产生药物依赖
9. 如图所示为人体水盐平衡调节的部分过程示意图,①~⑦表示过程,a、b代表相应调节过程的最终靶器官。下列叙述错误的是
A. 图示中最终作用于a、b的激素的化学本质不同,但a、b相同
B. 图示过程中下丘脑既是神经中枢,又可作为效应器发挥作用
C. 参与⑦过程的神经中枢有下丘脑、大脑皮层等
D. 大量饮水后,机体水分充足,有利于机体对水的重吸收
10. 慢性肉芽肿病(CGD)是基因突变导致NADPH氧化酶复合物功能缺陷而引起的一种遗传病。正常人体内,NADPH氧化酶复合物可将吞噬细胞中的氧分子还原为超氧阴离子(O2-),进一步生成过氧化氢、次氯酸等杀菌物质,以便在吞噬病原体时迅速启动氧化杀伤机制。该复合体的功能缺陷导致吞噬细胞无法产生活性氧(ROS),从而丧失杀菌能力。患者出现多种感染和非感染性炎症,最常见的表现为炎症性肠病、软组织肉芽肿和尿道或消化道狭窄。下列叙述正确的是
A.NADPH氧化酶复合物在正常人体内作为抗原刺激浆细胞产生抗体
B. 吞噬细胞产生ROS杀灭入侵病原体的过程需要B淋巴细胞的参与
C.CGD患者出现感染和非感染性炎症表明病原体突破了第二道防线
D. 吞噬细胞产生的各种物质都能启动对病原体的氧化杀伤机制
11. 如图为人体感染乙肝病毒(HBV)后免疫系统部分应答过程示意图。下列叙述正确的是
A. 图中信息说明HBV所含有的抗原不止一种B. 丁细胞和丙细胞均能直接裂解被HBV感染的细胞C. 图示细胞中只有吞噬细胞不能特异性识别抗原D. 甲细胞分泌的细胞因子只在体液免疫中发挥作用,可促进乙细胞、丙细胞的增殖分化
12. 动物感染病原体后会出现摄食减少行为,并促进体内脂肪分解产生物质BHB,为机体供能。科研人员用流感病毒(IAV)感染小鼠并测定各项指标,结果如图1所示,同时将该小鼠的CD4+T(一种辅助性T细胞)进行体外培养,并测定BHB对细胞增殖情况及干扰素 - γ 发泌量的影响,结果如图2所示(干扰素 - γ 具有促免疫作用)。下列叙述正确的是
A. 抗原呈递细胞可将加工处理过的病毒直接呈递给细胞毒性T细胞
B.IAV的入侵会使小鼠副交感神经活动增强,从而导致胃肠活动减弱
C.BHB可促进CD4+T的增殖并增加干扰素 - γ 的含量,从而提高机体免疫力
D. 小鼠感染IAV后应大量增加饮食、补充营养来提高其抵抗IAV的能力
二、选择题:本题共4小题,每小题4分,共16分。在每小题给出的四个选项中,有两个或两个以上选项是符合题目要求的,全部选对得4分,选对但选不全的得2分,有选错的得0分。
13. 在缺氧条件下,植物通过乙醇脱氢酶(ADH)、乳酸脱氢酶(LDH)及丙酮酸脱羧酶(PDC)的活性变化启动无氧呼吸,以适应缺氧环境。这三种酶催化的生理过程如图所示。研究表明:经长期水淹胁迫的中山杉(一种植物)叶细胞中的PDC、ADH、LDH活性比根细胞中高,而根细胞和叶细胞中ADH的活性都比LDH的活性高。下列推测错误的是
A. 缺氧时,中山杉叶细胞无氧呼吸速率高于根细胞无氧呼吸速率
B. 缺氧时,中山杉的根细胞、叶细胞以产生乳酸的无氧呼吸方式为主
C. 中山杉的同一细胞在缺氧条件下只能进行一种无氧呼吸方式
D. 每分子葡萄糖经无氧呼吸产生酒精时生成的ATP量与产生乳酸时生成的ATP量相同
14. 已知鸭子的羽色受常染色体上两对独立遗传的等位基因C、c和R、r控制,基因C控制黑色素的合成,基因R促进黑色素基因C在羽毛中的表达,基因型cc、r无相应功能。不存在有基因R时,基因型CC表现为黑色,而基因型Cc表现为灰色的情况(即基因C、c不存在不完全显性的情况)。请根据下面两组实验判断,下列分析错误的是
A. 鸭群中白羽基因型有4种
B. 由实验一的结果推测,个体内基因R出现次数越多,表型效应越显著
C. 实验一F₁ 中的灰羽均为杂合子
D. 鸭群中黑羽个体与白羽个体杂交,子代无法得到黑羽个体
15. 野生型大豆(2N=40,其性状记为正常产量大豆植株)的产量与某染色体上的D基因有关。某科研团队在D基因中插入了20个相邻核苷酸对后,获得了1个新基因D+20,实验表明仅含D+20基因的大豆产量明显增加(此性状记为高产量大豆植株)。科研人员将经过改造的基因型为D+20D+20的大豆甲与染色体缺失一个D基因的正常产量大豆乙进行杂交,得到F1。已知不含控制该性状的基因的受精卵不能发育,大豆关于产量的性状表现只有高产量和正常产量两种。下列叙述错误的是
A. 与野生型大豆相比,获得大豆甲的过程发生了基因突变
B. F1中有1/2的大豆植株为高产量植株
C. F1产生的配子中,基因型为D+20的配子比例为2/3
D. F1进行随机杂交,F2中高产量大豆植株出现的概率是1/2
16. 现代医学研究表明糖尿病是由于胰岛素分泌不足或其他原因引起的。如图为胰岛B细胞分泌胰岛素的原理示意图。下列叙述错误的是
A. 胰岛B细胞膜上的GLUT2作为感受葡萄糖浓度变化的受体发挥作用
B. 胰岛B细胞内ATP/ADP值升高时膜上K+通道关闭,使细胞内侧膜电位变为正电位
C. Ca2+通道开放促进含有Ca2+的囊泡与细胞膜融合,进而引起胰岛素分泌
D. 胰岛素只促进肝细胞合成肝糖原,而不会促进肝细胞氧化分解葡萄糖
三、非选择题:本题共5小题,共60分。
17.(11分)在核糖体上合成的蛋白质要进入内质网离不开位于细胞质基质中的信号识别颗粒(SRP)和嵌入在内质网膜内的SRP受体的作用。如图为这两种物质指导核糖体上正合成的蛋白质进入内质网腔(ER腔)的过程示意图。已知:分泌蛋白最初在游离的核糖体上合成,当合成了一段肽链后,这段肽链会与核糖体一起转移到粗面内质网上继续其合成。回答下列问题:
(1)当核糖体合成的多肽链需要进入内质网时,SRP可结合多肽上特定的序列(信号肽),肽链合成终止。当SRP与内质网膜的SRP受体结合后,由SRP受体将核糖体移交给内质网,而后肽链合成继续,并在ER腔中将信号肽切除。由此可知,SRP使核糖体合成蛋白质的速度得以______(填“加快”或“放慢”)。根据图示推测,当SRP与SRP受体结合并发挥作用后,SRP的去向是________________________________________________(写1点)。
(2)多肽通过内质网膜上的 ______ 跨膜运输进入ER腔。由此推测,在这个过程中,SRP与SRP受体结合后发挥的作用是 ______。
(3)胰腺腺泡细胞主要合成和分泌各种消化酶。若胰腺腺泡细胞中SRP活性丧失,相关消化酶的 成结果是 ______,该蛋白质 ______ (填“能”或“不能”)分泌到细胞外。
(4)内质网将分泌蛋白加工处理后,用囊泡包裹将其递交给高尔基体,以便继续加工成为成熟蛋白质。 在这个过程中,内质网膜的面积将 ______ (填“增大”“减小”或“基本不变”),理由是 ______。
18.(13分)如图是拟南芥植株进行光反应的场所及过程,其中PSⅠ和PSⅡ是由蛋白质和光合色素组成 的复合物,可以吸收、传递、转化光能。高等植物的Rubisc酶具有“两面性”,其催化方向取决于CO₂ 与O₂ 的浓度比。当CO₂ 浓度较高时,该酶催化C₅ 与CO₂ 反应,完成光合作用;当O₂ 浓度较高时,该酶催化C₅ 与O₂ 反应,产物经一系列变化后到线粒体中会产生CO₂,这种植物在光下吸收O₂ 产生CO₂ 的现象,称为光呼吸。回答下列问题:
(1)光反应过程中的能量转换为: ______ (用箭头、文字表示)。
(2)结合图示信息分析,生成NADPH所需的电子源自于 ______ (填代谢过程);图中PSⅡ和PSⅠ 所在的生物膜名称为 ______,膜内外的H⁺ 浓度差在光合作用中的作用是 ______。
(3)光呼吸被冠以“呼吸”二字,你认为理由是 ______ (提示:从与有氧呼吸进 行比较的角度回答)。
(4)结合题干和图示判断,Rubisc酶发挥作用的具体场所是 ______。有同学认为“Rubisc酶可催 化CO₂ 或O₂ 与C₅ 反应,表明该酶不具有专一性”,你认为该观点是否正确并说明理由。 ______。
(5)研究发现,光呼吸的存在会明显降低作物产量,实际生产中可以通过提高CO₂ 浓度达到增产的目 的,请从Rubisc酶的角度解释其原理: ______。
19.(11分)如图为两个家庭中甲、乙两种单基因遗传病的遗传系谱图,其中一种病为伴性遗传病,且Ⅰ-4不携带任何致病基因。控制甲病的基因为A/a,控制乙病的基因为B/b。这两个家庭中Ⅲ-1和Ⅲ-6准备结婚。不考虑各种新的变异和X、Y染色体的同源区段,回答下列问题:
(1)甲病的遗传方式是 ______,判断依据是 ______。
(2)Ⅲ-1携带甲病致病基因的概率为 ______。若只考虑乙病,Ⅲ-6和Ⅰ-4基因型相同的概率是 ______;若Ⅲ-5携带乙病致病基因,则 ______ (填“能”或“不能”)确定该基因一定来自Ⅰ-3。
(3)Ⅲ-1和Ⅲ-6结婚所生子女患甲病的概率为 ______。只考虑甲、乙两病,Ⅲ-6的基因型 为 ______;若Ⅲ-1不携带乙病致病基因,则其与Ⅲ-6结婚后为确保万无一失,医生会建议他们优先选择生 ______ (填“男孩”或“女孩”)。
(4)某家庭中妻子患甲病,丈夫、女儿表现均正常,则女儿的一个初级卵母细胞中甲病致病基因数为 ______ 个,分布情况最可能是 ______ (不考虑变异,填序号)。
A. 分别位于两条染色体上B. 分别位于非姐妹染色单体上
C. 位于四分体的所有染色单体上D. 分别位于姐妹染色单体上
20.(13分)如图1为膝跳反射的反射弧结构模式图,①~⑧表示相关结构。在膝跳反射过程中,伸肌②收缩,屈肌⑦舒张,A、B、C、D为微电流计接点或刺激位点;图2为几种膜电位变化曲线。回答下列问题:
(1)图1结构共由 ______ 个神经元组成,效应器为 ________________________ 。
(2)在膝跳反射过程中,神经元⑤释放 ______ (填“兴奋性”或“抑制性”)神经递质,此时神经元⑥突触后膜上电位的情况为 ______ (写2点)。此时若在B、⑥处的膜内外连接微电流计,则检测到的膜电位情况分别是图2中的曲线 ______ (从“甲”“乙”“丙”中选填)。
(3)图2曲线甲ac段形成的原因是 ________________ ,此过程 ______ (填“消耗”或“不消耗”)ATP。
(4)某同学发现,刺激图1中C点时,在B点能检测到电流变化且伸肌②收缩,而在A点无法检测到电流变化,出现此现象的原因是 ____________________________________ 。
(5)为了验证③是传入神经纤维,可以在A处剪断该神经纤维,并 ______ (填“刺激剪断部位的左侧”“刺激剪断部位的右侧”或“分别刺激剪断部位的左侧和右侧”),观察肌肉②收缩情况,若结果为 ______ ,则说明其是传入神经。
21.(12分)正常人感染病原体会引起发热,发热过程分为体温上升期、高温持续期和体温下降期。如图1为体温上升期机体体温调节过程示意图。体温调定点是下丘脑特定区域的热敏神经元和冷敏神经元在放电频率相等时的温度值。图2所示为正常人因感染病原体体温上升至38.5℃的调节过程中冷敏神经元和热敏神经元放电频率的变化。回答下列问题:
(1)图1中骨骼肌细胞接收的信号分子是 ______ (填“神经递质”或“激素”)。图中致热性细胞因子最终引起皮肤毛细血管发生变化和甲状腺细胞分泌激素c,上述两个过程快慢差异较大,原因是 ________________________________________________ 。
(2)在高温持续期,若流经下丘脑的血液温度超过38.5℃,产热是否会持续增加并请说明理由。
________________________________________________
在体温下降期,病人体温调定点下降到正常的过程中,皮肤发生的变化有 ______ (写两点)。
(3)图2中字母A代表的神经元为 ______ (填“冷敏神经元”或“热敏神经元”)。
(4)由图2可知,当体温低于正常值(37℃)时,冷敏神经元的放电频率 ______ (填“高于”“低于”或“等于”)热敏神经元的放电频率。据图判断,与正常情况(未感染病原体)相比,当人体感染病原体后,体温调定点会 ______ (填“左移”或“右移”),在体温调定点移动的过程中,产热量 ______ (填“大于”“等于”或“小于”)散热量。
试卷答案
1.D 2.C 3.D 4.A 5.B 6.C 7.C 8.A 9.D 10.C 11.A 12.B
13.BCD 14.ACD 15.ABC 16.BC
17.(1)放慢 回到细胞质基质(或游离于细胞质基质中)(2分)
(2)蛋白质转运体(或转运蛋白) 使多肽链通过蛋白质转运体进入ER腔(2分)
(3)不能 (4)增大 内质网对分泌蛋白进行加工,以囊泡的形式包裹分泌蛋白运往高尔基体,囊泡膜与高尔基体膜融合,故内质网膜面积会增大(2分)
18.(1)光能→ATP和NADPH中活跃的化学能→有机物中稳定的化学能(2分)
(2)水的光解 类囊体膜 为ATP的合成提供能量(2分)
(3)光呼吸过程中消耗O2 并生成CO2 ,与有氧呼吸过程相似(2分)
(4)叶绿体基质 不正确,酶的专一性是指一种酶只能催化一种或一类化学反应,Rubisc酶可催化CO2 或O2 与C5 反应,这些反应都属于一类化学反应,因此该酶具有专一性(2分)
(5)高浓度CO2 可减少O2 与Rubisc酶的结合,从而减少光呼吸,增加光合作用有机物的生成量(2分)
19.(1)常染色体隐性遗传 Ⅰ1和Ⅰ2不患甲病,Ⅱ2患甲病(2分)
(2)1/3 2/3不能
(3)1/6 aaXBY生育女孩(2分)
(4)2 D(2分)
20.(1)4传出神经⑥的末梢及其所支配的伸肌②和屈肌⑦(2分)
(2)抑制性 外正内负、外正内负且电位差更大(2分) 乙、丙(2分)
(3)Na+ 内流 不消耗
(4)兴奋在神经元之间只能单向传递(2分)
(5)分别刺激剪断部位的左侧和右侧
刺激剪断部位左侧时肌肉②收缩,刺激剪断部位右侧时肌肉②不收缩(2分)
21.(1)激素 前者为神经调节,反应迅速,后者为体液调节,反应较缓慢(2分)
(2)不会,体温调定点为38.5℃,此时热觉和冷觉神经元放电频率相等,产热和散热达到平衡(2分) 毛细血管舒张、汗腺分泌增加(2分)
(3)冷敏神经元
(4)高于 右移 小于(2分)药物名称
作用机理
利血平
抑制突触前神经元内囊泡对5 - HT再摄取,使囊泡递质储存耗竭
苯乙肼
抑制单胺氧化酶活性
氟苯氧丙胺
特异性5 - HT回收抑制剂
丙咪嗪
阻断5 - HT、多巴胺等多种神经递质的回收
相关试卷
这是一份江西省宜春市十校协作体联考2025_2026学年高二上学期12月联考生物学试题(文字版,含答案),共11页。
这是一份江西省宜春市十校协作体2025-2026学年高三上学期第一次联考生物试卷(含答案),共10页。
这是一份江西省宜春市十校协作体2025~2026学年高三(上)第一次联考生物试卷(附参考答案),文件包含宜春市十校协作体20252026学年高三上第一次联考生物pdf、宜春市十校协作体20252026学年高三上第一次联考生物答案pdf等2份试卷配套教学资源,其中试卷共10页, 欢迎下载使用。
相关试卷 更多
- 1.电子资料成功下载后不支持退换,如发现资料有内容错误问题请联系客服,如若属实,我们会补偿您的损失
- 2.压缩包下载后请先用软件解压,再使用对应软件打开;软件版本较低时请及时更新
- 3.资料下载成功后可在60天以内免费重复下载
免费领取教师福利 




.png)




