四川省成都市石室中学2023-2024学年高三下学期二诊模拟考试化学试题 Word版含解析
展开
这是一份四川省成都市石室中学2023-2024学年高三下学期二诊模拟考试化学试题 Word版含解析,共19页。试卷主要包含了考生必须保证答题卡的整洁,2ml,的物质的量为0等内容,欢迎下载使用。
(全卷满分300分,考试时间150分钟)
注意事项:
1.答卷前,考生务必将自己的姓名、准考证号等填写在本试卷和答题卡相应位置上。
2.作答选择题时,选出每小题答案后,用2B铅笔把答题卡上对应题目的答案标号涂黑;如需改动,用橡皮擦干净后,再选涂其他答案。答案不能答在试卷上。
3.非选择题必须用黑色字迹的钢笔或签字笔作答。答案必须写在答题卡各题目指定区域内相应位置上;如需改动,先画掉原来的答案,然后再写上新答案;不准使用铅笔和涂改液。不按以上要求作答无效。
4.考生必须保证答题卡的整洁。考试结束后,将试卷和答题卡一并交回。
可能用到的相对原子质量:H-1 Be-9 C-12 N-14 O-16 Na-23 S-32 Cu-64
第I卷(选择题,共126分)
一、选择题:本大题共13小题,每小题6分,共78分。在每小题给出的四个选项中,只有一项是符合题目要求的。
1. 化学与生活、生产及科技密切相关。下列叙述正确的是
A. 宇航员所用“延长器”中的碳纤维材料属于有机高分子材料
B. 硅太阳能电池在实现光电转换时,硅单质发生了氧化反应
C. 按照中学酸、碱、盐的电离理论,烘焙面包的纯碱属于碱类
D. 将制备硫酸的反应塔与外加电源的负极相连可以预防腐蚀
【答案】D
【解析】
【详解】A.碳纤维材料属于新型无机非金属材料,不属于有机高分子材料,故A错误
B.太阳能电池是将光能转化为电能的过程,转化过程中没有发生氧化还原反应,故B错误;
C.纯碱是碳酸钠的俗称,碳酸钠属于盐类,不属于碱,故C错误;
D.合成氨的反应塔与外加电源的负极相连,并维持一定的电压可以钝化防腐,属于外加电流阴极保护法,故D正确;
故选D。
2. 设为阿伏加德罗常数的值。下列说法正确的是
A. 标准状况下,22.4LNO与反应生成物的分子数目为
B. 固体中的数目比多
C. 溶液与足量的氯气完全反应时转移电子数目为
D. 常温下,1LpH=1的溶液由水电离出的的数目为
【答案】B
【解析】
【详解】A.标况下,22.4LNO和11.2LO2物质的量分别为1ml和0.5ml,两者反应生成NO2为1ml,但是NO2中存在化学平衡2NO2N2O4,故生成物分子数小于NA,故A错误;
B.的物质的量为,则固体中的物质的量为0.2ml,的物质的量为0.1ml,所以的物质的量比多0.1ml,即数目多,故B正确;
C.1ml/L溶液与足量氯气完全反应,未确定溶液体积,无法计算电子转移量,故C错误;
D.1LpH=1的H2SO4溶液中n(H+)=0.1ml/L×1L=0.1ml,但H2SO4溶液中由水电离出H+的数目等于溶液中OH-的数目为10-13NA,故D错误;
本题选B。
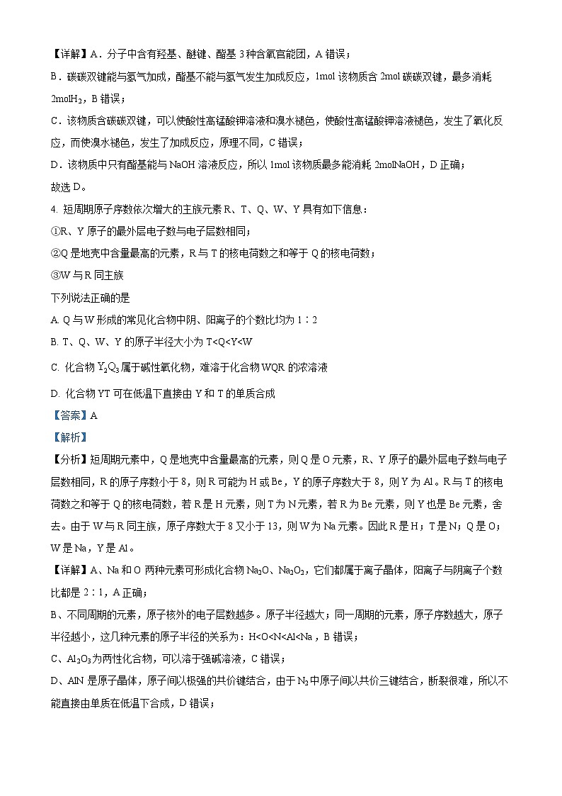
3. 蟾蜍是捕食害虫的田园卫士,还能向人类提供治病良药。蟾蜍的药用成分之一华蟾毒精醇的结构如图。下列说法正确的是
A. 该物质含有4种含氧官能团
B. 1ml该物质与发生加成反应最多消耗4ml
C. 该物质可以使酸性高锰酸钾溶液和溴水褪色,且原理相同
D. 1ml该物质能消耗2mlNaOH
【答案】D
【解析】
【详解】A.分子中含有羟基、醚键、酯基3种含氧官能团,A错误;
B.碳碳双键能与氢气加成,酯基不能与氢气发生加成反应,1ml该物质含2ml碳碳双键,最多消耗2mlH2,B错误;
C.该物质含碳碳双键,可以使酸性高锰酸钾溶液和溴水褪色,使酸性高锰酸钾溶液褪色,发生了氧化反应,而使溴水褪色,发生了加成反应,原理不同,C错误;
D.该物质中只有酯基能与NaOH溶液反应,所以1ml该物质最多能消耗2mlNaOH,D正确;
故选D。
4. 短周期原子序数依次增大的主族元素R、T、Q、W、Y具有如下信息:
①R、Y原子的最外层电子数与电子层数相同;
②Q是地壳中含量最高的元素,R与T的核电荷数之和等于Q的核电荷数;
③W与R同主族
下列说法正确的是
A. Q与W形成的常见化合物中阴、阳离子的个数比均为1∶2
B. T、Q、W、Y的原子半径大小为T
相关试卷
这是一份成都石室中学2024-2025学年度高三下学期二诊模拟考试 化学试题(含答案),共15页。
这是一份四川省成都市石室中学2024-2025学年高二下学期2026届零诊模拟考试化学试题(Word版附答案),共15页。试卷主要包含了1NA, 下列反应的离子方程式正确的是, 环己烷的制备原理如图等内容,欢迎下载使用。
这是一份四川省成都市石室中学2025届高三下学期二诊模拟考试化学试卷(Word版附解析),文件包含四川省成都石室中学2025届高三下学期二诊模拟考试化学试题原卷版docx、四川省成都石室中学2025届高三下学期二诊模拟考试化学试题Word版含解析docx等2份试卷配套教学资源,其中试卷共35页, 欢迎下载使用。
相关试卷 更多
- 1.电子资料成功下载后不支持退换,如发现资料有内容错误问题请联系客服,如若属实,我们会补偿您的损失
- 2.压缩包下载后请先用软件解压,再使用对应软件打开;软件版本较低时请及时更新
- 3.资料下载成功后可在60天以内免费重复下载
免费领取教师福利

