搜索
      上传资料 赚现金

      2026年湖北省高三上学期1月历史第二次联考试题及答案

      • 3.69 MB
      • 2026-01-30 13:37:46
      • 21
      • 0
      • 教习网2844823
      加入资料篮
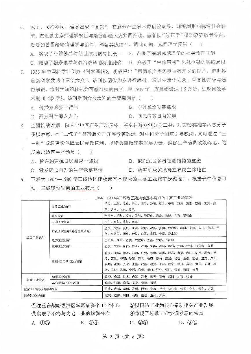
      立即下载
      查看完整配套(共2份)
      包含资料(2份) 收起列表
      练习
      历史.pdf
      预览
      练习
      历史答案.pdf
      预览
      正在预览:历史.pdf
      历史第1页
      1/6
      历史第2页
      2/6
      历史第3页
      3/6
      历史答案第1页
      1/4
      历史答案第2页
      2/4
      还剩3页未读, 继续阅读

      2026年湖北省高三上学期1月历史第二次联考试题及答案

      展开

      这是一份2026年湖北省高三上学期1月历史第二次联考试题及答案,文件包含历史pdf、历史答案pdf等2份试卷配套教学资源,其中试卷共10页, 欢迎下载使用。

      相关试卷

      2026年湖北省高三上学期1月历史第二次联考试题及答案:

      这是一份2026年湖北省高三上学期1月历史第二次联考试题及答案,文件包含历史pdf、历史答案pdf等2份试卷配套教学资源,其中试卷共10页, 欢迎下载使用。

      2026年湖北省部分重点中学高三上学期高考模拟第二次联考历史试卷及答案:

      这是一份2026年湖北省部分重点中学高三上学期高考模拟第二次联考历史试卷及答案,共7页。

      历史丨湖北省2026届高三上学期1月第二次联考试卷(元月二调)试卷及答案:

      这是一份历史丨湖北省2026届高三上学期1月第二次联考试卷(元月二调)试卷及答案,共12页。

      资料下载及使用帮助
      版权申诉
      • 1.电子资料成功下载后不支持退换,如发现资料有内容错误问题请联系客服,如若属实,我们会补偿您的损失
      • 2.压缩包下载后请先用软件解压,再使用对应软件打开;软件版本较低时请及时更新
      • 3.资料下载成功后可在60天以内免费重复下载
      版权申诉
      若您为此资料的原创作者,认为该资料内容侵犯了您的知识产权,请扫码添加我们的相关工作人员,我们尽可能的保护您的合法权益。
      入驻教习网,可获得资源免费推广曝光,还可获得多重现金奖励,申请 精品资源制作, 工作室入驻。
      版权申诉二维码
      欢迎来到教习网
      • 900万优选资源,让备课更轻松
      • 600万优选试题,支持自由组卷
      • 高质量可编辑,日均更新2000+
      • 百万教师选择,专业更值得信赖
      微信扫码注册
      手机号注册
      手机号码

      手机号格式错误

      手机验证码 获取验证码 获取验证码

      手机验证码已经成功发送,5分钟内有效

      设置密码

      6-20个字符,数字、字母或符号

      注册即视为同意教习网「注册协议」「隐私条款」
      QQ注册
      手机号注册
      微信注册

      注册成功

      返回
      顶部
      学业水平 高考一轮 高考二轮 高考真题 精选专题 初中月考 教师福利
      添加客服微信 获取1对1服务
      微信扫描添加客服
      Baidu
      map