若您为此资料的原创作者,认为该资料内容侵犯了您的知识产权,请扫码添加我们的相关工作人员,我们尽可能的保护您的合法权益。

1/3
还剩2页未读, 继续阅读
所属成套资源:教案+ 课件-《习近平新时代中国特色社会主义思想学生读本》(初中)
成套系列资料,整套一键下载
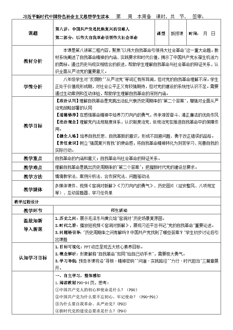
政治 (道德与法治)学生读本以伟大自我革命引领伟大社会革命教案设计
展开相关教案
政治 (道德与法治)学生读本以伟大自我革命引领伟大社会革命教案设计:
这是一份政治 (道德与法治)学生读本以伟大自我革命引领伟大社会革命教案设计,共3页。教案主要包含了政治认同,道德修养,法治观念,健全人格,责任意识等内容,欢迎下载使用。
初中政治 (道德与法治)习近平新时代中国特色社会主义思想学生读本(2021)学生读本以伟大自我革命引领伟大社会革命一等奖教学设计:
这是一份初中政治 (道德与法治)习近平新时代中国特色社会主义思想学生读本(2021)学生读本以伟大自我革命引领伟大社会革命一等奖教学设计,共4页。教案主要包含了核心素养,重点难点,自主学习,教学过程,新课学习,资料卡片,归纳小结,板书设计等内容,欢迎下载使用。
习近平新时代中国特色社会主义思想学生读本学生读本二 把党的自我革命推向深入教学设计:
这是一份习近平新时代中国特色社会主义思想学生读本学生读本二 把党的自我革命推向深入教学设计,共3页。
相关教案 更多
资料下载及使用帮助
版权申诉
- 1.电子资料成功下载后不支持退换,如发现资料有内容错误问题请联系客服,如若属实,我们会补偿您的损失
- 2.压缩包下载后请先用软件解压,再使用对应软件打开;软件版本较低时请及时更新
- 3.资料下载成功后可在60天以内免费重复下载
版权申诉
免费领取教师福利 






.png)




