搜索
      上传资料 赚现金
      点击图片退出全屏预览
      独家版权

      [精] 任务二:寻脉科学 传承精神——《搜集与整理》教学设计-人教版(2024)语文 七年级下册

      加入资料篮
      立即下载
      任务二:寻脉科学 传承精神——《搜集与整理》教学设计-人教版(2024)语文 七年级下册第1页
      点击全屏预览
      1/9
      任务二:寻脉科学 传承精神——《搜集与整理》教学设计-人教版(2024)语文 七年级下册第2页
      点击全屏预览
      2/9
      任务二:寻脉科学 传承精神——《搜集与整理》教学设计-人教版(2024)语文 七年级下册第3页
      点击全屏预览
      3/9
      还剩6页未读, 继续阅读

      任务二:寻脉科学 传承精神——《搜集与整理》教学设计-人教版(2024)语文 七年级下册

      展开

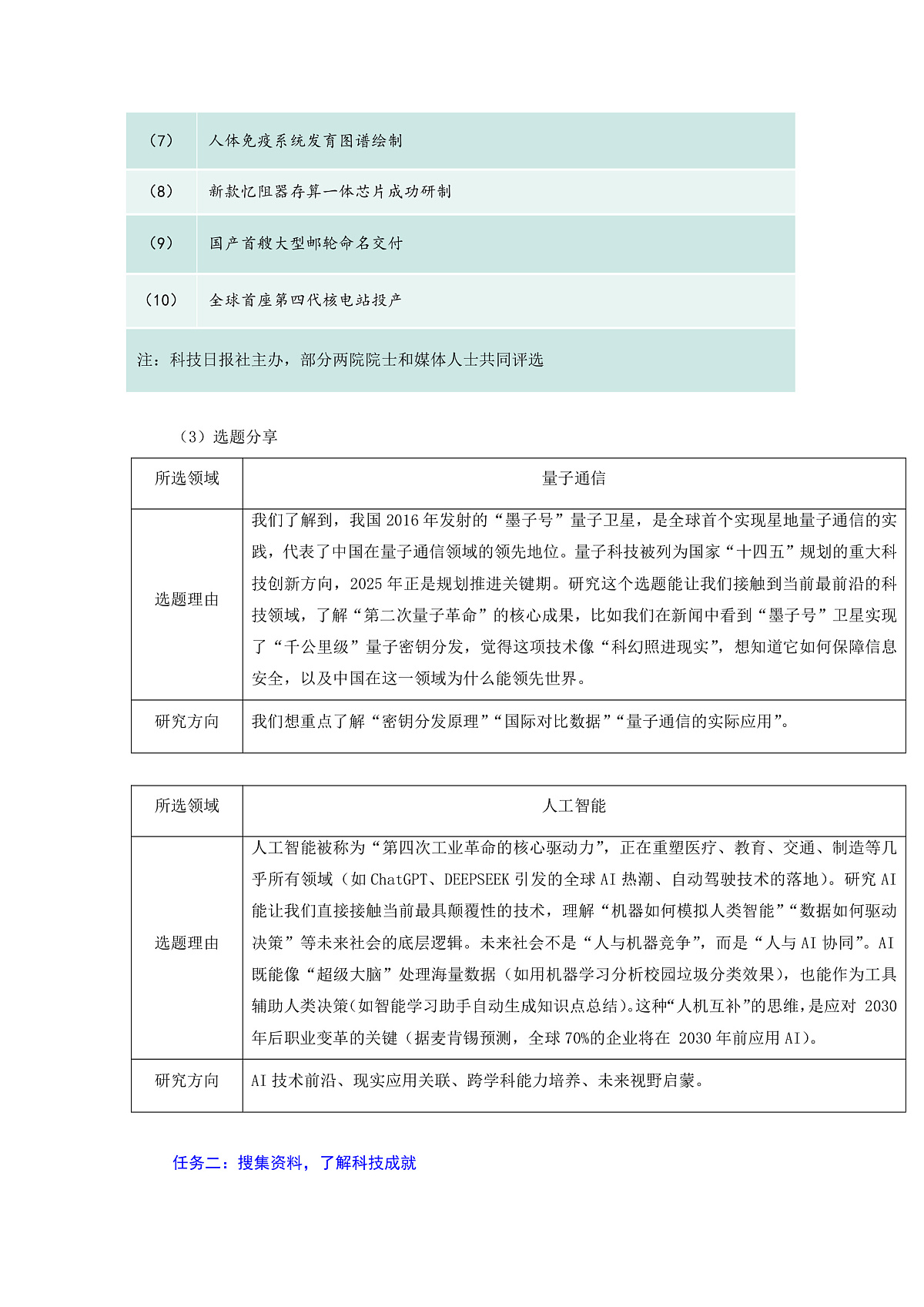
      任务二:寻脉科学 传承精神——《搜集与整理》教学设计 【教学目标】1.围绕“中国科技成就”拓展资料,增进对我国科技成就的了解。2.训练信息搜集、整理技能,提高思维和表达能力。 3.深入体悟中华民族的智慧和创造力,激发民族自豪感和爱国热情。【重点难点】1.围绕“中国科技成就”拓展资料,增进对我国科技成就的了解。(重点)2.深入体悟中华民族的智慧和创造力,激发民族自豪感和爱国热情。(重点) 3.深入体悟中华民族的智慧和创造力,激发民族自豪感和爱国热情。(难点)【任务群】任务一:寻找选题,确定探究领域任务二:搜集资料,了解科技成就任务三:整合内容,完成表格编制【课时安排】1课时【教学过程】第一课时一、导入新课本学期我校将以“寻脉科学,传承精神”为主题,组织学生分组进行科技成就的探索和梳理,让学生在实践中了解科技的发展,弘扬科学精神。为了让活动更好地开展,请同学们事先学习搜集与整理科学资料的方法。二、教学新课任务一:寻找选题,确定探究领域1.结合课文的学习,广泛关注中国科技成就方面的新闻报道,从中发现自己感兴趣的探究领域。以小组为单位讨论确定选题并简述理由,说明具体方向。(1)选题提示(2)资料链接 (3)选题分享 任务二:搜集资料,了解科技成就2.生活中,当你对某一领域的知识感兴趣的时候,你会通过什么方法了解它的相关知识呢?预设:询问该领域的专业人员、网络搜索、检索相关公众号、查找论文等。师补充: 3.请同学们利用大模型查询资料来源途径,选取可靠、权威途径,分组进行网络搜索、查阅,搜集该领域代表性成就,将信息来源和核心信息进行摘录,用表格整理。示例: 任务三:整合内容,完成表格编制4.请同学们整合自己搜集整理的资料,完成中国科技成就整理表的编制。(1)表格编制提示 (2)整理表示例 (3)成果展示 三、布置作业请完成本课《分层作业》。 选题提示特别要注意新时代以来我国在航空航天、深海探测、数字通信、人工智能、高端制造、新型能源、现代农业等科学技术和工程建造方面取得巨大成就。2023年度“中国科学十大进展”(1)人工智能大模型为精准天气预报带来新突破(2)揭示人类基因组暗物质驱动衰老的机制(3)发现大脑“有形”生物钟的存在及其节律调控机制(4)农作物耐盐碱机制解析及应用(5)新方法实现单碱基到超大片段DNA精准操纵(6)揭示人类细胞DNA复制起始新机制(7)“拉索”发现史上最亮伽马暴的极窄喷流和十万亿电子伏特光子(8)玻色编码纠错延长量子比特寿命(9)揭示光感受调节血糖代谢机制(10)发现锂硫电池界面电荷存储聚集反应新机制注:2024年2月29日,国家自然科学基金委员会发布2023年国内十大科技新闻(1)中央科技委员会组建(2)作物主效耐碱基因及其作用机制首次揭示(3)国产大飞机 C919完成商业首飞(4)“中国天眼”发现纳赫兹引力波存在关键证据(5)51个超导量子比特簇态制备刷新世界纪录(6)国家太空实验室正式运行(7)人体免疫系统发育图谱绘制(8)新款忆阻器存算一体芯片成功研制(9)国产首艘大型邮轮命名交付(10)全球首座第四代核电站投产注:科技日报社主办,部分两院院士和媒体人士共同评选所选领域量子通信选题理由我们了解到,我国2016年发射的“墨子号”量子卫星,是全球首个实现星地量子通信的实践,代表了中国在量子通信领域的领先地位。量子科技被列为国家“十四五”规划的重大科技创新方向,2025年正是规划推进关键期。研究这个选题能让我们接触到当前最前沿的科技领域,了解“第二次量子革命”的核心成果,比如我们在新闻中看到“墨子号”卫星实现了“千公里级”量子密钥分发,觉得这项技术像“科幻照进现实”,想知道它如何保障信息安全,以及中国在这一领域为什么能领先世界。研究方向我们想重点了解“密钥分发原理”“国际对比数据”“量子通信的实际应用”。所选领域人工智能选题理由人工智能被称为“第四次工业革命的核心驱动力”,正在重塑医疗、教育、交通、制造等几乎所有领域(如ChatGPT、DEEPSEEK引发的全球AI热潮、自动驾驶技术的落地)。研究AI能让我们直接接触当前最具颠覆性的技术,理解“机器如何模拟人类智能”“数据如何驱动决策”等未来社会的底层逻辑。未来社会不是“人与机器竞争”,而是“人与AI协同”。AI既能像“超级大脑”处理海量数据(如用机器学习分析校园垃圾分类效果),也能作为工具辅助人类决策(如智能学习助手自动生成知识点总结)。这种“人机互补”的思维,是应对 2030年后职业变革的关键(据麦肯锡预测,全球70%的企业将在 2030年前应用AI)。研究方向AI技术前沿、现实应用关联、跨学科能力培养、未来视野启蒙。材料搜集的路径(1)权威论文网站。检索方法:搜索关键词,选择引用量较多的权威论文作为材料支撑。优点:条理性强,资料翔实。缺点:时效性较弱。(2)科技领域报纸媒体如:《科技日报》《中国科学报》《科技视界》《科学导报》《中国社会科学报》《少年科普报》等。搜索方法:在电子报刊或实体报刊搜索摘录相关领域的版面。优点:时效性强,准确科学。缺点:内容片面,缺乏连贯性。(3)人工智能语言模型搜索方法:下载相关 APP,准确描述问题,如“中国航海事业的发展过程”,根据答案进行搜集整理。优点:方便快捷,内容丰富。缺点:需进行信息辨伪。(4)向相关领域专家询问优点:丰富真切。缺点:费时费力。量子通信信息来源核心内容摘录学习强国《太空耀眼的“科学之星”——墨子号》“墨子号”如何实现星地量子密钥分发、量子隐形传态等核心实验。求是网《不断创造纪录的“墨子号”》从科研团队的地面验证实验到“量子星座”规划,展示中国科学家如何突破技术瓶颈,适合作为“科技报国”案例学习。国盾量子官网提供量子通信产业应用案例,如银行加密、公安系统安全通信等,可下载《量子通信技术科普手册》(含动画演示)南京邮电大学虚拟仿真平台通过3D建模模拟量子纠缠源制备、纠缠交换组网等过程,学生可调节实验参数,观察量子态变化。纪录片《量子通信:中国领跑》央视出品,讲述潘建伟团队从实验室到“墨子号”的突破历程。表格编制提示(1)明确表格包含的具体项目,内容要丰富;(2)语言要有概括性,表达要有条理,避免堆砌;(3)在整合中,要注意提炼科技人员在科学探索中体现的科学精神。中国科技成就整理表名称所属领域主要成就研究过程意义与价值国内、国际地位主要承担者基础信息主要事迹科学精神中国科技成就整理表名称蛟龙号所属领域深海探测主要成就全球首台作业型深海载人潜水器,最大下潜深度7062米,作业效率高于国际同类设备30%研究过程①2002年立项,团队耗时10年攻克三大技术:钛合金耐压壳体(抗压强度达 1000MPa)、永磁推进器(噪音降低40%)、水声通信系统(实现万米级信号传输)②2012年完成7062 米下潜,获取1526件生物样本与矿物标本。意义与价值中国成为继美、法、俄、日后第五个掌握深海载人技术的国家;为深渊科学研究提供“移动实验室”国内、国际地位保持同类潜水器最深下潜记录(2012年至今)主要承担者基础信息徐芑南,中国工程院院士,深潜器技术专家,“蛟龙号”载人潜水器总设计师。他是中国深海探测领域的奠基者之一。主要事迹①创建中国最大深海模拟试验设备群,为潜艇和深潜器设计提供关键支撑;②主持研制“蛟龙号”,成功实现7020米深潜创造中国载人深潜纪录,覆盖全球99.8%的海洋区域,采用“鲸鱼流线型”结构,解决高压密封、动力控制等核心难题,突破国外技术封锁;③带领50余家科研单位攻关,培养出叶聪等新一代潜航员,奠定中国深潜人才基础。科学精神勇于探索(从零起步突破技术封锁)、精益求精(耐压壳体重心偏差控制在 1毫米内)中国科技成就整理表名称嫦娥五号所属领域航空航天主要成就中国首个实施无人月面采样返回的月球探测器研究过程①攻克“月面自动采样”“月面起飞”“月球轨道无人交会对接”三大核心技术。②2020年11月发射,经历地月转移、环月飞行、月面钻孔、表取采样(共2kg月壤)、月地返回等23个关键环节。③团队针对月面温差(-180℃~130℃)设计特殊热控系统,确保采样封装设备零故障。意义与价值中国成为世界第三个从月球采样返回的国家(继美国、苏联);为月球地质演化研究提供原始样本。国内、国际地位人类时隔44年再次获得月球样本,采样效率高于苏联月球探测器(2kg vs 0.3kg)主要承担者基础信息杨孟飞,中国科学院院士,中国航天科技集团五院探月工程三期探测器系统总指挥兼总设计师,被誉为“嫦娥五号之父”。主要事迹①主导完成“嫦娥五号”月球采样返回任务,首次实现中国地外天体采样、月面起飞、月球轨道无人交会对接、高速再入返回四大核心技术突破,带回1731克月球样品,使中国成为全球第三个成功从月球采样返回的国家;②采用“抱爪式对接机构”和“半弹道跳跃式再入"技术,解决了38万公里外高精度对接和第二宇宙速度返回的难题,相关设计理念属国际首创;③带领近万人团队历时 10年攻关,面对任务风险大、技术难度高等挑战,制定35项故障预案,确保任务成功率达100%。科学精神敢于挑战(填补中国无人探月“采样返回”空白)、协同攻坚(全国200余家单位参与)中国科技成就整理表名称墨子号所属领域量子通信主要成就全球首颗量子科学实验卫星研究过程①2011年立项,团队耗时 5 年解决“卫星平台微型化”“单光子探测器低温运行” 等难题。②2016年发射后,在国际上首次实现:1200公里量子密钥分发(误码率低于0.1%)、千公里级量子纠缠分发(纠缠保真度超90%)。③潘建伟团队在青海湖、南山地面站等极端环境下完成 1000 余次实验,验证量子通信可行性。意义与价值为“量子保密通信网络”奠定基础;推动量子信息学科从实验室走向工程化。国内、国际地位国际上首个实现“千公里级量子通信”的卫星,相关成果3次入选《科学》年度十大突破。主要承担者基础信息潘建伟,中国科学院量子信息与量子科技创新研究院院长,国际量子信息实验研究领域的开拓者之一。被誉为“中国量子之父”。主要事迹①作为首席科学家成功发射世界首颗量子科学实验卫星“墨子号”实现了千公里级星地量子密钥分发、量子纠缠分发和量子隐形传态三大科学目标,使中国成为全球首个实现卫星与地面量子通信的国家。②主导建成世界首条千公里级量子保密通信干线“京沪千线”,连接北京、上海等主要城市,为金融、政务等领域提供无条件安全通信保障,推动量子通信从实验室走向实用化。③与奥地利合作完成世界首次洲际量子密钥分发,在维也纳与北京之间实现了1200公里的量子通信,验证了全球量子通信网络的可行性。④突破十光子纠缠,连续刷新世界纪录。推动成立国盾量子等企业,将量子通信技术应用于金融、电力、政务等领域。科学精神敢为人先(在国际竞争中抢占量子通信先机)、求真务实(用海量实验数据支撑理论)家国情怀:1999年放弃欧洲优厚条件回国,从零组建量子信息实验室,培养出一批国际顶尖量子科学家。

      资料下载及使用帮助
      版权申诉
      • 1.电子资料成功下载后不支持退换,如发现资料有内容错误问题请联系客服,如若属实,我们会补偿您的损失
      • 2.压缩包下载后请先用软件解压,再使用对应软件打开;软件版本较低时请及时更新
      • 3.资料下载成功后可在60天以内免费重复下载
      版权申诉
      若您为此资料的原创作者,认为该资料内容侵犯了您的知识产权,请扫码添加我们的相关工作人员,我们尽可能的保护您的合法权益。
      入驻教习网,可获得资源免费推广曝光,还可获得多重现金奖励,申请 精品资源制作, 工作室入驻。
      版权申诉二维码
      初中语文人教部编版(2024)七年级下册(2024)电子课本 新教材

      任务二 搜集与整理

      版本: 人教部编版(2024)

      年级: 七年级下册(2024)

      切换课文
      • 同课精品
      • 所属专辑81份
      欢迎来到教习网
      • 900万优选资源,让备课更轻松
      • 600万优选试题,支持自由组卷
      • 高质量可编辑,日均更新2000+
      • 百万教师选择,专业更值得信赖
      微信扫码注册
      手机号注册
      手机号码

      手机号格式错误

      手机验证码 获取验证码 获取验证码

      手机验证码已经成功发送,5分钟内有效

      设置密码

      6-20个字符,数字、字母或符号

      注册即视为同意教习网「注册协议」「隐私条款」
      QQ注册
      手机号注册
      微信注册

      注册成功

      返回
      顶部
      添加客服微信 获取1对1服务
      微信扫描添加客服
      Baidu
      map