所属成套资源:2025年天津市各区县中考物理模拟试题分类精选汇编(Word版附解析)
2025年天津市中考物理模拟题分类精选20.透镜及其应用(Word版附解析)
展开
这是一份2025年天津市中考物理模拟题分类精选20.透镜及其应用(Word版附解析),共4页。
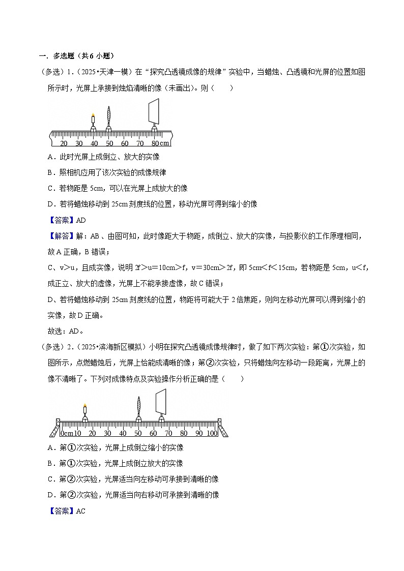
A.此时光屏上成倒立、放大的实像
B.照相机应用了该次实验的成像规律
C.若物距是5cm,可以在光屏上成放大的像
D.若将蜡烛移动到25cm刻度线的位置,移动光屏可得到缩小的像
【答案】AD
【解答】解:AB、由图可知,此时像距大于物距,成倒立、放大的实像,与投影仪的工作原理相同,故A正确,B错误;
C、v>u,且成实像,说明2f>u=10cm>f,v=30cm>2f,即5cm<f<15cm,若物距是5cm,u<f,成正立、放大的虚像,光屏上不能承接虚像,故C错误;
D、若将蜡烛移动到25cm刻度线的位置,物距将可能大于2倍焦距,则向左移动光屏可以得到缩小的实像,故D正确。
故选:AD。
(多选)2.(2025•滨海新区模拟)小明在探究凸透镜成像规律时,做了如下两次实验:第①次实验,如图所示,点燃蜡烛后,光屏上恰能成清晰的像;第②次实验,只将蜡烛向左移动一段距离,光屏上的像不清晰了。下列对成像特点及实验操作分析正确的是( )
A.第①次实验,光屏上成倒立缩小的实像
B.第①次实验,光屏上成倒立放大的实像
C.第②次实验,光屏适当向左移动可承接到清晰的像
D.第②次实验,光屏适当向右移动可承接到清晰的像
【答案】AC
【解答】解:AB、由题意可知,第①次实验,点燃蜡烛后,光屏上恰能成清晰的像,由图可知,物距大于像距,成倒立缩小的实像,故A正确,B错误;
CD、只将蜡烛向左移动一段距离,根据凸透镜成实像时的动态变化规律:物远像近像变小可知,光屏适当向左移动,能承接到清晰的像,光屏适当向右移动不能承接到清晰的像,故C正确,D错误。
故选:AC。
(多选)3.(2025•西青区一模)让一束平行于主光轴的光经过透镜,在光屏上得到一个最小、最亮的光斑(如图所示),小明用此透镜做“探究透镜成像规律”的实验。下列说法正确的是( )
A.当物体距透镜5cm时,成倒立、放大的虚像
B.当物体距透镜15cm时,成倒立、放大的实像
C.当物体从距透镜20cm处向远离透镜的方向移动时,所成的像逐渐变小
D.当物体从距透镜20cm处靠近透镜时,要得到清晰的像,应使光屏靠近透镜
【答案】BC
【解答】解:
由图可知,分度值为1cm,凸透镜的焦距为10.0cm,
A、当物体距透镜5cm时,物距小于一倍焦距,成正立、放大的虚像,应用是放大镜,故A错误;
B、当物体距透镜15cm时,物距大于一倍焦距小于二倍焦距成倒立、放大的实像,故B正确;
C、物体从距透镜20cm处远离透镜时,成实像,根据物远像近像变小,物距变大,像距变小,成的像也变小,故C正确;
D、当物体从距透镜20cm处向透镜的方向移动时,成实像,根据物近像远像变大,物距变小,像距变大,成的像也变大,要得到清晰的像,应使光屏远离透镜,故D错误。
故选:BC。
(多选)4.(2025•河北区一模)在“探究凸透镜成像的规律”实验中,当蜡烛、凸透镜、光屏放置的位置如图所示时,烛焰在光屏上成清晰的倒立、等大的像(未画出)。下列说法中正确的是( )
A.该凸透镜的焦距为10cm
B.将蜡烛放在d点时成像规律与投影仪成像原理相同
C.将蜡烛由b点移至a点时,移动光屏,可在光屏上成更小的像
D.将蜡烛放在c点,移动光屏,可在光屏上成倒立、放大的像
【答案】ACD
【解答】解:A、由图可知,u=v=20.0cm,根据u=v=2f,成倒立、等大的实像,即2f=20.0cm,因此该凸透镜的焦距为10.0cm,故A正确;
B、将蜡烛放在d点,此时物距u=50.0cm﹣44.0cm=6.0cm<f,成正立、放大的虚像,应用于放大镜,故B错误;
C、将蜡烛由b点移至a点,此时物距增大,根据凸透镜成实像时,物远像近像变小可知,移动光屏,可在光屏上成更小的像,故C正确;
D、将蜡烛放在c点,此时物距2f>u=50.0cm﹣34.0cm=16.0cm>f,成倒立、放大的实像,故D正确。
故选:ACD。
(多选)5.(2025•天津模拟)在“探究凸透镜成像的规律”实验中,蜡烛、凸透镜、光屏在光具座上的位置如图所示,这时烛焰在光屏上成清晰的像。下列说法中正确的是( )
A.图中凸透镜的焦距可能是14 cm
B.图中成像特点与投影仪成像特点相同
C.把蜡烛适当左移,透镜保持不动,向左适当移动光屏,会再次在光屏上得到清晰的像
D.把蜡烛移至45cm处,透镜保持不动,右适当移动光屏,会再次在光屏上得到清晰的像
【答案】AC
【解答】解:A、由图可知,此时的物距为u=30.0cm,像距为v=20.0cm,则30.0cm>2f、f<20.0cm<2f,解得:10.0cm<f<15.0cm,焦距可能为14cm,故A正确;
B、物距大于像距,成的是倒立、缩小的实像,其应用是照相机,故B错误;
C、透镜保持不动,把蜡烛适当左移时,物距变大,根据凸透镜成像的动态规律可知,此时像距变小,所以要再次在光屏上得到清晰的像,应向左适当移动光屏,故C正确;
D、将蜡烛移动到45cm的刻度线处,物距u=5cm,小于一倍焦距,成正立放大虚像,虚像不能用光屏承接,故D错误。
故选:AC。
(多选)6.(2025•红桥区二模)在“探究凸透镜成像的规律”实验中,当蜡烛、凸透镜和光屏的位置如图所示时,光屏上承接到烛焰清晰的像。保持凸透镜的位置不变,则( )
A.实验所用凸透镜的焦距可能为10.0cm
B.光屏上承接到的像是烛焰倒立、缩小的实像
C.将蜡烛和光屏的位置互换,光屏上仍能承接到像
D.将蜡烛移至45.0cm刻度线上,光屏上仍能承接到像
【答案】BC
【解答】解:A、由图可知,u>v,且成实像,说明u=30cm>2f,2f>v=10cm>f,即10cm>f>5cm,故A错误;
B、由图可知,u>v,根据凸透镜成实像时,物距大于像距,成倒立、缩小的实像,故B正确;
C、将蜡烛和光屏的位置互换,此时物距等于原来的像距,像距等于原来的物距,根据在光的折射中,光路是可逆的可知,光屏上仍能承接到像,故C正确;
D、将蜡烛移至45.0cm刻度线上,此时物距u=50.0cm﹣45.0cm=5.0cm<f,成正立、放大的虚像,虚像不能用光屏承接,故D错误。
故选:BC。
相关试卷
这是一份2023年天津市中考物理模拟题分类精选20.透镜及其应用(Word版附解析),共17页。试卷主要包含了多项选择题等内容,欢迎下载使用。
这是一份2024年中考物理真题分类汇编——透镜及其应用(含答案),共30页。试卷主要包含了 据晋代张华的《博物志》记载,0cm, 相同等内容,欢迎下载使用。
这是一份三年(2023-2025)中考物理真题分类汇编:专题04 透镜及其应用(全国通用)(解析版),共78页。试卷主要包含了反应导致的,的成像原理等内容,欢迎下载使用。
相关试卷 更多
- 1.电子资料成功下载后不支持退换,如发现资料有内容错误问题请联系客服,如若属实,我们会补偿您的损失
- 2.压缩包下载后请先用软件解压,再使用对应软件打开;软件版本较低时请及时更新
- 3.资料下载成功后可在60天以内免费重复下载
免费领取教师福利

