搜索
      上传资料 赚现金

      2026届吉林省白城市通榆一中高三下学期第六次检测物理试卷含解析

      • 698 KB
      • 2026-01-28 07:05:21
      • 20
      • 0
      • 教习网用户9316150
      加入资料篮
      立即下载
      2026届吉林省白城市通榆一中高三下学期第六次检测物理试卷含解析第1页
      1/17
      2026届吉林省白城市通榆一中高三下学期第六次检测物理试卷含解析第2页
      2/17
      2026届吉林省白城市通榆一中高三下学期第六次检测物理试卷含解析第3页
      3/17
      还剩14页未读, 继续阅读

      2026届吉林省白城市通榆一中高三下学期第六次检测物理试卷含解析

      展开

      这是一份2026届吉林省白城市通榆一中高三下学期第六次检测物理试卷含解析,共17页。试卷主要包含了考生要认真填写考场号和座位序号等内容,欢迎下载使用。
      1.考生要认真填写考场号和座位序号。
      2.试题所有答案必须填涂或书写在答题卡上,在试卷上作答无效。第一部分必须用2B 铅笔作答;第二部分必须用黑色字迹的签字笔作答。
      3.考试结束后,考生须将试卷和答题卡放在桌面上,待监考员收回。
      一、单项选择题:本题共6小题,每小题4分,共24分。在每小题给出的四个选项中,只有一项是符合题目要求的。
      1、如图所示,轻质不可伸长的晾衣绳两端分别固定在竖直杆上的两点,点比点低,晾衣绳粗糙,悬挂衣服的衣架钩在晾衣绳中点和在杆中间位置时都不滑动。衣架静止,下列说法正确的是( )
      A.衣架钩在晾衣绳中点时,左右两边绳子拉力大小相等
      B.衣架钩在晾衣绳中点时,右边绳子拉力小于左边绳子拉力
      C.衣架钩在杆中间位置时,左右两边绳子拉力大小相等
      D.衣架钩在杆中间位置时,右边绳子拉力大于左边绳子拉力
      2、如图所示,在O点处放正点电荷,以水平线上的某点O′为圆心,画一个圆与电场线分别相交于a、b、c、d、e.则下列说法正确的是 ( )
      A.b、e两点的电场强度相同
      B.b、c两点间电势差等于e、d两点间电势差
      C.a点电势高于c点电势
      D.负电子在d点的电势能大于在b点的电势能
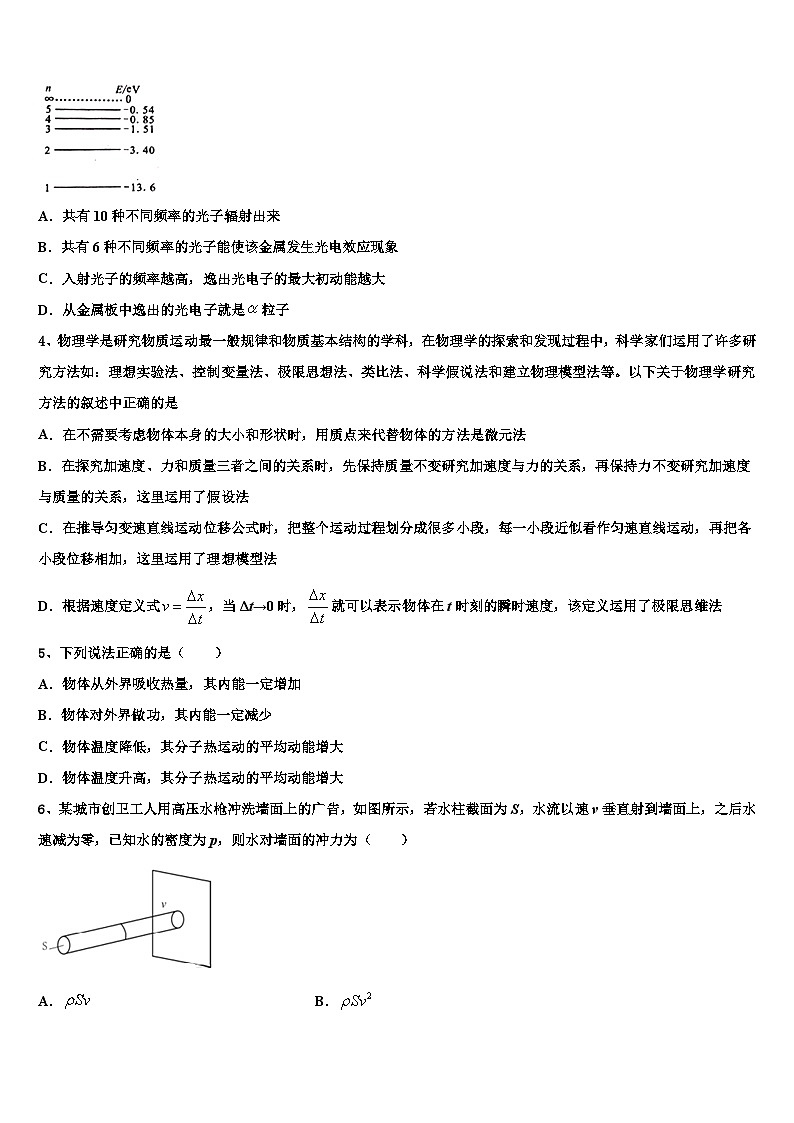
      3、图为氢原子的能级示意图。处于n=4能级的一群氢原子向低能级跃迁时,辐射出的光子再照射列逸出功为2.29eV的某金属板上,下列说法正确的是( )
      A.共有10种不同频率的光子辐射出来
      B.共有6种不同频率的光子能使该金属发生光电效应现象
      C.入射光子的频率越高,逸出光电子的最大初动能越大
      D.从金属板中逸出的光电子就是粒子
      4、物理学是研究物质运动最一般规律和物质基本结构的学科,在物理学的探索和发现过程中,科学家们运用了许多研究方法如:理想实验法、控制变量法、极限思想法、类比法、科学假说法和建立物理模型法等。以下关于物理学研究方法的叙述中正确的是
      A.在不需要考虑物体本身的大小和形状时,用质点来代替物体的方法是微元法
      B.在探究加速度、力和质量三者之间的关系时,先保持质量不变研究加速度与力的关系,再保持力不变研究加速度与质量的关系,这里运用了假设法
      C.在推导匀变速直线运动位移公式时,把整个运动过程划分成很多小段,每一小段近似看作匀速直线运动,再把各小段位移相加,这里运用了理想模型法
      D.根据速度定义式,当Δt→0时,就可以表示物体在t时刻的瞬时速度,该定义运用了极限思维法
      5、下列说法正确的是( )
      A.物体从外界吸收热量,其内能一定增加
      B.物体对外界做功,其内能一定减少
      C.物体温度降低,其分子热运动的平均动能增大
      D.物体温度升高,其分子热运动的平均动能增大
      6、某城市创卫工人用高压水枪冲洗墙面上的广告,如图所示,若水柱截面为S,水流以速v垂直射到墙面上,之后水速减为零,已知水的密度为p,则水对墙面的冲力为( )
      A.B.
      C.D.
      二、多项选择题:本题共4小题,每小题5分,共20分。在每小题给出的四个选项中,有多个选项是符合题目要求的。全部选对的得5分,选对但不全的得3分,有选错的得0分。
      7、一定质量的理想气体沿图示状态变化方向从状态a到状态b,到状态c再回到状态a.三个状态的体积分别为va、vb、vc,则它们的关系正确的是( )
      A.va=vb
      B.va=vc
      C.vb=vc
      D.vc=va
      8、如图所示,带有正电荷的A粒子和B粒子同时以同样大小的速度(速度方向与边界的夹角分别为30°、60°)从宽度为d的有界匀强磁场的边界上的O点射入磁场,又恰好都不从另一边界飞出,则下列说法中正确的是( )
      A.A、B两粒子在磁场中做圆周运动的半径之比为1∶
      B.A、B两粒子在磁场中做圆周运动的半径之比为3(2-)∶1
      C.A、B两粒子的比荷之比是∶1
      D.A、B两粒子的比荷之比是(2+)∶3
      9、下列说法正确的是_________(填正确答案标号)
      A.天空中看到的彩虹是光的干涉现象形成的
      B.偏振现象说明光是一种横波
      C.光从空气射入水中时,光的频率保持不变
      D.光学仪器镜头上的增透膜利用光的衍射原理
      E.在水中红光比蓝光传播得更怏
      10、一带正电的粒子只在电场力作用下沿轴正向运动,其电势能随位移变化的关系如图所示,处为粒子电势能最大位置,则下列说法正确的是( )
      A.处电场强度最大
      B.粒子在段速度一直在减小
      C.在、、、处电势、、、的关系为
      D.段的电场强度大小方向均不变
      三、实验题:本题共2小题,共18分。把答案写在答题卡中指定的答题处,不要求写出演算过程。
      11.(6分)某兴趣小组要将一块量程为1mA,内阻约为几十欧的电流表改装成量程为3V的电压表。首先要测量该电流表的内阻,现有如下器材:
      待测电流表G(量程1mA、阻值约几十欧);
      滑动变阻器(总阻值5000、额定电流0.5A)、滑动变阻器(总阻值500、额定电流1A)、电阻箱R2(总阻值999.9);
      电源(电动势为1.5V,内阻很小)、电源(电动势为3V,内阻很小)、开关、导线若干。
      (1)该小组如果选择如图甲所示的电路来测量待测电表G的内阻,则滑动变阻器R1应该选择____(选填“A”或“B”;A.滑动变阻器(总阻值5000、额定电流0.5A);B.滑动变阻器(总阻值500、额定电流1A)),电源应选择____(选填“A”或“B”;A.电源(电动势为1.5V,内阻很小);B.电源(电动势为3V,内阻很小));
      (2)实验时,先断开S2,闭合开关S1,调节滑动变阻器R1,使得G的示数为Ig;保证R1的阻值不变,再闭合S2,调节电阻箱R2,使得G表示数为,此时电阻箱R2的示数如图乙所示,则G表的内阻的测量值是______(选填“A”或“B”;A.24.0;B.96.0)。以上三空答案依次是(____________)
      A.(1)A、B(2)A
      B.(1)B、A(2)B
      C.(1)A、B(2)B
      D.(1)B、A(2)A
      12.(12分)在“测定金属的电阻率”的实验中,所用测量仪器均已校准。已知待测金属丝的电阻值Rx约为5Ω。在测电阻时,可供选择的器材有:
      电源E:电动势3V,内阻约1Ω
      电流表A1:量程0~0.6A,内阻约0.125Ω;
      电流表A2:量程0~3A,内阻约0.025Ω;
      电压表V1:量程0~3V,内阻约3kΩ;
      电压表V2:量程0~15V,内阻约15kΩ;
      滑动变阻器R1:最大阻值5Ω,允许最大电流2A;
      滑动变阻器R2:最大阻值1000Ω,最大电流0.6A开关一个,导线若干。
      (1)在上述器材中,应该选用的电流表是_______,应该选用的电压表是_______。若想尽量多测几组数据,应该选用的滑动变阻器是_______(填写仪器的字母代号)。
      (2)用所选的器材,在答题纸对应的方框中画出电路图_____________________。
      (3)关于本实验的误差,下列说法正确的是____________。
      A.对金属丝的直径多次测量求平均值,可消除误差
      B.由于电流表和电压表内阻引起的误差属于偶然误差
      C.利用电流I随电压U的变化图线求Rx可减小偶然误差
      四、计算题:本题共2小题,共26分。把答案写在答题卡中指定的答题处,要求写出必要的文字说明、方程式和演算步骤。
      13.(10分)如图(a),水平地面上固定一倾角为37°的斜面,一宽为l=0.43m的有界匀强磁场垂直于斜面向上,磁场边界与斜面底边平行。在斜面上由静止释放一正方形金属线框abcd,线框沿斜面下滑时,ab、cd边始终与磁场边界保持平行。以地面为零势能面,从线框开始运动到恰好完全进入磁场的过程中,线框的机械能E与位移s之间的关系如图(b)所示,图中①、②均为直线段。已知线框的质量为m=0.1kg,电阻为R=0.06Ω。(sin37°=0.6,cs37°=0.8,重力加速度g取10m/s2)求:
      (1)线框与斜面间的动摩擦因数μ;
      (2)ab边刚进入磁场时,线框的速度v1;
      (3)线框刚进入磁场到恰好完全进入磁场所用的时间t;
      (4)线框穿越磁场的过程中,线框中产生的最大电功率Pm;
      14.(16分)如图所示,长0.32m的不可伸长的轻绳一端固定于O点,另一端拴一质量为0.3kg的小球B静止在水平面上,绳恰好处于伸直状态。一质量为0.2kg的小球A以某一速度沿水平面向右运动,与小球B发生弹性正碰,碰撞后小球B恰好能在竖直平面内完成完整的圆周运动,不计空气阻力,重力加速度取10m/s2,求∶
      (1)碰撞后小球B的速度大小;
      (2)碰撞前小球A的速度大小。
      15.(12分)物体沿着圆周的运动是一种常见的运动,匀速圆周运动是当中最简单也是较基本的一种,由于做匀速圆周运动的物体的速度方向时刻在变化,因而匀速周运动仍旧是一种变速运动,具有加速度。
      (1)可按如下模型来研究做匀速圆周运动的物体的加速度:设质点沿半径为r、圆心为O的圆周以恒定大小的速度v运动,某时刻质点位于位置A。经极短时间后运动到位置B,如图所示,试根据加速度的定义,推导质点在位置A时的加速度的大小;
      (2)在研究匀变速直线运动的“位移”时,我们常旧“以恒代变"的思想;在研究曲线运动的“瞬时速度”时,又常用“化曲为直”的思想,而在研究一般的曲线运动时我们用的更多的是一种”化曲为圆”的思想,即对于般的曲线运动,尽管曲线各个位置的弯曲程度不详,但在研究时,可以将曲线分割为许多很短的小段,质点在每小段的运动都可以看做半径为某个合适值的圆周运动的部分,进而采用圆周运动的分析方法来进行研究,叫做曲率半径,如图所示,试据此分析图所示的斜抛运动中。轨迹最高点处的曲率半径;
      (3)事实上,对于涉及曲线运动加速度问题的研究中,“化曲为圆”并不是唯的方式,我们还可以采用一种“化圆为抛物线”的思考方式,匀速圆周运动在短时间内可以看成切线方向的匀速运动,法线方向的匀变速运动,设圆弧半径为R,质点做匀速圆周运动的速度大小为v,据此推导质点在做匀速圆周运动时的向心加速度a。
      参考答案
      一、单项选择题:本题共6小题,每小题4分,共24分。在每小题给出的四个选项中,只有一项是符合题目要求的。
      1、D
      【解析】
      令a到节点的高度为h1,b到节点的高度为h2,节点到M的水平距离为x1,节点到N的水平距离为x2,a端绳子和水平方向的夹角为α,b端绳子和水平方向的夹角为β,对绳子节点进行受力分析,如图所示:
      AB.当衣架钩在晾衣绳中点时,设a、b到节点绳子长度为L,根据几何关系有:,,因为h1<h2,可得:
      α<β,
      根据平衡条件:Facsα=Fbcsβ,可得:

      则:
      Fa<Fb,
      故AB错误;
      CD.衣架钩在杆M、N中间位置时,根据几何关系:,,x1=x2,因为h1<h2,可得:
      α<β,
      根据平衡条件:Facsα=Fbcsβ,可得:

      则:
      Fa<Fb,
      故C错误,D正确。
      故选D。
      2、B
      【解析】
      b、e两点到点电荷O的距离相等,根据可知两点处的电场强度大小相等,但是方向不同,故电场强度不同,A错误;b、e两点到点电荷O的距离相等,即两点在同一等势面上,电势相等,c、d两点到点电荷O的距离相等,即两点在同一等势面上,电势相等,故b、c两点间电势差等于e、d两点间电势差,B正确;在正电荷产生的电场中,距离点电荷越近,电势越高,故a点的电势低于c点的电势,b点电势低于d点电势,而负电荷在低电势处电势能大,故负电子在d点的电势能小于在b点的电势能,CD错误;
      【点睛】
      本题的关键是掌握点电荷电场规律:①距离正点电荷越近,电势越高,电场强度越大,②在与点电荷等距的点处的电势相等,③负点电荷在低电势处电势能大.
      3、C
      【解析】
      A. 共有种不同频率的光子辐射出来,选项A错误;
      B. 其中能级差大于2.29eV的跃迁有:4→1、3→1、2→1、4→2,即共有4种不同频率的光子能使该金属发生光电效应现象,选项B错误;
      C. 根据光电效应规律可知,入射光子的频率越高,逸出光电子的最大初动能越大,选项C正确;
      D. 从金属板中逸出的光电子是,不是粒子,选项D错误。
      故选C。
      4、D
      【解析】
      A中采用了理想模型法;B中采用控制变量法;C中采用了微元法;D中是极限思维法;
      故选D.
      5、D
      【解析】
      A.如果物体从外界吸收热量时,再对外做功,则内能可能减小,可能不变,可能增加,A错误;
      B.如果物体对外界做功的同时,再从外界吸收热量,则其内能可能减小,可能不变,可能增加,B错误;
      CD.温度是分子平均动能大小的标志,温度升高,物体内大量分子热运动的平均动能增大,C错误D正确。
      故选D。
      6、B
      【解析】
      设t时间内有V体积的水打在钢板上,则这些水的质量为:
      m=ρV=ρSvt
      以这部分水为研究对象,它受到钢板的作用力为F,以水运动的方向为正方向,由动量定理有:
      Ft=0-mv,
      即:
      F=-=-ρSv1,
      负号表示水受到的作用力的方向与水运动的方向相反;由牛顿第三定律可知,水对钢板的冲击力大小也为ρSv1.
      A. ,与结论不相符,选项A错误;
      B. ,与结论相符,选项B正确;
      C. ,与结论不相符,选项C错误;
      D. ,与结论不相符,选项D错误。
      二、多项选择题:本题共4小题,每小题5分,共20分。在每小题给出的四个选项中,有多个选项是符合题目要求的。全部选对的得5分,选对但不全的得3分,有选错的得0分。
      7、BC
      【解析】
      根据图象求出各状态下的压强与温度,然后由理想气体状态方程解题。
      【详解】
      由图示可知,pa=p0,pb=pc=2p0,Ta=273+27=300K,Tc=273+327=600K,由数学知识可知,tb=2ta=54℃,Tb=327K;由理想气体状态方程得:

      则,由理想气体状态方程可知:
      故BC正确,AD错误;
      故选BC。
      【点睛】
      解题时要注意横轴表示摄氏温度而不是热力学温度,否则会出错;由于题目中没有专门说明ab是否在同一条直线上,所以不能主观臆断b状态的温度。
      8、BD
      【解析】
      AB.设AB两粒子在磁场中做圆周运动的半径分别为R和r,
      根据上图可知
      联立解得
      故A错误,B正确。
      CD.粒子在磁场中做匀速圆周运动,洛伦兹力提供向心力, 由牛顿第二定律得
      解得,由题意可知,两粒子的v大小与B都相同,则AB两粒子的之比与粒子的轨道半径成反比,即粒子比荷之比为,故C错误,D正确。
      故选BD。
      9、BCE
      【解析】
      A.雨过天晴时,常在天空出现彩虹,这是太阳光通过悬浮在空气中细小的水珠折射而成的,白光经水珠折射以后,分成各种彩色光,这种现象叫做光的色散现象,故A错误;
      B.偏振是横波特有的现象,所以偏振现象说明光是一种横波,故B正确;
      C.根据波传播的特点可知,光从空气射入水中时,光的频率保持不变。故C正确;
      D.光学镜头上的增透膜是膜的前后表面反射光出现叠加,利用光的干涉现象,故D错误;
      E.水对红色光的折射率小小于对蓝色光的折射率,由可知红色光在水中的速度大于蓝色光的速度,故E正确;
      故选BCE。
      10、BC
      【解析】
      A.根据电势能与电势的关系Ep=qφ,场强与电势的关系得
      由数学知识可知Ep−x图象切线的斜率
      x2处切线斜率为零,则x2处电场强度为零,选项A错误;
      B.由图看出在0∼x2段图象切线的斜率一直为正,由上式知场强方向没变,处为粒子电势能最大位置,则处为粒子动能最小,所以粒子在段速度一直在减小,选项B正确;
      C.根据电势能与电势的关系Ep=qφ,粒子带负电,即q

      相关试卷

      2026届吉林省白城市通榆一中高三下学期第六次检测物理试卷含解析:

      这是一份2026届吉林省白城市通榆一中高三下学期第六次检测物理试卷含解析,共17页。试卷主要包含了考生要认真填写考场号和座位序号等内容,欢迎下载使用。

      2026届吉林省白城市洮北区第一中学高三下学期第六次检测物理试卷含解析:

      这是一份2026届吉林省白城市洮北区第一中学高三下学期第六次检测物理试卷含解析,共17页。试卷主要包含了答题时请按要求用笔等内容,欢迎下载使用。

      2026届吉林省白城市通榆县第一中学高考物理一模试卷含解析:

      这是一份2026届吉林省白城市通榆县第一中学高考物理一模试卷含解析,共16页。试卷主要包含了考生必须保证答题卡的整洁等内容,欢迎下载使用。

      资料下载及使用帮助
      版权申诉
      • 1.电子资料成功下载后不支持退换,如发现资料有内容错误问题请联系客服,如若属实,我们会补偿您的损失
      • 2.压缩包下载后请先用软件解压,再使用对应软件打开;软件版本较低时请及时更新
      • 3.资料下载成功后可在60天以内免费重复下载
      版权申诉
      若您为此资料的原创作者,认为该资料内容侵犯了您的知识产权,请扫码添加我们的相关工作人员,我们尽可能的保护您的合法权益。
      入驻教习网,可获得资源免费推广曝光,还可获得多重现金奖励,申请 精品资源制作, 工作室入驻。
      版权申诉二维码
      欢迎来到教习网
      • 900万优选资源,让备课更轻松
      • 600万优选试题,支持自由组卷
      • 高质量可编辑,日均更新2000+
      • 百万教师选择,专业更值得信赖
      微信扫码注册
      手机号注册
      手机号码

      手机号格式错误

      手机验证码 获取验证码 获取验证码

      手机验证码已经成功发送,5分钟内有效

      设置密码

      6-20个字符,数字、字母或符号

      注册即视为同意教习网「注册协议」「隐私条款」
      QQ注册
      手机号注册
      微信注册

      注册成功

      返回
      顶部
      学业水平 高考一轮 高考二轮 高考真题 精选专题 初中月考 教师福利
      添加客服微信 获取1对1服务
      微信扫描添加客服
      Baidu
      map