搜索
      上传资料 赚现金

      2025—2026学年度山东省菏泽市鄄城县第一中学高二上学期第五次定时训练历史试题(解析版)

      • 1.54 MB
      • 2026-01-27 22:46:35
      • 14
      • 0
      • 教习网2771476
      加入资料篮
      立即下载
      2025—2026学年度山东省菏泽市鄄城县第一中学高二上学期第五次定时训练历史试题(解析版)第1页
      高清全屏预览
      1/11
      2025—2026学年度山东省菏泽市鄄城县第一中学高二上学期第五次定时训练历史试题(解析版)第2页
      高清全屏预览
      2/11
      2025—2026学年度山东省菏泽市鄄城县第一中学高二上学期第五次定时训练历史试题(解析版)第3页
      高清全屏预览
      3/11
      还剩8页未读, 继续阅读

      2025—2026学年度山东省菏泽市鄄城县第一中学高二上学期第五次定时训练历史试题(解析版)

      展开

      这是一份2025—2026学年度山东省菏泽市鄄城县第一中学高二上学期第五次定时训练历史试题(解析版),共11页。试卷主要包含了单选题,非选择题等内容,欢迎下载使用。
      一、单选题
      1.炎帝是我国传说中的英雄,也有人认为他就是神农氏。据传他使用“焚林而田”的耕作方法,还发明耒、耜等生产工具。这些传说( )
      A.可作为中国原始农耕的直接证据B.是没有史料价值的想象
      C.折射出中国农耕文明源远流长D.证明了炎帝的真实存在
      2.据《史记·周本纪》载,周武王“率戎车三百乘,虎贲三千人,甲士四万五千人,以东伐纣”。而战国晚期,秦、齐、楚等诸侯国都拥有人数近百万的军队,连七国中最小的韩国也有30万兵力。这一变化主要是因为( )
      A.军事理论的形成B.生产方式的变革
      C.政治制度的演进D.地形地势的利用
      3.现代考古在秦、魏等国故地出土了许多生铁铸造的农具。1950~1951年河南辉县发掘了5座大型魏墓,1号墓出土铁器65件,其中农具占58件,包括䦆、锄、铲、镰、犁铧等一整套铁农具。材料说明战国时期
      A.生铁铸造由魏国独断经营B.成套铁农具有利农业精耕细作
      C.铁制农具成为随葬必备品D.铁制农具最早出现于河南辉县
      4.魏晋南北朝时期,石崇的庄园内依附人口超两千,包含佃客、部曲等,庄园跨数县,拥有广袤农田、繁茂山林、各类作坊,且自备私兵。同时期黄河流域庄园主群体中,这类集土地、人口、武装于一体的占比达七成。由此可见,这一时期的庄园( )
      A.推动了小农经济发展B.增加了国家赋税收入
      C.加剧中央集权的弱化D.与租庸调制有效配合
      5.下表是唐朝至宋元时期有关契约的记述。这反映了( )
      A.经济发展使契约制度逐渐成型
      B.契约订立的程序日渐完善
      C.法律条款保证了契约制度实施
      D.政府对契约信用监管加强
      6.明朝初期,为解决边疆军粮供应问题创立“开中法”,即商人向边关输送粮草可换取官府颁发的“盐引”(食盐运销许可凭证)。一时间,山西“富商大贾,自出财力,招游民垦田塞下。每岁所得谷粟,尽输边仓。而盐商之利,十倍于农”。这说明该制度( )
      A.加速了赋役的货币化进程B.阻碍了全国性市场网络的形成
      C.解决了边境军事防御压力D.推动了区域性商人群体的崛起
      7.下图所示为部分年份英、美、日三国对华输出商品在近代中国总进口中份额变化情况。该情况应存在于( )
      A.1841—1868年
      B.1868—1895年
      C.1895—1922年
      D.1922—1949年
      8.考古学家对亚欧大陆北部一个遗址的研究发现:公元前2千纪早期,该遗址中牛的数量最多,其次是羊和马;公元前2千纪中后期,牛的数量逐渐减少,羊马及御马工具数量增加。上述发现说明该地区( )
      A.游牧经济发展B.定居人口数量增加C.早期国家的形成D.农耕经济占据主导
      9.如图为世界物种交流过程中两种作物的传播路线示意图,两种作物是
      A.小麦、玉米B.玉米、水稻C.小麦、甘蔗D.水稻、甘蔗
      10.欧洲人向美洲输出工业品,及其用工业品(从非洲)换来的黑人奴隶,在美洲换成白银,再把这些白银运往亚洲,换取亚洲的生丝、绸缎棉布、瓷器、茶叶、香料、胡椒,运回欧洲。材料说明( )
      A.新航路开辟后洲际经济联系大大加强
      B.亚洲和美洲已成为西方工业品市场
      C.掠夺美洲是西欧资本积累的主要途径
      D.亚洲成为当时世界经济贸易的中心
      11.16世纪,荷兰肖像画中人物多是商人,而其他国家肖像画展示的则是帝王将相、达官贵人。这是因为荷兰( )
      A.商业贸易兴盛B.文艺复兴深入C.地理位置优越D.王权逐渐加强
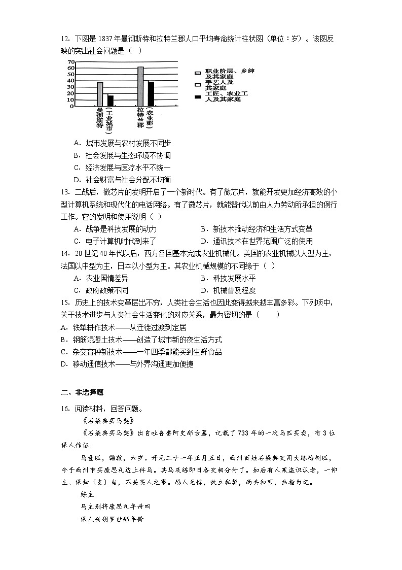
      12.下图是1837年曼彻斯特和拉特兰郡人口平均寿命统计柱状图(单位:岁)。该图反映的突出社会问题是( )
      A.城市发展与农村发展不同步
      B.社会发展与生态环境不协调
      C.经济发展与医疗水平不统一
      D.社会财富与社会分配不均衡
      13.二战后,微芯片的发明开启了一个新时代。有了微芯片,就能开发更加经济高效的小型计算机系统和现代化的电话网络。有了微芯片,就能替代以前由人力劳动所承担的例行工作。它的发明和使用说明( )
      A.战争是科技发展的动力B.新技术推动经济和生活方式变革
      C.电子计算机时代到来了D.通讯技术在世界范围广泛的使用
      14.20世纪40年代以后,西方各国基本完成农业机械化。美国的农业机械以大型为主,法国以中型为主,日本以小型为主。其农业机械规模的不同缘于( )
      A.农业国情差异B.科技发展水平
      C.政府政策不同D.机械普及程度
      15.历史上的技术变革层出不穷,人类社会生活也因此变得越来越丰富多彩。下列项中,关于技术进步与人类社会生活变化的对应关系,最为密切的是( )
      A.铁犁耕作技术——从迁徙过渡到定居
      B.钢筋混凝土技术——创造了城市新的夜生活方式
      C.杂交育种新技术——一年四季都能买到生鲜食品
      D.移动通信技术——与外界沟通更加便捷
      二、非选择题
      16.阅读材料,回答问题。
      《石染典买马契》
      《石染典买马契》出自吐鲁番阿史那古墓,记载了733年的一次马匹买卖,有3位保人作证:
      马壹匹,骝敦,六岁。开元二十一年正月五日,西州百姓石染典交用大练拾捌匹,今于西州市买康思礼边上件马。其马及练即日各交相分付了。如后有人寒盗识认者,一仰主、保知(支)当,不关买人之事。恐人无信,故立私契,两共和可,画指为记。
      练主
      马主别将康思礼年卅四
      保人兴胡罗世那年卌
      保人兴胡安达汉年卌五
      保人西州百姓石早寒年五十
      ——摘编自李锦绣《从敦煌吐鲁番文书看唐代丝绸之路上的剑南丝绸》
      提取材料信息,概括该契约的基本信息,并说明上述材料对研究唐代社会发展状况有哪些史料价值。
      17.阅读材料,完成下列要求。
      材料 宋朝的海外贸易概况(部分)
      利用上表的史料进行互证,说明宋朝时期海外贸易的特点。
      18.阅读材料,回答问题。
      国际贸易是现代化的重要引擎,深刻影响着全球关系,也影响着近代中国城市的商业贸易。
      材料一 国际贸易中心演变示意图
      ——摘编自汪亮《国际贸易中心城市崛起的经济与启示》
      (1)阅读材料一并结合所学,参照③和⑤的表述,为①、②、④国际贸易中心的演变作出解读。
      ①15世纪, 。
      ②16、17世纪, 。
      ③18世纪中期到19世纪中期,英国通过工业革命成为“世界工厂”和世界贸易中心。
      ④19世纪末20世纪初, 。
      ⑤二战后,随着第三次科技革命和亚太地区经济崛起,又一批国际贸易中心陆续出现,包括巴黎、东京、香港、上海等。
      材料二 明末清初,汉口得以居中得水、九省通衢的区位优势,成为全国四大名镇之一,是全国性的大型内陆商埠。
      1862年,江汉关设立。1867年对外贸易额仅3500万海关两,1902年达10.32亿海关两,外贸总额长期居全国第二。汉口“集中土货,运沪出口,收纳洋货,散销内地。”20世纪初,在汉口的外商工厂达40余家,涉及制茶、打包业等门类。到抗战前夕,共有中外400多艘轮船在此经营国内外68条航线。
      19世纪后期汉口码头情景:近处为木帆船,远处为蒸汽船
      ——摘编自“江汉关博物馆”《风雨沧桑江汉关》等
      (2)阅读材料二,在国际贸易的影响下,简述江汉关设置后汉口商业贸易发生的变化。
      19.阅读材料,完成下列要求。
      材料 下图是西方学者绘制的一幅历史地图,包含了多种历史信息。
      紧扣材料所示信息,结合世界史相关知识,为该图命名,并阐释命名理由。(要求:名称中须包含时间尺度;史实准确,逻辑严谨,表述清晰)
      参考答案
      1.【答案】C
      【详解】根据材料主题干的设问词可知本题是推断题。根据材料时间信息可知准确时空是:原始社会的中国。根据材料并结合所学:传说中炎帝发明农耕工具和方法,传说是对历史的一种折射,这说明我国在原始社会时期就已经产生了农业种植并且已有了成型的生产工具,折射出中国农耕文明源远流长,C项正确;传说不能直接作为历史证据,因为传说是口耳相传的,缺乏直接的考古或文献证据支持,排除A项;传说虽然不能作为直接证据,但并非完全没有史料价值,传说往往反映了古代社会的某些真实情况或文化记忆,因此这一选项过于绝对,排除B项;传说无法证明历史人物的真实存在,炎帝是否真实存在仍需考古或文献证据支持,排除D项。
      2.【答案】B
      【详解】材料显示周武王时期,军队较少,战国晚期各诸侯国军队数量大为增加,据所学可知,这是因为战国时期社会经济得到发展,在人口迅速增加的基础上,军队的数量也必然增加,B项正确;题干涉及时段是周武王至战国晚期,据所学可知,周武王时期也有军事理论只不过战国时期伴随着兵家的出现,军事理论更系统,排除A项;据所学可知,“政治制度的演进”说法笼统,指代不明,政治制度与军队数量的多少没有必然关系,排除C项;材料仅显示周武王至战国晚期军队数量明显增加,据材料无法得出是因为战国时期战争中人们对地形地势的利用导致军队数量增加,排除D项。
      3.【答案】B
      【详解】紧扣材料中“锄、铲、镰、犁铧等一整套铁农具”可知战国时期农业生产工具提高了精耕细作水平。A项的表述与题目中的信息“在秦、魏等国……出土……生铁铸造的农具”不符;C项中“必备品”的说法过于绝对,应排除;D项的表述从题目中无法看出,应排除。故B项的表述与题意相符。
      【考点定位】 本题考查古代中国的农业经济。
      4.【答案】C
      【详解】根据材料信息可知,庄园集土地、人口、武装于一体,庄园主拥有大量的依附人口、广袤土地和私兵,这意味着地方庄园主势力强大,他们在经济上自给自足,军事上拥有武装,对中央政权的向心力减弱,有较大的独立性,严重削弱了中央对地方的控制,加剧了中央集权的弱化,C项正确;材料中提到的庄园内有大量依附人口(佃客、部曲等),庄园规模大,集土地、人口、武装于一体,庄园经济的发展会吸引大量人口依附于庄园,导致从事小农经济的人口减少,而且庄园经济一定程度上会侵占小农的土地等资源,不利于小农经济的发展,排除A项;庄园主凭借其庞大的庄园经济,往往会通过各种手段隐瞒土地和人口,减少向国家缴纳的赋税,这会使国家赋税收入减少,而不是增加,排除B项;租庸调制是唐朝前期实行的赋税制度,它以均田制为基础,规定了农民向国家缴纳赋税和服徭役的方式,魏晋南北朝时期还未出现租庸调制,所以不存在与租庸调制有效配合的情况,排除D项。
      5.【答案】D
      【详解】据本题主题干的设问词,可知这是本质题。据本题时间信息可知准确时空是:唐朝至宋元时期(中国)。根据材料和所学知识可知,唐朝时期,已有对债务违约的明确法律处罚,这显示了政府对于契约信用的初步监管;到了宋代,政府进一步细化了买卖契约的订立程序,包括先问亲邻、输钱印契、过割赋税、原主离业等环节,这些规定旨在确保契约的合法性和公正性,体现了政府对契约信用的进一步监管;而元代则要求“经官给据”才能进入契约订立的其他程序,这更是加强了政府对契约订立过程的直接监管,确保了契约的合法性和有效性,D项正确;材料内容是关于契约的管理而非契约制度逐渐成型,A项不符合题意,排除A项;材料是关于对契约的管理而非契约订立的程序,B项不符合题意,排除B项;材料主旨并不是在强调契约制度实施概况,而是关于契约的管理,排除C项。故选D项。
      6.【答案】D
      【详解】据材料可知,山西的富商大贾利用“开中法”的政策,积极参与运粮换盐引的活动,通过在塞下垦田等方式获取利益,逐渐形成了有一定规模和影响力的商人群体。结合所学可知,明清时期形成了以地域为中心的商帮,山西商帮是其中重要的一支,所以“开中法”推动了区域性商人群体的崛起,D项正确;材料描述的是“开中法”下商人通过运粮换盐引获利以及在塞下垦田等情况,并未涉及赋役征收形式从实物、劳役向货币的转变,排除A项;“开中法”主要围绕边疆军粮供应和盐商获利展开,此举对于全国性市场网络的形成具有一定的促进作用,而非阻碍,排除B项;“开中法”主要解决的是边疆军粮供应问题,虽然军粮供应对军事防御有重要作用,但仅靠这一制度并不能完全解决边境军事防御压力,且边境军事防御压力还涉及军事部署、兵力配备、武器装备等诸多方面,排除C项。
      7.【答案】C
      【详解】
      1841—1868年日本处于封建社会,遭受列强侵略,面临沦为半殖民地的危机,对华输出商品不可能高于英国,排除A项;1868—1895年日本正在进行明治维新,资本主义发展处于起步阶段,对华输出商品不可能高于英国,排除B项;1922—1949年,其间发生第二次世界大战,日本战败投降后与中国的贸易更是少之又少,而非依然超过英美,排除D项。
      8.【答案】A
      【详解】根据题干可知,公元前2千纪早期 以牛为主,羊、马为辅,到了晚期牛减少,羊、马、御马工具增多,牛(农耕畜力 )减少,羊、马(游牧畜种 )及御马工具(游牧需求 )增多,反映经济从农耕为主向游牧发展,A项正确;游牧经济发展与定居人口数量增多矛盾,排除B项;题干强调的是经济结构变化,与早期国家形成无关,排除C项;据材料“牛的数量下降”可知农耕经济地位减弱而非占据主导,排除D项。
      9.【答案】C
      【详解】根据材料可知,白色箭头所代表的农作物以西亚北非为中心,向其他大洲传播,结合所学可知,小麦是人类最早种植的粮食作物,小麦原产于北非或者西亚;黑色箭头所代表的农作物以东南亚和印度地区为中心,向其他地区传播,结合所学可知,甘蔗原产地可能是新几内亚或印度,后来传播到南洋群岛。C项正确;结合所学可知,玉米的原产于中美洲和南美洲。进而向其他地区传播,与图示传播起源地不符,排除AB项;水稻起源于中国和印度,与与图示传播起源地不符,排除D项。故选C项。
      10.【答案】A
      【详解】依据材料和所学知识,新航路开辟后,欧洲商人奔走于从欧洲到非洲、美洲、亚洲的世界各地,掀起一场“商业革命”,大大加强了洲际经济联系,A项正确;由材料“欧洲人向美洲输出工业品,及其用工业品(从非洲)换来的黑人奴隶”,当时欧洲的工业品销往的主要是非洲和美洲,排除B项;由材料“(从非洲)换来的黑人奴隶,在美洲换成白银,换取亚洲的生丝、绸缎、棉布、瓷器、茶叶、香料、胡椒”可知,欧洲的掠夺遍及亚、非、美洲,排除C项;新航路开辟后,各地商品在欧洲市场上出现,开始形成以欧洲为中心的世界市场,排除D项。
      11.【答案】A
      【详解】根据题干及结合所学可知,16世纪的荷兰成为欧洲商业贸易的中心,商人阶层崛起并积累了大量财富。经济地位的提升使商人成为社会的重要力量,他们有能力定制肖像画以彰显自身地位和成就,因此荷兰肖像画中商人形象居多,A项正确;文艺复兴强调人文主义,注重表现人的价值,但这一思潮在欧洲多个国家均有影响,并非荷兰独有的特征,排除B项;地理位置优越是荷兰商业兴盛的重要条件之一,但它是商业发展的“原因”而非直接导致肖像画题材差异的“结果”,排除C项;16世纪的荷兰并未出现王权加强的情况,反而在16世纪末爆发资产阶级革命,最终摆脱西班牙统治建立了荷兰共和国,王权薄弱,排除D项。
      12.【答案】B
      【详解】据本题提示词可知,这是本质题,时空是 1837 年的英国。据材料 “1837 年曼彻斯特和拉特兰郡人口平均寿命统计柱状图” 及所学知识,19 世纪 30 年代英国处于工业革命时期,在曼彻斯特工业城市中职业阶层、乡绅及其家庭平均寿命较高,工匠、农业工人及其家庭平均寿命较低,拉特兰郡也有类似情况 ,工业革命推动社会快速发展,但同时带来环境污染等生态问题,工匠、农业工人等群体工作生活环境恶劣,致使平均寿命低,反映出社会发展与生态环境不协调,B项正确;据所学知识,柱状图重点在不同阶层平均寿命对比,并非城市与农村发展同步性问题,排除A项;据所学知识,当时医疗水平随经济发展在进步,且材料无信息表明平均寿命差异由医疗水平导致,排除C项;据所学知识,虽然社会财富分配不均衡会有影响,但从平均寿命数据主要体现的是生态环境对不同阶层的作用,并非社会财富与分配不均衡本质,排除D项。故选B项。
      13.【答案】B
      【详解】据材料“有了微芯片,就能开发更加经济高效的小型计算机系统和现代化的电话网络。有了微芯片,就能替代以前由人力劳动所承担的例行工作”,说明新技术推动经济和生活方式变革,B项正确;材料强调微芯片这种新技术推动经济和社会生活的变革,没有涉及战争是科技发展的动力,排除A项;ENIAC 标志着电子计算机时代到来,排除C项;材料没涉及通讯技术在世界范围广泛的使用,排除D项。
      14.【答案】A
      【详解】根据材料可知,美国、法国、日本农业机械化规模分别是大型、中型、小型为主,这种差异显然与各国农业的基本条件相关,比如美国地广人稀,平原辽阔,适合大规模机械化;法国中等规模农场为主,适合中型机械;日本地形多山,耕地分散且面积小,适合小型机械。因此,差异的根本原因是各国自然条件、土地制度、农业经营规模等农业国情的不同,A项正确;20世纪40年代后三国科技水平都较高,并非制约机械类型的主要因素,排除B项;政府政策不是“规模不同”的主要原因,国情才是决定政策的基础,排除C项;机械普及程度是结果或表现,不是原因,排除D项。
      15.【答案】D
      【详解】移动通信技术可以让人们不依靠电话线等,无线实现沟通,使人们与外界沟通更加方便,选D项。铁犁耕作技术提高了耕作效率,促进了生产力的发展,但是它对人类从迁徙过渡到定居的作用并不大,据所学可知,促进人类从迁徙过渡到定居的主要原因是原始农业的出现,排除A项。钢筋混凝土技术能够建筑高楼大厦,但不能说创造了城市新的夜生活方式,排除B项。杂交育种新技术能够增加农作物产量和抗病能力,与“生鲜食品”无关,“生鲜食品”依托冷链物流等技术,排除C项。
      16.【答案】信息:交易商品的名称、数量及价格等详细内容;明确交易双方的责、权、利;末尾有保人签名。价值:是研究唐代历史的第一手史料,为研究唐代商业契约(唐代商业贸易)、唐代丝绸之路上的商业贸易、边疆行政机构等提供了重要的实物证据。
      【详解】信息:根据材料“马壹匹,骝敦,六岁。开元二十一年正月五日,西州百姓石染典交用大练拾捌匹,今于西州市买康思礼边上件马”可知,交易商品的名称、数量及价格等详细内容;根据材料“其马及练即日各交相分付了。如后有人寒盗识认者,一仰主、保知(支)当,不关买人之事。恐人无信,故立私契,两共和可,画指为记”可知,明确交易双方的责、权、利;根据材料“保人兴胡罗世那年卌、保人兴胡安达汉年卌(五)保人西州百姓石早寒年五十”可知,末尾有保人签名。价值:根据材料“《石染典买马契》出自吐鲁番阿史那古墓,记载了733年的一次马匹买卖,有3位保人作证”“开元二十一年正月五日,西州百姓石染典交用大练拾捌匹,今于西州市买康思礼边上件马。”可知,是研究唐代历史的第一手史料,为研究唐代商业契约(唐代商业贸易)、唐代丝绸之路上的商业贸易、边疆行政机构等提供了重要的实物证据。
      17.【答案】说明:史料①③互证,说明宋朝时期海外贸易受到官方重视(宋朝政府设置专门机构管理海外贸易);史料①④互证,说明宋朝时期海外贸易范围广阔;史料②③或②④互证,说明宋朝时期海外贸易商品种类丰富;四则史料共同说明宋朝时期海外贸易繁荣。
      【详解】首先,明确题目要求:要求选取史料中的相互印证,说明宋朝时期对外贸易的特点。其次,阅读材料,提取信息,如史料①③互证,根据材料①“商人出海外蕃国贩易者,令并诣两浙司市舶司请给官券”、史料③“商人言船大人众则敢往”可知宋朝时期海外贸易受到官方重视。史料①④互证,根据材料史料①“凡大食、古逻、阇婆、占城、勃泥……诸蕃并通贸易”、史料④“约四十日到地名蓝里,……再乘东北风六十日顺风方到(麻离拔国)”得出史料①④说明宋朝时期海外贸易范围广阔。史料②③或②④互证。根据材料②“肉豆蔻、安息香、芦荟……本国(大食)所产,多运载与三佛齐贸易商贾转贩以至中国”、③“璘瑁苏木凡粗色抽三分,抽外官市各有差”、④“博买苏木、白锡、长白藤。”得出宋朝时期海外贸易商品种类丰富。最后,总结升华,说明四则史料共同说明宋朝海外贸易繁荣。
      18.【答案】(1)①15世纪,意大利的威尼斯、佛罗伦萨等城市,依托优越的地理位置,垄断了地中海地区贸易,成为国际贸易中心。 ②16、17世纪,随着新航路开辟,欧洲贸易中心从地中海转移到大西洋沿岸,里斯本、阿姆斯特丹、伦敦等城市先后成为国际贸易中心。 ④19世纪末20世纪初,美、德等新兴工业国家兴起,英国的贸易垄断地位被打破,世界贸易形成了多中心的格局。
      (2)变化:商贸地位从四大名镇之一的内陆商埠上升成为对外贸易的第二大口岸;贸易规模迅速扩大;贸易种类从传统商品贸易到出口农副土特产品、销售工业制成品;为商贸服务的近代企业大量兴起;运输工具从传统的车船到近代的轮船转变,涉及国内外众多航线。
      【详解】(1)本题是特点题,据材料一图可知15世纪的贸易中心在地中海地区,并结合所学知识可知①15世纪,意大利的威尼斯、佛罗伦萨等城市,依托优越的地理位置,垄断了地中海地区贸易,成为国际贸易中心。
      据材料一图可知16-17世纪的贸易中心有佛罗伦萨、阿姆斯特丹、伦敦等,并结合所学可知②16、17世纪,随着新航路开辟,欧洲贸易中心从地中海转移到大西洋沿岸,里斯本、阿姆斯特丹、伦敦等城市先后成为国际贸易中心。
      据图一19世纪末兴起的贸易中心是纽约,并结合所学可知④19世纪末20世纪初,美、德等新兴工业国家兴起,英国的贸易垄断地位被打破,世界贸易形成了多中心的格局。
      (2)变化:据材料“1867年对外贸易额仅3500万海关两,1902年达10.32亿海关两,外贸总额长期居全国第二。”可得出商贸地位从四大名镇之一的内陆商埠上升成为对外贸易的第二大口岸;据材料“1867年对外贸易额仅3500万海关两,1902年达10.32亿海关两”可得出贸易规模迅速扩大;据材料“集中土货,运沪出口,收纳洋货,散销内地。”可得出贸易种类从传统商品贸易到出口农副土特产品、销售工业制成品;据材料“20世纪初,在汉口的外商工厂达40余家,涉及制茶、打包业等门类。”可得出为商贸服务的近代企业大量兴起;据材料“到抗战前夕,共有中外400多艘轮船在此经营国内外68条航线。”可得出运输工具从传统的车船到近代的轮船转变,涉及国内外众多航线。
      19.【答案】
      示例:
      全球范围的奴隶贸易(从新航路开辟到19世纪)。
      理由:根据地图所绘,奴隶贩子的路线、外销以换取奴隶的货物、外销供奴隶使用的货物遍布多个大洲,地图中也绘制出南北美洲的轮廓,所以此时是新航路开辟发现新大陆之后,世界市场雏形出现,全球贸易网开始形成;地图图例中重点介绍了与奴隶、货物相关的信息,所以该图应是全球范围的奴隶贸易。工业革命的发展壮大了工业资产阶级的力量。工业资产阶级需要采取新的剥削方法获取利润,要求在非洲占领殖民地的同时,利用非洲的劳动力取得更高的利润,因此他们反对奴隶贸易。同时工业革命的发展,使得欧洲手工业者和农村的小农大量失业和破产,他们和印度、中国等地的移民一起,缓和了欧美因废奴造成的劳动力紧缺状态,从而使奴隶贸易失去了市场。美洲奴隶制种植园经济的破产也是奴隶贸易终止的一个重要原因。而废奴运动的发展又从思想上为废除奴隶贸易奠定了基础。所以这张地图的时间尺度应是在新航路开辟之后到19世纪。
      综上,将此图命名为全球范围的奴隶贸易(从新航路开辟到19世纪)。
      【详解】
      命题点:新航路开辟、早期殖民扩张、工业革命、奴隶贸易、全球贸易网形成等
      本题延续了辽宁卷在开放性试题上创新的思路,且注重对图示、地图的考查,本题用为地图命名的方式,考查学生审读地图的能力和获取与解读信息的能力,通过阐释命名的理由,考查了学生对知识的综合运用能力和历史解释、时空观念等核心素养,这也启示我们平时复习时要关注教材中的地图、插图、表格等信息,不但要注意其内容,也要注意其标题。时期
      史料记述

      《唐律》:“诸负债,违契不偿,一定(同匹)以上,违三十目笞二十,二十日以上加一等”

      政府规定订立买卖契约应由先问亲邻、输钱印契、过割赋税、原主离业四个环节组成

      法律要求“经官给据”才能进入契约订立的其他程序
      序号
      史籍
      史料 内容

      《宋史·食货志》
      "凡大食、古逻、阇婆、占城、勃泥……诸蕃并通贸易""商人出海外蕃国贩易者,令并诣两浙司市舶司请给官券……"

      《诸蕃志》
      "肉豆蔻、安息香、芦荟……本国(大食)所产,多运载与三佛齐贸易商贾转贩以至中国"

      《萍洲可谈》
      "璘瑁苏木凡粗色抽三分,抽外官市各有差……""商人言船大人众则敢往……货多陶器,大小相套"

      《岭外代答》
      "广州……发船乘北风行,约四十日到地名蓝里,博买苏木、白锡、长白藤。……再乘东北风六十日顺风方到(麻离拔国)"

      相关试卷

      2025—2026学年度山东省菏泽市鄄城县第一中学高二上学期第五次定时训练历史试题(解析版):

      这是一份2025—2026学年度山东省菏泽市鄄城县第一中学高二上学期第五次定时训练历史试题(解析版),共11页。试卷主要包含了单选题,非选择题等内容,欢迎下载使用。

      2025—2026学年度山东省菏泽市鄄城县第一中学高二上学期第六次定时训练历史试题(解析版):

      这是一份2025—2026学年度山东省菏泽市鄄城县第一中学高二上学期第六次定时训练历史试题(解析版),共11页。试卷主要包含了选择题,非选择题,共4小题,共55分等内容,欢迎下载使用。

      2025—2026学年度山东菏泽鄄城县第一中学高二上学期第五次定时训练(12月)历史试卷(含答案):

      这是一份2025—2026学年度山东菏泽鄄城县第一中学高二上学期第五次定时训练(12月)历史试卷(含答案),共8页。试卷主要包含了单选题,材料题等内容,欢迎下载使用。

      资料下载及使用帮助
      版权申诉
      • 1.电子资料成功下载后不支持退换,如发现资料有内容错误问题请联系客服,如若属实,我们会补偿您的损失
      • 2.压缩包下载后请先用软件解压,再使用对应软件打开;软件版本较低时请及时更新
      • 3.资料下载成功后可在60天以内免费重复下载
      版权申诉
      若您为此资料的原创作者,认为该资料内容侵犯了您的知识产权,请扫码添加我们的相关工作人员,我们尽可能的保护您的合法权益。
      入驻教习网,可获得资源免费推广曝光,还可获得多重现金奖励,申请 精品资源制作, 工作室入驻。
      版权申诉二维码
      欢迎来到教习网
      • 900万优选资源,让备课更轻松
      • 600万优选试题,支持自由组卷
      • 高质量可编辑,日均更新2000+
      • 百万教师选择,专业更值得信赖
      微信扫码注册
      手机号注册
      手机号码

      手机号格式错误

      手机验证码 获取验证码 获取验证码

      手机验证码已经成功发送,5分钟内有效

      设置密码

      6-20个字符,数字、字母或符号

      注册即视为同意教习网「注册协议」「隐私条款」
      QQ注册
      手机号注册
      微信注册

      注册成功

      返回
      顶部
      学业水平 高考一轮 高考二轮 高考真题 精选专题 初中月考 教师福利
      添加客服微信 获取1对1服务
      微信扫描添加客服
      Baidu
      map