





所属成套资源:湖北省随州市部分高中2025-2026学年高二上学期期末联考各学科试题及答案
湖北省随州市部分高中2025-2026学年高二上学期期末联考历史试题(Word版附解析)
展开 这是一份湖北省随州市部分高中2025-2026学年高二上学期期末联考历史试题(Word版附解析),文件包含湖北省随州市部分高中2025-2026学年高二上学期期末联考历史试题原卷版docx、湖北省随州市部分高中2025-2026学年高二上学期期末联考历史试题Word版含解析docx等2份试卷配套教学资源,其中试卷共22页, 欢迎下载使用。
本试卷共 6 页,全卷满分 100 分,考试用时 75 分钟。
注意事项:
1、答题前,请将自己的姓名、准考证号、考场号、座位号填写在试卷和答题卡上,并将准考
证号条形码粘贴在答题卡上的指定位置。
2、选择题的作答:每小题选出答案后,用 2B 铅笔把答题卡上对应题目的答案标号涂黑,写
在试卷、草稿纸和答题卡上的非答题区域均无效。
3、非选择题作答:用黑色签字笔直接答在答题卡对应的答题区域内,写在试卷、草稿纸和答
题卡上的非答题区域均无效。
4、考试结束后,请将答题卡上交。
一、单项选择题:本题共 15 小题,每题 3 分,共 45 分,在每小题给出的四个选项中,只有
一项是符合题目要求的。
1. 《左传》记载,前 676 年,虢公、晋侯朝见周王,周王以美酒款待二人,并皆赐给二人玉五毂,马三匹;
前 488 年,根据吴国的要求,鲁国以相当于侍奉周天子的规格百牢(即猪、羊各百头)之礼招待前来会晤
鲁公的吴王夫差。据此可知( )
A. 礼崩乐坏影响政局稳定 B. 社会治理秩序亟需重构
C. 礼制带来沉重经济负担 D. 政治经济实力左右礼制
【答案】D
【解析】
【详解】本题是单类型单项选择题。据本题主题干的设问词,可知这是推断题。据本题时间信息可知准确
时空是:古代中国。根据材料“周王以美酒款待二人,并皆赐给二人玉五毂,马三匹”“鲁国以相当于侍奉周
天子的规格百牢(即猪、羊各百头)之礼招待前来会晤鲁公的吴王夫差”可知,虢公、晋侯朝见周王,周王
以诸侯之礼款待,吴王夫差去鲁国,鲁国却以周王之礼招待,体现了当时不同的实力会晤时采用不同的礼
仪,D 项正确;吴王夫差使用周王之礼体现了礼崩乐坏,但材料未体现政局变化,排除 A 项;社会治理是
一种导致公共理想的社会和经济效果的治理模式,材料信息与此无关,排除 B 项;材料中招待不同人物的
东西都不是特别贵重,并未产生经济负担,排除 C 项。故选 D 项。
2. 北魏宣武帝朝(499—515 年),彭城王元想(孝文帝之弟)“撰自古帝王贤达至于魏世子孙……名曰《要
略》”孝明帝朝(515—528 年),宗室元晖“招集儒士摧鸿等撰录百家要事,取名为《科录》。……上起伏羲,
第 1页/共 15页
迄于晋,凡十四代”。这体现了当时( )
A. 儒家思想成 正统思想 B. 史书编撰体例不断创新
C. 华夏认同不断获得发展 D. 黄河流域已经实现统一
【答案】C
【解析】
【详解】本题为单类型单项选择题。根据设问可知,这是本质题。时空范围为北魏(中国)。依据材料,北
魏贵族编修的史书都是从古帝王讲起,到前朝或当代,将中华历史连贯叙述,体现了华夏历史认同的发展,
C 项正确;用儒士来写史书,不等于儒家思想成为正统思想,排除 A 项;材料看不出史书体例的变化,排
除 B 项;D 项与材料主旨不符,排除。故选 C 项。
3. 下表是宋代婚俗的有关记载。这反映了当时( )
记载 出处
今世俗之贪鄙者,将娶妇,先问资装之厚
薄;将嫁女,先问聘财之多少,至于立契 (宋)司马光《书仪·亲迎》
云:某物若干,某物若干……
(北宋末年)近岁富商庸俗与厚藏者嫁女,
亦于榜下捉婿,厚捉钱以饵士人,使之俯 (宋)朱彧《萍州可谈》
就,一婿至千余缗
巴人娶妇,必责财于女氏,贫女至老不得
(宋)程颢程颐《河南程氏文集》 嫁者
A. 理学官方地位受到社会冲击 B. 商品经济发展影响婚俗观念
C. 婚姻买卖陋俗迟滞经济发展 D. 传统伦理价值观逐渐被抛弃
【答案】B
【解析】
【详解】本题是单类型单项选择题。据本题主题干设问词,可知这是本质题。据本题时间信息可知准确时
空是宋代(中国)。题干所示为宋代婚俗的相关记载,当时婚嫁中,嫁妆多少成为重要的一项内容,且出现
了富人“榜下捉婿”的现象,这些都和当时商品经济发展,人们观念发生变化有关,B 项正确;当时理学处于
形成阶段,理学在当时还没有被官方认可,A 项不符合史实,排除 A 项;尽管当时婚俗出现变化,但并未
第 2页/共 15页
迟滞经济发展,C 项不符合题干主旨和史实,排除 C 项;D 项不符合史实,排除 D 项。故选 B 项。
4. 1905 年,《民报》以同盟会机关报的姿态亮相,其首先在各地知识分子和青年教师学生中秘密传阅,随后
逐步扩散到社会大众。倾向革命的官兵“从头至尾,读得滚瓜烂熟,见人就一段一篇地背诵”。《民报》因此
常常供不应求,多次重版,最高发行量曾达 17000 余份。这表明( )
A. 民主革命具备一定的社会基础
B. 新式教育推动革命进程的加速
C. 三民主义思想被民众普遍接受
D. 社会舆论已能够影响政治发展
【答案】A
【解析】
【详解】本题是单类型单项选择题。据设问词可知是本质题。时空是 1905 年(中国)。据材料《“ 民报》以
同盟会机关报的姿态亮相,其首先在各地知识分子和青年教师学生中秘密传阅,随后逐步扩散到社会大众”,
可知《民报》受众广泛,销量较大,民主革命思想也因此得到较好的宣传并获得了部分民众的支持。为辛
亥革命提供了一定的社会基础,A 项正确;材料并未反映出新式教育对革命进程的推动作用,排除 B 项;
由材料看不出民众对三民主义思想的态度,排除 C 项;材料没有涉及政治走向,无法得出“社会舆论已能够
影响政治发展”的结论,排除 D 项。故选 A 项。
5. 1946 年,中国民主建国会上海分会主张:“坚决反对保守反动的道路,也不愿走向暴力革命的道路。”1947
年,时人刊文指出“建设一种新资本主义的经济和新民主主义的政治,而其斗争的方法和态度又是和平的、
渐进的,在本质上而且是改良的。”这种主张得到多数党派的赞成。这反映了当时社会各界( )
A. 未认识到斗争的必要性 B. 希望建立社会主义国家
C. 拥护抗日民族统一战线 D. 期盼国家实现和平民主
【答案】D
【解析】
【详解】根据材料“斗争方法和态度又是和平的、渐进的”“坚决反对保守反动的道路,也不要走向暴力
革命的道路”和得到多数党派的赞成可知,社会各界主张“和平的、渐进的”“改良的”方式,反对暴力
革命和保守反动,反映了战后社会各界对和平建国、民主政治的渴望,D 项正确;材料中“反对保守反动的
道路”表明其认识到与反动势力的斗争必要性,只是反对“暴力革命”,主张“和平渐进”的改良方式,
并非否定斗争,排除 A 项;主张“新资本主义的经济和新民主主义的政治”,明确排除社会主义方向,排
除 B 项;1946-1947 年抗日战争已结束,抗日民族统一战线已解散,时间不符,排除 C 项。故选 D 项。
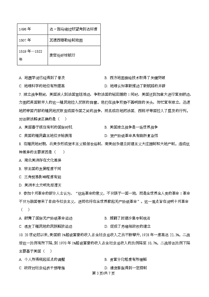
6. 在《古地图密码》一书中,有两幅地图值得人们深思:一幅是绘于 1459 年,藏于威尼斯马尔西亚那国家
第 3页/共 15页
图书馆 “毛罗地图”,能清晰地看到欧亚大陆和非洲大陆;另一幅是绘于 1507 年的“瓦德西穆勒地图”,
绘出了美洲大陆和太平洋海域,且太平洋海域大于大西洋海域。如表是相关史实简表。据此可知当时
时间 事件
1459 年 毛罗绘制地图
1488 年 迪亚士抵达好望角
1492 年 哥伦布到达美洲
1498 年 达·伽马绕过好望角到达印度
1507 年 瓦德西穆勒绘制地图
1519 年—1522
麦哲伦环球航行 年
A. 地圆学说已经得到了普及 B. 西方地图测绘技术取得了关键突破
C. 地理科学的地位有所提高 D. 地理认知革新推动了新航路的开辟
【答案】D
【解析】
【详解】根据“能清晰地看到欧亚大陆和非洲大陆;”“绘出了美洲大陆和太平洋海域,且太平洋海域大于大西
洋海域。”可得出,随着人们对世界地理认识的加深,成为人们探求新世界的原因之一,反映出地理认知革
新推动了新航路的开辟,D 项正确;普及说错误,排除 A 项;材料没有涉及到测绘技术的突破,而只是认
知的变化,排除 B 项;没有比较,不能得出提高,排除 C 项。故选 D 项。
7. 独立战争期间,美国派人到法国宫廷活动,争取法国的秘密援助;同时,美国还到加拿大进行宣传鼓动,
力图把英国新并入的这一殖民地拉入反叛的阵营。他们在战争形势不甚明朗的关头,匆忙宣布独立,迅速
地把帝国内部的殖民地反叛变成国与国之间的战争,而且成功地把法国、西班牙等国拉入了盟友的行列。
对该做法解读正确的是( )
A. 美国善于抓住有利的国际时机 B. 美国独立战争是一场世界战争
C. 英国的殖民霸主地位开始衰落 D. 资产阶级革命具有曲折复杂性
【答案】A
【解析】
第 4页/共 15页
【详解】本题是单类型单项选择题。据设问词可知是正向题。时空是独立战争期间(美国)。据材料“美国
派人到法国宫廷活动,争取法国的秘密援助;同时,美国还到加拿大进行宣传鼓动”可知,美国将法国、西
班牙、加拿大等国家和地区都引入其独立战争中,共同应对英国,可见美国善于抓住有利国际时机,为其
反英斗争服务,A 项正确;美国独立战争虽有很多国家参与,但并非世界战争,排除 B 项;英国殖民霸主
地位开始衰落于第二次工业革命时期,而不是美国独立战争时期,排除 C 项;材料反映的是美国利用国际
因素争取独立,无法证明其资产阶级革命具有曲折性,排除 D 项。故选 A 项。
8. 在殖民地时期,北美多形成资本主义租佃农场制,南美则多建立封建主义大庄园制和大地产制。造成这
种差异的主要原因是( )
A. 南北美洲存在文化差异
B. 宗主国的发展程度不同
C. 三角贸易影响程度有别
D. 美洲本土文明先后湮灭
【答案】B
【解析】
【详解】本题是单类型单项选择题。据本题主题干的设问词,可知这是原因题。据本题时间信息可知准确
时空是近代美洲。据材料并结合所学可知,“在殖民地时期,南北美洲农地制度呈现巨大差异”,究其原因,
这主要是由于宗主国的经济政治等制度不同,北美宗主国主要是资本主义比较发展的英国法国,而南美宗
主国主要是封建主义浓厚的西班牙葡萄牙,这就造成了北美多形成资本主义租佃农场制,南美则多建立封
建大庄园制和大地产制,B 项正确;文化差异不是主要原因,何况美洲还具有相似的文明样式,排除 A 项;
三角贸易对南北美洲影响相似,不是造成南北美洲农地制度不同的主要原因,排除 C 项;美洲本土文明先
后湮灭与“南北美洲农地制度不同”无因果关系,排除 D 项。故选 B 项。
9. 参加十月革命的部分人士认为,“这场革命的意义,不只限于一国一地,而是全世界全人类的革命;革命
不只为俄国带来了自由与社会主义,进而也将在全世界掀起无产阶级革命”。这一观点旨在说明十月革命
( )
A. 鼓舞了国际无产阶级革命运动 B. 推翻了封建沙皇专制统治
C. 诱发了殖民地的民族解放运动 D. 促成了苏维埃政权的建立
【答案】A
【解析】
【详解】本题是单类型单项选择题。根据题干设问词,可知是目的题。根据题干关键信息可知准确时空是:
十月革命时期的俄国。根据材料信息可知,十月革命不只影响了俄国,还“在全世界掀起无产阶级革命”,这
第 5页/共 15页
说明十月革命鼓舞了国际无产阶级革命运动,A 项正确;材料中的观点不是在强调十月革命对俄国的影响,
而是对殖民地解放斗争的影响,排除 BD 项;殖民地的民族解放运动在十月革命前就已开始,排除 C 项。
故选 A 项。
10. 20 世纪初以来,美国前 1%超级富豪的收入占全社会总收入之比不断攀升,1928 年一度高达 22.3%。二战
后这一比例有所下降,到 1970 年 1%超级富豪的收入占全社会总收入的比例降至 10.7%。二战后该比例下降
主要基于美国( )
A. 个人所得税起征点的调整 B. 贫富分化程度有所缓解
C. 政府对社会经济干预增强 D. 通货膨胀得到一定控制
【答案】C
【解析】
【详解】本题是单类型单项选择题。根据题干设问词,可知是原因题。根据题干关键信息可知准确时空是:
二战后 美国。从材料看到,二战后美国贫富分化程度有所下降,这主要基于政府对社会经济干预增强,C
项正确;个人所得税起征点调整、贫富分化程度有所缓解属于材料表现,非原因,排除 AB 项;20 世纪 70
年代,美国经济进入“滞胀”危机,排除 D 项。故选 C 项。
11. 如图是《北宋中央权力分配示意图》。这一权力运作模式旨在( )
A. 分割宰相权力 B. 加强君主专制 C. 消除地方割据 D. 吸取唐亡教训
【答案】B
【解析】
【详解】材料反映的是北宋推行的二府三司制,削弱了丞相的权力,加强了皇权,B 项正确;分割宰相权
力的目的最终是为了加强皇权,排除 A 项;CD 项不是其目的,排除 CD 项。故选 B 项。
12. 洪武三十年(1397 年)发生“南北榜案”,因是年会试录取者皆为南方人,明太祖疑其间有弊,杀主
考官,重试结果全取北方人。以后明朝科举会试遂分为南、北两榜,分别录取。南北分榜( )
第 6页/共 15页
A. 平衡了不同区域的利益关系 B. 说明南北方经济发展已达到平衡
C. 确保了明朝统治秩序的稳定 D. 着眼于举子入仕机会的相对均等
【答案】D
【解析】
【详解】本题是单类型单项选择题。据本题主题干的设问词,可知这是本质题。据本题时间信息可知准确
时空是:明朝时期的中国。由题干材料可知,明朝实行南北分榜,是因为南方有文化方面的优势,为了平
衡南北方的矛盾,让南北方士子入仕机会的均等,所以才分南北榜。D 项正确;南北榜制度并不能完全平
衡不同区域之间的利益关系,排除 A 项;B 项与史实不符,当时南方经济高于北方,排除;南北榜制度缓
和了社会矛盾,并不能确保统治秩序的稳定,排除 C 项。故选 D 项。
13. 公元前 536 年郑国“铸刑书”,公元前 513 年晋国“铸刑鼎”,都是将成文刑法铸在铜器上公诸于众。
郑国初铸刑书时,晋国保守贵族叔向致信于郑国执政子产,指出此举会导致“民知争端矣,将弃礼而征于
书,锥刀之末,将尽争之”。子产则回答说“吾以救世也”。据此可知,郑国铸刑书( )
A. 确立了法家思想的主流地位 B. 源于早期的德治与法治之争
C. 顺应了社会结构的变动之势 D. 冲击了西周时期的等级观念
【答案】C
【解析】
【详解】本题是单类型单项选择题。据本题主题干设问词,可知这是推断题。据本题时间信息可知准确时
空是春秋时期中国。根据材料“民知争端矣,将弃礼而征于书,锥刀之末,将尽争之”可知,公布刑书会使老
百姓更注重争端,而不顾道德礼义,顺应了当时的乱世,C 项正确; 法家在秦朝才成为主流思想,排除 A 项;
铸刑书引发了早起的德治与法治之争,而不是源于,排除 B 项;材料没有体现郑国铸刑书对西周等级观念
的冲击,材料主要反映了郑国铸刑书顺应了社会结构的变动,排除 D 项。故选 C 项。
14. 下表反映了 1931 年南京国民政府实行“国定税率”后部分进口商品的税率情况。据此可知,这次关税
改革( )
酒、卷烟 丝绸、人造丝织物 火柴、陶瓷器 毛织品、砂糖等 机械、动力机、车辆等
50% 45% 40% 35% 5%至 7.5%
A. 旨在抵制西方商品倾销 B. 扭转了中国的外贸逆差局面
C. 有利于中国工业化发展 D. 配合了国民政府的币制改革
【答案】C
第 7页/共 15页
【解析】
【详解】本题是多类型单项选择题。根据次题干的提示词,可知是目的题、影响题。时空是:1931 年(中
国)。结合所学知识分析题干信息,南京国民政府实行“国定税率”后,属于日用消费品的进口税率较高,这
有利于保护国内民族工业的发展,而属于生产资料的机械、动力机等进口税率较低,这有利于中国引进西
方的机器设备。因此,这次关税改革有利于中国工业化的发展,C 项正确;南京国民政府的这次关税改革
主要目的是争取关税自主,保护民族工业,增加财政收入,并非仅仅为了抵制西方商品倾销,排除 A 项;
南京国民政府的这次关税改革有利于改变当时中国对外贸易的不利境地,但无法扭转外贸逆差局面,排除 B
项;南京国民政府的币制改革是 1935 年开始的,排除 D 项。故选 C 项。
15. 在工业社会,人们的生产和生活大多处于相互脱离的状态,在生产活动中,工厂或其他生产组织通过近
代的企业制度对员工进行管理。在不同企业或生产部门工作的人生活在同一片区域,他们形成了一个小型
社会,有共同需要处理的问题。这些区域就是社区。下列关于西方国家的“社区”说法正确的是( )
A. 社区是社会救济新方法的探索 B. 社区不承担任何的政府功能
C. 社区建立了自上而下的问题解决机制 D. 社区改变了西方基层自治的传统
【答案】A
【解析】
【详解】本题是单类型单项选择题。据本题主题干的设问词,可知这是正向题。据本题时间信息可知准确
时空是:近代世界。材料关键信息是“工业社会、员工管理、共同需要处理的问题”,结合所学,随着工
业革命的发展,城市人口激增,失业、贫困等社会问题使得传统的社会救济方式遭遇瓶颈,各国不得不探
索社会救济的新方法,例如把城市分为若干个小区,每个小区组织志愿者,负责救济的分配,社区组织开
始形成,A 项正确;20 世纪 80 年代以后,西方国家的基层治理更加强调政府、社区和非政府组织的共同作
用,社区承担了更多的政府功能,与材料时间不符,排除 B 项;社区建立自下而上的机制解决社会问题,
不是自上而下,排除 C 项;社区是西方各国的基层自治进一步发展的结果,不是改变了西方基层自治的传
统,排除 D 项。故选 A 项。
二、非选择题:本题共 4 小题,共 55 分
16. 阅读材料,完成下列要求。
材料一 铁人精神的形成,有着深刻的时代背景,“铁人”王进喜是大庆石油会战工人集体的代表。新
中国的石油工业基础十分薄弱,国内消耗的石油基本上依靠进口。由于缺油,一些工厂被迫停产,许多拖
拉机、飞机、坦克趴了窝,严重影响着国计民生和国防安全。大庆油田的发现,打破了中国“贫油”的论
断,粉碎了国际敌对势力以石油为武器对新中国进行政治孤立、经济封锁、军事威胁的企图,翻开了中国
石油开发史上具有转折意义的新的一页。铁人精神是中华民族精神的重要组成部分,无论在过去、现在还
第 8页/共 15页
是将来都有着不朽的时代价值和永恒的生命力。
——摘编自文记东《铁人精神的时代意蕴》
材料二 “铁人”王进喜的话
(一)只能进,不能退;只能上,不能等。有条件要上,没有条件创造条件也要上!
(二)宁肯少活 20 年,拼命也要拿下大油田!
(三)我们就是要打“喷”的井。井无压力不出油,人无压力轻飘飘,困难越大越有干头。
(四)讲成绩不要忘了党,讲荣誉不要忘了群众,讲缺点不要忘了自己。一切成绩和荣誉都是党和人
民的,我自己的小本本上只能记差距。
——摘编自《永不磨灭的精神之光一记大庆精神、铁人精神、北大荒精神》
(1)根据材料一并结合所学知识,简析铁人精神形成的时代背景。
(2)根据材料二并结合所学知识,概括铁人精神的内涵并说明其历史价值。
【答案】(1)国际帝国主义对新中国包围、封锁、禁运;苏联撕毁合同,撤走专家,经济建设孤立无援;
国内正值三年经济困难时期;制约工业发展 能源,特别是石油严重短缺;石油会战的自然环境恶劣。
(2)内涵:为国分忧、为民族争光的爱国精神;忘我拼搏的奉献精神;艰苦奋斗精神。价值:“铁人精神”
是激励中华儿女拼搏奋进、担当作为、干事创业的强大精神动力。
【解析】
【小问 1 详解】
本题是列举类、背景类材料分析题。根据“粉碎了国际敌对势力以石油为武器对新中国进行政治孤立、经济
封锁、军事威胁的企图”得出国际帝国主义对新中国包围、封锁、禁运;结合所学内容可知,铁人精神形成
于 20 世纪 60 年代,此时苏联撕毁合同,撤走专家,我国在经济建设上孤立无援;而且国内正值三年经济
困难时期;根据“新中国的石油工业基础十分薄弱,国内消耗的石油基本上依靠进口。由于缺油,一些工厂
被迫停产,许多拖拉机、飞机、坦克趴了窝,严重影响着国计民生和国防安全”得出制约工业发展的能源,
特别是石油严重短缺;结合所学内容可知,当时石油会战的自然环境恶劣。
【小问 2 详解】
本题是列举类、认识类材料分析题。内涵:根据“讲成绩不要忘了党,讲荣誉不要忘了群众,讲缺点不要忘
了自己”、“井无压力不出油,人无压力轻飘飘,困难越大越有干头”得出为国分忧、为民族争光的爱国精神;
根据“只能进,不能退;只能上,不能等”、“宁肯少活 20 年,拼命也要拿下大油田”得出忘我拼搏的奉献精神;
艰苦奋斗精神。价值结合所学内容可知,“铁人精神”是激励中华儿女拼搏奋进、担当作为、干事创业的强大
精神动力。
17. 阅读材料,完成下列要求。
第 9页/共 15页
材料 如果我们把自由和专制的两个组当作一条坐标,把革命和改革的两个组当作另一条坐标,那么,
让这两条坐标形成垂直交叉的横轴和纵轴,就能划分出四个区域,每一个区域是一个象限(见下图)。
——摘编自徐贲《与时俱进的启蒙》
围绕材料,结合世界近代史的具体史实,自拟论题,并就所拟论题进行阐述。(要求:论题明确,持论有据,
论证充分,表述清晰。)
【答案】示例:
论题:17—18 世纪的英国通过渐进的改革确立了自由民主政治。
阐述:17 纪的英国,斯图亚特王朝专制统治严重阻碍了资本主义发展,资产阶级与新贵族结成联盟,发起
资产阶级革命,要求经济自由、人身自由。此后英国历经共和制度的实验,君主专制的复辟,发展资本主
义的自由并未实现。直到 1689 年议会颁布《权利法案》,限制国王权力,开始确立君主立宪制,保障资产
阶级的自由与人权。18 世纪,英国逐步通过政治改革,确立责任内阁制,行政权由国王转移到内阁,英国
君主立宪制得到进一步发展和完善,英国资产阶级议会政党制度也逐渐形成和发展,进一步保障了资产阶
级的自由权利。
【解析】
【详解】本题是观点类的论述题。论题:材料反映的是四个国家通过革命或者改革而逐步确立的民主政体,
结合所学知识,可得出 17—18 世纪的英国通过渐进的改革确立了自由民主政治。阐述:结合英国资产阶级
革命、《权利 法案》的颁布、责任内阁制的形成、1832 年议会改革等相关知识进行梳理概括即可。具体如
下:17 纪的英国,斯图亚特王朝专制统治严重阻碍了资本主义发展,资产阶级与新贵族结成联盟,发起资
产阶级革命,要求经济自由、人身自由。此后英国历经共和制度的实验,君主专制的复辟,发展资本主义
的自由并未实现。直到 1689 年议会颁布《权利法案》,限制国王权力,开始确立君主立宪制,保障资产阶
级的自由与人权。18 世纪,英国逐步通过政治改革,确立责任内阁制,行政权由国王转移到内阁,英国君
主立宪制得到进一步发展和完善,英国资产阶级议会政党制度也逐渐形成和发展,进一步保障了资产阶级
第 10页/共 15页
的自由权利。
18. 阅读材料,回答问题。
材料一 就整体而言,新经济政策确实是由军事共产主义向后退却,用当时的说法,由直接进攻改为
迂回。就同农民的关系而言,也确实是一种让步、妥协。但是,这样理解是不够的。有退却,就有进攻。
因此,新经济政策实行不久,特别是农民造反的威胁略为减轻之后,停止退却、发动进攻的呼声就不断高
涨,逼得列宁一年之后,不得不在党的十一大上宣布停止退却,开始进攻。
——郑异凡《苏联春秋:革命与改良》
材料二 斯大林说:“不是发展任何一种工业都算做工业化,工业化的中心,工业化的基础,就是发展
重工业。”他认为,优先发展轻工业“就是自杀”,苏联“就会在用新技术武装起来的资本主义包围面前处
于手无寸铁的状况”,他号召创造“布尔什维克的速度”,认为苏联“比先进国家落后了五十年至一百年”
“应当在十年内跑完这一段距离”。
——摘编自闻海《斯大林社会主义模式的形成及历史地位》
(1)根据材料一,结合所学,指出新经济政策对农民“退却”的主要表现,说明“退却”在理论探索方面
的意义。
(2)根据材料二,概括斯大林关于工业化的看法,并结合所学,分析斯大林提出上述看法的原因。
【答案】(1)表现:以固定的粮食税代替余粮收集制。理论意义:是列宁从经济文化相对落后的国情出发,
找到的一条向社会主义过渡的正确途径,是列宁对俄国社会主义建设进行的有益探索。
(2)看法:以重工业为中心;追求高速度。原因:加强国防力量以维护民族独立的需要;为了给社会主义
建设提供强大的物质技术基础;苏联处于资本主义包围下;苏联原先的工业基础薄弱。
【解析】
【详解】(1)表现:根据材料一中“新经济政策确实是由军事共产主义向后退却”,结合所学知识可知,新经
济政策对农民“退却”的主要表现是,以固定的粮食税代替余粮收集制。理论意义:根据所学知识可知,新经
济政策在理论探索方面的意义在于,列宁从经济文化相对落后的国情出发,找到的一条向社会主义过渡的
正确途径,是列宁对俄国社会主义建设进行的有益探索。
(2)看法:根据材料二中“工业化的中心,工业化的基础,就是发展重工业”可知,以重工业为中心;根据“斯
大林号召创造‘布尔什维克的速度’”(“ 苏联)应当在十年内跑完这一段距离”,结合所学知识可知,斯大林认
为工业化须追求高速度。原因:根据材料二中(“ 斯大林)认为,优先发展轻工业‘就是自杀’,苏联‘就会在
用新技术武装起来的资本主义包围面前处于手无寸铁的状况’”,结合所学知识,从国际、国内、历史、现实
等方面分析可知,斯大林认为苏联工业化须优先重工业,追求高速度,主要是基于苏联处于资本主义包围
下,原先的工业基础薄弱,须加强国防力量以维护民族独立,还要为社会主义建设提供强大的物质技术基
第 11页/共 15页
础等原因。
19. 阅读如表,完成下列要求。
《现代中国与国际组织的关系演进历程》
时间
特点 表现 段
1949 尝试与一些国际组织建立联系,如世界气象组织、国际复兴开发银行;
年到 体系外的新 加入了一些由苏联领导的社会主义阵营的国际组织,如世界民主联盟;
1970 中国 参加了国际红十字会和国际奥委会的活动;
年 尝试恢复联合国合法席位遭美国使用多种手段阻挠失败。
1971
年到 体系内的旁 恢复与联合国及其附属机构的关系;
1978 观者 与一些重要的全球性、区域性国际组织发展友好关系,如国际标准化组织、欧共体。
年
从 与经济、金融、贸易等类的国际组织建立和发展了良好的合作关系,如恢复了在国际
1978 全面学习与 货币基金组织的代表权、在世界银行的合法席位,加入世界贸易组织;
年至 深度参与者 加入《不扩散核武器条约》;
今 倡议并设立永久性政府间组织上海合作组织、全球性金融机构亚洲基础设施投资银行。
——摘编自杨颖韩景云《论中国与国际组织的关系演进历程》
从如表中提取相关联的两项信息,确定论题,并结合所学知识予以阐述。(要求:自拟论题,史论结合,逻
辑严密,表述通畅)
【答案】示例一:
论题:中国对外政策与国际组织阐述:现代中国与国际组织关系深受政治环境及对外政策影响。建国初期
受制于两极格局及帝国主义国家打压,中国一方面与以美国为首的西方国家做斗争,争取恢复自己在联合
国的合法地位,积极与国际组织建立联系,同时积极与社会主义阵营的国际组织合作。70 年代,受国内“左”
的思想影响与国际关系美苏关系的变化的影响,中国主要是与以联合国为中心的国际政治类组织建立关系,
和国际经济、贸易、文化组织的联系还比较少。进入新时期,受改革开放政策影响,无论是从数量、参加
度还是领域来看,中国在这一时期与国际组织的关系发展远远超过了前两个时期。中国不仅维系了在国际
政治组织中的活跃度,还拓展了其与国际经济、贸易和金融机构的联系,不但保持在政治、经济和文化事
第 12页/共 15页
务上的参与度还成功加入武器控制和裁军领域。
综上所述:中国不同时期政治环境深刻影响中国对外政策,并决定中国与各国际组织关系。中国需要借助
国际组织扩大对外交往与合作,争取和维护国家利益,促进现代化建设。中国有必要借助国际组织参与国
际规则的制定,促进建立一个公正合理的国际政治经济新秩序。
示例二:
论题:中国外交适应世界经济向体系化、规范化方向发展。
阐述:第二次世界大战后,世界形势发生了重大变化,原有的世界经济格局也发生了深刻的变化。世界银
行、国际货币基金组织和关贸总协定是第二次世界大战后主要的世界性经济组织。它们构成了调整世界经
济贸易和金融的三大支柱,适应了经济全球化的发展趋势,反映了世界经济体系化、规范化和法制化的发
展方向。中国自建国后特别是进入改革开放新时期,积极融入全球化进程,适应世界经济向体系化、规范
化方向发展,建立并不断发展完善社会主义市场经济体制,恢复了在国际货币基金组织的代表权、在世界
银行的合法席位,加入世界贸易组织。同时还积极倡导和建立全球性金融机构,为世界经济全球化深入发
展加入推进剂。
综上所述:中国积极加入并建立国际组织,体现中国勇于承担国际责任,彰显负责任大国的地位,树立良
好的国际形象,提升我国的国际地位,维护我国的国家利益。
示例三:
论题:旁观者到参与者——积极参与全球治理 中国阐述:新中国成立后到改革开放新时期,中国奉行独
立自主和平外交政策,坚持对外开放,广泛参加各种国际组织,主动参与各个领域的多边外交活动,在国
际事务中发挥着积极作用。中国是联合国创始会员国和安理会常任理事国,是世界贸易组织成员,为促进
人类和平、发展与合作发挥着重要作用。中国积极发展全球性与区域性国际组织的关系,致力于发展全面
战略合作伙伴关系,为建立国际政治经济新秩序做出积极的贡献。也有助于推进中国参与全球治理的渠道
更趋多元化,具有不同合作机制,多渠道、全方位参与全球治理的体系架构正在形成。
综上所述:从体系外到体系内,从旁观者到参与者,随着中国综合国力提升,中国参与全球治理更加积极
主动,在某些领域已成为引领角色,中国必将在全球治理中发挥更加积极的作用。
【解析】
【详解】示例一:首先得出论题:根据材料“《现代中国与国际组织的关系演进历程》”得出论题:中国对
外政策与国际组织;其次进行阐述:现代中国与国际组织关系深受政治环境及对外政策影响。根据材料“尝
试恢复联合国合法席位”、“尝试与一些国际组织建立联系”得出建国初期受制于两极格局及帝国主义国
家打压,中国一方面与以美国为首的西方国家做斗争,争取恢复自己在联合国的合法地位,积极与国际组
织建立联系,同时积极与社会主义阵营的国际组织合作。结合所学文化大革命对外交的影响得出 70 年代,
第 13页/共 15页
受国内“左”的思想影响与国际关系美苏关系的变化的影响,中国主要是与以联合国为中心的国际政治类
组织建立关系,和国际经济、贸易、文化组织的联系还比较少。结合所学改革开放新时期的外交史实得出
进入新时期,受改革开放政策影响,无论是从数量、参加度还是领域来看,中国在这一时期与国际组织的
关系发展远远超过了前两个时期。根据材料“与经济、金融、贸易等类的国际组织建立和发展了良好的合
作关系”得出中国不仅维系了在国际政治组织中的活跃度,还拓展了其与国际经济、贸易和金融机构的联
系,不但保持在政治、经济和文化事务上的参与度还成功加入武器控制和裁军领域。最后得出结论:综上
所述:中国不同时期政治环境深刻影响中国对外政策,并决定中国与各国际组织关系。中国需要借助国际
组织扩大对外交往与合作,争取和维护国家利益,促进现代化建设。中国有必要借助国际组织参与国际规
则的制定,促进建立一个公正合理的国际政治经济新秩序。
示例二:首先得出论题:根据材料“《现代中国与国际组织的关系演进历程》”得出论题:中国外交适应世
界经济向体系化、规范化方向发展。其次进行阐述:根据材料“与一些重要的全球性、区域性国际组织发
展友好关系,如国际标准化组织、欧共体”并结合所学二战后中国的外交史实得出第二次世界大战后,世
界形势发生了重大变化,原有的世界经济格局也发生了深刻的变化。世界银行、国际货币基金组织和关贸
总协定是第二次世界大战后主要的世界性经济组织。它们构成了调整世界经济贸易和金融的三大支柱,适
应了经济全球化的发展趋势,反映了世界经济体系化、规范化和法制化的发展方向。根据材料“恢复了在
国际货币基金组织的代表权、在世界银行的合法席位,加入世界贸易组织”得出中国自建国后特别是进入
改革开放新时期,积极融入全球化进程,适应世界经济向体系化、规范化方向发展,建立并不断发展完善
社会主义市场经济体制,恢复了在国际货币基金组织的代表权、在世界银行的合法席位,加入世界贸易组
织。根据材料“倡议并设立永久性政府间组织上海合作组织、全球性金融机构亚洲基础设施投资银行”得
出同时还积极倡导和建立全球性金融机构,为世界经济全球化深入发展加入推进剂。最后得出结论:综上
所述:中国积极加入并建立国际组织,体现中国勇于承担国际责任,彰显负责任大国的地位,树立良好的
国际形象,提升我国的国际地位,维护我国的国家利益。
示例三:首先得出论题:根据材料“《现代中国与国际组织的关系演进历程》”得出论题:旁观者到参与者
——积极参与全球治理的中国。其次进行阐述:根据材料“加入了一些由苏联领导的社会主义阵营的国际
组织,如世界民主联盟;参加了国际红十字会和国际奥委会的活动”得出新中国成立后到改革开放新时期,
中国奉行独立自主和平外交政策,坚持对外开放,广泛参加各种国际组织,主动参与各个领域的多边外交
活动,在国际事务中发挥着积极作用。根据材料“恢复与联合国及其附属机构的关系;与一些重要的全球
性、区域性国际组织发展友好关系”得出中国是联合国创始会员国和安理会常任理事国,是世界贸易组织
成员,为促进人类和平、发展与合作发挥着重要作用,中国积极发展全球性与区域性国际组织的关系,致
力于发展全面战略合作伙伴关系,为建立国际政治经济新秩序做出积极的贡献。根据材料“全面学习与深
第 14页/共 15页
度参与者”得出也有助于推进中国参与全球治理的渠道更趋多元化,具有不同合作机制,多渠道、全方位
参与全球治理的体系架构正在形成。最后得出综上所述:从体系外到体系内,从旁观者到参与者,随着中
国综合国力提升,中国参与全球治理更加积极主动,在某些领域已成为引领角色,中国必将在全球治理中
发挥更加积极的作用。
第 15页/共 15页
相关试卷
这是一份湖北省随州市部分高中2025-2026学年高二上学期期末联考历史试题(Word版附解析),文件包含湖北省随州市部分高中2025-2026学年高二上学期期末联考历史试题原卷版docx、湖北省随州市部分高中2025-2026学年高二上学期期末联考历史试题Word版含解析docx等2份试卷配套教学资源,其中试卷共22页, 欢迎下载使用。
这是一份2025—2026学年度湖北省随州市部分高中高二上学期期末联考历史试题(含答案及解析),共17页。试卷主要包含了答题前,请将自己的姓名,选择题的作答,非选择题作答,考试结束后,请将答题卡上交等内容,欢迎下载使用。
这是一份湖北省随州市部分高中2025-2026学年高一上学期期末联考历史试题(Word版附解析),文件包含湖北省随州市部分高中2025-2026学年高一上学期期末联考历史试题解析版docx、湖北省随州市部分高中2025-2026学年高一上学期期末联考历史试题docx等2份试卷配套教学资源,其中试卷共19页, 欢迎下载使用。
相关试卷 更多
- 1.电子资料成功下载后不支持退换,如发现资料有内容错误问题请联系客服,如若属实,我们会补偿您的损失
- 2.压缩包下载后请先用软件解压,再使用对应软件打开;软件版本较低时请及时更新
- 3.资料下载成功后可在60天以内免费重复下载
免费领取教师福利 





.png)




