所属成套资源:四川省绵阳市2026届高三上学期1月二诊各学科试卷及答案
四川省绵阳市2026届高三上学期1月二诊日语(A)试卷(PDF版附答案)含听力音频
展开
这是一份四川省绵阳市2026届高三上学期1月二诊日语(A)试卷(PDF版附答案)含听力音频,文件包含日语-四川省绵阳市2023级2026届高三第二次诊断考试A卷pdf、日语答案-四川省绵阳市2023级2026届高三第二次诊断考试A卷docx、绵阳市高中2023级第二次诊断性考试日语答题卡pdf、绵阳市高中2023级第二次诊断性考试日语听力mp3等4份试卷配套教学资源,其中试卷共12页, 欢迎下载使用。
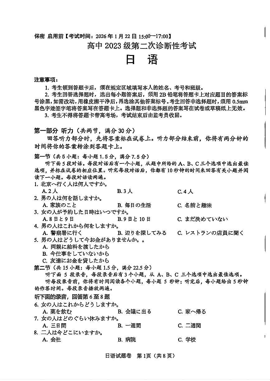
第一部分 听力(共两节,满分30分)
第一节(共5小题:每小题1.5分,满分7.5分)
1~5 BCCBB
第二节(共15小题:每小题1.5分,满分22.5分)
6~8 ABB
9~11 CCB
12~14 ACA
15~17 ABA
18~20 BCB
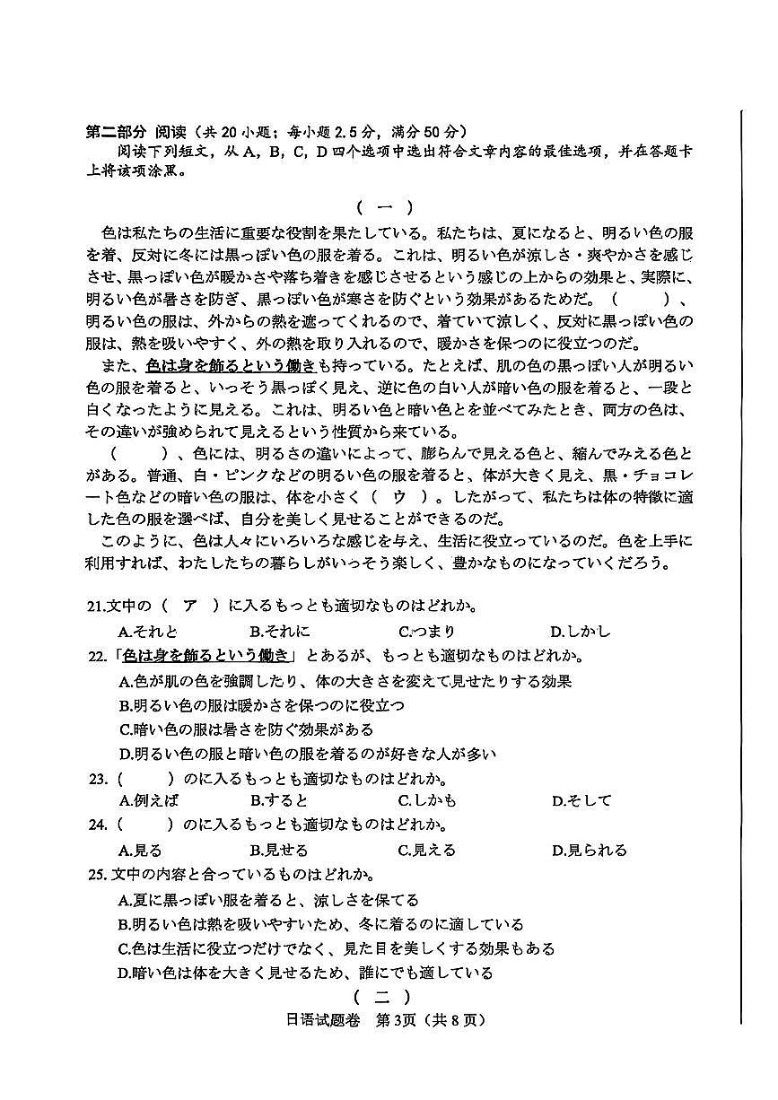
第二部分 阅读(共20小题;每小题2.5分,满分50分)
21~25 CADBC
26~30 ACABC
31~35 CCBAB
36~40 BBDAB
第三部分 语言运用(共两节,满分30分)
第一节(共10小题;每小题1.5分,满分15分)
41~45 BACCD
46~50 ADABC
第二节(共10小题;每小题1.5分,满分15分)
51.か
52.選ばれ/選ばれて
53.骨
54.まとまら
55.終わり
56.そうな
57.発見し
58. と
59.ひけつ
60.言える
第四部分 写作(共两节,满分40分)
第一节(满分10分)
假定你是班长王宇,明天参观的集合场所发生变更,请你给班内同学写一条手机短信通知。告知同学们集合场所由学校正门口变更为市立博物馆南门,集合时间未变,并提醒大家不要迟到。
写作要求:
1.字数为80-120字左右。
2.格式正确,书写清楚。
3.使用「です、ます」体。
档次标准:
不得分:未能传达任何信息,或所写内容太少,无法评判。写作内容均与所要求内容无关,所写内容无法看清。
第1档(1—3分)仅写出个别写作要点的内容,语法简单,词汇有限,语言不通顺,内容不连贯;
第2档(4—6分)写出写作要点的部分内容,存在较多语法结构或词汇方面的错误,内容缺乏连贯性;
第3档(7—8分)写出写作要点的部分内容,语言表达基本通顺,有一些语法结构或词汇方面的错误;
第4档(9—10分)写出写作要点的全部内容,语言表达准确流畅,表达形式丰富。
评分标准说明:
(1) 少于80字,每少写一行扣1 分。
(2) 每个用词或书写错误扣0.5分。(不重复扣分)
(3) 每个语法错误(活用、时态、助词、句型等)扣1分。总分不超过2分。
(4) 标点符号和格式错误扣分总值不超过2分。
第二节(满分30分)
在数字化快速发展的今天,我们的学习方式正经历着深刻变化,同时,传统学习方法的价值也值得重新审视。请以「私にとっての効率的な学び方」为题,根据以下要点写一篇短文。
写作要点:
1.明确你认为最有效的1-2种学习方法,可结合数字化工具、传统方式或二者融合。
2.说明选择这些方法的原因。
3.具体讲述你如何运用这些方法学习,以及带来的积极效果。
写作要求:
1.字数为280―320字左右。
2.格式正确,书写清楚。
3.使用「です、ます」体。
档次标准:
第6档(26-30分):写出“写作要点”的全部内容,语言准确流畅,句型及表达形式丰富。
第5档(20-25分):写出“写作要点”的全部内容,语言表达恰当。
第4档(15-19分):写出“写作要点”的大部分内容,语言表达通顺。
第3档(10-14分):写出“写作要点”的一部分内容,语言表达基本通顺。
第2档(5-9分) :写出“写作要点”的少部分内容,语言表达欠通顺。
第1档(0-4分) :写出“写作要点”的很少内容,语言表达不通顺或字数少于50字。
评分标准说明:
(1) 少于280字者,每少写一行扣1分。
(2) 每个用词或书写错误扣0.5分。(不重复扣分)
(3) 每个语法错误(活用、时态、助词、句型等)扣1分。总分不超过5分。
(4) 标点符号及格式错误扣分总值不超过2分。
相关试卷
这是一份绵阳市高中2023级高三上学期1月第二次诊断性考试日语试卷+答案,共10页。
这是一份四川省德阳市2025-2026学年高三上学期12月一诊日语试卷(PDF版附答案)含听力音频,文件包含德阳市高中2023级第一次诊断考试日语pdf、德阳市高中2023级第一次诊断考试日语答题卡pdf、德阳市高中2023级第一次诊断考试日语答案pdf、德阳市高中2023级第一次诊断考试日语听力mp3等4份试卷配套教学资源,其中试卷共11页, 欢迎下载使用。
这是一份2025-2026学年四川省绵阳市高三上学期一诊日语试题(无答案),共10页。试卷主要包含了听力,未知,阅读等内容,欢迎下载使用。
相关试卷 更多
- 1.电子资料成功下载后不支持退换,如发现资料有内容错误问题请联系客服,如若属实,我们会补偿您的损失
- 2.压缩包下载后请先用软件解压,再使用对应软件打开;软件版本较低时请及时更新
- 3.资料下载成功后可在60天以内免费重复下载
免费领取教师福利

