


福建省泉州市永春县第一中学2025-2026学年高二年上学期12月月考物理试题
展开 这是一份福建省泉州市永春县第一中学2025-2026学年高二年上学期12月月考物理试题,共7页。试卷主要包含了单项选择题,双项选择题,填空题,实验题,解答题等内容,欢迎下载使用。
一、单项选择题(共4小题,每题4分,共16分。在每小题选项中,只有一项是符合题目要求的。)
1.福建属于台风频发地区,各类户外设施建设都要考虑台风影响。已知10级台风的风速范围为24.5m/s~28.4m/s,16级台风的风速范围为51.0m/s~56.0m/s。若台风迎面垂直吹向一固定的交通标志牌,则16级台风对该交通标志牌的作用力大小约为10级台风的( )
A.2倍 B.4倍
C.6倍 D.8倍
2.如图所示,在通电螺丝管内部的小磁针静止时N极指向右端,则下列说法中正确的是( )
A.根据异名磁极相吸引,b端为螺线管的S极
B.通电螺丝管内部的磁场方向向左
C.螺线管的b端为N极,a端为S极
D.电源d端为正极,c端为负极
3如图所示,纸面内固定有四条长直绝缘导线L1、L2、L3、L4,组成“井”字正方形,O为中心。每条导线中通以图示方向、大小均为I的电流。整个系统处于垂直纸面向外、磁感应强度大小为B0的匀强磁场中(磁场未画出),O点磁感应强度为零。现将L4撤去,其他条件不变,则O点的磁感应强度( )
A.大小为14B0,方向垂直纸面向外
B.大小为14B0,方向垂直纸面向里
C.大小为34B0,方向垂直纸面向外
D.大小为34B0,方向垂直纸面向里
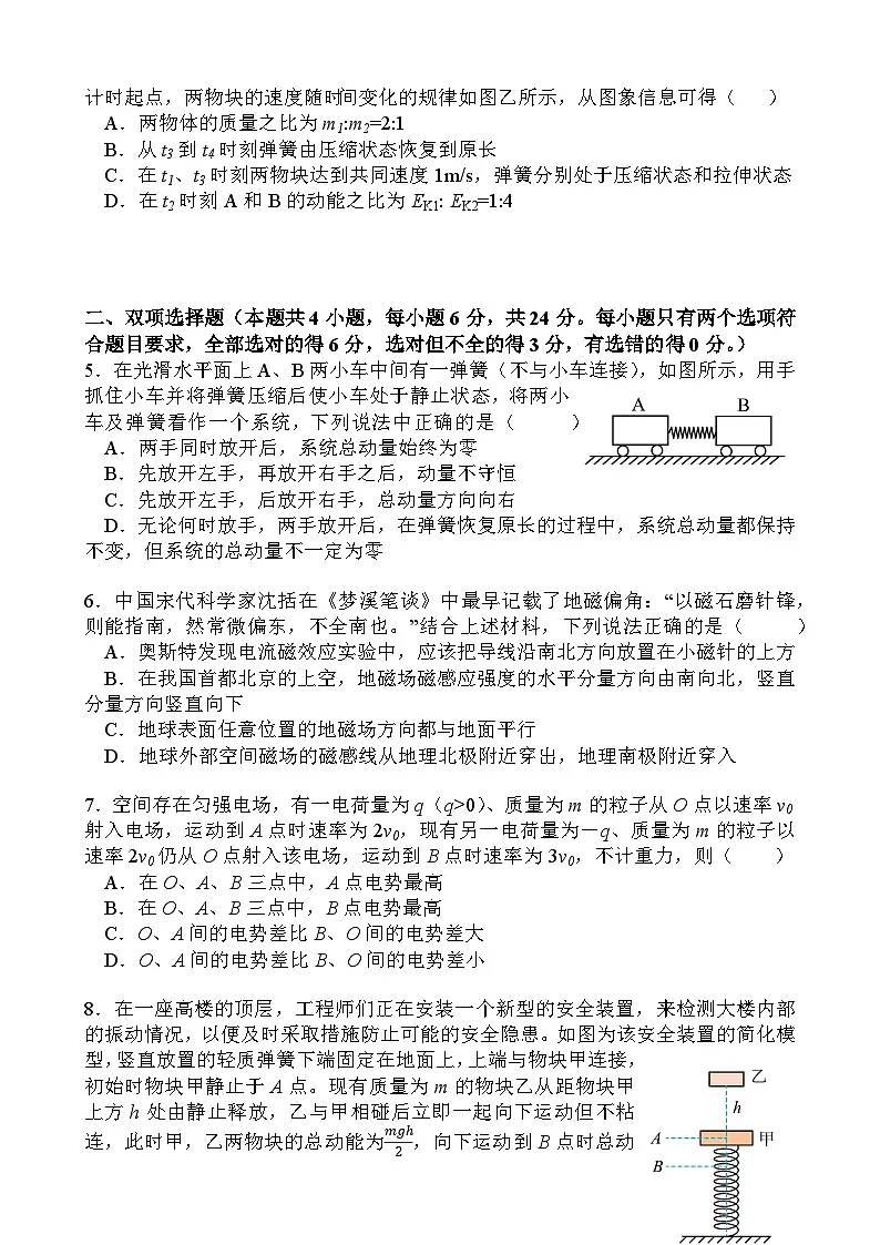
4.如图甲所示,一轻质弹簧的两端与质量分别为m1和m2的两物块A、B相连接,并静止在光滑的水平面上.现使A瞬时获得水平向右的速度3m/s,以此刻为计时起点,两物块的速度随时间变化的规律如图乙所示,从图象信息可得( )
A.两物体的质量之比为m1:m2=2:1
B.从t3到t4时刻弹簧由压缩状态恢复到原长
C.在t1、t3时刻两物块达到共同速度1m/s,弹簧分别处于压缩状态和拉伸状态
D.在t2时刻A和B的动能之比为EK1: EK2=1:4
二、双项选择题(本题共4小题,每小题6分,共24分。每小题只有两个选项符合题目要求,全部选对的得6分,选对但不全的得3分,有选错的得0分。)
5.在光滑水平面上A、B两小车中间有一弹簧(不与小车连接),如图所示,用手抓住小车并将弹簧压缩后使小车处于静止状态,将两小车及弹簧看作一个系统,下列说法中正确的是( )
A.两手同时放开后,系统总动量始终为零
B.先放开左手,再放开右手之后,动量不守恒
C.先放开左手,后放开右手,总动量方向向右
D.无论何时放手,两手放开后,在弹簧恢复原长的过程中,系统总动量都保持不变,但系统的总动量不一定为零
6.中国宋代科学家沈括在《梦溪笔谈》中最早记载了地磁偏角:“以磁石磨针锋,则能指南,然常微偏东,不全南也。”结合上述材料,下列说法正确的是( )
A.奥斯特发现电流磁效应实验中,应该把导线沿南北方向放置在小磁针的上方
B.在我国首都北京的上空,地磁场磁感应强度的水平分量方向由南向北,竖直分量方向竖直向下
C.地球表面任意位置的地磁场方向都与地面平行
D.地球外部空间磁场的磁感线从地理北极附近穿出,地理南极附近穿入
7.空间存在匀强电场,有一电荷量为q(q>0)、质量为m的粒子从O点以速率v0射入电场,运动到A点时速率为2v0,现有另一电荷量为-q、质量为m的粒子以速率2v0仍从O点射入该电场,运动到B点时速率为3v0,不计重力,则( )
A.在O、A、B三点中,A点电势最高
B.在O、A、B三点中,B点电势最高
C.O、A间的电势差比B、O间的电势差大
D.O、A间的电势差比B、O间的电势差小
8.在一座高楼的顶层,工程师们正在安装一个新型的安全装置,来检测大楼内部的振动情况,以便及时采取措施防止可能的安全隐患。如图为该安全装置的简化模型,竖直放置的轻质弹簧下端固定在地面上,上端与物块甲连接,初始时物块甲静止于A点。现有质量为m的物块乙从距物块甲上方h处由静止释放,乙与甲相碰后立即一起向下运动但不粘连,此时甲,乙两物块的总动能为mgh2,向下运动到B点时总动能达到最大为2mgh3,继续向下运动到达最低点C(未标出),之后在弹起过程中将乙抛离甲。整个过程中弹簧始终处于竖直状态,且在弹性限度内,重力加速度为g。下列说法正确的是( )
A.物块甲的质量为m
B.弹起过程中,物块甲和物块乙一起运动到A点时分离
C.A、B两点间距离与B、C两点间距离之比为1:2
D.弹簧弹性势能的最大值为7mgh
三、填空题(每空2分,共8分)
9.将长度为50cm、通有2.0A电流的直导线放入一匀强磁场中,电流与磁场的方向如图所示,已知磁感应强度为0.3T。则图中导线所受安培力F=_________N,方向_________(选填“向左”、“向右”、“向里”或者“向外”)。
第9题图 第10题图 第11题图
10.如图所示,闭合线圈abcd水平放置,其面积为S,线圈与磁感应强度为B的匀强磁场的夹角θ=37°,现将线圈以ab边为轴沿顺时针方向转动90°,则在此过程中线圈磁通量的改变量大小为________。
11.生命在于运动,体育无处不在,运动无限精彩。如图,质量为450kg的小船静止在水面上,质量为50kg的人在甲板上立定跳远相对于船的成绩为2m,不计空气和水的阻力,则人向右跳时,人相对地面的成绩为________m。
四、实验题(每空2分,共16分)
12.(1)小明同学利用如图甲所示装置研究两球间的碰撞规律,天平测得小球1质量为m1,小球2质量为m2,斜槽末端在白纸上投影为O,让小球1从斜槽某位置由静止释放,记录落点为P,再将小球2置于槽的末端,使小球1由同一位置由静止释放,与小球2相碰,记录两球落点分别为M和N,如图乙所示。
①若该实验要验证动量守恒定律,则下列说法正确的是_______(填字母)。
A.小球1的质量应大于小球2的质量
B.斜槽应尽可能光滑
C.轨道末端必须水平
D.实验中复写纸不能移动
②通过刻度尺测得OM长度为x1,OP长度为x2,ON长度为x3,若该实验要验证小球1和小球2碰撞前后的总动量守恒,则需要满足的表达式为______________。
(2)利用如图所示的实验装置验证动量守恒定律,其中两滑块质量不同,但滑块上的遮光片规格相同。
①利用游标卡尺测量遮光片的宽度,测量结果如图,遮光片的宽度为______mm。
②若验证完全非弹性碰撞时动量守恒,应选用_______(选填字母)组滑块进行实验。(A中在两滑块接触的一面安装了弹性圆环;B中左边滑块右侧装了撞针,右侧滑块左边附着一块橡皮泥;C未做任何处理)
A. B. C.
13.某实验小组设计了如图甲所示电路,来测量电压表V的内阻。可使用的器材有:
待测电压表V(2V,内阻约为3kΩ)
滑动变阻器R1(最大阻值为10Ω)
两个定值电阻R2(一个阻值为20Ω,另一个阻值为2000Ω)
毫安表(量程0~3mA,内阻大约为300Ω)
电源E(电动势约为3V)
单刀开关S1、导线若干
(1)实验中,R2应选择阻值为_______Ω(选填“20”或“2000”)的定值电阻;
(2)在图乙中用笔画线代替导线将实物电路图补充完整;
(3)调节滑片P的位置获得多组U、I数据,然后描绘U-I图像,求出其斜率k,则电压表内阻RV=_______(用k、R2表示)。
(4)由于保管不善,使电阻R2的实际阻值大于标称值,则电压表内阻的测量结果_______(选填“大于”、“等于”、“小于”)真实值。
五、解答题(14题9分,15题11分,16题16分)
14.(9分)如图所示的电路中,电源电动势E=10V,内阻r=0.5Ω,电动机的线圈电阻R0=0.5Ω,电阻R1=2.5Ω,小灯泡L标有“2V,0.4W”。闭合开关后,小灯泡与电动机恰能正常工作,求:
(1)电源的输出功率;
(2)电动机输出的机械功率。
15.(11分)公园里有一个喷泉,喷泉竖直喷出的水柱最高可达1.8m,喷管的面积为,当小明把一个玩具放在水柱上时,玩具能稳定地悬停在空中,玩具底面相对于喷口的高度为1m,玩具底部为平板(面积略大于喷泉横截面积),水柱冲击到玩具底板后,在竖直方向水的速度变为零,在水平方向朝四周均匀散开,水的密度为,不考虑空气阻力,g取10m/s2。求:
(1)喷泉喷水的初速度大小;
(2)用于喷泉喷水的电动机的输出功率;
(3)玩具的质量。
16.(16分)
如图所示,质量为M=2kg的滑槽静止在光滑的水平地面上,滑槽的AB部分是长为l=1m的粗糙水平面,BC部分是半径为R=0.2m的四分之一光滑圆弧轨道,滑块P置于滑槽上面的A点。一根长为L=0.9m、不可伸长的轻质细绳一端固定于O′,另一端拴着小球Q。将小球Q拉至细绳与竖直方向成60°的位置,静止释放,小球Q到达最低点时与滑块P发生弹性碰撞且时间极短,最终物块P未离开滑槽。已知滑块P和小球Q的质量均为m=1kg,它们均视为质点,取g=10m/s2,忽略空气阻力,设滑块P与滑槽AB之间的动摩擦因数0<μ<l。
(1)求碰撞瞬间滑块P所受冲量I的大小;
(2)若滑块P刚好能够滑到滑槽轨道的最高点C,求动摩擦因数μ;
(3)讨论滑块P在整个运动过程中,是否有可能在某段时间里相对地面向右运动?如不可能,说明理由;如可能,试求出B向右滑动时动摩擦因数μ的取值范围。
相关试卷
这是一份福建省泉州市永春县第一中学2025-2026学年高二年上学期12月月考物理试题,共7页。试卷主要包含了单项选择题,双项选择题,填空题,实验题,解答题等内容,欢迎下载使用。
这是一份2025-2026学年福建省泉州市永春县第一中学高二上学期12月月考物理试题(含解析),共10页。
这是一份福建省泉州市永春第一中学2025-2026学年高二上学期10月月考物理试题,文件包含答案永春一中高二年10月月考物理试卷202510pdf、高二物理pdf等2份试卷配套教学资源,其中试卷共8页, 欢迎下载使用。
相关试卷 更多
- 1.电子资料成功下载后不支持退换,如发现资料有内容错误问题请联系客服,如若属实,我们会补偿您的损失
- 2.压缩包下载后请先用软件解压,再使用对应软件打开;软件版本较低时请及时更新
- 3.资料下载成功后可在60天以内免费重复下载
免费领取教师福利 




.png)




