


西北四省三重教育2025_2026学年高三上学期12月高考适应性考试生物试卷(文字版,含答案)
展开 这是一份西北四省三重教育2025_2026学年高三上学期12月高考适应性考试生物试卷(文字版,含答案),共12页。试卷主要包含了选择题,非选择题等内容,欢迎下载使用。
本试卷分选择题和非选择题两部分。满分100分,考试时间75分钟。
答卷前,考生务必将自己的姓名、准考证号填写在本试卷和答题卡相应位置上。
请按照题号顺序在各题的答题区域内作答,超出答题区域书写的答案无效;在草稿纸、试题卷上答题无效。
考试结束后,将本试卷和答题卡一并交回。
一、选择题:本大题共16小题,每题3分,共48分。在每小题给出的四个选项中,只有一项是符合题目要求的。
1. 植物可通过细胞自噬实现自清洁和胁迫应答。在自噬过程中,受损蛋白质或细胞器被膜包裹后形成自噬小体,自噬小体与液泡融合进而完成内容物的降解和利用。下列推测错误的是
A. 内质网可以为植物自噬小体的膜结构提供原材料
B. 植物自噬小体的锚定和运输与细胞骨架密切相关
C. 液泡中含有多种水解酶,有类似于溶酶体的功能
D. 钠盐胁迫下,植物减弱细胞自噬活动以维持生存
2. 右图为人体成熟红细胞相关物质跨膜运输方式,a、b、c和d表示不同的转运蛋白,a是载体蛋白,b是转运 HCO3- 的转运蛋白。下列相关叙述正确的是
A. 蛋白a转运葡萄糖进入红细胞时自身构象不发生改变
B. 蛋白b转运 HCO3- 跨膜时需消耗膜两侧 Cl- 的化学势能
C. 蛋白c转运 K+ 所需的ATP主要来自红细胞的有氧呼吸
D. 蛋白d介导的 H2O 分子进出红细胞的速率低于自由扩散
3. 在植物体内,蔗糖合酶可以催化蔗糖与UDP反应生成尿苷二磷酸葡萄糖(UDPG)和果糖,这是蔗糖分解代谢的一条重要途径,同时,在某些条件下,它也能催化UDPG和果糖合成蔗糖,参与蔗糖的合成代谢。下列相关叙述正确的是
A. 用同位素标记UDP中的磷元素,可在合成的UDPG中检测到放射性
B. 低温条件下,蔗糖合酶的空间结构被破坏,催化活性降低
C. 细胞中蔗糖合酶基因的表达量增加,细胞内蔗糖的含量一定会上升
D. 蔗糖合酶催化蔗糖合成时,反应的活化能由酶提供
4. 已知端粒酶能延长细胞分裂过程中缩短的端粒,活性氧自由基(ROS)增加会导致端粒功能障碍、DNA损伤,并导致线粒体功能降低而引起细胞衰老。长时间使用手机,屏幕的蓝光可促进ROS生成,加速视网膜色素上皮细胞的衰老。下列叙述错误的是
A.ROS可攻击细胞中的DNA、蛋白质和生物膜等致使细胞衰老
B. 细胞衰老与细胞分裂次数的增多、端粒酶活性增强、端粒被截短有关
C. 视网膜色素上皮细胞的衰老最终表现为细胞的形态、结构和功能发生变化
D. 过度使用手机可加速视网膜色素上皮细胞的衰老,但一般不会引起人的衰老
5. 脆性X综合征由X染色体上的 FMRI 基因突变所致。FMRI 基因不编码蛋白质区域的CGG序列重复次数呈现多态性,正常时重复次数少于55,前突变时重复次数为55~200(不致病),而全突变时重复次数多于200(可致病)。男性的前突变传递给下一代时,重复次数不变或减少;女性的前突变传递给下一代时,重复次数增加,可生出全突变的孩子。下列叙述正确的是
A.CGG重复次数的多态性影响 FMRI 编码多肽链的长度
B. 女性的前突变只能来自母亲,以后可能传递给她的儿子
C. 男性的前突变只能来自母亲,以后只能传递给他的女儿
D. 检测前突变女性的CGG重复次数可推断后代是否患病
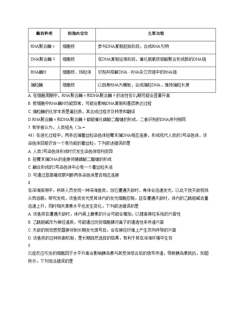
6. 真核生物细胞中存在多种与核酸代谢相关的酶,它们在细胞内的定位及功能各有不同,如下表所示,已知线粒体中也含有少量DNA且能进行半自主复制,下列叙述正确的是
A. 在细胞周期中,RNA聚合酶α和DNA聚合酶δ的活性在G₁期可能会显著升高
B. 若细胞中RNA酶H功能异常,可能会影响DNA复制和基因表达过程
C. 端粒酶的化学本质是蛋白质,其合成过程涉及转录和翻译
D.RNA聚合酶α和DNA聚合酶δ都能催化磷酸二酯键的形成,二者识别的DNA序列相同
7. 有学者认为,人类祖先(2n = 48)在进化过程中,两条近端着丝粒染色体短臂末端DNA相互连接,形成现代人类的2号染色体,该染色体目前仅含一个有功能的着丝粒。下列叙述错误的是
A. 人类2号染色体形成时仅发生染色体结构变异
B. 短臂末端DNA的连接伴随磷酸二酯键的形成
C. 融合形成的2号染色体中必有一个着丝粒失活
D. 可通过显微镜观察判断两条染色体是否相互连接
8. 在深海探测中,科研人员发现一种深海鱼类,当它遭遇天敌时,身体会迅速发光,以此干扰天敌视线从而逃脱。研究发现,该鱼类发光受其体内的发光细胞控制,且在遭遇天敌时,体内的乙酰胆碱含量迅速上升,同时相关激素水平也发生变化。下列叙述错误的是
A. 该鱼类在遭遇天敌时,体内肾上腺素的分泌可能会增加,以提高神经系统的兴奋性
B. 乙酰胆碱作为神经递质,可能通过改变细胞膜对离子的通透性来传递兴奋
C. 天敌的视觉感受器接收到长期发光信号后,会在神经纤维上产生双向传导的兴奋
D. 该鱼类的这种防御机制,是长期自然选择的结果,有利于其在深海环境中生存
9. 炎症反应引发的细胞因子水平升高会影响胰岛素与其受体结合后的信号传递,导致胰岛素抵抗,如图所示。下列说法错误的是
TNF - α:肿瘤坏死因子; IL - 6:白细胞介素6
A.IL—6和TNF—a在引发胰岛素抵抗中存在协同作用
B. 细胞对葡萄糖的摄取和利用减少导致出现胰岛素抵抗
C. 胰岛素抵抗产生后胰岛素分泌减少导致血糖升高
D. 炎症反应现象说明免疫调节在维持内环境稳态中具有双重作用
10. 为提高农作物产量,科研人员研究不同环境因素及植物激素对农作物生长发育的影响。下列关于农作物生长调节的叙述,正确的是
A. 用适宜浓度的乙烯利处理未成熟的番茄果实,可促进其发育,使果实提前成熟上市
B. 给处于花期的油菜喷洒适宜浓度的生长素类似物,能提高油菜籽的产量
C. 干旱条件下,农作物体内合成的细胞分裂素减少、脱落酸增多,以适应缺水环境
D. 用一定浓度的生长素类似物处理插条,浸泡法比沾蘸法使用的浓度高,处理时间长
11. 兴趣小组使用血细胞计数板对一定体积培养液中的酵母菌计数,绘制其种群数量变化曲线,如右图所示,并未获得预期的“S”形曲线,不可能的原因是
A. 培养的时间不够长
B. 种群的出生率小于死亡率
C. 种群数量未达到环境容纳量
D. 计数结果是活菌数和死菌数的总和
12. 种内竞争通常分为争夺式竞争和分摊式竞争。争夺式竞争是指为了生存和繁殖的需要,尽可能多地控制有限资源;分摊式竞争是指平均分配所获得的所有资源。下列说法错误的是
A. 分摊式竞争的种群内个体获得资源的机会均等
B. 争夺式竞争导致竞争个体获得资源差异较大
C. 分摊式竞争通常发生在资源分布相对均匀的环境中
D. 大草履虫和双小核草履虫之间的竞争属于争夺式竞争
13. 取土迹地植被的恢复是青藏高原草地生态系统恢复的重要组分。现以天然未退化草地植物群落为参照,以植物群落高度为指标,分析了青藏公路取土迹地(约30 cm深)恢复区域植物群落沿海拔梯度的变化特征,结果如图。下列叙述错误的是
A. 大量工程取土迹地会使原有植被移除,造成草地植物群落碎片化
B. 海拔、生物群落以及二者的交互作用均显著影响了植物群落高度
C. 取土迹地的群落演替过程是草本植物阶段→灌木阶段→森林阶段
D. 人工恢复取土迹地植被会影响群落的演替方向和演替速度
14. 传统酱油酿造工艺需在第0、2、5天分别加入米曲霉(好氧)、酵母菌(兼性厌氧)和乳酸菌(厌氧),右图为发酵罐中溶解氧与pH变化曲线,下列叙述错误的是
A. 第0~2天米曲霉分泌的蛋白酶水解大豆中蛋白质
B. 第2~5天酵母菌占主导,进行无氧呼吸导致pH下降
C. 第5~8天pH回升可能是乳酸菌代谢活动增强所致
D. 各阶段菌种添加顺序体现发酵条件对微生物种类的选择
15. 为应对粮食危机,科学家设想通过植物细胞工程培育一种“超级作物”,它能整合多种植物的优良性状,如水稻的高产、小麦的抗寒和玉米的抗旱。以下是培育过程中的一些操作和现象,相关叙述正确的是
A. 选取水稻、小麦、玉米的体细胞,用胃蛋白酶处理去除细胞壁获得原生质体
B. 诱导不同植物的原生质体融合时,只能使用PEG(聚乙二醇)融合法
C. 培育出的“超级作物”一定能稳定遗传,因为它整合了多种优良性状
D. 若将“超级作物”的花粉进行离体培养,得到的植株可能高度不育
16. 随着再生医学的发展,科学家尝试利用细胞工程技术培育人造器官用于器官移植。下图是人造肝脏培育的部分过程,相关叙述错误的是
A. 从患者肝脏组织中获取肝脏干细胞时,需使用胰蛋白酶或胶原蛋白酶处理组织块,使细胞分散
B. 培养肝脏干细胞时,加入的细胞因子和生长因子只能促进细胞的增殖,不能诱导细胞分化
C. 培养肝脏干细胞的培养液中需添加血清等天然成分,主要为细胞提供一些未知的营养成分
D. 该技术为解决器官移植供体短缺问题提供了新的途径和希望
二、非选择题:本大题共5小题,共52分。
17.(10分)为探究基因ZmFDL对玉米耐旱性的影响,研究人员在相同的干旱条件下种植野生型玉米(WT)、ZmFDL敲除突变体(KD)及ZmFDL过表达株系(OX),测定了叶片的相对含水量、气孔导度以及抗氧化酶活性,结果见下表。回答下列问题:
注:抗氧化酶是生物体内一类极为重要的酶类,主要功能是清除体内产生的过多的活性氧(ROS)和活性氮(RNS)等自由基,保护细胞免受氧化损伤。
(1)在干旱条件下,植物根细胞会因为______作用失水,导致叶片相对含水量下降。自由水与结合水的比值越______(填“高”或“低”),植物的抗逆性越强。
(2)CO2进入气孔后,通过______(填跨膜运输方式)进入叶肉细胞。气孔导度减小,会直接影响叶肉细胞光合作用中的______阶段。
(3)ZmFDL过表达会使玉米细胞中自由基数量______。
(4)为进一步探究该基因的功能,研究人员测定了叶片中脯氨酸含量及单株产量,结果如下图。
结合图表,分析ZmFDL过表达会使叶片相对含水量发生相应变化的原因:①______;②______。
18.(10分)图1为A、B、C三个神经元之间的相关联系示意图。为研究神经元之间的相互作用,分别用相同强度的电刺激神经元B或C进行实验,用微电极分别记录神经元A的电位变化(阈电位是能引起动作电位的临界电位值),实验处理及结果如表所示。回答下列问题:
(1)单次电刺激B,神经元A未产生阈电位,但产生了电位变化,这是在电刺激作用下,神经元A的细胞膜对______的通透性增大导致的,此时神经元A的细胞膜内外电位情况是______。
(2)分析第Ⅰ、Ⅱ组可知,若要产生动作电位,需要满足的条件是______。第Ⅲ组中形成神经元A电位变化的原因可能是神经元C释放的是______(填“兴奋性”或“抑制性”)神经递质。
(3)给予神经元A刺激,神经元A能够兴奋,但神经元B不能兴奋,原因是______。
(4)用物质X(Na+通道阻断剂)处理神经纤维末梢,阻断该处动作电位的传导,突触前膜无神经递质释放;当物质X的作用消除后,突触前膜释放神经递质得到恢复,该现象说明动作电位与神经递质释放的关系是______。进一步的研究发现,若神经末梢的细胞外液中没有Ca2+,即便该部位产生了动作电位,也没有神经递质的释放。综上所述,可推断,动作电位、Ca2+跨膜运输和神经递质释放三种生理现象之间的关系是______。
19.(10分)随着全球工业化进程的加速,水体污染问题日益严峻。科研人员关注到重金属镉(Cd)对水生态系统造成严重威胁。为探究水生植物黑藻和金鱼藻在应对Cd污染时的生理响应及相互作用,科研人员开展了以下实验:设置0 μml/L(对照组,C)、5 μml/L(低浓度,L)和20 μml/L(高浓度,H)三个Cd2+浓度梯度,分别对黑藻(甲)和金鱼藻(乙)进行单独培养和混合培养,实验过程中保证光照、温度等环境条件适宜且营养物质充足,定期测定两组植物的叶绿素含量、抗氧化酶活性(超氧化物歧化酶SOD、过氧化氢酶CAT)以及生物量,实验结果如下图所示。
回答下列问题:
(1) 实验发现,随着Cd2+浓度升高,黑藻和金鱼藻的叶绿素含量均下降,原因可能是 ________(答出两点)。
(2) 在低浓度Cd2+环境下,与单独培养相比,两种植物混合培养时生物量 ________(填“增加”或“减少”)。随着Cd污染加重,水生群落会发生 ________(填类型)演替,高浓度Cd2+环境下黑藻种群的年龄结构会变为 ________型,可能的原因是 ________。
(3) 研究发现,水体中适量的细菌X有助于降解部分污染物,改善水质。若要进一步探究在不同浓度Cd2+污染水体中投放适量细菌X对黑藻生长的影响,实验设计的自变量是 ________。
(4) 水生生态系统中存在食物链:浮游植物→小型浮游动物→食浮游动物鱼类→食鱼鱼类。当水体受到Cd污染时,营养级 ________的生物体内Cd含量最高,原因是 ________。
20.(10分)科研人员以ZW型性别决定的鸟类为研究对象,发现其羽毛颜色红色羽、白羽由常染色体上的A/a基因控制,羽形(长羽、中羽、短羽)由Z染色体上的B/b基因控制,羽毛长短由B基因的个数决定。进一步研究发现,W染色体上存在一段增强子序列,个体中有EnhW存在时B基因能够双倍表达。实验小组用纯合红羽短羽雌性与纯合白羽长羽雄性杂交,F₁中雌性个体全部为红羽长羽,雄性个体全部为红羽中羽。F₁雌雄个体随机交配产生F₂。回答下列问题:
(1)根据实验结果分析,亲本的基因型为________(若存在增强子序列,需标出);不考虑性别,F2中出现的红羽长羽个体与白羽短羽个体的比例是________。若从F2中随机选取一只红羽长羽雌性与一只白羽中羽雄性杂交,子代出现白羽短羽个体的概率为________。
(2)某科研小组选用了某种基因型的雌性幼体欲验证EnhW对B基因的调控作用,设计以下实验。
实验组1:敲除雌性个体W染色体上的EnhW序列,预期表型为________;
实验组2:敲除雌性个体Z染色体上的B基因,预期表型为________。
对照组:________,预期表型为长羽。
(3)已知基因a是由基因A突变产生的。为研究基因的突变情况,研究人员用同种限制酶处理基因后的电泳结果如图所示。据图2分析,与基因A相比,基因a碱基序列的改变最可能是由________引起的。
1.(12分)基因测序技术在基因工程中被广泛运用,SOLID测序是基于DNA连接酶法,利用四色荧光标记寡核苷酸探针进行测序的技术。其一般流程如下图所示。回答下列问题:
(1)流程1利用PCR技术扩增目的基因时,反应体系中需加入引物,引物结合的位置为________(填字母),其作用是________。PCR完成以后,常采用________技术来初步鉴定PCR的产物。
(2)流程2构建8碱基单链荧光探针时,其第1位和第2位碱基是确定的,探针的________端分别添加了红蓝绿黄4种颜色的荧光蛋白。DNA连接酶催化形成________键连接两个DNA片段。
(3)流程3测序时,荧光探针与待测序列通过________原则配对,之后通过化学方法在第________位碱基之间进行切割并发出代表探针第1、2位碱基的荧光信号被计算机记录,每次测序的位置间隔________个碱基。在测序完成后,要将新连接的DNA单链变性并洗脱。接着用引物n-1进行第二轮测序。引物n-1与引物n的区别是,二者在与接头配对的位置上相差一个碱基。以此类推,直至第________轮测序结束可以完成所有位置的碱基测序。
(4)下图为某次测序结果,结合碱基组合和荧光颜色对应表,待测序列前6位碱基依次为________。该测序法的最大优点在于每个测量位点进行了________次测序,大大提高了准确率。
碱基组合与荧光颜色对应表
试卷答案
1.D (3分)
2.B (3分)
3.D (3分)
4.B (3分)
5.D (3分)
6.B (3分)
7.C (3分)
8.C (3分)
9.C (3分)
10.B (3分)
11.B (3分)
12.C (3分)
13.C (3分)
14.C (3分)
15.D (3分)
16.B (3分)
17.(10分)
(1)渗透(1分) 低(1分)
(2)自由扩散(1分) 暗反应(1分)
(3)减少(2分)
(4)①ZmFDL过表达使抗氧化酶活性增强,清除自由基能力增强,细胞受损减少,叶片相对含水量增加(2分);②ZmFDL过表达使脯氨酸含量增加,细胞渗透压增大,吸水能力增强,叶片相对含水量增加(2分)
18.(10分)
(1)Na (1分) 外正内负(1分)
(2)连续多次电刺激神经元B(2分) 抑制性(1分)
(3)神经元A能产生动作电位,神经元B不能产生动作电位(2分)
(4)动作电位的传导是神经递质释放的必要条件(2分)
动作电位通过影响Ca2+ 跨膜运输来影响神经递质释放(1分)
19.(10分)
(1)Cd2+ 抑制叶绿素合成相关酶活性、Cd2+ 破坏叶绿体结构(2分)
(2)增加(1分) 次生(1分) 衰退(1分)
高浓度Cd2+ 抑制黑藻生长繁殖(2分)
(3)Cd2+ 浓度和是否投放细菌X(2分)
(4)食物链的富集作用(1分)
20.(10分)
(1)♀EhhWZ{b}W{b}、♂eehhWZ{B}Z{B}(2分) 9:1(2分) 1/8(2分)
(2)红羽中羽(1分) 白羽短羽(1分) 纯合红羽长羽雌性(1分)
(3)碱基对缺失(1分)
21.(12分)
(1)a、d(1分) 使DNA聚合酶能够从引物的3’端开始连接脱氧核苷酸(2分) 琼脂糖凝胶电泳(1分)
(2)3’(1分) 磷酸二酯(1分)
(3)碱基互补配对(1分) 1、2(1分) 8(1分) 8(1分)
(4)ACGTAC(1分) 6(1分)酶的种类
细胞内定位
主要功能
RNA聚合酶α
细胞核
参与DNA复制起始阶段,合成RNA引物
DNA聚合酶δ
细胞核
在DNA复制延伸阶段,催化脱氧核苷酸聚合形成新的DNA链
RNA酶H
细胞核、线粒体
识别并降解DNA - RNA杂交双链中的RNA链
端粒酶
细胞核
以自身RNA为模板,合成端粒DNA,维持端粒长度
类型
叶片相对含水量(%)
气孔导度(ml·m-2·s-1)
抗氧化酶活性(U·mg-1)
WT
70
0.25
150
KD
60
0.35
100
OX
80
0.15
200
相关试卷
这是一份西北四省三重教育2025_2026学年高三上学期12月高考适应性考试生物试卷(文字版,含答案),共12页。试卷主要包含了选择题,非选择题等内容,欢迎下载使用。
这是一份三重教育2025-2026学年高三上学期西北四省12月高考适应性考试生物试卷(含答案),共10页。
这是一份西北四省三重教育2025-2026学年高三上学期12月高考适应性考试生物试卷(PDF版附解析),文件包含高三生物试题已优化pdf、高三生物答案pdf等2份试卷配套教学资源,其中试卷共10页, 欢迎下载使用。
相关试卷 更多
- 1.电子资料成功下载后不支持退换,如发现资料有内容错误问题请联系客服,如若属实,我们会补偿您的损失
- 2.压缩包下载后请先用软件解压,再使用对应软件打开;软件版本较低时请及时更新
- 3.资料下载成功后可在60天以内免费重复下载
免费领取教师福利 




.png)




