搜索
      上传资料 赚现金

      河南省新未来2025_2026学年高二上学期1月月考历史试题(文字版,含答案)

      • 175.86 KB
      • 2026-01-26 12:12:48
      • 24
      • 0
      • 教习网7094983
      加入资料篮
      立即下载
      河南省新未来2025_2026学年高二上学期1月月考历史试题(文字版,含答案)第1页
      1/7
      河南省新未来2025_2026学年高二上学期1月月考历史试题(文字版,含答案)第2页
      2/7
      河南省新未来2025_2026学年高二上学期1月月考历史试题(文字版,含答案)第3页
      3/7
      还剩4页未读, 继续阅读

      河南省新未来2025_2026学年高二上学期1月月考历史试题(文字版,含答案)

      展开

      这是一份河南省新未来2025_2026学年高二上学期1月月考历史试题(文字版,含答案),共7页。试卷主要包含了考试结束后,请将答题卡上交,本卷主要命题范围等内容,欢迎下载使用。
      (试卷满分:100分,考试时间:75分钟)
      注意事项:
      1.答卷前,考生务必将自己的姓名、准考证号填写在答题卡上,并将条形码粘贴在答题卡上的指定位置。
      2.回答选择题时,选出每小题答案后,用2B铅笔把答题卡上对应题目的答案标号涂黑,如需改动,用橡皮擦干净后,再选涂其他答案标号;回答非选择题时,用0.5mm的黑色字迹签字笔将答案写在答题卡上,写在本试卷上无效。
      3.考试结束后,请将答题卡上交。
      4.本卷主要命题范围:选择性必修1、2、3。
      一、选择题:本大题共16小题,每小题3分,共48分。每小题只有一个选项是符合题目要求的。
      1.《管子》记载齐国“一女必有一针一刀,耕者必有一来一耜一铫”;秦国推行“耕战政策”,在关中平原推广铁犁牛耕。考古发现,战国时期的铁农具数量较春秋时期增长近十倍。这主要反映出
      A.铁器应用推动农业生产变革 B.各国争霸阻碍技术传播
      C.牛耕技术仅在秦国得到推广 D.小农经济此时尚未形成
      2.《宋史》中的北宋官员,有46.1%来自寒族。南宋非官员家族的进士,在1148年占56.3%,在1256年占57.9%。据此可知,宋代
      A.官员的素质较高 B.科举促进社会阶层流动
      C.贵族势力的膨胀 D.官员选拔不受家世影响
      3.明朝初年,朱元璋要求恢复古人“邻保相助,患难相救”的传统。“今州、县、城、乡、村或有冻馁不能自存者,令里中富室假贷钱谷以资养之”“孤寡残疾不能生理者,官为养赡,毋致失所”。这一举措
      A.延续了西周的礼乐制度 B.实现基层社会自治
      C.顺应了社会转型的需要 D.旨在强化政权认同
      4.下面是学者万明统计的洪武至成化年间(1368-1487年)427件徽州土地买卖契约交易情况。
      这一变化反映了明代
      A.官方强制推行白银货币化政策
      B.赋税改革扩大白银使用范围
      C.民间经济活动推动白银货币化
      D.白银来源完全依赖海外输入
      5. 中国传统文化历史悠久、内涵博大精深。“人生自古谁无死,留取丹心照汗青”“只解沙场为国死,何须马革裹尸还”“苟利国家生死以,岂因祸福避趋之”,这些诗句体现出中华传统文化的重要内涵是
      A. 天下为公B. 家国情怀C. 厚德载物D. 自强不息
      6. 丝绸之路形成后,中国的四大发明、天文、历算和医药传到西亚,西方各地人士东来,把波斯工艺、佛教和佛教艺术、伊斯兰和阿拉伯的星历、医药传入中国,进而转传西亚。这说明我国古代商业贸易的发展
      A. 增加了国家的财政收入
      B. 将中国卷入了资本主义世界市场
      C. 维护了国际市场的稳定
      D. 促进了世界物质和精神文明交流
      7. 梁启超曾对民国时期一味移植西方政治制度的行为进行反思,他认为“乃取凡与我社会绝不相容之制度,无大无小,悉移植之……感现行制度之不适,则翻根柢而摧弃之,故无论何种制度皆不能植深基于社会,而功用无自发生”。梁启超意在说明
      A. 民众参政的热情不断高涨B. 共和制度已经荡然无存
      C. 制度设计忽视了具体国情D. 传统朋党政治仍在延续
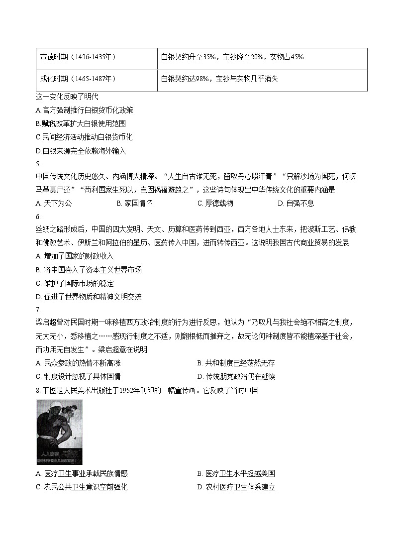
      8. 下图是人民美术出版社于1952年刊印的一幅宣传画。它反映了当时中国
      A. 医疗卫生事业承载民族情感B. 医疗卫生水平超越美国
      C. 农民公共卫生意识空前强化D. 农村医疗卫生体系建立
      9. 在考古发现的公元前18世纪关于两河流域土地租赁的泥板契约文书中,土地所有者将土地租给佃农耕种,佃农需以收成的一部分作为地租,比例通常为收成的13至12。此外,部分契约还规定了租赁期限和违约处罚条款。由此可知,当时两河流域
      A. 契约形式单一且缺乏约束力B. 土地制度得到法律认可和保护
      C. 租赁关系局限于土地和果园D. 农业生产完全由佃农阶层主导
      10. 中世纪的欧洲语言中,大量的星宿名称、天文学术语和数学词汇来源于阿拉伯语,如蝎子、飞鸟、经度、代数学、正弦等。阿拉伯人不是零的发明人,但他们把零和阿拉伯数字一道传入欧洲,且教会西方人如何使用这一发明,便于把算术用于日常生活。据此可知
      A. 学术中心不断发生转移B. 东西方文化逐渐趋向统一
      C. 阿拉伯人引领科学革命D. 文明交流推动社会的进步
      1450—1500年间,欧洲图书量猛增至900万册,铁链加锁的图书逐渐消失。图书馆原有的管理图书与生产图书两大职能逐渐分离,形成图书馆和图书出版两个行业。欧洲图书业的发展变化得益于
      A.市民渴求获得新知B.传教士推动中西交流
      C.行业生产技术改进D.联通东西新航线开辟
      1539年,法国国王弗朗索瓦一世在维莱科特雷颁布一系列法令。规定法语为官方语言,取代拉丁语成为法律文书、行政命令及司法程序的唯一书写语言。这一法令
      A.推动了法国向民族国家转型B.提高了法国国民的素质
      C.体现了启蒙运动的内在要求D.消除了民族文化的差异
      下表反映了1780—1850年英国纺织业重镇工人周工资变化情况(单位:先令/周)。据此可推知英国
      A.建立了全球对外贸易网络B.行业差异导致工资水平分化
      C.工会运动改善了工人待遇D.技术进步推动工人工资增长
      19世纪40-70年代,大量“契约华工”输入拉美地区,后定居当地,逐渐形成华商阶层。在聚居区,经营小商品和手艺,办华人学校、报纸,也介绍居住国文化习俗。据此可说明,华工群体
      A.改变了当地的商业经营模式B.促进了地区文化的交流碰撞
      C.推动了拉美主流文化的形成D.建立了社区基层的管理方式
      19世纪80年代,美国城市自行车骑手为改善周末度假出行条件,乡村农场主因农产品运输需求,共同掀起全国性的公路改善运动。20世纪初汽车制造商、钢铁及石油产业成为这一运动游说主力,至20世纪20年代美国公路里程增幅近90%。这反映
      A.产业资本主导基础设施建设B.社会需求对交通建设的推动
      C.技术革新推动交通网络完善D.区域经济发展的不平衡加剧
      二战后印度接受西方自由主义、民族主义和社会主义思想,注重发展传统文化,种姓因素依旧影响着政治与社会生活。新加坡、韩国发扬儒家文化的精华,同时吸收西方文化,努力创造现代东方文化。这体现出,新兴民族国家
      A.逐步走上现代化道路B.认同社会主义思想
      C.发展过程中留有隐患D.构建现代多元文化
      二、非选择题:本大题共4小题,共52分。
      17. 阅读材料,完成下列要求。(14分)
      材料一 秦朝在数百年时间里进行过多次移民活动,秦惠王十三年,秦攻占巴蜀地区,“移民万家实之”,这是秦朝首次大规模向南进行领土扩张。秦始皇三十三年,移民五十万迁往“桂林、象郡、南海”,三十五年“因徙三万家丽邑,五万家云阳”,三十六年“徙北河榆中三万家”。这些移民活动皆是强制性的迁移,都是为其政治目的服务。秦朝的移民政策与其国家实力增长之间形成了良性循环关系,军事征服、移民占领、军事再征服、移民再占领,秦朝通过这种模式一步步扩张领土,进而取得了相对于其他六国的一国独大优势。
      ——摘编自张昭、刘娜《秦朝政治性移民的再分类、比较优势及其后世影响》
      材料二 在古代边疆的开发与治理中,移民起到了相当重要的作用。鉴于匈奴时常侵扰西北边郡,文帝采纳了晁错的建议——募民实边,通过优厚条件吸引民众充实西北边疆。到公元前127年,“募民徙朔方十万口”。武帝元鼎六年(公元前111年),在西北边地设张掖、酒泉郡,置田官,“斥塞卒六十万人戍田之”,军屯戍边由此成为安置移民的一种主要方式。此外,政府还通过迁徙罪犯及家属戍边、迁降卒于边郡等向西北边疆移民。这些政策既开发了边疆又保卫了边疆。
      ——摘编自翟麦玲《两汉西北边疆移民政策比较研究》
      (1)根据材料一,概括秦朝移民的特点。(6分)
      (2)根据材料二并结合所学知识,指出西汉推行边疆移民政策的意义。(8分)
      阅读材料,完成下列要求。(12分)
      材料一 唐代的科举考试覆盖了全国各地,乡试阶段即涵盖了来自不同地区的士人。相对于后世而言,唐代的科举考试种类繁多,主要包括进士科、明经科、明法科、明字科、明算科、秀才科六类。其中各科考试的内容、方法各异,其录取标准也不尽相同。
      ——摘编自郭嘉璐《论唐代选官制度之得失——以科举制度为例》
      材料二 科举制被废除以后,导致封建士子失去了他们的人生目标,断绝了这类人的仕途,同时还使封建士子面临生存的危机。而在时代大恐慌的面前,封建士子只能在有限的社会空间中谋求生路,一些封建士子可能投笔从戎、弃文从商,或者是出国留学,学习西方先进知识。这些封建士子在与西方新知识、新思想接触以后,会进一步了解中国封建制度的腐朽与落后,相继走上革命与立宪道路,进而组成滔滔反清反封建的洪流。
      ——摘编自刘玮《清末废除科举制的历程及影响》
      (1)根据材料一并结合所学知识,概括唐代科举制度的特点。(6分)
      (2)根据材料二并结合所学知识,指出清末废除科举制的意义。(6分)
      阅读材料,完成下列要求。(14分)
      材料一 十七世纪,农业上,东盎格利亚是一个土地肥沃、耕织并重的地方,它经营商品农业,尤其为伦敦提供粮食和园艺作物。手工业方面,英国的统治者重视保护本国税业,亨利四世的一项敕令主张发展手工工场。英国政府扶植本国工商业的发展,减少本国原料尤其是羊毛的出口,鼓励本国工业品的出口,这为毛纺织业的发展创造了良好的环境。十七世纪中叶,与西班牙的长期斗争结束后,英国获得了在西班牙的最惠国待遇。在接近十八世纪中叶时,曼彻斯特将其棉布运往美洲殖民地、非洲、小亚细亚乃至通过俄罗斯而至中国。
      ——摘编自李群《近代早期英国工业城市的兴起》
      材料二 二十世纪五十年代,法国经济处于恢复和开始高速发展时期,农村人口主要流向巴黎,为使巴黎成为法国政治经济和文化中心,巴黎城市不断扩大。从1936年开始,政府开始调整城市政策,主管部门在外省精心挑选38座平衡城市,同时,指定国土整治部下属的国土整治和地区开发司专门组织协调和促进中小城市的整治和开发工作。法国在发展城市交通
      方面的政策是大城市以集体运输工具为主。通过一系列措施改善环境问题:加强环境保护
      教育,环保立法;加强对污染物质的监测和控制;采用经济和行政手段并重的方法认真执行
      环保法律和规范。
      ——摘编自霍立浦《法国的城市化进程和存在的问题》
      (1)根据材料一并结合所学知识,指出17—18世纪促进英国城市商业发展的有利因素。(8分)
      (2)根据材料二,概括法国城市化进程中的经验。(6分)
      20.阅读材料,完成下列要求。(12分)
      材料
      ——摘编自《激进的变革:世界正处在全球化“第三次解绑”的技术节点》
      根据材料并结合所学知识,围绕“国际贸易”拟定一个论题,并对所拟论题进行简要阐述。
      (要求:论题明确,逻辑清晰;史论结合,表述清晰)
      试卷答案
      1.A (3分,要点:战国时期铁农具数量较春秋时期增长近十倍,主要反映出铁器应用推动农业生产变革)
      2.B(3分,要点:南宋非官员家族的进士占比增加,说明科举促进社会阶层流动)
      3.D (3分,要点:明朝初年朱元璋要求恢复古人“邻保相助”等传统,体现顺应社会转型的需要)
      4.C(3分,要点:表格中白银契约比例变化,反映出民间经济活动推动白银货币化)
      5.B (3分,要点:诗句体现家国情怀,如“留取丹心照汗青”等)
      6.C(3分,要点:四大发明等传入西亚再转传西亚,说明商业贸易发展推动文化传播)
      7.D (3分,要点:丝绸之路形成促进国际贸易,使中国卷入资本主义世界市场)
      8.C (3分,要点:梁启超对民国时期移植西方政治制度的反思,说明制度设计忽视具体国情)
      9.A (3分,要点:宣传画反映医疗卫生事业承载民族情感)
      10.D (3分,要点:阿拉伯数字传入欧洲等,说明文明交流推动社会进步)
      11.C (3分,要点:欧洲图书业发展因行业生产技术改进,如铁锚加锁的图书逐渐消失等)
      12.A (3分,要点:法令为官方语言,推动法国向民族国家转型)
      13.B(3分,要点:英国纺织业重镇工人周工资变化,说明行业差异导致工资水平分化)
      14.B (3分,要点:华工在拉美地区的活动,促进地区文化的交流碰撞)
      15.D (3分,要点:美国自行车运动等,反映建立了社会基层的管理方式)
      16.D (3分,要点:新加坡、韩国等发展,说明构建现代多元文化)
      17.(1)特点:时间长(百年时间);规模大(多次移民,如五十万往“桂林、象郡、南海”等);强制性(移民活动皆是强制性的);服务于政治目的(与国家实力增长形成良性循环,如军事征服等)。(6分,每点2分,答出三点即可)(2)意义:促进边疆开发(如在西北边地设张掖、酒泉郡等);巩固边疆(移民实边保卫边疆);促进民族交融(不同民族共同生活等)。(8分,每点2分,答出四点即可)
      18.(1)特点:覆盖范围广(全国各地,不同地区士人);种类繁多(进士科、明经科等多科);内容丰富(儒家经典等)。(6分,每点2分)(2)意义:冲击封建统治(使封建士子失去目标等);促进思想解放(接触西方新思想等);推动社会变革(走上革命与立宪道路等)。(6分,每点2分)
      19.(1)有利因素:农业发展(土地肥沃、耕织并重等);工商业重视(统治者重视保护本国航业等);贸易发展(与西班牙等贸易)。(8分,每点2分,答出四点即可)
      (2)经验:改善交通(大城市以集体运输工具为主等);加强环境保护(监测控制污染等);经济行政手段并重(执行环保法律和规范等)。(6分,每点2分)
      20.
      论题:国际贸易推动经济全球化发展。(2分)
      阐述:新航路开辟后,国际贸易逐渐发展,如全球商品贸易总额占GDP比例变化。第一次霸权解体危机等也与国际贸易相关。国际贸易促进了资本、商品等流动,推动经济全球化。(10分,阐述合理,史论结合)时间
      交易情况
      洪武时期(1368-1398年)
      使用白银的契约占比12%,其余为宝钞、实物
      宣德时期(1426-1435年)
      白银契约升至35%,宝钞降至20%,实物占45%
      成化时期(1465-1487年)
      白银契约达98%,宝钞与实物几乎消失
      年份
      曼彻斯特(纺织工)
      伯明翰(金匠)
      利兹(毛纺工)
      1780
      7-9
      6-8
      5-7
      1820
      10-12
      9-11
      8-10
      1850
      14-16
      12-14
      11-13

      相关试卷

      河南省新未来2025_2026学年高二上学期1月月考历史试题(文字版,含答案):

      这是一份河南省新未来2025_2026学年高二上学期1月月考历史试题(文字版,含答案),共7页。试卷主要包含了考试结束后,请将答题卡上交,本卷主要命题范围等内容,欢迎下载使用。

      河南省新未来2025-2026学年高二上学期1月月考历史试题:

      这是一份河南省新未来2025-2026学年高二上学期1月月考历史试题,共2页。

      河南省新未来2025-2026学年高一上学期1月月考历史试题(Word版附答案):

      这是一份河南省新未来2025-2026学年高一上学期1月月考历史试题(Word版附答案),共8页。试卷主要包含了01,唐代诗歌各具特色,清成丰三年户部奏称等内容,欢迎下载使用。

      资料下载及使用帮助
      版权申诉
      • 1.电子资料成功下载后不支持退换,如发现资料有内容错误问题请联系客服,如若属实,我们会补偿您的损失
      • 2.压缩包下载后请先用软件解压,再使用对应软件打开;软件版本较低时请及时更新
      • 3.资料下载成功后可在60天以内免费重复下载
      版权申诉
      若您为此资料的原创作者,认为该资料内容侵犯了您的知识产权,请扫码添加我们的相关工作人员,我们尽可能的保护您的合法权益。
      入驻教习网,可获得资源免费推广曝光,还可获得多重现金奖励,申请 精品资源制作, 工作室入驻。
      版权申诉二维码
      欢迎来到教习网
      • 900万优选资源,让备课更轻松
      • 600万优选试题,支持自由组卷
      • 高质量可编辑,日均更新2000+
      • 百万教师选择,专业更值得信赖
      微信扫码注册
      手机号注册
      手机号码

      手机号格式错误

      手机验证码 获取验证码 获取验证码

      手机验证码已经成功发送,5分钟内有效

      设置密码

      6-20个字符,数字、字母或符号

      注册即视为同意教习网「注册协议」「隐私条款」
      QQ注册
      手机号注册
      微信注册

      注册成功

      返回
      顶部
      学业水平 高考一轮 高考二轮 高考真题 精选专题 初中月考 教师福利
      添加客服微信 获取1对1服务
      微信扫描添加客服
      Baidu
      map