搜索
      上传资料 赚现金

      广西柳州市2026届高三上学期第二次模拟考试生物试卷(文字版,含答案)

      • 584.09 KB
      • 2026-01-25 18:17:17
      • 44
      • 0
      • 教习网7094983
      加入资料篮
      立即下载
      广西柳州市2026届高三上学期第二次模拟考试生物试卷(文字版,含答案)第1页
      1/12
      广西柳州市2026届高三上学期第二次模拟考试生物试卷(文字版,含答案)第2页
      2/12
      广西柳州市2026届高三上学期第二次模拟考试生物试卷(文字版,含答案)第3页
      3/12
      还剩9页未读, 继续阅读

      广西柳州市2026届高三上学期第二次模拟考试生物试卷(文字版,含答案)

      展开

      这是一份广西柳州市2026届高三上学期第二次模拟考试生物试卷(文字版,含答案),共12页。
      (考试时间:75分钟 总分:100分)
      注意:1. 请把答案填写在答题卡上,否则答题无效。
      2. 答卷前,考生务必将密封线内的项目填写清楚,密封线内不要答题。
      3. 选择题,请用2B铅笔,把答题卡上对应题目选项的信息点涂黑。
      非选择题,请用0.5mm黑色字迹签字笔在答题卡指定位置作答。
      一、选择题:本大题共16小题,共40分。第1~12小题,每小题2分;第13~16小题,每小
      题4分。在每小题给出的四个选项中,只有一项是符合题目要求的。
      1. 我国为治理荒漠化问题,在内蒙古、甘肃等荒漠化区域种植了梭梭树、沙棘等植被,至今已
      累计治理沙漠、荒漠超700万亩。下列叙述正确的是
      A. 种植梭梭树、沙棘等耐旱植被,体现了生态工程的协调原理
      B. 梭梭树、沙棘可以防风固沙,体现了生物多样性的潜在价值
      C. 在荒漠化区域种植植被,扩大了生态足迹,缓解了生态赤字
      D. 荒漠化治理过程中发生的演替是初生演替,演替速度快,经历阶段少
      2. 光是影响绝大多数植物生长、发育的重要外界因素。下列叙述正确的是
      A. 有光条件下胚芽鞘尖端才能产生生长素
      B. 有光条件下莴苣种子才能萌发,因为光照给种子供能
      C. 光照时长影响植物开花,可能与植物激素的分泌相关
      D. 光敏色素是光信号的唯一受体,通过信号转导影响特定基因的表达
      3. 研究人员在稻田中发现了一株叶绿素含量显著低于正常水平的水稻突变植株。下列有关该
      突变植株的推测,合理的是
      A. 叶肉细胞叶绿体中的基粒可能比较少
      B. 光合作用效率显著高于正常水稻植株
      C. 对蓝紫光的吸收量与正常水稻植株无差异
      D. 用纸层析法分离光合色素,扩散最快的两条色素带变窄
      4. 《氾胜之书》记载,在瓜田中“又种薤(藠头)十根……居瓜子外,至五月瓜熟,薤可拔卖
      之,与瓜相避。又可种小豆于瓜中,亩四五升,其藿(嫩叶)可卖”。下列相关叙述,错误
      的是
      A. 瓜、薤、小豆的间作套种模式可充分利用群落的空间结构与季节性
      B. 薤与瓜“相避”可使二者种间竞争减弱,生态位重叠程度降低
      C. 没有人工干预,该瓜田生物群落无法长期保持其群落的特征
      D. 小豆固氮可改良土壤肥力,体现了生物与无机环境间的协同进化
      5. 人体对水和无机盐的调节统称为渗透压调节。下列相关叙述,错误的是
      A. 渗透压平衡可通过肾调节尿量和尿的成分来完成
      B. 当尿液中含有大量蛋白质时,血浆渗透压升高,可能引起组织水肿
      C. 血钠含量降低时,肾上腺皮质会增加分泌醛固酮,促进对钠离子的重吸收
      D. 饮水使血浆渗透压下降,渗透压感受器兴奋性下降,下丘脑分泌抗利尿激素减少
      6. 抗性淀粉难以被小肠消化吸收,GI值(升糖指数)比普通淀粉低。但抗性淀粉进入大肠后,会被肠道微生物用于发酵并产生气体。下列叙述错误的是
      A. 摄入抗性淀粉半小时后,体内胰岛素含量不会明显升高
      B. 长期摄入高GI值的食物,可能会导致高血脂、肥胖等症状
      C. 淀粉的本质是多糖,被微生物利用后不能转化为氨基酸等非糖类物质
      D. 人长期只食用抗性淀粉含量高的食物,可能会导致营养不良、肚子胀气
      7. 某研究小组利用滚管培养法从动物瘤胃中分离出能分解尿素的微生物,流程如图1所示。先在无氧条件下将样品稀释液注入盛有培养基的密封试管中,之后将试管平放于盛有冰块的盘中迅速滚动使带菌的培养基在试管内壁凝固成薄层,培养一段时间后即可获得单菌落。下列叙述正确的是
      A. Ⅰ“滚管培养”使用的培养基不含凝固剂
      B. Ⅱ“连续重复多次”目的是进行“梯度稀释”
      C. Ⅲ中分解尿素的微生物表现出稳定的菌落特征
      D. 可利用刚果红培养基鉴别分解尿素的细菌
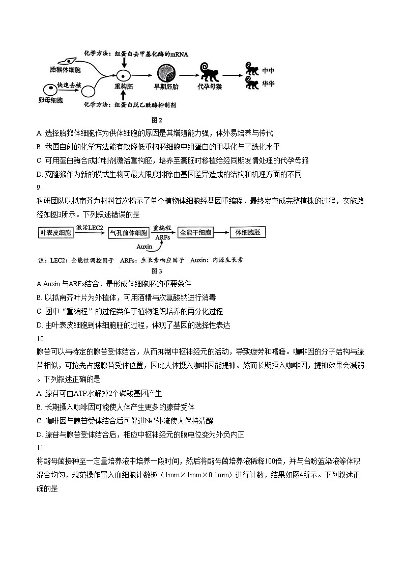
      8. 我国科学家用自创的技术成功培育出了体细胞克隆猴“中中”和“华华”,为人类疾病研究提供了全新的动物模型,图2为克隆猴的培育过程。下列叙述错误的是
      A. 选择胎猴体细胞作为供体细胞的原因是其增殖能力强,体外易培养与传代
      B. 我国自创的化学方法能有效降低重构胚细胞中组蛋白的甲基化与乙酰化水平
      C. 可用蛋白酶合成抑制剂激活重构胚,培养至囊胚时移植给经同期发情处理的代孕母猴
      D. 克隆猴作为新的模式生物可最大限度排除由基因差异造成的结构和机理方面的不同
      9. 科研团队以拟南芥为材料首次揭示了单个植物体细胞经基因重编程,最终发育成完整植株的过程,实施路径如图3所示。下列叙述错误的是
      A.Auxin与ARFs结合,是形成体细胞胚的重要条件
      B. 以拟南芥叶片为外植体,可用酒精与次氯酸钠进行消毒
      C. 图中“重编程”的过程类似于植物组织培养的再分化过程
      D. 由叶表皮细胞到体细胞胚的过程,体现了基因的选择性表达
      10. 腺苷可以与特定的腺苷受体结合,从而抑制中枢神经元的活动,导致疲劳和嗜睡。咖啡因的分子结构与腺苷相似,可抢先占据腺苷受体位置,因此人体摄入咖啡因能提神。然而长期摄入咖啡因,提神效果会减弱。下列叙述正确的是
      A. 腺苷可由ATP水解掉2个磷酸基团产生
      B. 长期摄入咖啡因可能使人体产生更多的腺苷受体
      C. 咖啡因与腺苷受体结合后可促进Na⁺外流使人保持清醒
      D. 腺苷与腺苷受体结合后,相应中枢神经元的膜电位变为外负内正
      11. 将酵母菌接种至一定量培养液中培养一段时间,然后将酵母菌培养液稀释100倍,并与台盼蓝染液等体积混合均匀,规范操作置入血细胞计数板(1mm×1mm×0.1mm)进行计数,结果如图4所示。下列叙述正确的是
      A. 培养液中酵母菌种群年龄结构始终保持增长型
      B. 台盼蓝可以鉴别酵母菌的活性,蓝色菌体是有活性的
      C. 此时1mL酵母菌培养液中活菌数约为2.25×10⁸个/mL
      D. 酵母菌种群数量变化与培养液营养的多少有密切关系
      12. 哺乳动物肝脏被部分切除后,剩余细胞会启动有丝分裂完成再生修复。下列叙述正确的是
      A. 有丝分裂时染色质螺旋变粗变短,有利于基因表达
      B. 肝细胞完成一次有丝分裂先后经历分裂期和分裂间期
      C. 肝细胞有丝分裂前期,中心体发生复制并移向细胞两极
      D. 肝细胞启动有丝分裂前后,细胞内蛋白质种类会发生变化
      13. 大刍草的育性与核基因T、B有关,这两种基因独立遗传。含T基因的花粉粒不育(花粉粒形态异常),B基因能使花粉粒恢复育性。不考虑突变与互换,对基因型为TtBb的大刍草植株分析,错误的是
      A. 自交后代雄性可育:雄性不育为13:3
      B.1/2精原细胞产生的花粉粒形态均正常
      C. 形态异常的花粉粒占所有花粉粒的1/4
      D.MI时非同源染色体自由组合是配子多样性的重要来源
      14.同位素标记和荧光标记都可用于研究示踪物质的运行和变化规律,下列方案可行的是
      15.为研究细菌抗性突变发生在接触链霉素之前还是之后,某同学利用影印培养法进行实验:先将菌液接种到1号培养基,再将1号菌落准确转印到2号和3号,之后挑取与3号位置对应的2号培养基的某一菌落接种到4号,依次进行,如图5所示。下列叙述正确的是
      A.甲组菌落数多于乙组,说明抗性突变发生在接触链霉素之前
      B.甲组培养基2、6、10中抗链霉素细菌所占比例均小于培养基3
      C.该实验结果能直接证明细菌抗性突变发生在接触链霉素之后
      D.结果直观表明在链霉素的定向选择下,菌群中抗性基因频率增加
      16.某植物的果实颜色有橙色、黄色和白色3种表型,由3对独立遗传的基因控制。用不同的纯系杂交,结果见表1。下列叙述错误的是
      A.3对基因均显性的纯合个体表现为白色
      B.杂交3的白色亲本基因型有两种可能性
      C.杂交2的F2橙色随机杂交后代中白色占1/9
      D.杂交2的F1与杂交3的F1杂交,子代为4/8白色、3/8橙色、1/8黄色
      二、非选择题:本题共5小题,共60分
      17. (12分)短穗扦插是茶苗最主要的种植手段,其核心是选取一小段带有“一叶一芽”的成熟枝条作为插穗,在适宜环境下促其生根成苗。为了探究适合茶苗生长的适宜光照强度和温度,科研人员通过实验得出不同温度下某种茶苗植株的光补偿点和光饱和点,结果如图6所示。回答下列问题:
      (1)短穗扦插只保留一叶的主要原因是______________________________,
      留芽的原因是______________________________。
      (2)将茶苗长期置于35℃、10千勒克斯的条件培养,茶苗____(选填“能”或“不能”)
      正常生长,此状态下叶肉细胞产生O₂的速率____(选填“大于”、“小于”或“等于”)
      叶肉细胞产生CO₂的速率。若在35℃条件下,光照强度从30千勒克斯增大到35千勒克
      斯,茶苗光合速率将__________(选填“加快”、“减慢”或“不变”),原因可能
      是______________________________(答出2点即可)。
      (3)45℃条件下茶苗的光补偿点较高,原因是此时__________相关的酶活性较高,需要较
      高的光照强度才能“补偿”呼吸消耗。结合图中数据和以上分析,种植茶苗的最适宜条件
      是__________。
      18. (12分)大气细颗粒物(PM₂.₅)是威胁健康的重要因素,为了研究长期PM₂.₅暴露是否会
      损害神经系统和降低空间记忆能力,研究团队利用不同程度的PM₂.₅暴露组的小鼠和水迷
      宫(图7-1)进行了实验(小鼠找到水下平台短暂休息后,人为随机将其放入水中任意位
      点,继续实验),得出小鼠在水迷宫中自主活动3分钟的代表性轨迹,如图7-2所示(“●”
      表示水下平台),其中A组为对照组,B、C、D分别为长期轻度、长期中度和长期重度
      PM₂.₅暴露组。回答下列问题:
      (1)学习和记忆是 ______ 的高级功能,本实验中小鼠对隐藏的水下平台的空间位置的记忆属于短时记忆,可能与 ____________________ 有关,这些活动主要发生在一个形状像海马的脑区。
      (2)根据图7-2各组小鼠的游动轨迹,可初步得出结论: ________________________________________ ,判断依据是 ______________________________ 。
      (3)为验证长期PM2.5暴露是通过损害海马脑区的CA1区来影响空间记忆,将以上各组小鼠的海马脑区制成切片, ________________ ,若 ____________________ 则可证明。
      19.(12分)某种昆虫(XY型)的翅形和体色分别由一对等位基因控制,已知翅形长翅(A)对短翅(a)为显性,且基因位于常染色体上;控制体色的基因用B/b表示。研究小组利用雌性灰身短翅与雄性黑身长翅杂交,F1中长翅灰身:短翅灰身:长翅黑身:短翅黑身=1:1:1:1。不考虑基因位于XY同源区段和互换,回答下列问题:
      (1)根据实验结果,推测该昆虫体色的显隐性关系,可能的情况有 ____ 种。
      (2)分别统计F1中雌雄的体色,若 ______________________________ ,则可以确认控制体色的基因位于X染色体上,同时确定 ____ 为显性。
      (3)现已确认控制体色的基因位于常染色体上。
      ①研究小组为探究体色显隐性及两对基因是否独立遗传,在F1中挑选 ________ (翅形)中相同体色的雌雄个体相互交配。实验结果为第一组F2中长翅灰身:短翅灰身:长翅黑身:短翅黑身=3:1:5:3,第二组F2中长翅灰身:短翅灰身=3:1,说明两对基因 ________ (填“遵循”或“不遵循”)自由组合定律, ______ (体色)为显性。导致第一组出现上述表型及比例的原因可能是 __________ 配子致死。
      ②有成员提出,若黑色为显性,无需进行杂交实验就能判断控制体色和翅形的基因一定遵循自由组合定律,理由是 ____________________________________ 。
      20.(12分)大树杜鹃是一种集中分布于我国云南高黎贡山山区的高大乔木,是濒危物种。大树杜鹃林下凋落物厚,种子难以散布到土壤基质层,在自然环境中发芽率很低。回答下列问题:
      (1)区别不同群落的主要依据是 ____________________ 。若要研究大树杜鹃的生态位,通常需研究植物株高、与其他物种间的关系以及 ________________ 等方面(答1点即可)。
      (2)大树杜鹃林下枯枝败叶中含有的能量属于 ______ (填序号)。
      ①植物用于生长、发育、繁殖的能量
      ②流入下一营养级的能量
      ③未被植物自身呼吸作用消耗,最终流向分解者的能量
      (3)科研人员为研究大树杜鹃“自毒现象”(植物在生长过程中产生的化感物质释放到环境中,对自身或种内其他植物造成影响),进行了如下实验:采集大树杜鹃的新鲜叶、枯叶各50g,粉碎制成不同浓度的浸提液,采用滤纸培养皿法进行种子萌发试验,结果见表2。
      注:CK为对照组,使用蒸馏水
      由实验数据可知:大树杜鹃鲜叶和枯叶的浸提液均对大树杜鹃种子萌发有抑制作用,且鲜叶浸提液的抑制作用______枯叶,分析其原因是________________________。
      大树杜鹃产生的化感物质还会干扰林下其他种植物的生长,由此体现化学信息具有________________的作用,以此影响群落的建立与更新。
      (4)科研人员提出“适度清除但不完全清除凋落物”的措施来助力大树杜鹃种群数量的发展,其依据是________________________________(从2个角度作答)。
      21. (12分)天然胰岛素在体内易形成二聚体,需解离为单体才能发挥降糖作用,这导致了起效延迟。为解决此问题,科学家利用蛋白质工程对胰岛素进行精准改造,将胰岛素B链第28位上的脯氨酸(Pr)与第29位上的赖氨酸(Lys)互换,进而获得目标胰岛素(INS,长度为330bp)。图8-1为天然胰岛素B链的部分DNA序列,图8-2表示利用PCR技术获取目标胰岛素基因的部分过程,图8-3为pET-INS表达载体构建示意图,图8-4为凝胶电泳结果图。据图分析,回答下列问题:
      (1)蛋白质工程构建目标胰岛素需从________出发。根据图8-1、图8-2(黑框代表天然胰岛素B链基因突变位置,R1、R2、F1与F2为对应的引物)综合分析,利用PCR技术获取目标胰岛素基因时,所用突变引物R1和F2对应的序列分别为______(填选项)。
      A.3′—ACACACCCAAGACCC—5′B.5′—GGGTGGGCTTTGTGT—3′C.5′—ACACAAAGCCCACCC—3′D.3′—GGGTCTTGGGTGTGT—5′
      (2)质粒中启动子的作用是____________________。为确保INS正确插入图8-3的质粒pET-MCS中,经相应酶切割后,质粒pET保留的黏性末端序列应为______________。
      限制酶识别序列与切割位点
      (3)将重组质粒pET-INS导入感受态大肠杆菌,并置于含________的培养基中,挑取8个长势良好的单菌落进行PCR扩增以及扩增产物的凝胶电泳,结果见图8-4。8个条带大小均为330bp左右,说明________________________。其中2号菌落条带相较不明显,可能的原因是________________________。
      (4)为提高在大肠杆菌中目标胰岛素基因的表达量,请从密码子的简并性和偏好性的角度,提出一条可行性强的措施:____________________________________。
      柳州市2026届高三第二次模拟考试
      生物学 参考答案
      一、选择题:共40分。第1~12小题,每小题2分;第13~16小题,每小题4分。
      二、非选择题:本题共5小题,共60分
      17.(12分,除标记外,每空1分)
      (1)保证茶苗能进行光合作用,防止蒸腾作用过强使水分散失(2分)
      产生生长素促进茶苗生根
      (2)不能 大于 不变 受光合色素含量限制;受光合作用相关酶含量限制;受
      光合作用相关酶活性的限制;受外界CO₂浓度的限制等(2分)
      (3)细胞呼吸(2分) 33千勒克斯、25℃(2分)
      18.(12分,除标记外,每空1分)
      (1)大脑(2分) 神经元之间即时的信息交流(2分)
      (2)长期PM₂.₅暴露会降低小鼠的空间记忆能力,而且暴露程度越重,记忆能力下降越明
      显(2分) 实验中A组游经平台次数最多,B、C、D组依次减少(2分)
      (3)在显微镜下观察各组的CA1区损伤程度并进行比较(2分)
      相比A组,B、C、D组的CA1区都有损伤,且损伤程度D组>C组>B组(2分)
      19.(12分,除标记外,每空1分)
      (1)2
      (2)雌性全为黑身,雄性全为灰身(2分) 黑身(2分)
      (3)①长翅 遵循 黑身
      AB的雌(2分)
      ②若位于同一对染色体上,F₁只会出现2种表型,只有位于2对同源染色体上,F₁才
      会出现上述表型及比例(2分)
      20.(12分,除标记外,每空1分)
      (1)物种组成(和群落的外貌) 区域内出现频率;种群密度
      (2)①③(2分)
      (3)强于 鲜叶的代谢活动较枯叶更强,产生更多的化感物质,抑制效果更显著(2分)
      调节种间关系
      (4)适度清除凋落物,降低了化感物质对种子萌发的抑制作用;种子可以散布到土壤基质
      层,提高发芽率;凋落物是土壤有机质的重要来源,可以提高土壤养分,改善土壤微
      环境(4分)
      21.(12分,除标记外,每空1分)
      (1)预期蛋白质的功能(不形成二聚体,能迅速发挥作用) BC(2分)
      (2)RNA聚合酶的结合位点,驱动下游基因转录(2分)
      5’-TA-3’和5’-AGCT-3’(2分)
      (3)卡那霉素 目标胰岛素基因INS已经成功导入大肠杆菌
      目标DNA含量不高
      (4)根据胰岛素中氨基酸序列和大肠杆菌偏好的密码子,改变相应脱氧核苷酸序列(2分)
      试卷答案
      1.A 2.C 3.A 4.D 5.B 6.C 7.C 8.B 9.C 10.B 11.D 12.D 13.A 14.D 15.B 16.B
      17. (12分,除标记外,每空1分)
      (1)保证茶苗能进行光合作用,防止蒸腾作用过强使水分散失(2分)
      产生生长素促进茶苗生根
      (2)不能 大于 不变 受光合色素含量限制;受光合作用相关酶含量限制;受光合作用相关酶活性的限制;受外界CO₂浓度的限制等(2分)
      (3)细胞呼吸(2分) 33千勒克斯、25℃(2分)
      18. (12分,除标记外,每空1分)
      (1)大脑(2分) 神经元之间即时的信息交流(2分)
      (2)长期PM₂.₅暴露会降低小鼠的空间记忆能力,而且暴露程度越重,记忆能力
      下降越明显(2分) 实验中A组游经平台次数最多,B、C、D组依次减少(2分)
      (3)在显微镜下观察各组的CA1区损伤程度并进行比较(2分)
      相比A组,B、C、D组的CA1区都有损伤,且损伤程度D组>C组>B组(2分)
      19. (12分,除标记外,每空1分)
      (1)2
      (2)雌性全为黑身,雄性全为灰身(2分) 黑身(2分)
      (3)①长翅 遵循 黑身AB的雌(2分)
      ②若位于同一对染色体上,F₂只会出现2种表型,只有位于2对同源染色体上,F₂
      才会出现上述表型及比例(2分)
      20. (12分,除标记外,每空1分)
      (1)物种组成(和群落的外貌) 区域内出现频率;种群密度
      (2)①③(2分)
      (3)强于
      鲜叶的代谢活动较枯叶更强,产生更多的化感物质,抑制效果更显著(2分)
      调节种间关系
      (4)适度清除凋落物,降低了化感物质对种子萌发的抑制作用;种子可以散布到土
      壤基质层,提高发芽率;凋落物是土壤有机质的重要来源,可以提高土壤养分,改
      善土壤微环境(4分)
      21. (12分,除标记外,每空1分)
      (1)预期蛋白质的功能(不形成二聚体,能迅速发挥作用) BC(2分)
      (2)RNA聚合酶的结合位点,驱动下游基因转录(2分) 5’TA3’和5’AGCT3’(2分)
      (3)卡那霉素 目标胰岛素基因INS已经成功导入大肠杆菌 目标DNA含量不高
      (4)根据胰岛素中氨基酸序列和大肠杆菌偏好的密码子,改变相应脱氧核苷酸序列(2分)方案
      实验目的
      实验处理和检测方法
      A
      探究小麦光合作用中CO2的氧元素去向
      给小麦提供C18O2,检测放射性去向
      B
      探究草履虫有氧呼吸时葡萄糖是否进入线粒体
      给草履虫提供14C标记的葡萄糖,检测线粒体中是否出现放射性
      C
      探究细胞连续分裂过程中端粒的变化
      用黄色荧光标记大肠杆菌的端粒,用红色荧光标记染色体的其余部分,观察黄色荧光的位置和强度
      D
      检测小鼠体内某种结构蛋白基因的表达情况
      将该基因与荧光蛋白基因进行拼接后导入小鼠受精卵,发育为成鼠后检测其体内发出荧光的位置和强度
      表1 不同纯系杂交后代表型及比例
      杂交方式
      F1表型
      F2表型及比例
      杂交1:橙色×黄色
      橙色
      3/4橙色、1/4黄色
      杂交2:橙色×白色
      橙色
      9/16橙色、3/16黄色、4/16白色
      杂交3:橙色×白色
      白色
      12/16白色、3/16橙色、1/16黄色
      表2 大树杜鹃鲜叶和枯叶浸提液处理下的种子萌发率(%)
      浸提液浓度%
      CK
      1
      2
      鲜叶
      94.67±2.31
      84.67±3.06
      81.33±11.02
      枯叶
      94.67±2.31
      90.00±10.39
      82.67±9.02
      1
      2
      3
      4
      5
      6
      7
      8
      9
      10
      11
      12
      13
      14
      15
      16
      A
      C
      A
      D
      B
      C
      C
      B
      C
      B
      D
      D
      A
      D
      B
      B

      相关试卷

      广西柳州市2026届高三上学期第二次模拟考试生物试卷(文字版,含答案):

      这是一份广西柳州市2026届高三上学期第二次模拟考试生物试卷(文字版,含答案),共12页。

      2026届广西柳州市高三上第二次模拟考试生物学(含答案)试卷:

      这是一份2026届广西柳州市高三上第二次模拟考试生物学(含答案)试卷,共10页。

      广西柳州市2026届高三上学期1月第二次模拟考试生物试卷(PDF版附答案):

      这是一份广西柳州市2026届高三上学期1月第二次模拟考试生物试卷(PDF版附答案),共9页。

      资料下载及使用帮助
      版权申诉
      • 1.电子资料成功下载后不支持退换,如发现资料有内容错误问题请联系客服,如若属实,我们会补偿您的损失
      • 2.压缩包下载后请先用软件解压,再使用对应软件打开;软件版本较低时请及时更新
      • 3.资料下载成功后可在60天以内免费重复下载
      版权申诉
      若您为此资料的原创作者,认为该资料内容侵犯了您的知识产权,请扫码添加我们的相关工作人员,我们尽可能的保护您的合法权益。
      入驻教习网,可获得资源免费推广曝光,还可获得多重现金奖励,申请 精品资源制作, 工作室入驻。
      版权申诉二维码
      欢迎来到教习网
      • 900万优选资源,让备课更轻松
      • 600万优选试题,支持自由组卷
      • 高质量可编辑,日均更新2000+
      • 百万教师选择,专业更值得信赖
      微信扫码注册
      手机号注册
      手机号码

      手机号格式错误

      手机验证码 获取验证码 获取验证码

      手机验证码已经成功发送,5分钟内有效

      设置密码

      6-20个字符,数字、字母或符号

      注册即视为同意教习网「注册协议」「隐私条款」
      QQ注册
      手机号注册
      微信注册

      注册成功

      返回
      顶部
      学业水平 高考一轮 高考二轮 高考真题 精选专题 初中月考 教师福利
      添加客服微信 获取1对1服务
      微信扫描添加客服
      Baidu
      map