搜索
      上传资料 赚现金

      2026届湖南省祁阳县高三考前热身物理试卷含解析

      • 713.5 KB
      • 2026-01-25 07:10:51
      • 16
      • 0
      • 教习网用户4821646
      加入资料篮
      立即下载
      2026届湖南省祁阳县高三考前热身物理试卷含解析第1页
      1/14
      2026届湖南省祁阳县高三考前热身物理试卷含解析第2页
      2/14
      2026届湖南省祁阳县高三考前热身物理试卷含解析第3页
      3/14
      还剩11页未读, 继续阅读

      2026届湖南省祁阳县高三考前热身物理试卷含解析

      展开

      这是一份2026届湖南省祁阳县高三考前热身物理试卷含解析,共14页。
      2.答题前,请务必将自己的姓名、准考证号用0.5毫米黑色墨水的签字笔填写在试卷及答题卡的规定位置.
      3.请认真核对监考员在答题卡上所粘贴的条形码上的姓名、准考证号与本人是否相符.
      4.作答选择题,必须用2B铅笔将答题卡上对应选项的方框涂满、涂黑;如需改动,请用橡皮擦干净后,再选涂其他答案.作答非选择题,必须用05毫米黑色墨水的签字笔在答题卡上的指定位置作答,在其他位置作答一律无效.
      5.如需作图,须用2B铅笔绘、写清楚,线条、符号等须加黑、加粗.
      一、单项选择题:本题共6小题,每小题4分,共24分。在每小题给出的四个选项中,只有一项是符合题目要求的。
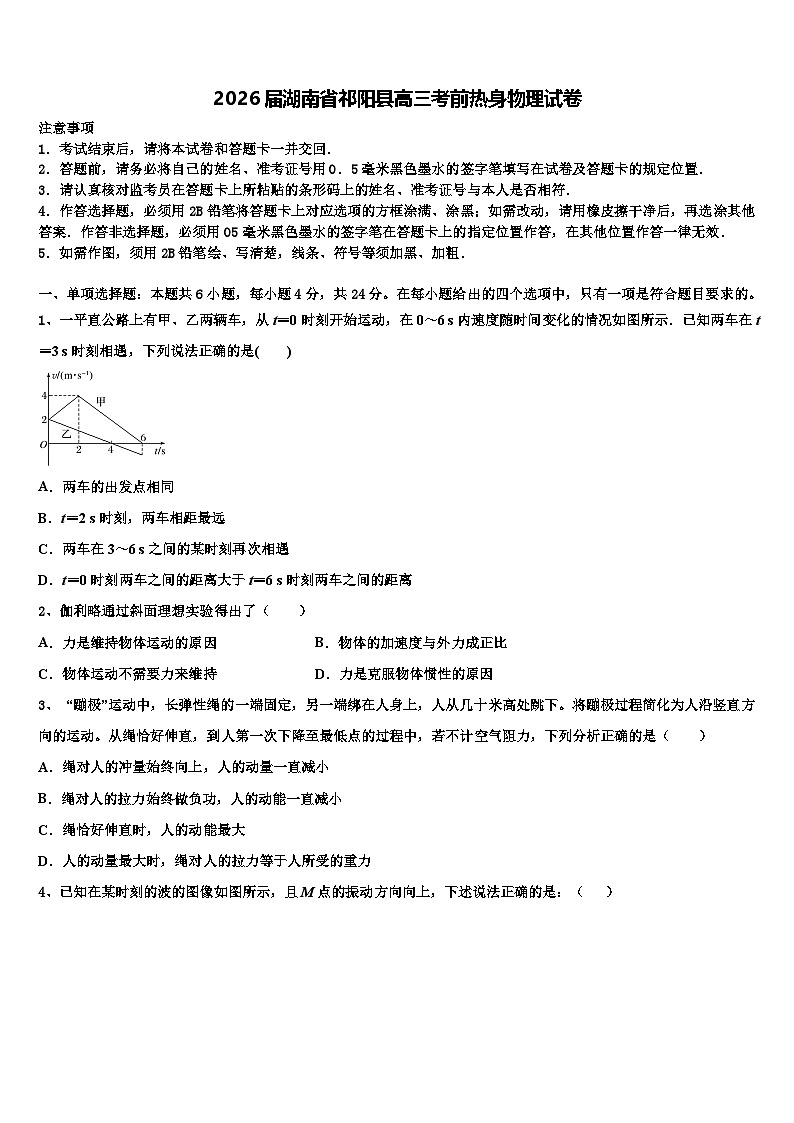
      1、一平直公路上有甲、乙两辆车,从t=0时刻开始运动,在0~6 s内速度随时间变化的情况如图所示.已知两车在t=3 s时刻相遇,下列说法正确的是( )
      A.两车的出发点相同
      B.t=2 s时刻,两车相距最远
      C.两车在3~6 s之间的某时刻再次相遇
      D.t=0时刻两车之间的距离大于t=6 s时刻两车之间的距离
      2、伽利略通过斜面理想实验得出了( )
      A.力是维持物体运动的原因B.物体的加速度与外力成正比
      C.物体运动不需要力来维持D.力是克服物体惯性的原因
      3、 “蹦极”运动中,长弹性绳的一端固定,另一端绑在人身上,人从几十米高处跳下。将蹦极过程简化为人沿竖直方向的运动。从绳恰好伸直,到人第一次下降至最低点的过程中,若不计空气阻力,下列分析正确的是( )
      A.绳对人的冲量始终向上,人的动量一直减小
      B.绳对人的拉力始终做负功,人的动能一直减小
      C.绳恰好伸直时,人的动能最大
      D.人的动量最大时,绳对人的拉力等于人所受的重力
      4、已知在某时刻的波的图像如图所示,且M点的振动方向向上,下述说法正确的是:( )
      A.A点振动落后于M点,波向右传播
      B.A点振动落后于M点,波向左传播
      C.B点振动落后于M点,波向右传播
      D.B点振动落后于M点,波向左传播
      5、图为某发电站的发电机发出的交流电,经升压变压器、降压变压器后向某小区的用户供电的示意图,已知升压变压器原线圈两端的电压为。则下列说法正确的是( )
      A.小区用户得到的交流电的频率可能为100Hz
      B.升压变压器原线圈两端的电压的有效值为500V
      C.用电高峰时输电线上损失的电压不变
      D.深夜小区的用户逐渐减少时,输电线损耗的电功率减小
      6、如图所示,斜面固定在水平面上,斜面上一个物块在沿斜面向下拉力F1作用下匀速下滑,某时刻在物块上再施加一个竖直向下的恒力F2,则之后较短的一段时间内物块的运动状态是( )
      A.仍匀速下滑B.匀加速下滑
      C.匀减速下滑D.不确定,这与接触面摩擦系数的大小有关
      二、多项选择题:本题共4小题,每小题5分,共20分。在每小题给出的四个选项中,有多个选项是符合题目要求的。全部选对的得5分,选对但不全的得3分,有选错的得0分。
      7、下列说法正确的是( )
      A.液晶与多晶体一样具有各向同性
      B.水杯装满水水面不是平面,而是“上凸”的,这是表面张力所致
      C.相对湿度是空气中水汽压与相同温度下饱和水汽压的百分比
      D.饱和汽压一定随温度的升高而增大
      E.脱脂棉脱脂的目的,在于使它从能被水浸润变为不能被水浸润,以便吸取药液
      8、以下说法正确的是______。
      A.同种物质可能以晶体和非晶体两种不同的形态出现,如金刚石是晶体,石墨是非晶体,但组成它们的微粒均是碳原子
      B.第二类永动机不可能制成是因为违背了能量守恒定律
      C.一定温度下,饱和汽的分子数密度是一定的,因而饱和汽的压强也是一定的
      D.对于一定质量的理想气体,若气体的体积减小而温度降低,则单位时间内与器壁单位面积碰撞的分子个数可能不变
      E.显微镜下观察到墨水中的小炭粒在不停地做无规则运动,这间接反映了炭粒分子运动的无规则性
      9、一个电子在电场力作用下做直线运动(不计重力)。从0时刻起运动依次经历、、时刻。其运动的图象如图所示。对此下列判断正确的是( )
      A.0时刻与时刻电子在同一位置
      B.0时刻、时刻、时刻电子所在位置的电势分别为、、,其大小比较有
      C.0时刻、时刻、时刻电子所在位置的场强大小分别为、、,其大小比较有
      D.电子从0时刻运动至时刻,连续运动至时刻,电场力先做正功后做负功
      10、如图所示,一轻绳绕过无摩擦的两个轻质小定滑轮O1,O2和质量为m的小球连接,另一端与套在光滑直杆上质量也为m的小物块连接,已知直杆两端固定,与两定滑轮在同一竖直平面内,与水平面的夹角,直杆上C点与两定滑轮均在同一高度,C点到定滑轮O1的距离为L,重力加速度为g,设直杆足够长,小球运动过程中不会与其他物体相碰.现将小物块从C点由静止释放,当小物块沿杆下滑距离也为L时(图中D处),下列说法正确的是
      A.小物块刚释放时轻绳中的张力一定大于mg
      B.小球下降最大距离为
      C.小物块在D处的速度与小球速度大小之比为
      D.小物块在D处的速度大小为
      三、实验题:本题共2小题,共18分。把答案写在答题卡中指定的答题处,不要求写出演算过程。
      11.(6分)硅光电池是一种将光能转换为电能的器件,某硅光电池的伏安特性曲线如图(甲)所示。某同学利用图(乙)所示的电路研究电池的性质,定值电阻R2的阻值为200Ω,滑动变阻器R1的最大阻值也为200Ω,V为理想电压表。
      (1)请根据图(乙)所示的电路图,将图(丙)中的的实物图补充完整____________。
      (2)闭合电键S1,断开电键S2,将滑动变阻器R1的滑动片移到最右端,电池的发热功率为_______________W。
      (3)闭合电键S1和电键S2,将滑动变阻器R1的滑动片从最左端移到最右端,电池的内阻变化范围为_________________。
      12.(12分)某实验小组利用如下器材设计电路先测量未知电阻阻值,再测量电源的电动势及内阻。实验电路图如甲图所示,实验室提供的器材有:
      电源E(电动势约4.5V,内阻为r)
      电流表A1(量程0~15mA,内阻为r1=10Ω)
      电流表A2(量程0~100mA,内阻为r2=1.5Ω)
      定值电阻R1(阻值R1=90Ω)
      定值电阻R2(阻值R2=190Ω)
      滑动变阻器R3(阻值范围0~30Ω)
      电阻箱R4(阻值范围0~99.99Ω)
      待测电阻Rx(电阻约55Ω)
      开关S,导线若干
      (1)图甲中电阻A应选____,电阻B应选___(填符号);
      (2)实验小组通过处理实验数据,作出了两电流表示数之间的关系,如图乙所示,则待测电阻电阻Rx的阻值为____;
      (3)测电源电动势和内阻时,某实验小组通过处理实验数据,作出了电阻B阻值R与电流表A2电流倒数之间的关系,如图丙所示,则待测电源的电动势为____,内阻为____(结果保留两位有效数字)。
      四、计算题:本题共2小题,共26分。把答案写在答题卡中指定的答题处,要求写出必要的文字说明、方程式和演算步骤。
      13.(10分)如图所示,两根足够长的平行竖直导轨,间距为 L,上端接有两个电阻和一个耐压值足够大的电容器, R1∶R2 2∶3,电容器的电容为C且开始不带电。质量为m、电阻不计的导体棒 ab 垂直跨在导轨上,S 为单刀双掷开关。整个空间存在垂直导轨平面向里的匀强磁场,磁感应强度大小为 B。现将开关 S 接 1,ab 以初速度 v0 竖直向上运动,当ab向上运动 h 时到达最大高度,此时迅速将开关S接 2,导体棒开始向下运动,整个过程中导体棒与导轨接触良好,空气阻力不计,重力加速度大小为 g。试问:
      (1) 此过程中电阻 R1产生的焦耳热;
      (2) ab 回到出发点的速度大小;
      (3)当 ab以速度 v0向上运动时开始计时,t1时刻 ab到达最大高度 h 处, t2时刻回到出发点,请大致画出 ab从开始运动到回到出发点的 v-t 图像(取竖直向下方向为正方向)。
      14.(16分)小明设计的电磁健身器的简化装置如图所示,两根平行金属导轨相距l=0.50 m,倾角θ=53°,导轨上端串接一个R=0.05 Ω的电阻.在导轨间长d=0.56 m的区域内,存在方向垂直导轨平面向下的匀强磁场,磁感应强度B=2.0 T.质量m=4.0 kg的金属棒CD水平置于导轨上,用绝缘绳索通过定滑轮与拉杆GH相连.CD棒的初始位置与磁场区域的下边界相距s=0.24 m.一位健身者用恒力F=80 N拉动GH杆,CD棒由静止开始运动,上升过程中CD棒始终保持与导轨垂直.当CD棒到达磁场上边界时健身者松手,触发恢复装置使CD棒回到初始位置(重力加速度g=10 m/s2,sin 53°=0.8,不计其它电阻、摩擦力以及拉杆和绳索的质量).求:
      (1)CD棒进入磁场时速度v的大小;
      (2)CD棒进入磁场时所受的安培力FA的大小;
      (3)在拉升CD棒的过程中,健身者所做的功W和电阻产生的焦耳热Q.
      15.(12分)有一个容积V=30L的瓶内装有质量为m的某种气体,由于用气,瓶中的压强由p1=50atm降到p2=30atm,温度始终保持0℃,已知标准状况下1ml气体的体积是22.4L,求:
      ①使用掉的气体的质量Δm;
      ②使用掉的气体的分子数.(阿伏加德罗常数NA=6.0×1023ml-1,保留两位有效数字)
      参考答案
      一、单项选择题:本题共6小题,每小题4分,共24分。在每小题给出的四个选项中,只有一项是符合题目要求的。
      1、D
      【解析】
      由图可得,0~3s内,乙的位移,甲的位移,二者t=0时刻相距9.5m-3.75m=5.75m,选项A错误;3~6s内,乙的位移,甲的位移,二者相距4.5m+0.75m=5.25m.所以t=0时刻两质点之间的距离大于t=6s时刻两质点之间的距离,选项D正确;0~2s内,两质点间距逐渐减小,t=2s时刻不是相距最远,选项B错误;两质点在3~6s之间距离越来越大,不可能再次相遇,选项C错误;故选D.
      点睛:本题考查v-t图象的性质,本题的关键在于v-t图象中图象的面积表示位移的应用,要求能从图中得出两车各自位移的变化情况,从而两车距离的变化情况.
      2、C
      【解析】
      AC.理想斜面实验只能说明力不是维持物体运动的原因,即物体的运动不需要力来维持,故A错误,C正确;
      B.牛顿第二定律说明力是使物体产生加速度的原因,物体的加速度与外力成正比,故B错误;
      D.惯性是物体固有的属性,质量是物体惯性大小的量度,惯性与物体的运动状态和受力无关,故D错误。
      故选C。
      3、D
      【解析】
      “蹦极”运动中,从绳恰好伸直,到人第一次下降至最低点的过程中,绳对人的拉力的方向始终向上,故绳对人的冲量始终向上,绳恰好伸直时,绳子的拉力小于重力,人做加速度减小的加速运动,当绳子拉力等于重力时,加速度为0,速度最大,之后绳子拉力大于重力,人做加速度增加的减速运动,直到速度为零。故从绳恰好伸直,到人第一次下降至最低点的过程中,人的运动速度是先增大,到绳子的拉力与重力相等时,速度最大,然后再减小为零,由动量和动能的定义可得,人的动量和动能都是先增大,在绳子的拉力与重力相等时最大,在减小到零,故ABC错误,D正确。
      4、B
      【解析】
      A、B、M点的振动方向向上,A到B半个波长的范围,振动方向相同,A点振动落后于M点,则波向左传播;故B正确,A错误.
      C、D,M点的振动方向向上,A到B半个波长的范围,振动方向相同,B点振动超前于M点,而波向左传播。故C、D错误.
      故选B.
      【点睛】
      本题是根据比较质点振动的先后来判断波的传播方向,也可以根据波形平移的方法确定波的传播方向.
      5、D
      【解析】
      A.发电机的输出电压随时间变化的关系,由电压的表达式可知T=0.02s,故
      又由于变压器不改变交流电的频率,则用户得到的交流电的频率也应为50Hz,A错误;
      B.由图像可知交流的最大值为Um=500V,因此其有效值为
      则输入原线圈的电压为,B错误;
      C.用电高峰时,用户增多,降压变压器副线圈的电流增大,则原线圈的电流增大,输电电流增大,则输电线上损失的电压增大,C错误;
      D.深夜小区的用户逐渐减少时,则降压变压器的输入功率减小,输入电流也减小,输电线上损失的功率减小,D正确。
      故选D。
      6、C
      【解析】
      设物块与斜面间的动摩擦因数为μ,斜面倾角为θ,以物体为研究对象进行受力分析如图所示:
      沿斜面方向根据共点力的平衡条件可得:
      F1+mgsinθ=μmgcsθ
      所以μtanθ;当物块上再施加一个竖直向下的恒力F2,则有:
      F2sinθμF2csθ
      所以某时刻在物块上再施加一个竖直向下的恒力F2后,物块将匀减速下滑,故ABD错误、C正确。
      故选C。
      二、多项选择题:本题共4小题,每小题5分,共20分。在每小题给出的四个选项中,有多个选项是符合题目要求的。全部选对的得5分,选对但不全的得3分,有选错的得0分。
      7、BCD
      【解析】
      A.液晶在光学性质上表现为各向异性,多晶体具有各向同性,故A错误;
      B. 装满水的水面是“上凸”的,这是表面张力产生的不浸润现象所致,故B正确;
      C.空气的相对湿度等于水蒸气的实际压强与同温下水的饱和汽压的比值,故C正确;
      D.温度越高,液体越容易挥发,故饱和汽压随温度的升高而增大,故D正确;
      E.脱脂棉脱脂的目的,在于使它从不能被水浸润变为可以被水浸润,以便吸取药液,故E错误。
      故选:BCD。
      8、CD
      【解析】
      A.晶体、非晶体在一定条件下可以 转化,同种元素的原子可以生成不同种晶体,但石墨是晶体,故A错误;
      B.第二类永动机不可能制成是因为违背了热力学第二定律有关热现象的方向性,故B错误;
      C.饱和蒸汽压仅仅与温度有关,一定温度下,饱和汽的分子数密度是一定的,因而饱和汽的压强也是一定的,故C正确;
      D.若单位体积内的分子数多,且分子的平均动能大,则单位时间内与器壁单位面积碰撞的分子个数一定多;而气体的体积减小时单位体积内的分子数变多,温度降低会使分子的平均动能变小,则单位时间内与器壁单位面积碰撞的分子个数可能变多,或变少,或不变,故D正确;
      E.显微镜下观察到墨水中的小炭粒在不停地做无规则运动,这间接反映了液体分子运动的无规则性,故E错误。
      故选ACD。
      9、AC
      【解析】
      A.电子只受电场力作用沿直线运动,该直线为一条电场线。结合其图象知其运动情景如图所示。则0时刻与时刻电子在同一位置。所以A正确;
      B.电子受电场力向左,则场强方向向右,沿电场线方向电势逐渐降低,则有
      所以B错误;
      C.图象的斜率为加速度。由图象知过程加速度增大,过程加速度减小。又有
      则有
      所以C正确;
      D.由图象知过程速度减小,过程速度增大,则其动能先减小、后增大。由动能定理知电场力先做负功,后做正功。所以D错误。
      故选AC。
      10、BD
      【解析】
      A、刚释放的瞬间,小球的瞬间加速度为零,拉力等于重力,故A错误;
      B、当拉物块的绳子与直杆垂直时,小球下降的距离最大,根据几何关系知,,故B正确;
      C、将小物块的速度分解为沿绳子方向和垂直绳子方向,沿绳子方向的分速度等于小球的速度,根据平行四边形定则知,小物块在D处的速度与小球的速度之比为,故C错误;
      D、设小物块下滑距离为L时的速度大小为v,此时小球的速度大小为,则,对滑块和小球组成的系统根据机械能守恒定律,有:
      ,解得,故D正确.
      点睛:解决本题的关键知道两物体组成的系统,只有重力做功,机械能守恒,以及知道物块与之间的距离最小时,小球下降的高度最大,知道物块沿绳子方向的分速度等于小球的速度.
      三、实验题:本题共2小题,共18分。把答案写在答题卡中指定的答题处,不要求写出演算过程。
      11、 1.197×10-3W(允许误差±0.2W) 55.56Ω≤r≤60Ω(允许误差±2Ω)
      【解析】
      (1)[1]根据原理图可得出对应的实物图如图所示:

      (2)[2]闭合电键,断开电键,将滑动变阻器的滑动片移到最右端时,两电阻串联,总电阻为;在图甲中作出电阻的伏安特性曲线,两图线的交点表示工作点:
      则可知,电源的输出电压为,电流为;则其功率:

      (3)[3]滑片由最左端移到最右端时,外电阻由增大到;则分别作出对应的伏安特性曲线,如上图所示;则可知,当在最左端时,路端电压为,电流为;当达到最右端时,路端电压为,电流为;
      则由闭合电路欧姆定律可知,内阻最小值为:
      最大值为:
      故内阻的范围为:。
      12、 50 4.2 0.50
      【解析】
      (1)[1][2].因待测电源的电动势为4.5V,则电流表A1与电阻R2串联,相当于量程为的电压表,可知图甲中电阻A应选R2;电阻B应选阻值能改变且能够读数的电阻箱R4;
      (2)[3].由图可知,当I1=12mA时I2=60mA,可得

      (3)[4][5].由电路图可知,电流表A1,电阻A以及Rx三部分的等效电阻为R′=40Ω,由闭合电路的欧姆定律



      由图像可知

      解得
      r=0.5Ω
      四、计算题:本题共2小题,共26分。把答案写在答题卡中指定的答题处,要求写出必要的文字说明、方程式和演算步骤。
      13、(1);(2);(3)见解析。
      【解析】
      (1)只有当开关S接1时回路中才有焦耳热产生,在导体棒上升过程,设回路中产生的焦耳热为Q,根据能量守恒有

      又,因此电阻R1产生的热量为


      (2)当开关S接2时,导体棒由静止开始下落,设导体棒下落的加速度为a,由牛顿第二定律得
      mg-ILB=0


      联立得

      所以导体棒做初速度为0,加速度为a的匀加速直线运动,设导体棒回到出发点的速度大小为v,由 得
      (3)当导体棒向上运动时,由于所受安培力向下且不断减小,所以导体棒做加速度逐渐减小的减速运动;当导体棒开始向下运动时做初速度为0的匀加速直线运动,由于所受安培力与重力反向,所以此过程加速度小于g.
      14、(1)2.4m/s(2)48N(3)64J;26.88J
      【解析】
      (1)由牛顿第二定律:
      进入磁场时的速度:
      (2)感应电动势:
      感应电流:
      安培力:
      代入得:
      (3)健身者做功:
      由牛顿定律:
      CD棒在磁场区做匀速运动
      在磁场中运动时间:
      焦耳热:
      15、①Δm=0.4m ②n=1.6×1025个
      【解析】①用气过程中,温度不变,由
      p1V1=p2V2,V2=50 L
      可得用掉的气体在压强为30 atm时的体积为ΔV=V2-V1=20 L,Δm=0.4m
      ②再由p2ΔV=p0V3
      可得这部分气体在标准状况下的体积为
      V3=600 L
      所以,

      相关试卷

      2026届湖南省祁阳县高三考前热身物理试卷含解析:

      这是一份2026届湖南省祁阳县高三考前热身物理试卷含解析,共14页。

      2026届湖南省永州市祁阳县第一中学高三考前热身物理试卷含解析:

      这是一份2026届湖南省永州市祁阳县第一中学高三考前热身物理试卷含解析,共13页。

      2026届湖南衡阳县高三考前热身物理试卷含解析:

      这是一份2026届湖南衡阳县高三考前热身物理试卷含解析,共17页。试卷主要包含了离开磁场,且OP=d等内容,欢迎下载使用。

      资料下载及使用帮助
      版权申诉
      • 1.电子资料成功下载后不支持退换,如发现资料有内容错误问题请联系客服,如若属实,我们会补偿您的损失
      • 2.压缩包下载后请先用软件解压,再使用对应软件打开;软件版本较低时请及时更新
      • 3.资料下载成功后可在60天以内免费重复下载
      版权申诉
      若您为此资料的原创作者,认为该资料内容侵犯了您的知识产权,请扫码添加我们的相关工作人员,我们尽可能的保护您的合法权益。
      入驻教习网,可获得资源免费推广曝光,还可获得多重现金奖励,申请 精品资源制作, 工作室入驻。
      版权申诉二维码
      欢迎来到教习网
      • 900万优选资源,让备课更轻松
      • 600万优选试题,支持自由组卷
      • 高质量可编辑,日均更新2000+
      • 百万教师选择,专业更值得信赖
      微信扫码注册
      手机号注册
      手机号码

      手机号格式错误

      手机验证码 获取验证码 获取验证码

      手机验证码已经成功发送,5分钟内有效

      设置密码

      6-20个字符,数字、字母或符号

      注册即视为同意教习网「注册协议」「隐私条款」
      QQ注册
      手机号注册
      微信注册

      注册成功

      返回
      顶部
      学业水平 高考一轮 高考二轮 高考真题 精选专题 初中月考 教师福利
      添加客服微信 获取1对1服务
      微信扫描添加客服
      Baidu
      map