


2026届湖南省桃江县第一中学高三最后一模物理试题含解析
展开 这是一份2026届湖南省桃江县第一中学高三最后一模物理试题含解析,共15页。
2.选择题必须使用2B铅笔填涂;非选择题必须使用0.5毫米黑色字迹的签字笔书写,字体工整、笔迹清楚。
3.请按照题号顺序在各题目的答题区域内作答,超出答题区域书写的答案无效;在草稿纸、试题卷上答题无效。
4.保持卡面清洁,不要折叠,不要弄破、弄皱,不准使用涂改液、修正带、刮纸刀。
一、单项选择题:本题共6小题,每小题4分,共24分。在每小题给出的四个选项中,只有一项是符合题目要求的。
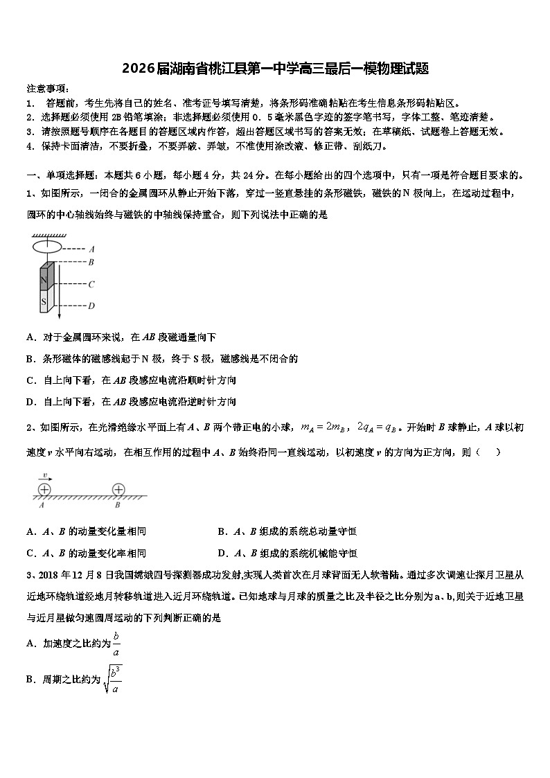
1、如图所示,一闭合的金属圆环从静止开始下落,穿过一竖直悬挂的条形磁铁,磁铁的N极向上,在运动过程中,圆环的中心轴线始终与磁铁的中轴线保持重合,则下列说法中正确的是
A.对于金属圆环来说,在AB段磁通量向下
B.条形磁体的磁感线起于N极,终于S极,磁感线是不闭合的
C.自上向下看,在AB段感应电流沿顺时针方向
D.自上向下看,在AB段感应电流沿逆时针方向
2、如图所示,在光滑绝缘水平面上有A、B两个带正电的小球,,。开始时B球静止,A球以初速度v水平向右运动,在相互作用的过程中A、B始终沿同一直线运动,以初速度v的方向为正方向,则( )
A.A、B的动量变化量相同B.A、B组成的系统总动量守恒
C.A、B的动量变化率相同D.A、B组成的系统机械能守恒
3、2018年12月8日我国嫦娥四号探测器成功发射,实现人类首次在月球背面无人软着陆。通过多次调速让探月卫星从近地环绕轨道经地月转移轨道进入近月环绕轨道。已知地球与月球的质量之比及半径之比分别为a、b,则关于近地卫星与近月星做匀速圆周运动的下列判断正确的是
A.加速度之比约为
B.周期之比约为
C.速度之比约为
D.从近地轨道进入到地月转移轨道,卫星必须减速
4、下列关于原子核的说法正确的是( )
A.质子由于带正电,质子间的核力表现为斥力
B.原子核衰变放出的三种射线中,粒子的穿透能力最强
C.铀核发生链式反应后能自动延续下去,维持该反应不需要其他条件
D.比结合能小的原子核结合成比结合能大的原子核时一定放出核能
5、如图甲所示,A、B是一条电场线上的两点,若在A点释放一初速度为零的电子,电子仅受静电力作用,并沿电场线从A运动到B,其速度随时间变化的规律如图乙所示,设A、B两点的电场强度分别为,电势分别为,则( )
A.
B.
C.
D.
6、如图所示,固定在竖直平面内的光滑圆环的最高点有一个光滑的小孔。质量为m的小球套在圆环上。一根细线的下端系着小球,上端穿过小孔用手拉住。现拉动细线,使小球沿圆环缓慢上移,在移动过程中手对线的拉力F和轨道对小球的弹力FN的大小变化情况是( )
A.F不变,FN增大B.F减小,FN不变
C.F不变,FN减小D.F增大,FN减小
二、多项选择题:本题共4小题,每小题5分,共20分。在每小题给出的四个选项中,有多个选项是符合题目要求的。全部选对的得5分,选对但不全的得3分,有选错的得0分。
7、如图所示,水平面内的等边三角形ABC的边长为L,顶点C恰好位于光滑绝缘直轨道CD的最低点,光滑直导轨的上端点D到A、B两点的距离均为L,D在AB边上的竖直投影点为O.一对电荷量均为-Q的点电荷分别固定于A、B两点.在D处将质量为m、电荷量为+q的小球套在轨道上(忽略它对原电场的影响),将小球由静止开始释放,已知静电力常量为k、重力加速度为g,且,忽略空气阻力,则
A.轨道上D点的场强大小为
B.小球刚到达C点时,其加速度为零
C.小球刚到达C点时,其动能为
D.小球沿直轨道CD下滑过程中,其电势能先增大后减小
8、一定质量的理想气体经历如图所示的一系列过程,、、和这四段过程在图上都是直线段,其中的延长线通过坐标原点O,垂直于,而平行于,平行于轴。由图可以判断( )
A.过程中气体分子的密集程度不断减小
B.过程中外界对气体做功
C.过程中气体内能不断增大
D.过程中气体从外界吸收热量
E.过程的内能减小量等于过程中气体内能增加量
9、如图所示,水平面(未画出)内固定一绝缘轨道ABCD,直轨道AB与半径为R的圆弧轨道相切于B点,圆弧轨道的圆心为O,直径CD//AB。整个装置处于方向平行AB、电场强度大小为E的匀强电场中。一质量为m、电荷量为q的带正电小球从A点由静止释放后沿直轨道AB下滑。记A、B两点间的距离为d。一切摩擦不计。下列说法正确的是( )
A.小球到达C点时的速度最大,且此时电场力的功率最大
B.若d=2R,则小球通过C点时对轨道的压力大小为7qE
C.若d=R,则小球恰好能通过D点
D.无论如何调整d的值都不可能使小球从D点脱离轨道后恰好落到B处
10、如图所示,在水平面上固定一个半圆弧轨道,轨道是光滑的,O点为半圆弧的圆心,一根轻绳跨过半圆弧的A点(O、A等高,不计A处摩擦),轻绳一端系在竖直杆上的B点,另一端连接一个小球P。现将另一个小球Q用光滑轻质挂钩挂在轻绳上的AB之间,已知整个装置处于静止状态时,α=30°,β=45°则( )
A.将绳的B端向上缓慢移动一小段距离时绳的张力不变
B.将绳的B端向上缓慢移动一小段距离时半圆弧中的小球P位置下移
C.静止时剪断A处轻绳瞬间,小球P的加速度为g
D.小球P与小球Q的质量之比为
三、实验题:本题共2小题,共18分。把答案写在答题卡中指定的答题处,不要求写出演算过程。
11.(6分)用油膜法估测分子大小的实验步骤如下:
①向体积为V1的纯油酸中加入酒精,直到油酸酒精溶液总量为V2;
②用注射器吸取上述溶液,一滴一滴地滴入小量筒,当滴入n滴时体积为V0;
③先往边长为30~40cm的浅盘里倒入2cm深的水;
④用注射器往水面上滴一滴上述溶液,等油酸薄膜形状稳定后,将事先准备好的玻璃板放在浅盘上,并在玻璃板上描出油酸薄膜的形状;
⑤将画有油酸薄膜轮廓形状的玻璃板,放在画有许多边长为a的小正方形的坐标纸上;
⑥计算出轮廓范围内正方形的总数为N,其中不足半个格的两个格算一格,多于半个格的算一格。
上述实验步骤中有遗漏和错误,遗漏的步骤是______________________;错误的步骤是______________________________(指明步骤,并改正),油酸分子直径的表达式______。
12.(12分)某学习小组在“描绘小灯泡的伏安特性曲线”实验中,除导线和开关外,可供选择的实验器材如下:
A.小灯泡L,规格2.5V,1.0W
B.电流表A1,量程0.6A,内阻约为1.5Ω
C.电流表A2,量程3A,内阻约为0.5Ω
D.电压表V1,量程3V,内阻约为3kΩ
E.电压表V2,量程15V,内阻约为9kΩ
F.滑动变阻器R1,阻值范围0~1000Ω
G.滑动变阻器R2,阻值范围0~5Ω
H.学生电源4V,内阻不计
(1)为了调节方便,测量尽量准确,电流表应选用______、电压表应选用______、实验电路应选用如下电路中的______(一律填选项序号)。
A. B.
C. D.
(2)实验测得该灯泡的伏安特性曲线如图所示,由此可知,当灯泡两端电压为2.0V时,小灯泡的灯丝电阻是_______Ω(保留两位有效数字)。
四、计算题:本题共2小题,共26分。把答案写在答题卡中指定的答题处,要求写出必要的文字说明、方程式和演算步骤。
13.(10分)如图所示,一透明玻璃砖横截面的上半部分是半径为R的半圆,下半部分是边长为2R的正方形,在玻璃砖的左侧距离为R处,有一和玻璃砖侧面平行的足够大的光屏。一束单色光沿图示方向从光屏上的P点射出,从M点射入玻璃砖,恰好经过半圆部分的圆心O,且∠MOA=45°,已知玻璃砖对该单色光的折射率n=,光在真空中的传播速度为c。
①求该单色光在玻璃砖中发生全反射的临界角的正弦值。
②从M点射入玻璃砖到第一次射出玻璃砖,求该单色光在玻璃砖内传播的时间。
14.(16分)如图所示为两个完全相同的半球形玻璃砖的截面, ,半径大小为R,其中为两球心的连线,一细光束沿平行于的方向由左侧玻璃砖外表面的a点射入,已知a点到轴线的距离为,光束由左侧玻璃砖的d点射出、然后从右侧玻璃砖的e点射入,最后恰好在右侧玻璃砖内表面的f点发生全反射,忽略光束在各面的反射,已知两玻璃砖的折射率均为。求:
(i)光束在d点的折射角;
(ii)e点到轴线的距离。
15.(12分)2019年1月3日,嫦娥四号探测器成功着陆在月球背面,并通过“鹊桥”中继卫星传回了世界上第一张近距离拍摄月球背面的图片。此次任务实现了人类探测器首次在月球背面软着陆、首次在月球背面通过中继卫星与地球通讯,因而开启了人类探索月球的新篇章。
(1)为了尽可能减小着陆过程中月球对飞船的冲击力,探测器在距月面非常近的距离h处才关闭发动机,此时速度相对月球表面竖直向下,大小为v,然后仅在月球重力作用下竖直下落,接触月面时通过其上的“四条腿”缓冲,平稳地停在月面,缓冲时间为t,如图1所示。已知月球表面附近的力加速度为,探测器质量为,求:
①探测器与月面接触前瞬间相对月球表面的速度v´的大小。
②月球对探测器的平均冲击力F的大小。
(2)探测器在月球背面着陆的难度要比在月球正面着陆大很多,其主要的原因在于:由于月球的遮挡,着陆前探测器将无法和地球之间实现通讯。2018年5月,我国发射了一颗名为“鹊桥”的中继卫星,在地球和月球背面的探测器之间搭了一个“桥”,从而有效地解决了通讯的问题。为了实现通讯和节约能量,“鹊桥”的理想位置就是固绕“地一月”系统的一个拉格朗日点运动,如图2所示。所谓“地一月”系统的拉格朗日点是指空间中的某个点,在该点放置一个质量很小的天体,该天体仅在地球和月球的万有引力作用下保持与地球和月球敏相对位置不变。
①设地球质量为M,月球质量为m,地球中心和月球中心间的距离为L,月球绕地心运动,图2中所示的拉格朗日点到月球球心的距离为r。推导并写出r与M、m和L之间的关系式。
②地球和太阳组成的“日一地”系统同样存在拉格朗日点,图3为“日一地”系统示意图,请在图中太阳和地球所在直线上用符号“*”标记出几个可能拉格朗日点的大概位置。
参考答案
一、单项选择题:本题共6小题,每小题4分,共24分。在每小题给出的四个选项中,只有一项是符合题目要求的。
1、C
【解析】
A.在圆环还没有套上磁铁之前,圆环中磁通量方向向上。故A错误。
B.磁感线是闭合的。故B错误。
CD.根据楞次定律,AB段感应电流是顺时针方向。故C正确,D错误。
2、B
【解析】
AB.两球相互作用过程中A、B组成的系统的合外力为零,系统的总动量守恒,则A、B动量变化量大小相等、方向相反,动量变化量不同,故A错误,B正确;
C.由动量定理
可知,动量的变化率等于物体所受的合外力,A、B两球各自所受的合外力大小相等、方向相反,所受的合外力不同,则动量的变化率不同,故C错误;
D.两球间斥力对两球做功,电势能在变化,总机械能在变化,故D错误。
故选B。
3、B
【解析】
A.根据可知,,选项A错误;
B.由可得,,选项B正确;
C.根据可得,选项C错误;
D.从近地轨道进入到地月转移轨道,卫星必须要多次加速变轨,选项D错误。
4、D
【解析】
A.核力与电荷无关,原子核中质子间的核力都表现为引力,故A错误;
B.原子核衰变放出的三种射线中,α粒子的速度最小,穿透能力最弱,故B错误;
C.铀核发生链式反应后能自动延续下去,要维持链式反应,铀块的体积必须达到其临界体积,故C错误;
D.比结合能小的原子核结合成比结合能大的原子核时有质量亏损,一定会放出核能,故D正确。
故选D。
5、A
【解析】
电子受力向右,因为电子带负电,受力方向与电场线方向相反,所以电场方向由B指向A;根据沿着电场线方向电势逐渐降低,;图乙电子做匀加速运动,a不变,F=ma=Eq,所以。
故选A。
6、B
【解析】
小球沿圆环缓慢上移可看作处于平衡状态,对小球进行受力分析,作出受力示意图如图
由图可知△OAB∽△GFA即:,当A点上移时,半径不变,AB长度减小,故F减小,FN不变,ACD错误B正确。
二、多项选择题:本题共4小题,每小题5分,共20分。在每小题给出的四个选项中,有多个选项是符合题目要求的。全部选对的得5分,选对但不全的得3分,有选错的得0分。
7、BC
【解析】
由点电荷场强公式可得,轨道上D点的场强为: ,选项A错误;同理可得轨道上C点的场强也为:,在C点,由牛顿定律可得: ,解得a=0,选项B正确;从D到C,电场力做功为零,根据动能定理可得:,选项C正确;小球沿直轨道CD下滑过程中,电场力先做正功,后做负功,则其电势能先减小后增大,选项D错误;故选BC.
点睛:解答此题关键是搞清两个点电荷周围的电场分布情况,利用对称的思想求解场强及电势的关系;注意立体图与平面图形的转化关系.
8、BCD
【解析】
A.根据理想气体状态方程可知,则P-T图中过原点的直线为等容变化,所以ab过程中气体体积不变,所以气体分子的密集程度不变,故A错误;
B.过c点做过原点的直线,则为一条等容线,且斜率比ab斜率大,根据可知,Vc<Vb则由bc过程体积减小,外界对气体做功,故B正确;
C.cd过程中气体温度升高,气体内能增加,故C正确;
D.da过程,气体温度不变,则气体内能不变;压强减小,根据玻意耳定律可知,体积增大,则气体对外界做功,根据热力学第一定律可知,气体应吸热,故D正确;
E.bc垂直于ab,而cd平行于ab说明,ab的温度变化比cd的温度变化小,且理想气体内能只与温度有关,温度升高,内能增加,可知ab过程的内能减小量小于cd过程中气体内能增加量,故E错误;
故选BCD。
9、BD
【解析】
A.小球到达C点时,其所受电场力的方向与速度方向垂直,电场力的功率为零,故A错误;
B.当d=2R时,根据动能定理有
小球通过C点时有
解得
N=7qE
根据牛顿第三定律可知,此时小球对轨道的压力大小为7qE,故B正确;
C.若小球恰好能通过D点,则有
又由动能定理有
解得
故C错误;
D.当小球恰好能通过D点时,小球从D点离开的速度最小。小球离开D点后做类平抛运动,有
解得
由于
x>R
故小球从D点脱离轨道后不可能落到B处,故D正确。
故选BD。
10、ACD
【解析】
A.绳子 B端向上移动一小段距离,根据受力分析可知P球没有发生位移,因此AQP变成了晾衣架问题,绳长不会变化,A到右边板的距离不变,因此角度不会发生变化,即绳子的张力也不会变化;选项A正确。
B.如果 P向下移动一段距离,绳子AP拉力变小,绳长AP变长,而 AB之间的绳子长度变短,则角度 变大,绳子 AB之间的张力变大,AP的张力也变大,产生矛盾;B错误。
C.剪断 A处细绳,拉力突变为零,小球 P只受重力的分力,所以加速度为;C正确。
D.根据受力分析,分别对两个小球做受力分析,因为是活结所以绳子的张力都是相同, 则 ,又由于.由两式可得;故 D正确。
故选ACD。
三、实验题:本题共2小题,共18分。把答案写在答题卡中指定的答题处,不要求写出演算过程。
11、将痱子粉均匀撒在水面上 应该是不足半格的舍去,多于半格的算一格
【解析】
[1]由实验步骤可知,缺少的实验步骤是,在步骤③后加上:将痱子粉均匀撒在水面上。
[2]错误的是步骤⑥,应该改为:计算出轮廓范围内正方形的总数为N,其中不足半个格舍去,多于半个格的算一格。
[3]一滴油酸酒精溶液含有纯油酸的体积
油膜的面积
油酸分子的直径
12、B D C 5.1(或5.2或5.3)
【解析】
(1)[1][2]小灯泡L的额定电压为2.5V,故电压表选D(3V),额定电流为
故电流表选B(0.6A);
[3]小灯泡的电阻为
由于
故采用电流表外接法,要求小灯泡两端的电压从零开始,所以滑动变阻器采用分压式接法,故实验电路应选C。
(2)[4]由图像可知,当灯泡两端电压为2.0V时,小灯泡的电流约为0.38A,则小灯泡的电阻为
(5.1或5.2)
四、计算题:本题共2小题,共26分。把答案写在答题卡中指定的答题处,要求写出必要的文字说明、方程式和演算步骤。
13、 (1) ;(2)
【解析】
(1)设单色光在玻璃砖中发生全反射的临界角为C,则有
解得: ;
(2)单色光射到玻璃砖的平面上时的入射角均为
则单色光在玻璃砖内射到平面上时会发生全反射,其光路图如图所示
单色光在玻璃砖内传播的距离为:
传播速度为
传播时间为。
14、 (i) (ii)
【解析】
(i)由题意作出光路图,如图所示
a点到轴线的距离为 ,由几何知识得 ,则入射角 ,由折射定律有 ,解得 ,由几何知识得,根据折射定律有 ,解得
(ii)从e点射入右侧玻璃砖的光线,入射角 ,根据折射定律,解得,光线在f点发生全反射,则 ,在 中,由正弦定理得,解得 ,e点到轴线的距离应为
15、 (1)①,②;(2)①,②
【解析】
(1)①由运动学公式得
②设平均冲击力为F,以竖直向上为正方向,据动量定理得
解得
(2)①设在图中的拉格朗日点有一质量为m′的物体(m′<<m),则月球对其的万有引力
地球对其的万有引力F2为
质量为m′的物体以地球为中心做圆周运动,向心力由F1和F2的合力提供,设圆周运动的角速度为ω,则
根据以上三个式子可得
月球绕地球做匀速圆周运动,它们之间的万有引力提供向心力,有
联立以上两式子可得
②对于“日-地系统”,在太阳和地球连线上共有3个可能的拉格朗日点,其大概位置如图所示。
相关试卷
这是一份2026届湖南省桃江县第一中学高三最后一模物理试题含解析,共15页。
这是一份2026届湖南省普通高中高三最后一模物理试题含解析,共14页。
这是一份2026届湖南省益阳市桃江县第一中学高三3月份模拟考试物理试题含解析,共17页。试卷主要包含了答题时请按要求用笔等内容,欢迎下载使用。
相关试卷 更多
- 1.电子资料成功下载后不支持退换,如发现资料有内容错误问题请联系客服,如若属实,我们会补偿您的损失
- 2.压缩包下载后请先用软件解压,再使用对应软件打开;软件版本较低时请及时更新
- 3.资料下载成功后可在60天以内免费重复下载
免费领取教师福利 




.png)




