


2026届湖南省师范大学附属中学高考物理一模试卷含解析
展开 这是一份2026届湖南省师范大学附属中学高考物理一模试卷含解析,共15页。试卷主要包含了,取g=10 m/s1等内容,欢迎下载使用。
1.答卷前,考生务必将自己的姓名、准考证号填写在答题卡上。
2.回答选择题时,选出每小题答案后,用铅笔把答题卡上对应题目的答案标号涂黑,如需改动,用橡皮擦干净后,再选涂其它答案标号。回答非选择题时,将答案写在答题卡上,写在本试卷上无效。
3.考试结束后,将本试卷和答题卡一并交回。
一、单项选择题:本题共6小题,每小题4分,共24分。在每小题给出的四个选项中,只有一项是符合题目要求的。
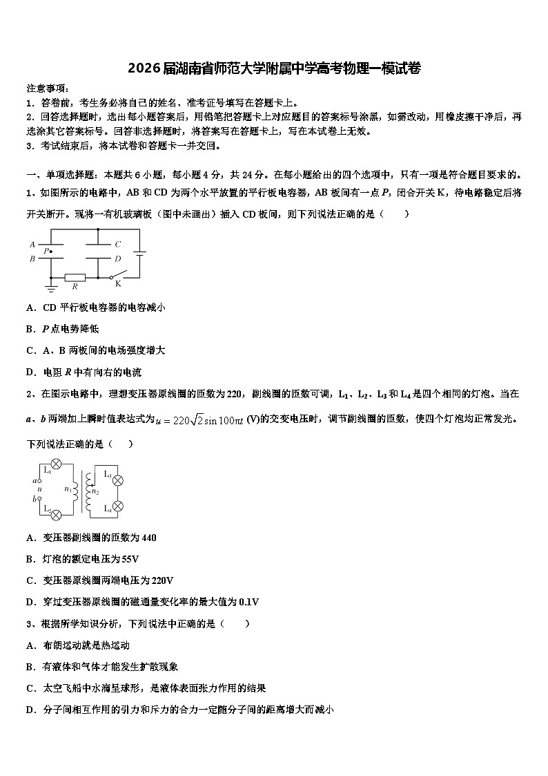
1、如图所示的电路中,AB和CD为两个水平放置的平行板电容器,AB板间有一点P,闭合开关K,待电路稳定后将开关断开。现将一有机玻璃板(图中未画出)插入CD板间,则下列说法正确的是( )
A.CD平行板电容器的电容减小
B.P点电势降低
C.A、B两板间的电场强度增大
D.电阻R中有向右的电流
2、在图示电路中,理想变压器原线圈的匝数为220,副线圈的匝数可调,L1、L2、L3和L4是四个相同的灯泡。当在a、b两端加上瞬时值表达式为(V)的交变电压时,调节副线圈的匝数,使四个灯泡均正常发光。下列说法正确的是( )
A.变压器副线圈的匝数为440
B.灯泡的额定电压为55V
C.变压器原线圈两端电压为220V
D.穿过变压器原线圈的磁通量变化率的最大值为0.1V
3、根据所学知识分析,下列说法中正确的是( )
A.布朗运动就是热运动
B.有液体和气体才能发生扩散现象
C.太空飞船中水滴呈球形,是液体表面张力作用的结果
D.分子间相互作用的引力和斥力的合力一定随分子间的距离增大而减小
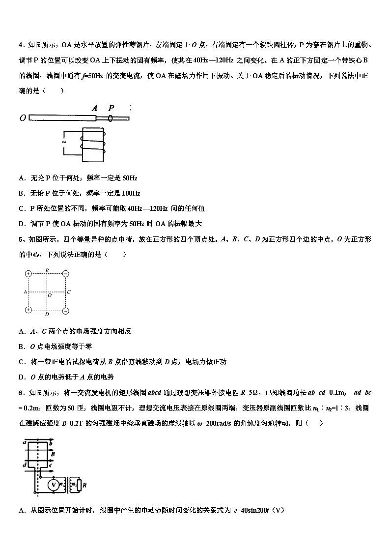
4、如图所示,OA是水平放置的弹性薄钢片,左端固定于O点,右端固定有一个软铁圆柱体,P为套在钢片上的重物。调节P的位置可以改变OA上下振动的固有频率,使其在40Hz—120Hz之间变化。在A的正下方固定一个带铁心B的线圈,线圈中通有f=50Hz的交变电流,使OA在磁场力作用下振动。关于OA稳定后的振动情况,下列说法中正确的是( )
A.无论P位于何处,频率一定是50Hz
B.无论P位于何处,频率一定是100Hz
C.P所处位置的不同,频率可能取40Hz—120Hz间的任何值
D.调节P使OA振动的固有频率为50Hz时OA的振幅最大
5、如图所示,四个等量异种的点电荷,放在正方形的四个顶点处。A、B、C、D为正方形四个边的中点,O为正方形的中心,下列说法正确的是( )
A.A、C两个点的电场强度方向相反
B.O点电场强度等于零
C.将一带正电的试探电荷从B点沿直线移动到D点,电场力做正功
D.O点的电势低于A点的电势
6、如图所示,将一交流发电机的矩形线圈abcd通过理想变压器外接电阻R=5Ω,已知线圈边长ab=cd=0.1m, ad=bc = 0.2m,匝数为50匝,线圈电阻不计,理想交流电压表接在原线圈两端,变压器原副线圈匝数比n1︰n2=l︰3,线圈在磁感应强度B=0.2T的匀强磁场中绕垂直磁场的虚线轴以ω=200rad/s的角速度匀速转动,则( )
A.从图示位置开始计时,线圈中产生的电动势随时间变化的关系式为 e=40sin200t(V)
B.交流电压表的示数为20 V
C.电阻R上消耗的电动率为720W
D.电流经过变压器后频率变为原来的2倍
二、多项选择题:本题共4小题,每小题5分,共20分。在每小题给出的四个选项中,有多个选项是符合题目要求的。全部选对的得5分,选对但不全的得3分,有选错的得0分。
7、如图所示,在粗糙的水平地面上放着一左测截面是半圆的柱状物体B,在物体B与竖直墙之间放置一光滑小球A,整个系统处于静止状态。现用水平力F拉着物体B缓慢向右移动一小段距离后,系统仍处于静止状态,在此过程中,下列判断正确的是( )
A.小球A对物体B的压力逐渐增大B.小球A对物体B的压力逐渐减小
C.拉力F逐渐减小D.墙面对小球A的支持力先增大后减小
8、如图所示,质量为m的滑块以一定初速度滑上倾角为的固定斜面,同时施加一沿斜面向上的恒力;已知滑块与斜面间的动摩擦因数,取出发点为参考点,能正确描述滑块运动到最高点过程中产生的热量,滑块动能、势能、机械能随时间、位移关系的是( )
A.B.
C.D.
9、当你走进家电市场,可以看到各种各样的家用电磁炉(如图)。电磁炉作为厨具市场的一种灶具,它打破了传统的明火烹调方式,通常是利用磁场使置于炉面上的锅子出现涡流,再通过电流的热效应,使锅子产生高温以烹煮食物。下列有关此种电磁炉与所用锅子的说法中正确的是( )
A.锅和电磁炉内部发热线圈盘相当一个高频变压器,内部线圈是变压器初级线圈,锅是次级线圈
B.电磁炉使用的是随时间变化的磁场
C.电磁炉所用的锅子必须是热的绝缘体
D.电磁炉所用的锅子必须是电的绝缘体
10、如图所示,两平行金属板A、B板间电压恒为U,一束波长为λ的入射光射到金属板B上,使B板发生了光电效应,已知该金属板的逸出功为W,电子的质量为m。电荷量为e,已知普朗克常量为h,真空中光速为c,下列说法中正确的是( )
A.若增大入射光的频率,金属板的逸出功将大于W
B.到达A板的光电子的最大动能为-W+eU
C.若减小入射光的波长一定会有光电子逸出
D.入射光子的能量为
三、实验题:本题共2小题,共18分。把答案写在答题卡中指定的答题处,不要求写出演算过程。
11.(6分)在有机玻璃板的中心固定一段镀锌铁丝,盖在盛有适量自来水的不锈钢桶上,铁丝下端浸在水中但不与桶的底面和侧面接触。以镀锌铁丝为负极,钢桶为正极,制成一个自来水电源。为测量该电源的电动势和内电阻,某同学设计了图a的电路进行实验。使用器材主要有两个相同的微安表G1、G2(量程为200μA),两个相同的电阻箱R1、R2(规格均为9999.9Ω)。实验过程如下,完成步骤中的填空:
(1)调节电阻箱R1的阻值为_______(选填“8888.8”或“0000.0”)Ω,调节R2的阻值为2545.0Ω,闭合开关S;
(2)保持R2的值不变,调节R1,当R1=6000.0Ω时,G1的示数为123.0μA,G2的示数为82.0μA,则微安表的内阻为____________Ω;
(3)保持R2的值不变,多次调节R1的值,记录两个微安表的示数如下表所示:
在图b中将所缺数据点补充完整,作出I2-I1图线;
(______)
(4)根据图线可求得电源的内阻r=_____Ω,电动势E=______V。(结果保留两位有效数字)
12.(12分)如图所示装置可以用来研究小车的匀变速直线运动。带有定滑轮的长木板放置在桌面上,重物通过跨过定滑轮的细线拉着小车向左加速运动,定滑轮与小车间的细线与长木板平行,打点计时器打下的纸带记录下小车的运动信息。
(1)下面说法正确的是____________
A.长木板必须水平放置
B.小车的质量必须远大于重物的质量
C.需要平衡小车与长木板间的摩擦力
D.应该先接通打点计时器的电源,然后再释放小车
(2)实验时将打点计时器接到频率为的交流电源上,选取一条点迹清晰的纸带,在纸带上每隔四个点取一个计数点,测出相邻计数点间的距离如图所示,其中。则打第4个计数点时小车的速度___,小车的加速度 __________ (结果均保留两位有效数字)。
四、计算题:本题共2小题,共26分。把答案写在答题卡中指定的答题处,要求写出必要的文字说明、方程式和演算步骤。
13.(10分)如图,一定质量的理想气体从状态a开始,经历状态b、c、到达状态d,已知一定质量的理想气体的内能与温度满足(k为常数)。该气体在状态a时温度为,求:
①气体在状态d时的温度
②气体从状态a到达状态d过程从外界吸收的热量
14.(16分)如图所示,空间中存在着水平向右的匀强电场,电场强度大小为,同时存在着水平方向的匀强磁场,其方向与电场方向垂直,磁感应强度大小B=0.5 T.有一带正电的小球,质量m=1×10–6 kg,电荷量q=1×10–6 C,正以速度v在图示的竖直面内做匀速直线运动,当经过P点时撤掉磁场(不考虑磁场消失引起的电磁感应现象),取g=10 m/s1.求:
(1)小球做匀速直线运动的速度v的大小和方向;
(1)从撤掉磁场到小球再次穿过P点所在的这条电场线经历的时间t.
15.(12分)如图所示,水平面AB光滑,质量为m=1.0kg的物体处于静止状态。当其瞬间受到水平冲量I=10N·s的作用后向右运动,倾角为θ=37°的斜面与水平面在B点用极小的光滑圆弧相连,物体与斜面间动摩擦因数μ=0.5,经B点后再经过1.5s物体到达C点。g取10m/s²,sin 37°=0.6,cs 37°=0.8,求BC两点间的距离。
参考答案
一、单项选择题:本题共6小题,每小题4分,共24分。在每小题给出的四个选项中,只有一项是符合题目要求的。
1、B
【解析】
A.将玻璃板插入CD板间,则相对介电常数ε增大,其他条件不变,由可知,CD平行板电容器的电容增大,故A错误;
BC.电容器两板间电压
断开开关后,两电容器总电荷量不变,由于CD电容器的电容增大,电容器两板间电势差均变小,由可知,AB板间电场强度变小,则P点与B板间的电势差变小,因为B板接地电势始终为零,则P点电势降低,故B项正确,C项错误;
D.由于插入玻璃板的过程中,电容器两板间电势差变小,则AB电容器放电,电阻R中有向左的电流,故D项错误。
2、B
【解析】
A.四个灯泡均正常发光,说明变压器原、副线圈中的电流相同,根据
可得变压器副线圈的匝数
故A错误;
BC.a、b两端电压的有效值
V=220V
设每个灯泡的额定电压为U0,原线圈两端电压为U1,则有
U=2U0+U1
结合
可得
U0=55V,U1=110V
故B正确,C错误;
D.原线圈两端电压的最大值
V
根据法拉第电磁感应定律有,解得穿过原线圈的磁通量变化率的最大值为
V
故D错误。
故选B。
3、C
【解析】
A.布朗运动是物质微粒在液体或气体中的无规则运动,间接反映了液体分子或气体分子在永不停息地做无规则运动,它不是微粒的热运动,也不是液体分子的热运动,A错误;
B.固体、液体、气体都可以发生扩散现象,B错误;
C.太空飞船中的水滴处于完全失重状态,在表面张力作用下收缩为球形,C正确;
D.当时,分子间相互作用的引力和斥力的合力随分子间距离的增大而减小,当时,分子间相互作用的引力和斥力的合力随分子间距离的增大而先增大后减小,D错误。
故选C。
4、B
【解析】
ABC.因交流电的频率为f=50Hz,则线圈吸引软铁A的频率为f′=100Hz,由受迫振动的规律可知,无论P位于何处,频率一定是100Hz,选项AC错误,B正确;
D.调节P使OA振动的固有频率为100Hz时产生共振,此时OA的振幅最大,选项D错误;
故选B。
5、D
【解析】
AB.利用点电荷场强的合成A、O、C三点的合场强均水平向右,AB错误;
C.在BD直线上场强方向垂直BD向右,则沿着BD移动正电荷电场力不做功,C错误;
D.沿着电场线方向电势降低,则O点的电势低于A点的电势,选项D正确.
故选D。
6、B
【解析】
A. 线圈绕垂直磁场的虚线轴匀速转动,产生正弦式交流电,交变电动势最大值:
Em=NBSω=50×0.2×0.1×0.2×200V=40V
图示位置为与中性面垂直的位置,感应电动势为最大,则从此时开始计时,线圈中产生的电动势随时间变化的关系式为
e=40cs200t(V)
故A错误;
B. 线圈内阻不计,则电压表示数为交变电动势的有效值
故B正确;
C. 根据变压比可知,副线圈输出电压:
电阻R上消耗的功率:
故C错误;
D. 变压器不会改变交流电的频率,故D错误。
故选:B。
二、多项选择题:本题共4小题,每小题5分,共20分。在每小题给出的四个选项中,有多个选项是符合题目要求的。全部选对的得5分,选对但不全的得3分,有选错的得0分。
7、AC
【解析】
ABD.对A球受力分析并建立直角坐标系如图,由平衡条件得:竖直方向
水平方向
联立解得
B缓慢向右移动一小段距离,A缓慢下落,则θ增大。所以FN增大,N增大,由牛顿第三定律知故小球A对物体B的压力逐渐增大,故A正确,BD错误;
C.整体水平方向受力平衡,则
由于最大静摩擦力不变,N增大、则F减小,故C正确。
故选AC。
8、CD
【解析】
A、滑块向上滑动过程中做匀减速直线运动,,由此可知位移s与时间成二次关系,由Q=fs可知,A错;
B、根据动能定理,克服摩擦力做功等于动能的减小量,图像B应为曲线,B错;
C、物体的位移与高度是线性关系,重力势能Ep=mgh,故Ep-s图象是直线,故C正确;
D、物体运动过程中,拉力和滑动摩擦力平衡,故相当于只有重力做功,故机械能总量不变,故D正确;
9、AB
【解析】
A.锅和电磁炉内部发热线圈盘组成一个高频变压器,内部线圈是变压器初级线圈,锅是次级线圈,当内部初级发热线圈盘有交变电压输出后,必然在次级锅体上产生感应电流,感应电流通过锅体自身的电阻发热,故A正确;
B.法拉第的电磁感应原理说明当通过一导体的磁场随时间变化时,导体上产生感应电流,故B正确;
C.当锅子通过电流时,锅子必须产生高温才能对水加热,故锅子不能为热的绝缘体,故C错误;
D.电磁炉上面所用的锅子必须是电的良导体,当电磁炉的线圈产生随时间而变化的磁场时,锅子才能产生感应电流,故D错误;
故选AB。
10、BCD
【解析】
A.金属板的逸出功取决于金属材料,与入射光的频率无关,故A错误;
B.由爱因斯坦光电效应方程可知,光电子的逸出最大动能
根据动能定理
则当到达A板的光电子的最大动能为
故B正确;
C.若减小入射光的波长,那么频率增大,仍一定会有光电子逸出,故C正确;
D.根据,而,则光子的能量为
故D正确。
故选BCD。
三、实验题:本题共2小题,共18分。把答案写在答题卡中指定的答题处,不要求写出演算过程。
11、8888.8 455.0 2.4×103(2.3×103,2.5×103) 0.59(0.57~0.62)
【解析】
(1)[1]为了保护电路,调节电阻箱的阻值为8888.8Ω。
(2)[2]此时流过的电流为
由并联电路可知,电流之比等于电阻的反比,则
解得
(3)[3]描点作图,如图所示
(4)[4][5]和的总电阻为
由图像可得电源的内阻
则
电源电动势
取以及,代入可得
12、D 1.2 2.0
【解析】
(1)[1]只要小车做匀加速运动即可,因此,A、B、C选项是没有必要的,实验时需要先接通电源,再释放小车,以确保纸带上能够记录下较多的运动信息,选项D正确。
(2)[2]交流电的频率为,相邻两计数点间的时间间隔
[3]由逐差法可求得小车的加速度。根据
代人数据,得
。
四、计算题:本题共2小题,共26分。把答案写在答题卡中指定的答题处,要求写出必要的文字说明、方程式和演算步骤。
13、①Td =3T0 ② Q= 2kT0﹢6p0V0
【解析】
由a到d气体发生等压变化,由盖吕萨克定律可以求出气体的温度;求出气体做的功,然后应用热力学第一定律求出从外界吸收的热量;
【详解】
解:①状态a与状态d压强相等,由:
可得:
② 依题意可知:,
由热力学第一定律,有:
其中:
联立可得:
14、(1)10 m/s,与电场方向夹角为60° (1)3.5 s
【解析】
(1)小球做匀速直线运动时,受力如图,
其所受的三个力在同一平面内,合力为零,则有:,
带入数据解得:,
速度v的方向与电场E的方向之间的夹角满足:
解得:,则;
(1)撤去磁场后,由于电场力垂直于竖直方向,它对竖直方向的分运动没有影响,以P点为坐标原点,竖直向上为正方向,小球在竖直方向上做匀减速直线运动,其初速度为,
若使小球再次穿过P点所在的电场线,仅需小球的竖直方向的分位移为零,则有:
联立解得:
15、4.75m
【解析】
根据动量定理有
解得
沿斜面上滑
速度减少为零时,有
解得
最高点距点的距离
物体下滑
从最高点到点的距离
两点间的距离
度数
88.0
94.2
104.2
112.8
123.0
136.0
度数
115.8
110.0
100.4
92.2
82.0
70.0
相关试卷
这是一份2026届湖南省师范大学附属中学高考物理一模试卷含解析,共15页。试卷主要包含了,取g=10 m/s1等内容,欢迎下载使用。
这是一份2026届湖南师范大学附属中学高三下学期一模考试物理试题含解析,共17页。试卷主要包含了答题时请按要求用笔等内容,欢迎下载使用。
这是一份2026届湖南师范大学附属中学高考物理四模试卷含解析,共16页。
相关试卷 更多
- 1.电子资料成功下载后不支持退换,如发现资料有内容错误问题请联系客服,如若属实,我们会补偿您的损失
- 2.压缩包下载后请先用软件解压,再使用对应软件打开;软件版本较低时请及时更新
- 3.资料下载成功后可在60天以内免费重复下载
免费领取教师福利 







