搜索
      上传资料 赚现金

      2026届湖南省常德市示范中学高考考前模拟物理试题含解析

      • 914.5 KB
      • 2026-01-25 06:50:55
      • 15
      • 0
      • 教习网用户9316150
      加入资料篮
      立即下载
      2026届湖南省常德市示范中学高考考前模拟物理试题含解析第1页
      高清全屏预览
      1/17
      2026届湖南省常德市示范中学高考考前模拟物理试题含解析第2页
      高清全屏预览
      2/17
      2026届湖南省常德市示范中学高考考前模拟物理试题含解析第3页
      高清全屏预览
      3/17
      还剩14页未读, 继续阅读

      2026届湖南省常德市示范中学高考考前模拟物理试题含解析

      展开

      这是一份2026届湖南省常德市示范中学高考考前模拟物理试题含解析,共17页。试卷主要包含了考生要认真填写考场号和座位序号等内容,欢迎下载使用。
      1.考生要认真填写考场号和座位序号。
      2.试题所有答案必须填涂或书写在答题卡上,在试卷上作答无效。第一部分必须用2B 铅笔作答;第二部分必须用黑色字迹的签字笔作答。
      3.考试结束后,考生须将试卷和答题卡放在桌面上,待监考员收回。
      一、单项选择题:本题共6小题,每小题4分,共24分。在每小题给出的四个选项中,只有一项是符合题目要求的。
      1、关于物理学史,正确的是( )
      A.库仑利用扭秤实验,根据两电荷之间力的数值和电荷量的数值以及两电荷之间的距离推导得到库仑定律
      B.奥斯特发现电流可以使周围的小磁针发生偏转,称为电磁感应
      C.法拉第通过实验总结出法拉第电磁感应定律
      D.欧姆通过实验得出欧姆定律,欧姆定律对金属和电解质溶液都适用,但对气体导电和半导体元件不适用
      2、如图所示为某质点运动的速度一时间图像(若将段图线以连线为轴翻转,图线形状与段相对于虚线对称),则关于段和图线描述的运动,下列说法正确的是( )
      A.两段的运动时间相同B.两段的平均速度相同
      C.两段的速度变化量相同D.两段的平均加速度相同
      3、如图,一圆形闭合铜环由高处从静止开始下落,穿过一根质量为m、竖直悬挂的条形磁铁,细绳对磁铁的拉力为F。若线圈下落过程中,铜环的中心轴线与条形磁铁的中轴始终保持重合,则下列图中能正确描述拉力F随时间t变化的图像是( )
      A.B.
      C.D.
      4、如图所示,在纸面内半径为R的圆形区域中充满了垂直于纸面向里、磁感应强度为B的匀强磁场,一点电荷从图中A点以速度v0垂直磁场射入,与半径OA成30°夹角,当该电荷离开磁场时,速度方向刚好改变了180°,不计电荷的重力,下列说法正确的是( )
      A.该点电荷离开磁场时速度方向的反向延长线通过O点
      B.该点电荷的比荷为
      C.该点电荷在磁场中的运动时间为t=
      D.该点电荷带正电
      5、如图所示,一理想变压器的原副线圈匝数分别为n1和n2,原线圈输入电压保持不变,副线圈输出端通过开关S接电阻R1和滑动变阻器R,电流表为理想电表,下列说法正确的是( )
      A.若S断开,则副线圈输出端电压为零
      B.若S闭合,滑动片P向上滑动,则两电流表示数都变小
      C.若S闭合,滑动片P向上滑动,则电流表A1示数变大,A2示数变小
      D.若S闭合,滑动片P向上滑动,则电流表A1示数不变,A2示数变小
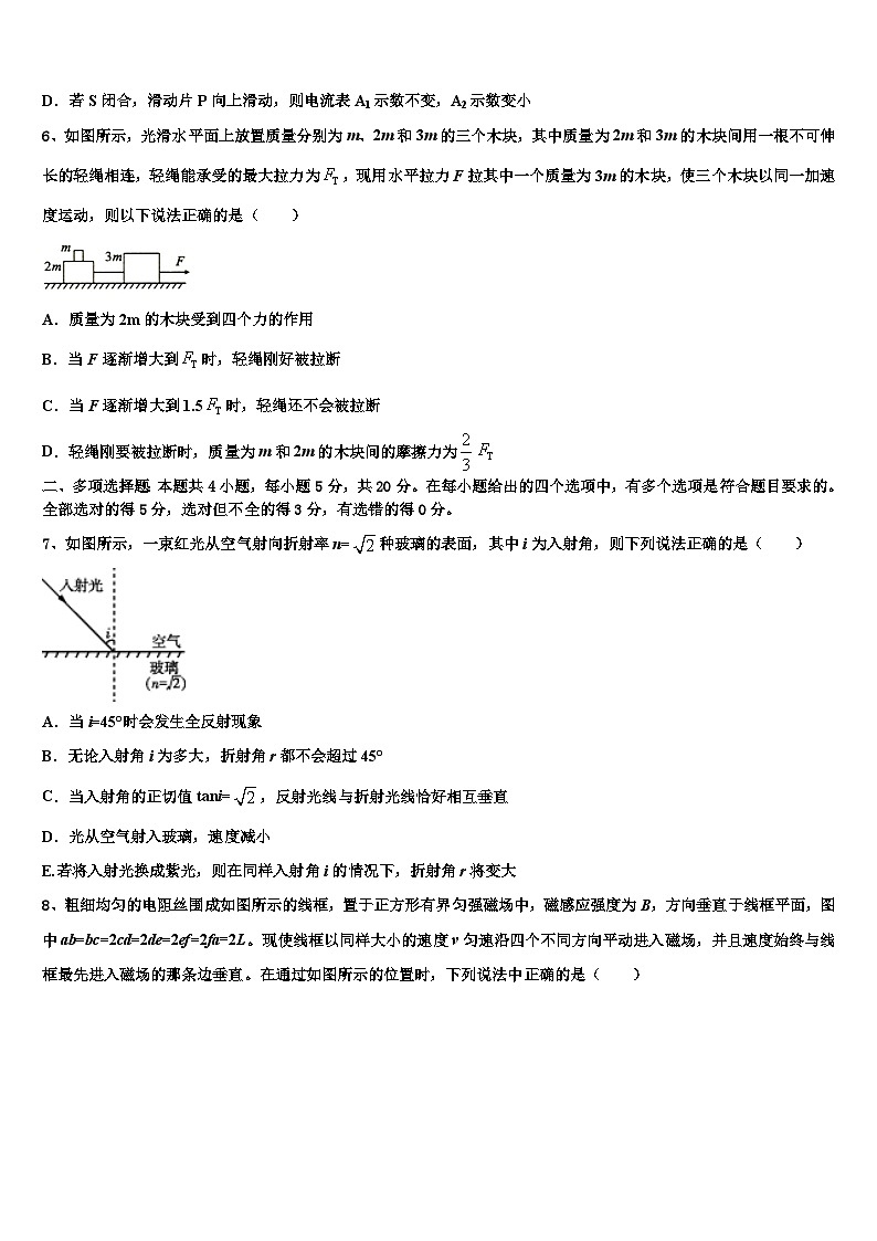
      6、如图所示,光滑水平面上放置质量分别为m、2m和3m的三个木块,其中质量为2m和3m的木块间用一根不可伸长的轻绳相连,轻绳能承受的最大拉力为,现用水平拉力F拉其中一个质量为3m的木块,使三个木块以同一加速度运动,则以下说法正确的是( )
      A.质量为2m的木块受到四个力的作用
      B.当F逐渐增大到时,轻绳刚好被拉断
      C.当F逐渐增大到1.5时,轻绳还不会被拉断
      D.轻绳刚要被拉断时,质量为m和2m的木块间的摩擦力为
      二、多项选择题:本题共4小题,每小题5分,共20分。在每小题给出的四个选项中,有多个选项是符合题目要求的。全部选对的得5分,选对但不全的得3分,有选错的得0分。
      7、如图所示,一束红光从空气射向折射率n=种玻璃的表面,其中i为入射角,则下列说法正确的是( )
      A.当i=45°时会发生全反射现象
      B.无论入射角i为多大,折射角r都不会超过45°
      C.当入射角的正切值tani=,反射光线与折射光线恰好相互垂直
      D.光从空气射入玻璃,速度减小
      E.若将入射光换成紫光,则在同样入射角i的情况下,折射角r将变大
      8、粗细均匀的电阻丝围成如图所示的线框,置于正方形有界匀强磁场中,磁感应强度为B,方向垂直于线框平面,图中ab=bc=2cd=2de=2ef=2fa=2L。现使线框以同样大小的速度v匀速沿四个不同方向平动进入磁场,并且速度始终与线框最先进入磁场的那条边垂直。在通过如图所示的位置时,下列说法中正确的是( )
      A.图甲中a、b两点间的电压最大
      B.图丙与图丁中电流相等且最小
      C.维持线框匀速运动的外力的大小均相等
      D.图甲与图乙中ab段产生的电热的功率相等
      9、如图所示,半径为R的半圆弧槽固定在水平面上,槽口向上,槽口直径水平,一个质量为m的物块从P点由静止释放刚好从槽口A点无碰撞地进入槽中,并沿圆弧槽匀速率地滑行到B点,不计物块的大小,P点到A点高度为h,重力加速度大小为g,则下列说法正确的是
      A.物块从P到B过程克服摩擦力做的功为mg(R+h)
      B.物块从A到B过程重力的平均功率为
      C.物块在B点时对槽底的压力大小为
      D.物块到B点时重力的瞬时功率为mg
      10、如图所示(俯视图),位于同一水平面内的两根固定金属导轨、,电阻不计,两导轨之间存在竖直向下的匀强磁场。现将两根粗细均匀、完全相同的铜棒、放在两导轨上,若两棒从图示位置以相同的速度沿方向做匀速直线运动,始终与两导轨接触良好,且始终与导轨垂直,不计一切摩擦,则下列说法中正确的是( )
      A.回路中有顺时针方向的感应电流
      B.回路中的感应电动势不变
      C.回路中的感应电流不变
      D.回路中的热功率不断减小
      三、实验题:本题共2小题,共18分。把答案写在答题卡中指定的答题处,不要求写出演算过程。
      11.(6分)某同学利用图甲所示电路测量一量程为3mA的直流电流表的内阻RA(约为110Ω)。提供的实验器材有:
      A.直流电源(电动势为1V,内阻不计);
      B.电阻箱(0~999.9Ω);
      C.滑动变阻器(0~5Ω.额定电流为3A);
      D.滑动变阻器(0~50Ω.额定电流为1A)。
      (1)为了尽可能减小测量误差,滑动变阻器R应选用__________(选填“C”或“D”)。
      (2)根据图甲所示电路,在图乙中用笔画线代替导线,将实物间的连线补充完整___。
      (3)主要实验步骤如下:
      I.将电阻箱R0的阻值调为零,滑动变阻器R的滑片P移到右端;
      II.闭合开关S,调节滑动变阻器R的滑片P,使电流表的示数为3mA;
      I.调节电阻箱R0,使电流表的示数为1mA,读出此时电阻箱的阻值R1;
      IV.断开开关S,整理好仪器。
      (4)已知R1=208.8Ω,则电流表内阻的测量值为_________Ω,由于系统误差,电流表内阻的测量值_____(选填“大于”“等于”或“小于”)真实值。
      12.(12分)某小组要测量一电源的电动势和内阻。供使用的实验器材有:量程为0~ 0.6A电阻不计的电流表一只;阻值均为6的定值电阻三只;开关S及导线若干。根据实验器材,同学们设计出如图甲所示的电路图,其主要实验操作步骤如下:
      (1)三个6的电阻通过串、并联等不同的组合方式可以得到七个不同阻值的电阻R,表中已列出R的不同阻值。
      (2)把不同组合方式得到的电阻R分别接入图甲所示电路的MN之间,可测得七组电阻R对应电流I的数据如下表。
      (3)以纵坐标、R为横坐标,根据表中数据在图乙坐标纸上作出图像______。
      (4)根据图像求出电源的电动势E=_______V;内阻r=_______。(结果均保留两位有效数字)
      (5)该小组利用此电路测量一未知电阻的阻值。把未知电阻接入电路MN间,电流表的读数为0.25A,可得待测电阻的阻值为________。(保留两位有效数字)
      四、计算题:本题共2小题,共26分。把答案写在答题卡中指定的答题处,要求写出必要的文字说明、方程式和演算步骤。
      13.(10分)在如图所示的坐标系中,仅第三象限的磁场垂直坐标系所在平面向外,其余象限的磁场方向均垂直坐标系所在平面向里,四个象限中的磁感应强度大小均为B。其中M、N两点为x轴负半轴和y轴负半轴上的点,坐标分别、,一带负电的粒子由M点沿MN连线方向射入,忽略粒子的重力。求:
      (1)如果负粒子由M点射入后刚好能经过坐标原点第一次离开边界线,负粒子在第三象限磁场中的路程为多少?
      (2)如果负粒子由M点射入后能经O点到达N,负粒子的路程为多少?
      14.(16分)如图所示,内表面光滑绝缘的半径为的圆形轨道处于竖直平面内,有竖直向下的匀强电场,场强大小为有一质量为、带负电的小球,电荷量大小为,小球在圆轨道内壁做圆周运动,当运动到最低点A时,小球与轨道压力恰好为零,g取,求:
      小球在A点处的速度大小;
      小球运动到最高点B时对轨道的压力.
      15.(12分)如图所示,光滑水平面上有一被压缩的轻质弹簧,左端固定,质量为的滑块A紧靠弹簧右端(不拴接),弹簧的弹性势能为。质量为的槽B静止放在水平面上,内壁间距为,槽内放有质量为的滑块C(可视为质点),C到左侧壁的距离为,槽与滑块C之间的动摩擦因数。现释放弹簧,滑块A离开弹簧后与槽B发生正碰并粘连在一起。已知槽与滑块C发生的碰撞为弹性碰撞。()求:
      (1)滑块A与槽碰撞前、后瞬间的速度大小;
      (2)槽与滑块C最终的速度大小及滑块C与槽的左侧壁碰撞的次数;
      (3)从槽开始运动到槽和滑块C相对静止时各自对地的位移大小。
      参考答案
      一、单项选择题:本题共6小题,每小题4分,共24分。在每小题给出的四个选项中,只有一项是符合题目要求的。
      1、D
      【解析】
      A.库仑利用扭秤实验,得到两电荷之间的作用力与两电荷之间距离的平方成反比,与电量的乘积成正比,从而推导出库仑定律,但当时的实验条件无法测出力的数值和电荷量的数值,选项A错误;
      B.奥斯特发现电流可以使周围的小磁针发生偏转,称为电流的磁效应,不是电磁感应现象,选项B错误;
      C.法拉第发现了电磁感应现象,纽曼和韦伯通过实验总结出了法拉第电磁感应定律,人们为了纪念法拉第,所以将其命名为法拉第电磁感应定律,故C错误;
      D.欧姆定律是个实验定律,适用于金属导体和电解质溶液,对气体导电、半导体导电不适用。故D正确。
      故选D。
      2、A
      【解析】
      A.根据几何关系可知,两段在时间轴上投影的长度相同,因此两段的运动时间相同,故A正确;
      B.由图像下方面积可知,两段位移不等,因此平均速度不同,故B错误;
      C.两段的速度变化量大小相等,方向相反,故C错误;
      D.由可知,两段的平均加速度大小相等,方向相反,故D错误。
      故选A。
      3、B
      【解析】
      铜环闭合,铜环在下落过程中,穿过铜环的磁通量不断变化,铜环中产生感应电流;由楞次定律可知,当铜环在磁铁上方时,感应电流阻碍铜环靠近磁铁,给铜环一个向上的安培力,则铜环对磁铁的力向下,细绳对磁铁拉力大于重力;当铜环位于磁铁下方时,铜环要远离磁铁,感应电流阻碍铜环的远离,对铜环施加一个向上的安培力,则铜环对磁铁的力向下,细绳对磁铁拉力大于重力;当铜环处于磁铁中央时,磁通量最大,没有感应电流,铀环对磁铁没有力的作用,细绳对磁铁拉力等于重力。
      A.靠近和远离时拉力都小于重力,与上述结论不符,故A错误;
      B. 靠近和远离时拉力都大于重力,与上述结论相符,故B正确;
      C.靠近时拉力大于重力,远离时拉力小于重力,与上述结论不符,故C错误;
      D.靠近时拉力小于重力,远离时拉力大于重力,与上述结论不符,故D错误。
      4、B
      【解析】
      如图所示,点电荷在磁场中做匀速圆周运动,根据几何关系作出点电荷运动轨迹有:
      电荷在电场中刚好运动T/1,电荷做圆周运动的半径r=Rsin30∘=R/1.
      A. 如图,电荷离开磁场时速度方向与进入磁场时速度方向相反,其反向延长线不通过O点,故A错误;
      B. 根据洛伦兹力提供向心力有,所以:,故B正确;
      C. 由图知该电荷在磁场中运动的时间t=,故C错误;
      D. 根据电荷偏转方向,由左手定则可知,该电荷带负电,故D错误.
      故选B
      5、B
      【解析】
      A.理想变压器的变压关系与副线圈是否是通路或断路无关,根据理想变压器的电压规律变形
      匝数比恒定,输入电压不变时,输出电压就保持不变,A错误;
      BCD.S闭合,滑片P上滑时,电阻值变大,则电流表A2示数变小,又因为流过定值电阻R1的电流不变,所以电流表A1示数也变小,B正确,CD错误。
      故选B。
      6、C
      【解析】
      A.质量为2m的木块受重力、支持力、m对它的压力以及摩擦力,还有轻绳对它的拉力,总共五个力的作用,故A错误;
      BC.当轻绳对质量为2m的木块的拉力为时,根据牛顿第二定律质量为m和2m的木块的加速度:
      对整体进行受力分析,有:
      可知当拉力为2时,轻绳恰好被拉断,故B错误,C正确;
      D.以质量为m的木块为研究对象,当轻绳刚要被拉断时,由牛顿第二定律有:
      故D错误。
      故选C。
      二、多项选择题:本题共4小题,每小题5分,共20分。在每小题给出的四个选项中,有多个选项是符合题目要求的。全部选对的得5分,选对但不全的得3分,有选错的得0分。
      7、BCD
      【解析】
      A.光线从空气进入玻璃中时,由光疏射向光密介质,不可能会发生全反射现象,选项A错误;
      B.根据当i=90°时r=45°,可知无论入射角i为多大,折射角r都不会超过45°,选项B正确;
      C.当反射光线与折射光线恰好相互垂直时,则
      解得
      选项C正确;
      D.光从空气射入玻璃,由光疏射向光密介质,速度减小,选项D正确;
      E.若将入射光换成紫光,则由于紫光的折射率大于红光,则在同样入射角i的情况下,折射角r将变小,选项E错误。
      故选BCD。
      8、ABD
      【解析】
      A.图甲中两点间的电势差等于外电压,其大小为:
      其它任意两点之间的电势差都小于路端电压,A正确;
      B.图丙和图丁中,感应电动势大小为:
      感应电流:
      感应电动势大小小于图甲和图乙,所以图丙与图丁中电流相等且最小,B正确;
      C.根据共点力的平衡条件可知,维持线框匀速运动的外力的大小等于安培力大小,根据安培力公式:
      图甲和图乙的安培力大于图丙和图丁的安培力,所以维持线框匀速运动的外力的大小不相等,C错误;
      D.图甲和图乙的电流强度相等,速度相同,进入磁场的时间也相等,根据焦耳定律:
      可得图甲与图乙中段产生的电热的功率相等,D正确。
      故选ABD。
      9、BC
      【解析】
      A项:物块从A到B做匀速圆周运动,根据动能定理有: ,因此克服摩擦力做功,故A错误;
      B项:根据机械能守恒,物块在A点时的速度大小由得:,从A到B运动的时间为 ,因此从A到B过程中重力的平均功率为,故B正确;
      C项:根据牛顿第二定律:,解得:,由牛顿第三定律得可知,故C正确;
      D项:物块运动到B点,速度与重力垂直,因此重务的瞬时功率为0,故D错误。
      故选:BC。
      10、BD
      【解析】
      A.两棒以相同的速度沿MN方向做匀速直线运动,回路的磁通量不断增大,根据楞次定律可知,感应电流方向沿逆时针,故A错误;
      BC.设两棒原来相距的距离为s,M′N′与MN的夹角为α,回路中总的感应电动势
      保持不变,由于回路的电阻不断增大,所以回路中的感应电流不断减小,故B正确,C错误;
      D.回路中的热功率为,由于E不变,R增大,则P不断减小,故D正确。
      故选BD。
      三、实验题:本题共2小题,共18分。把答案写在答题卡中指定的答题处,不要求写出演算过程。
      11、C 104.4 大于
      【解析】
      (1)[1]本实验为了减小实验误差,应满足滑动变阻器的最大阻值远小于电流表的内阻,即应选用C
      (2)[2]根据实验电路图连接实物图如图所示
      (4)[3]由实验原理可知
      [4]由于闭合开关S,调节滑动变阻器R的滑片P,使电流表的示数为3mA,调节电阻箱R0,使电流表的示数为1mA,读出此时电阻箱的阻值R1;电阻箱阻值变大,并联等效电阻变大,故并联部分分担电压增大,由于电阻箱两端电压变大,故电阻箱阻值偏大,故电流表内阻测量偏大。
      12、 2.9(2.7~3.1) 2.9(2.7~3.1) 8.8(8.4~9.2)
      【解析】
      (3)[1]通过描点作图作出图像
      (4)[2][3]根据闭合电路欧姆定律 ,得:
      结合图像可知

      解得:

      (5)[4]根据分析可知
      四、计算题:本题共2小题,共26分。把答案写在答题卡中指定的答题处,要求写出必要的文字说明、方程式和演算步骤。
      13、 (1);(2)πa或2πa
      【解析】
      (1)电子在匀强磁场中做匀速圆周运动,设圆周运动半径为R,若电子从M点出发刚好经原点O第一次离开边界线,如图甲所示
      则有
      2Rcs45°=
      解得
      R=a
      运动轨迹为四分之一圆周,所以运动的路程
      s=
      (2)负粒子从M点出发经原点O到达N点,若粒子经原点O第一次射出磁场分界线,则轨迹如图甲,运动路程为一个圆周即
      s=2πR=2πa
      若粒子第N次离开磁场边界为O点,则要回到N点,经过O点的速度必然斜向下45°,则运动轨迹如图乙
      根据几何关系有
      圆周运动半径
      运动通过的路程为
      s===πa
      14、;
      【解析】
      (1)重力:G=mg=0.12kg×10N/kg=1.2N
      电场力:F=qE=1.6×10﹣6C×3×106V/m=4.8N
      在A点,有:qE﹣mg=m
      代入数据解得:v1=6m/s
      (2)设球在B点的速度大小为v2,从A到B,由动能定理有:
      (qE﹣mg)×(2R)=mv22﹣mv12
      在B点,设轨道对小球弹力为FN,则有:
      FN+mg﹣qE=mv22
      由牛顿第三定律有:FN′=FN
      代入数据解得:FN′=21.6N
      【点睛】
      本题关键是明确小球的受力情况和运动情况,结合动能定理和向心力公式列式分析,可以将重力和电场力合成为“等效重力”,然后就能够结合竖直平面内的圆周运动模型进行分析.
      15、 (1),;(2),;(3),
      【解析】
      (1)设滑块与槽碰撞前后的速度分别为v0、v1。
      弹簧将A弹开,由机械能守恒定律得

      解得

      A与B发生完全非弹性碰撞,由动量守恒定律得:

      解得

      (2)最终滑块C与槽共速,设为v2,由动量守恒定律得

      解得

      设滑块C与槽的相对运动路程为s,由能量守恒定律得

      解得
      s=4m⑧
      设C与槽的左侧壁碰撞次数为n,则有

      解得
      n=4.25
      取n=4 ⑩
      (3)设槽和滑块A碰后加速度大小为a1,滑块C的加速度大小为a2,由牛顿第二定律得


      解得


      槽(含滑块A)和滑块C的质量相等,发生弹性碰撞后互换速度,最终以共同速度一起运动。
      设从碰后到一起运动的时间为t,则

      解得
      t=2s⑯
      槽B的位移

      代入数据的得

      滑块C的位移

      代入数据的得

      相关试卷

      2026届湖南省常德市示范中学高考考前模拟物理试题含解析:

      这是一份2026届湖南省常德市示范中学高考考前模拟物理试题含解析,共17页。试卷主要包含了考生要认真填写考场号和座位序号等内容,欢迎下载使用。

      2026届湖南省常德市示范中学高考冲刺物理模拟试题含解析:

      这是一份2026届湖南省常德市示范中学高考冲刺物理模拟试题含解析,共16页。试卷主要包含了答题时请按要求用笔等内容,欢迎下载使用。

      2026届湖南省常德市示范中学高三冲刺模拟物理试卷含解析:

      这是一份2026届湖南省常德市示范中学高三冲刺模拟物理试卷含解析,共17页。

      资料下载及使用帮助
      版权申诉
      • 1.电子资料成功下载后不支持退换,如发现资料有内容错误问题请联系客服,如若属实,我们会补偿您的损失
      • 2.压缩包下载后请先用软件解压,再使用对应软件打开;软件版本较低时请及时更新
      • 3.资料下载成功后可在60天以内免费重复下载
      版权申诉
      若您为此资料的原创作者,认为该资料内容侵犯了您的知识产权,请扫码添加我们的相关工作人员,我们尽可能的保护您的合法权益。
      入驻教习网,可获得资源免费推广曝光,还可获得多重现金奖励,申请 精品资源制作, 工作室入驻。
      版权申诉二维码
      欢迎来到教习网
      • 900万优选资源,让备课更轻松
      • 600万优选试题,支持自由组卷
      • 高质量可编辑,日均更新2000+
      • 百万教师选择,专业更值得信赖
      微信扫码注册
      手机号注册
      手机号码

      手机号格式错误

      手机验证码 获取验证码 获取验证码

      手机验证码已经成功发送,5分钟内有效

      设置密码

      6-20个字符,数字、字母或符号

      注册即视为同意教习网「注册协议」「隐私条款」
      QQ注册
      手机号注册
      微信注册

      注册成功

      返回
      顶部
      学业水平 高考一轮 高考二轮 高考真题 精选专题 初中月考 教师福利
      添加客服微信 获取1对1服务
      微信扫描添加客服
      Baidu
      map