若您为此资料的原创作者,认为该资料内容侵犯了您的知识产权,请扫码添加我们的相关工作人员,我们尽可能的保护您的合法权益。
当前压缩包共包含下列2份文件,点击文件名可预览资料内容

1/5

2/5

1/9

2/9

3/9
还剩3页未读, 继续阅读
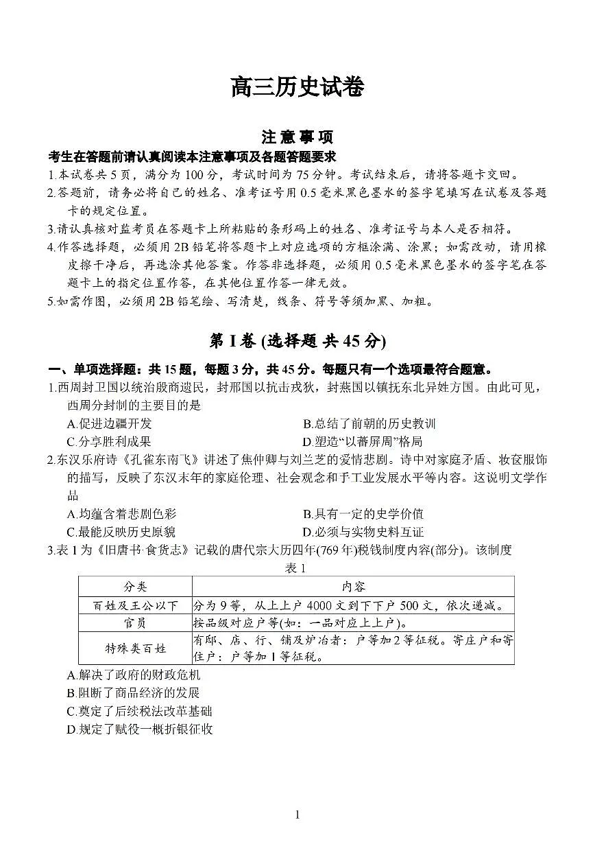
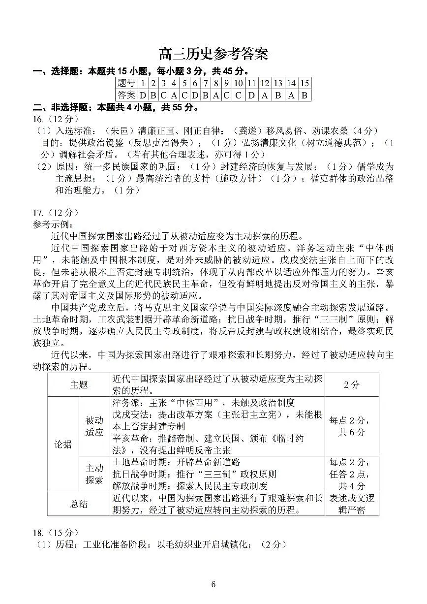
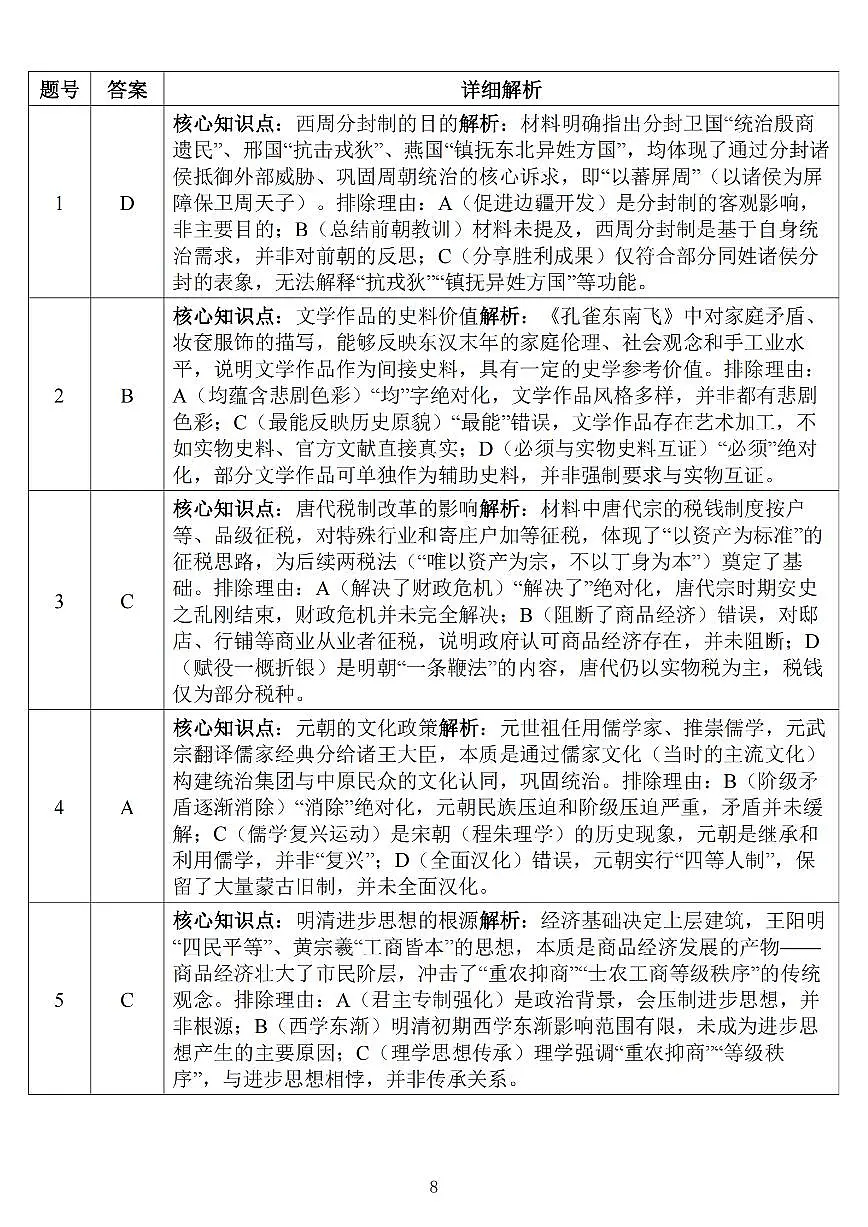
2025-2026学年扬州高高考一模历史试题含答案
展开 这是一份2025-2026学年扬州高高考一模历史试题含答案,文件包含历史答案-2026届高三扬州一模pdf、历史试卷-2026届高三扬州一模pdf等2份试卷配套教学资源,其中试卷共14页, 欢迎下载使用。
相关试卷
2025-2026学年扬州高高考一模历史试题含答案:
这是一份2025-2026学年扬州高高考一模历史试题含答案,文件包含历史答案-2026届高三扬州一模pdf、历史试卷-2026届高三扬州一模pdf等2份试卷配套教学资源,其中试卷共14页, 欢迎下载使用。
江苏省扬州市2025-2026年高三上一模历史试卷(含答案):
这是一份江苏省扬州市2025-2026年高三上一模历史试卷(含答案),共7页。试卷主要包含了单项选择题,非选择题等内容,欢迎下载使用。
2025届江苏省扬州市一模高三期末检测 历史试卷+答案:
这是一份2025届江苏省扬州市一模高三期末检测 历史试卷+答案,共7页。
相关试卷 更多
资料下载及使用帮助
版权申诉
- 1.电子资料成功下载后不支持退换,如发现资料有内容错误问题请联系客服,如若属实,我们会补偿您的损失
- 2.压缩包下载后请先用软件解压,再使用对应软件打开;软件版本较低时请及时更新
- 3.资料下载成功后可在60天以内免费重复下载
版权申诉
免费领取教师福利 







