搜索
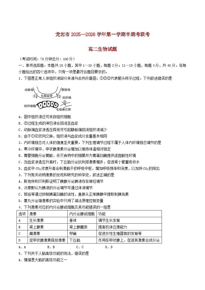
      上传资料 赚现金

      福建省龙岩市2025_2026学年高二生物上学期期中联考试题

      • 619.48 KB
      • 2026-01-24 13:46:20
      • 26
      • 0
      • 教习网2972821
      加入资料篮
      立即下载
      福建省龙岩市2025_2026学年高二生物上学期期中联考试题第1页
      1/9
      福建省龙岩市2025_2026学年高二生物上学期期中联考试题第2页
      2/9
      福建省龙岩市2025_2026学年高二生物上学期期中联考试题第3页
      3/9
      还剩6页未读, 继续阅读

      福建省龙岩市2025_2026学年高二生物上学期期中联考试题

      展开

      这是一份福建省龙岩市2025_2026学年高二生物上学期期中联考试题,共9页。试卷主要包含了单项选择题,非选择题等内容,欢迎下载使用。
      (考试时间:75分钟总分:100分)
      一、单项选择题:本题共15小题,其中1—10小题,每题2分;11—15小题,每题4分,共40分。在每小题给出的四个选项中,只有一项是最符合题目要求的。
      1.下图是正常人体组织液部分来源与去向示意图,①②③代表箭头所示过程。下列叙述错误的是
      A.图中组织液还可来自组织细胞
      B.③过程生成的淋巴液会回流至血浆
      C.动脉端血浆渗透压降低可引起静脉端回流组织液减少
      D.由于①②双向交换,组织液与血浆成分含量基本相同
      2.内环境稳态对人体的健康至关重要。下列生理调节过程不属于人体内环境稳态调节的是
      A.寒冷环境中,甲状腺激素分泌增加以维持体温相对稳定
      B.胃壁细胞分泌胃酸,杀灭食物中的细菌并为胃蛋白酶提供适宜酸性环境
      C.当血浆渗透压升高时,下丘脑分泌抗利尿激素增多,促进肾小管重吸收水
      D.血浆中CO2浓度升高会刺激脑干的呼吸中枢,增加呼吸频率和深度,以加快CO2的排出
      3.下列有关动物激素的发现和研究的科学史,叙述正确的是
      A.斯他林和贝利斯证明了胰腺分泌胰液存在神经调节
      B.沃泰默认为胰液的分泌调节可通过体液调节
      C.班廷等通过抑制胰蛋白酶的活性,直接从正常胰腺中提取到胰岛素
      D.睾丸分泌雄激素的实验中只用了减法原理控制变量
      4.下列激素对应的内分泌腺或细胞及其功能错误的一组是
      A.AB.BC.CD.D
      5.下列关于人脑高级功能的说法,错误的是
      A.情绪是大脑的高级功能之一
      B.语言功能是人脑特有的高级功能,涉及大脑皮层的言语区
      C.小朋友学习军人的站姿需要神经系统接受刺激获得的新经验
      D.短时记忆的形成可能与突触形态及功能的改变以及新突触的建立有关
      6.下列关于免疫系统组成的叙述,正确的是
      A.骨髓是B淋巴细胞分化、发育、成熟的场所
      B.脾、淋巴结和扁桃体是免疫细胞生成和集中分布的场所
      C.免疫活性物质只能由免疫细胞分泌,如抗体和细胞因子
      D.免疫细胞是指淋巴细胞,包括T淋巴细胞和B淋巴细胞
      7.下图为布鲁氏杆菌进入人体后,人体发生特异性免疫的过程图。标号①~⑩表示细胞和物质,下列叙述错误的是
      A.②产生后能随血液循环和淋巴循环运输
      B.④可以产生白细胞介素等细胞因子
      C.⑤⑥⑦⑨都能特异性识别抗原并增殖
      D.⑩可接触、裂解靶细胞,使病原体暴露
      8.神经系统、内分泌系统与免疫系统之间存在着相互调节,通过信息分子构成一个复杂网络(如图),图中①~⑤表示信息分子。相关叙述错误的是
      A.图中信号分子需与受体结合后才能发挥作用
      B.①可表示甲状腺激素,能影响神经系统的兴奋性
      C.③⑤可表示细胞因子,可参与体液免疫和细胞免疫
      D.②④可表示神经递质,完成信息传递后全部被降解
      9.排尿是一种复杂的反射活动,控制排尿的低级中枢在脊髓,高级中枢在大脑皮层,下列相关叙述错误的是
      A.膀胱充盈时感觉有尿意是一种条件反射
      B.成人憋尿体现了高级神经中枢对低级神经中枢的调控
      C.排尿反射发生的过程中,神经冲动在神经纤维上单向传导
      D.排尿反射的效应器是传出神经末梢和它支配的肌肉
      10.轻微触碰时,兴奋经触觉神经元传向脊髓抑制性神经元,使其释放神经递质GABA。正常情况下,GABA作用于痛觉神经元引起Cl-通道开放,Cl-内流,不产生痛觉;患带状疱疹后,痛觉神经元上Cl-转运蛋白(单向转运Cl-)表达量改变,引起Cl-的转运量改变,细胞内Cl-浓度升高,此时轻触引起GABA作用于痛觉神经元后,Cl-经Cl-通道外流,产生强烈痛觉。针对该过程(如图)的分析,错误的是
      A.触觉神经元兴奋时,在抑制性神经元上可记录到动作电位
      B.正常和患带状疱疹时,Cl-经Cl-通道的运输方式均为协助扩散
      C.患带状疱疹后Cl-转运蛋白增多,导致轻触产生痛觉
      D.GABA作用的效果可以是抑制性的,也可以是兴奋性的
      11.研究证实,血胆固醇水平与促甲状腺激素(TSH)水平呈正相关。肝脏是人体进行胆固醇代谢最重要的器官,肝细胞表面有TSH受体,TSH可以通过信号转导促进胆固醇的合成。下列相关说法正确的是
      A.甲状腺功能亢进患者往往伴随血胆固醇浓度升高
      B.TSH由垂体通过导管排放到血液中并运到全身各处
      C.TSH通过血液运输,作用在肝细胞,催化胆固醇合成
      D.甲状腺激素与TSH作用在肝细胞时结合的受体不同
      12.为检测睡眠对甲型肝炎病毒(HAV)疫苗效果的影响,研究人员分别为受试者在第0、8和16周注射三次疫苗,并在接种当晚(23:00至次日6:30)要求受试者睡眠或持续清醒,得到实验结果如下图。下列叙述正确的是
      A.HAV疫苗激发机体产生抗体,属于细胞免疫
      B.第二次接种后,睡眠可显著促进辅助性T细胞产生抗体
      C.与清醒组相比,睡眠组HAV特异性辅助性T细胞数占比较大
      D.由图可知,多次注射疫苗后产生了更多种类的记忆细胞和抗体
      13.目前癌症治疗的研究热点是如何使人体依靠自身的免疫系统消灭癌细胞或抑制其进一步发展。研究发现,活化的T淋巴细胞表面有一种免疫抑制性跨膜蛋白分子PD-1,该蛋白分子与肿瘤细胞的PD-L1蛋白结合后,细胞毒性T细胞会启动自身的凋亡程序,导致肿瘤细胞发生免疫逃逸,其机理如图所示。下列有关分析错误的是
      A.肿瘤细胞可通过过量表达PD-L1来逃避免疫系统的“追杀”
      B.免疫系统对肿瘤细胞的识别清除体现了免疫自稳功能
      C.研制的PD-1抗体、PD-L1抗体可以用于治疗癌症
      D.推测细胞毒性T细胞攻击肿瘤细胞时会启动自身相关基因的表达
      14.下丘脑是神经与体液调节枢纽,能够整合信号、调控分泌、维持内环境稳态等。下图为下丘脑参与的血糖调节、体温调节和渗透压调节的部分示意图,其中①~⑤表示激素。下列相关叙述错误的是
      A.对实验动物摘除垂体,激素①分泌减少,激素③分泌增加
      B.④所代表激素可促进肾上腺皮质分泌醛固酮,升高血钠水平
      C.若⑤代表胰高血糖素,其促进肝糖原和肌糖原的分解,升高血糖
      D.下丘脑—垂体—靶腺体之间的分级调节有利于精细调控,从而维持机体的稳态
      15.某生物实验小组以离体的神经元和电流计为实验材料,研究兴奋在神经纤维上的传导和在神经元之间的传递。图甲表示对离体神经纤维上的某点施加适宜强度的刺激,其中①~③表示灵敏电流计;图乙表示有关电流计记录的电位差变化。下列有关分析正确的是
      A.无刺激时,图甲电流计记录的电位差为静息电位
      B.若刺激AB中点,膜外电流方向由中点流向A(B)
      C.图乙中,在t1~t2和t4~t5时主要发生Na+内流
      D.若刺激AB中点,三个电流计都发生类似图乙的电位差变化
      二、非选择题:本题共5小题,每空2分,共60分
      16.(14分)下图为牵张反射示意图,该反射是骨骼肌受外力牵拉时引起受牵拉肌肉收缩的反射活动;人体内脏器官受自主神经支配,心脏同时接受交感神经和副交感神经的双重支配,二者作用通常相反,共同维持心率稳定。据此回答下列问题:
      (1)肌肉受牵拉时肌梭兴奋,兴奋经α传出神经传至肌肉引发收缩。在α传出神经末梢与肌肉细胞的接头(突触)处,兴奋在此单向传递的原因是___________。兴奋在神经纤维上的传导速度远快于神经—肌肉接头处,是因为后者需经历_______的信号转变。当骨骼肌过度牵拉时,另一种感受器兴奋,通过传导使脊髓中抑制性中间神经元_____(填“兴奋”或“抑制”)并释放递质,抑制α传出神经活动,使相应肌肉舒张,从而避免肌肉损伤。
      (2)切断支配心脏的副交感神经,心率加快,说明正常情况下副交感神经兴奋对心脏起________(填“兴奋”或“抑制”)作用;若将交感神经和副交感神经均切断,心率将加快,说明正常情况下,_________。同一器官接受交感神经和副交感神经的双重支配,可以使机体对外界刺激作出_______的反应,使机体更好适应环境的变化。交感神经与副交感神经支配同一器官产生不同效应,可能是两种传出神经释放的神经递质不同,还可能是效应器细胞_____不同。
      17.(14分)GLP-1(胰高血糖素样肽-1)主要是由肠道内分泌细胞L细胞分泌的一种激素,可通过促进胰岛素释放等调节血糖。近年来,科学家通过研究发现L细胞还受交感神经的调控,请根据以上信息完成下列题目。
      (1)GLP-1通过体液传送的方式到达胰岛B细胞,促进胰岛素释放增加,此过程属于_________调节,胰岛素可通过___________(填1点)等方式降低血糖。
      (2)已知交感神经细胞中去甲肾上腺素合成关键酶是由Dbh基因控制的,科学家将小鼠Dbh基因敲除后,检测GLP-1和血糖含量的变化,得到如下实验结果:
      根据以十实验结果可知,Dbh基因敲除后,血清中GLP-1的含量_______(填“上升”或“下降”),血糖含量实验测试结果显示___________,从而证明交感神经对肠道L细胞具有调节作用。为进一步确定该调节功能,研究者用GLP-1受体拮抗剂(阻断或减弱受体活性的物质)处理Dbh基因敲除小鼠,则支撑上述结论的血糖含量变化预期结果是________(选填“A”或“B”A.该小鼠血糖含量变化与Dbh基因未敲除组小鼠相似B.该小鼠血糖含量变化与Dbh基因敲除组小鼠相似)。
      (3)根据上述结果,总结交感神经对肠道L细胞的作用机制流程图:A处填写:B处填写:_______(填“促进”或“抑制”)。
      18.(10分)热适应是哺乳动物反复暴露于热环境中的一种适应性反应,对其健康和生存至关重要。某科学小组对小鼠进行38℃,每天2小时,持续10天的训练,获得了热适应模型小鼠请根据提供信息回答下列问题:
      (1)人体在高于体温环境下活动时,散热方式是______,此时还需通过增加______等激素分泌,以维持渗透压平衡。
      (2)将热适应模型小鼠,再次放在38℃中进行热耐受试验,并检测相关指标,检测结果如下图,证明小鼠可通过______(填“生理性调节”“行为性调节”“生理性调节和行为性调节”)方式调节体温。
      (3)为研究下丘脑某区域BDNF神经元在热适应中的作用,科学家使用破伤风神经毒素(TeNT)抑制小鼠该神经元的活性后进行热适应训练,并进行热耐受试验和高架十字迷宫试验,得到以下实验结果:
      根据实验结果可知BDNF神经元在热适应中起到关键作用,依据是:________。
      (4)研究热适应的现实意义有:_________。(请写出一点)
      19.(10分)流行性感冒(流感)和艾滋病均是由病毒引起的传染病,但其对人体免疫系统的作用机制和引发的免疫反应存在显著差异。流感由流感病毒引起,可刺激机体产生特异性免疫,多数患者可在一周左右康复;艾滋病由人类免疫缺陷病毒(HIV)引起,该病毒会持续攻击人体免疫系统中的特定细胞,最终导致免疫功能完全丧失,其相关研究还在继续深入。请结合人体免疫相关知识,回答下列问题:
      (1)流行性感冒感染初期,侵入人体的流感病毒大部分被免疫系统清除,体现了免疫系统的_______功能。当流感病毒侵入机体后,一些流感病毒可以和B细胞接触,这为激活B细胞提供了第一个信号;辅助性T细胞______发生变化并与B细胞结合,这是激活B细胞的第二个信号。被流感病毒感染的靶细胞刺激细胞毒性T细胞,同时在细胞因子的作用下促进其增殖分化成______,并在体液免疫的协调配合下,使流感病毒数量下降。
      (2)Env蛋白是机体免疫系统识别HIV病毒、产生特异性免疫应答的重要靶标蛋白。为明确不同Env蛋白递送方式对机体抗体产生的影响,科研人员以小鼠为实验动物,将其分为两组进行实验。缓释组小鼠体内植入缓释装置,2周内缓慢释放含有Env的缓冲液。常规组小鼠一次性注射Env含量及体积均与缓释组相同的缓冲液。
      ①分别检测两组小鼠体内被Env激活的B细胞数量,结果如图1所示,表明_________组抗原激发免疫效应的效果更佳。
      ②接种后第8周,科研人员分别用与之前相同的接种方法,对两组小鼠进行了二次免疫接种,检测抗体产生量,结果如图2。由图可知,第2次接种后,两组小鼠体内抗体量均快速增加,原因是________。
      20.(12分)星形胶质细胞中的T蛋白与动物学习记忆能力有关。科研人员对T蛋白的作用机理进行了系列研究。
      (1)星形胶质细胞的_______末梢与神经元胞体或树突相接近形成______,其形态、功能和数量会影响学习记忆能力。
      (2)科研人员获得星形胶质细胞中敲除T基因的小鼠X,进行两组实验。实验一:在水槽中放置一平台,对小鼠进行5天平台实验,测定野生型和小鼠X到达平台所用时间,结果如图1。实验二:将野生型和小鼠X置于暗箱中,记录运动轨迹(运动轨迹可反映小鼠运动能力),结果如图2。
      ①图1显示,与野生型相比,小鼠X到达平台的时间更长。对此有两种合理的假设解释实验结果,请补充完整。
      假设一:T蛋白可维持小鼠的运动能力。
      假设二:________。
      ②图2实验结果排除了假设一,理由是_______。
      (3)科学家显微拍摄野生型和小鼠X的神经细胞,发现小鼠X海马区的突触数量显著降低。钙波指细胞内的钙在某个区域瞬时性增高,并以很快的速度在细胞内传播。钙波强度可调节星形胶质细胞与神经元间的交流,以及神经细胞的发育。A蛋白位于星形胶质细胞的细胞膜上,敲除A基因,钙波强度减弱。敲除T基因的小鼠,A基因启动子区域维持甲基化修饰。请综合分析,完善T蛋白影响学习记忆的机理。
      1.D2.B3.C4.D5.D6.A7.C8.D9.A10.C11.D12.C13.B14.C15.C
      16.(14分)
      (1)神经递质只存在于突触小泡中,只能由突触前膜释放,作用于突触后膜电信号→化学信号→电信号兴奋
      (2)抑制副交感神经的抑制作用强于交感神经对心脏的兴奋作用更精确(膜上特异性)受体的种类
      17.(14分)
      (1)体液 促进血糖进入组织细胞氧化分解;促进合成肝糖原、肌糖原;进入脂肪细胞和肝细胞转变为甘油三酯;抑制肝糖原的分解;抑制非糖物质转变为葡萄糖(任意1点)
      (2)上升 相比Dbh基因未敲除组,基因敲除组血糖含量更低 A
      (3)A:去甲肾上腺素(答神经递质给分) B:抑制
      18.(10分)
      (1)汗液蒸发 抗利尿激素(答醛固酮给分)
      (2)生理性调节和行为性调节
      (3)相比对照组,TeNT组热耐受时间显著缩短·在高架十字迷宫试验中进入开放臂的探索次数和停留时间显著减少
      (4)为进一步研究高温作业人群热适应训练方案提供参考;可针对设计药物提高热适应能力,缓解高温引起的焦虑(合理答案即可)
      19.(10分)
      (1)免疫防御 表面特定分子 新的细胞毒性T细胞和记忆T细胞(答对1个给1分)
      (2)①缓释
      ②记忆B细胞再次接触Env抗原时,迅速增殖分化为浆细胞,快速产生大量抗体
      20.(12分)
      (1)轴突 突触
      (2)①T蛋白可维持小鼠的学习记忆能力(或敲除T蛋白后会导致小鼠学习记忆能力下降)
      ②小鼠X的运动轨迹与野生型的运动轨迹差别不大选项
      激素
      内分泌腺或细胞
      功能
      A
      生长激素
      垂体
      调节生长发育
      B
      肾上腺素
      肾上腺髓质
      提高机体应激能力
      C
      雌激素
      卵巢
      促进女性生殖器官的发育等
      D
      促甲状腺激素释放激素
      下丘脑
      作用在甲状腺上,促进其激素合成分泌

      相关试卷

      福建省龙岩市2025_2026学年高二生物上学期期中联考试题:

      这是一份福建省龙岩市2025_2026学年高二生物上学期期中联考试题,共9页。试卷主要包含了单项选择题,非选择题等内容,欢迎下载使用。

      福建省龙岩市2024_2025学年高二生物上学期11月期中联考试题:

      这是一份福建省龙岩市2024_2025学年高二生物上学期11月期中联考试题,共10页。试卷主要包含了分钟 总分,肿瘤细胞膜表面的PD-L1,植物侧芽的生长受生长素等内容,欢迎下载使用。

      福建省龙岩市一级校盟2025-2026学年高二上学期期中联考试题 生物试卷:

      这是一份福建省龙岩市一级校盟2025-2026学年高二上学期期中联考试题 生物试卷,共9页。试卷主要包含了单项选择题,非选择题等内容,欢迎下载使用。

      资料下载及使用帮助
      版权申诉
      • 1.电子资料成功下载后不支持退换,如发现资料有内容错误问题请联系客服,如若属实,我们会补偿您的损失
      • 2.压缩包下载后请先用软件解压,再使用对应软件打开;软件版本较低时请及时更新
      • 3.资料下载成功后可在60天以内免费重复下载
      版权申诉
      若您为此资料的原创作者,认为该资料内容侵犯了您的知识产权,请扫码添加我们的相关工作人员,我们尽可能的保护您的合法权益。
      入驻教习网,可获得资源免费推广曝光,还可获得多重现金奖励,申请 精品资源制作, 工作室入驻。
      版权申诉二维码
      欢迎来到教习网
      • 900万优选资源,让备课更轻松
      • 600万优选试题,支持自由组卷
      • 高质量可编辑,日均更新2000+
      • 百万教师选择,专业更值得信赖
      微信扫码注册
      手机号注册
      手机号码

      手机号格式错误

      手机验证码 获取验证码 获取验证码

      手机验证码已经成功发送,5分钟内有效

      设置密码

      6-20个字符,数字、字母或符号

      注册即视为同意教习网「注册协议」「隐私条款」
      QQ注册
      手机号注册
      微信注册

      注册成功

      返回
      顶部
      学业水平 高考一轮 高考二轮 高考真题 精选专题 初中月考 教师福利
      添加客服微信 获取1对1服务
      微信扫描添加客服
      Baidu
      map