搜索
      上传资料 赚现金

      2025-2026学年河北省邢台市卓越联盟高一上学期1月月考道德与法治试卷(学生版)

      • 49.26 KB
      • 2026-01-24 11:15:44
      • 23
      • 0
      加入资料篮
      立即下载
      2025-2026学年河北省邢台市卓越联盟高一上学期1月月考道德与法治试卷(学生版)第1页
      高清全屏预览
      1/8
      2025-2026学年河北省邢台市卓越联盟高一上学期1月月考道德与法治试卷(学生版)第2页
      高清全屏预览
      2/8
      2025-2026学年河北省邢台市卓越联盟高一上学期1月月考道德与法治试卷(学生版)第3页
      高清全屏预览
      3/8
      还剩5页未读, 继续阅读

      2025-2026学年河北省邢台市卓越联盟高一上学期1月月考道德与法治试卷(学生版)

      展开

      这是一份2025-2026学年河北省邢台市卓越联盟高一上学期1月月考道德与法治试卷(学生版),共8页。试卷主要包含了本试卷主要考试内容等内容,欢迎下载使用。
      本试卷满分100分,考试用时75分钟。
      注意事项:
      1.答题前,考生务必将自己的姓名、考生号、考场号、座位号填写在答题卡上。
      2.回答选择题时,选出每小题答案后,用铅笔把答题卡上对应题目的答案标号涂中央黑。如需改动,用橡皮擦干净后,再选涂其他答案标号。回答非选择题时,将答案写在答题卡上。写在本试卷上无效。
      3.考试结束后,将本试卷和答题卡一并交回。
      4.本试卷主要考试内容:必修1,必修2第1一3课。
      一、选择题:本题共16小题,每小题3分,共48分。在每小题给出的四个选项中,只有一个是符合题目要求的。
      1. 2025年,资本主义国家罢工潮频发:加拿大航空乘务员因薪酬和工作条件的分歧罢工,美国航天航空企业工人为争取薪资与职业保障罢工,法国工人抵制工作日延长和福利削减,意大利举行全国总罢工等。资本主义国家罢工潮频发( )
      ①意味着资本主义即将被社会主义所取代
      ②其根源是资本主义社会生产结构严重失调
      ③凸显了资本主义社会的基本矛盾不可调和
      ④彰显资本主义私有制下工人被剥削的本质
      A. ①②B. ①④C. ②③D. ③④
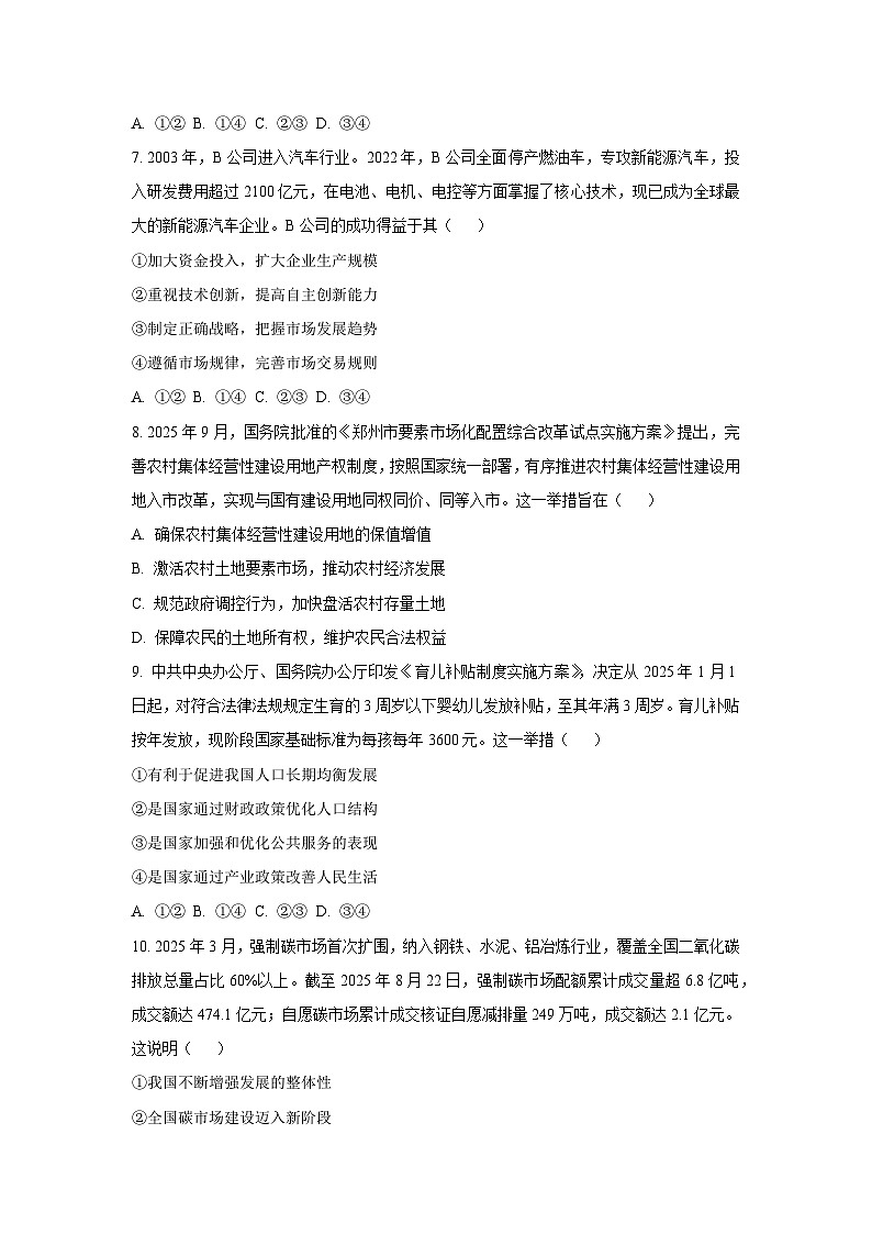
      2. 下图是以四个关键事件为节点绘制的时间轴,展示了中国近现代史上的重要转折点。下列对这四个事件历史意义描述正确的是( )
      ①拉开了马克思主义在中国传播的序幕
      ②促使马克思主义同中国工人运动结合
      ③从根本上改变了中国社会的发展方向
      ④标志着中国进入了社会主义初级阶段
      A. ①②B. ①③C. ②④D. ③④
      3. 党的二十届四中全会明确了“十五五”时期经济社会发展必须遵循的原则,其中第四个原则就是“坚持全面深化改革”。这是基于改革( )
      ①是决定当代中国命运的关键抉择
      ②是社会主义制度的自我完善和发展
      ③是我国取得一切成就的根本原因
      ④是中华民族伟大复兴的根本保证
      A. ①②B. ①④C. ②③D. ③④
      4. 农民在田间挥洒汗水,工人在车间默默奉献,科研人员在实验室夜以继日探索,教师在课堂播撒知识,医生在医院守护生命……每个人的努力,都是中华民族伟大复兴的重要一环。这表明( )
      ①中国梦归根到底是人民的梦,必须紧紧依靠人民来实现
      ②中国式现代化为推进中华民族伟大复兴开辟了广阔前景
      ③中国梦把国家的追求、民族的向往、人民的期盼融为一体
      ④中国梦只有同人民对美好生活的向往结合起来才能取得成功
      A. ①②B. ①③C. ②④D. ③④
      5. “十四五”期间,中央企业(中央政府管理的国有企业)聚焦战略安全、产业引领、国计民生、公共服务等,以市场化方式重组了6组10家企业。中央企业实施重组意在( )
      ①巩固国有经济在国民经济中的主体地位
      ②优化国有经济布局,增强国有经济控制力
      ③推动国有资本做强做优做大,提高竞争力
      ④不断提高国有资产在社会总资产中的比重
      A. ①③B. ①④C. ②③D. ②④
      6. 2012年以来,民营企业占全国企业总数的比重由79.4%提高至92%以上。民营经济不仅在传统的批发零售业、住宿餐饮业十分活跃,也在制造业、科学研究和技术服务业、金融业等领域加速发展,我国入围世界500强的民营企业由6家增加至34家。这说明( )
      ①民营经济是我国社会主义经济的重要组成部分
      ②民营经济成为我国经济的立身之本和重要支柱
      ③民营经济在稳定经济增长、促进创新中作用显著
      ④民营经济是推动我国经济高质量发展的重要力量
      A. ①②B. ①④C. ②③D. ③④
      7. 2003年,B公司进入汽车行业。2022年,B公司全面停产燃油车,专攻新能源汽车,投入研发费用超过2100亿元,在电池、电机、电控等方面掌握了核心技术,现已成为全球最大的新能源汽车企业。B公司的成功得益于其( )
      ①加大资金投入,扩大企业生产规模
      ②重视技术创新,提高自主创新能力
      ③制定正确战略,把握市场发展趋势
      ④遵循市场规律,完善市场交易规则
      A. ①②B. ①④C. ②③D. ③④
      8. 2025年9月,国务院批准的《郑州市要素市场化配置综合改革试点实施方案》提出,完善农村集体经营性建设用地产权制度,按照国家统一部署,有序推进农村集体经营性建设用地入市改革,实现与国有建设用地同权同价、同等入市。这一举措旨在( )
      A. 确保农村集体经营性建设用地的保值增值
      B. 激活农村土地要素市场,推动农村经济发展
      C. 规范政府调控行为,加快盘活农村存量土地
      D. 保障农民的土地所有权,维护农民合法权益
      9. 中共中央办公厅、国务院办公厅印发《育儿补贴制度实施方案》,决定从2025年1月1日起,对符合法律法规规定生育的3周岁以下婴幼儿发放补贴,至其年满3周岁。育儿补贴按年发放,现阶段国家基础标准为每孩每年3600元。这一举措( )
      ①有利于促进我国人口长期均衡发展
      ②是国家通过财政政策优化人口结构
      ③是国家加强和优化公共服务的表现
      ④是国家通过产业政策改善人民生活
      A. ①②B. ①④C. ②③D. ③④
      10. 2025年3月,强制碳市场首次扩围,纳入钢铁、水泥、铝冶炼行业,覆盖全国二氧化碳排放总量占比60%以上。截至2025年8月22日,强制碳市场配额累计成交量超6.8亿吨,成交额达474.1亿元;自愿碳市场累计成交核证自愿减排量249万吨,成交额达2.1亿元。这说明( )
      ①我国不断增强发展的整体性
      ②全国碳市场建设迈入新阶段
      ③绿色发展注重内外联动问题
      ④碳市场贯彻落实新发展理念
      A. ①③B. ①④C. ②③D. ②④
      11. 阳光玫瑰葡萄曾因价格昂贵成为“造富神话”,吸引着各地果农纷纷扩大种植规模,其种植面积从2015年的几千亩猛增至2024年底的150万亩,而批发价从高峰期的150元/斤跌至2至4元/斤。下列对材料分析正确的是( )
      ①供求关系影响价格,阳光玫瑰供过于求导致其价格下跌
      ②良好的市场运行需要公平开放透明的市场经济基础制度
      ③单纯依靠市场调节会扰乱市场秩序,破坏市场的公平竞争
      ④市场调节具有滞后性,果农单纯根据价格信号决策存在风险
      A. ①③B. ①④C. ②③D. ②④
      12. 我国坚持尽力而为、量力而行,加强普惠性、基础性、兜底性民生建设,切实解决好人民群众急难愁盼问题,提高人民生活品质。这说明社会主义市场经济( )
      ①以共同富裕为根本目标
      ②实行科学的宏观调控
      ③充分发挥市场调节作用
      ④能够集中力量办大事
      A. ①②B. ①④C. ②③D. ③④
      13. 2025年超长期特别国债发行规模从2024年的1万亿元扩大至1.3万亿元,其中5000亿元用于加力扩围实施“两新”(新一轮大规模设备更新和消费品以旧换新)政策。超长期特别国债发挥作用的传导路径是( )
      A. 支持企业设备更新→企业扩大生产规模→降低生产成本
      B. 增加货币供应量→企业研发投入增加→市场竞争力增强
      C. 企业获得设备更新资金→提升生产效率→增强市场竞争力
      D. 增加社会总供给→刺激居民消费需求→推动经济良性循环
      14. 2025年12月,国家卫生健康委等部门印发的《老年护理服务能力提升行动方案》提出,依托城市医疗集团和县域医共体,逐步构建医联体内医疗机构之间以纵向为主的一体化老年护理联动模式,推动机构内老年护理服务向社区和居家延伸,健全覆盖老年人群疾病急性期诊疗、慢性期康复、稳定期照护、终末期安宁疗护的护理服务体系。这一举措( )
      ①坚持以人民为中心的发展思想
      ②能推进基本公共服务平均化
      ③能够不断增强老年人的幸福感
      ④运用市场机制调节医疗资源
      A. ①③B. ①④C. ②③D. ②④
      15. 在新质生产力理论推动下,智能车载设备、智能无人飞行器制造等新兴产业茁壮成长;人工智能开源模型、创新药等创新成果不断涌现……传统产业改造提升求新求变,新兴产业持续培育壮大,未来产业加快布局建设,中国经济呈现出崭新图景。可见,发展新质生产力能够( )
      ①提升经济发展的质量和效益
      ②不断增强我国发展的整体性
      ③推动我国经济保持高速增长
      ④催生新产业、新模式、新动能
      A. ①②B. ①④C. ②③D. ③④
      16. “十五五”规划建议提出,推进跨区域跨流域大通道建设,强化区域基础设施互联互通这一举措有利于( )
      ①消除区域间的行政壁垒与市场分割
      ②增强区域发展的协调性和联动性
      ③从根本上解决区域发展不平衡问题
      ④为构建新发展格局提供有力支撑
      A. ①③B. ①④C. ②③D. ②④
      二、非选择题:本题共5题,共52分。
      17. 阅读材料,完成下列要求。
      改革开放以前,安徽省凤阳县小岗村是出了名的贫穷村,村民干活“大呼隆",分配“大锅饭”,“上工像绵羊,休息似倒墙,一年累到头,还是饿肚皮”。1978年的一个冬夜,小岗村十八户村民按下红手印,搞起了大包干,提出"完成国家的,留足集体的,剩下的就是自己的"。当晚,小岗村的土地、耕牛和农具就按人头分到了各家各户,轰轰烈烈的“大包干”由此开启,“大包干”第二年,小岗村粮食总产量相当于1955年到1970年产量总和;人均收入是1978年的18倍。小岗村的这一举措,定格了中国农村改革的起点。18枚红手印催生的家庭联产承包责任制,最终上升为我国农村基本经营制度。
      结合材料,运用《中国特色社会主义》中社会基本矛盾运动原理的知识,分析小岗村“大包干”改革取得成功的原因。
      18. 阅读材料,完成下列要求。
      2025年11月,《甘肃省实施办法》(以下简称《办法》)由甘肃省人大常委会表决通过,自2026年1月1日起施行。以下为《办法》节选内容。
      ★支持民营经济组织参与交通、水利、清洁能源及新型基础设施、先进制造业、现代设施农业等领域重点项目建设。
      ★公共资源交易活动应当公开透明、公平公正,依法平等对待包括民营经济组织在内的各类经济组织。
      ★支持国有企业和民营经济组织双向进入,交叉持股。
      ★任何单位不得违反法律、法规向民营经济组织收取费用,不得实施没有法律、法规依据的罚款……不得超权限、超范围、超数额、超时限查封、扣押、冻结财物。
      结合材料,运用我国的生产资料所有制的知识,分析《办法》的出台对甘肃省民营经济发展的积极影响。
      19. 阅读材料,完成下列要求。
      2025年江苏省城市足球联赛(以下简称“苏超”)由江苏省体育局与各设区市政府联合主办。苏超秉持“全民参与+城市荣誉”理念,不允许城市符号被商业化捆绑,拒绝博彩类赞助干预比赛,保障了赛事的纯粹性与运营的有序性。各主场城市配合政府多部门协调策应,借助“文旅+交通”联票等举措,精准服务球迷,把消费促进、产业联动和城市招商有机融合。苏超火爆出圈成为现象级IP后,江苏省政府迅速在政策层面跟进,综合运用财政奖补、贷款贴息等政策工具,重点支持体育特色品牌赛事;还将苏超纳入《江苏省持续推动文化旅游业高质量发展三年行动计划(2025-2027年)》,推动其从偶然爆款升级为稳定政策红利。
      结合材料,运用经济职能的知识,分析江苏省各级政府是如何推动体育事业发展的。
      20. 阅读材料,完成下列要求。
      2022年4月,《中共中央、国务院关于加快建设全国统一大市场的意见》正式发布,全国统一大市场建设全面推进。市场准入负面清单事项从2018年首版的151项降至2025年的106项,压减比例约30%;集中清理4218件妨碍全国统一市场和公平竞争的规定和做法,开展新出台政策与宏观政策取向一致性评估;在铁路、核电、低空经济、商业航天等领域扩大准入……
      中央经济工作会议部署2026年经济工作时提出,制定全国统一大市场建设条例。
      深入整治“内卷式”竞争、建设全国统一大市场,必须推动有效市场和有为政府相结合。结合材料,运用我国的社会主义市场经济体制的知识对此观点加以说明。
      21. 阅读材料,完成下列要求。
      高新技术企业超过50万家,全球百强创新集群数量达26个、占比全球第一,集成电路、人工智能、量子技术、生物医药、新能源等领域关键核心技术攻关取得重要进展,全球创新指数排名跃升至第十位;稳坐全球制造业“头把交椅”,200多种主要工业品产量世界第一;深入实施提振消费专项行动,消费品以旧换新政策持续推进;广袤乡村,现代化农机轰鸣作业,各类“土特产”变成“香饽饽”,乡村游铺就百姓致富路;持续缩减外资准入负面清单,全面放开制造业准入;货物贸易规模连续跨过5万亿美元、6万亿美元台阶,稳居全球第一⋯⋯“十四五”期间,我国经济高质量发展取得新突破。
      (1)结合材料,运用构建新发展格局的知识,分析我国推动经济高质量发展取得新突破的成功经验。
      (2)高质量发展,青年当作为。请你以“创新”“开放”为关键词,运用《经济与社会》的知识写一则简评。
      要求:①围绕主题,观点明确;②论证充分,逻辑清晰;③学科术语使用规范;④字数在150个左右;⑤不得抄袭材料。

      相关试卷

      2025-2026学年河北省邢台市卓越联盟高一上学期1月月考道德与法治试卷(学生版):

      这是一份2025-2026学年河北省邢台市卓越联盟高一上学期1月月考道德与法治试卷(学生版),共8页。试卷主要包含了本试卷主要考试内容等内容,欢迎下载使用。

      2025-2026学年河北省邢台市卓越联盟高二上学期第三次月考(1月)道德与法治试卷(学生版):

      这是一份2025-2026学年河北省邢台市卓越联盟高二上学期第三次月考(1月)道德与法治试卷(学生版),共8页。试卷主要包含了本试卷主要考试内容, 张某, 陈某是一名小学生等内容,欢迎下载使用。

      2025-2026学年河北省石家庄市七县联合体高一上学期1月月考道德与法治试卷(学生版):

      这是一份2025-2026学年河北省石家庄市七县联合体高一上学期1月月考道德与法治试卷(学生版),共7页。

      资料下载及使用帮助
      版权申诉
      • 1.电子资料成功下载后不支持退换,如发现资料有内容错误问题请联系客服,如若属实,我们会补偿您的损失
      • 2.压缩包下载后请先用软件解压,再使用对应软件打开;软件版本较低时请及时更新
      • 3.资料下载成功后可在60天以内免费重复下载
      版权申诉
      若您为此资料的原创作者,认为该资料内容侵犯了您的知识产权,请扫码添加我们的相关工作人员,我们尽可能的保护您的合法权益。
      入驻教习网,可获得资源免费推广曝光,还可获得多重现金奖励,申请 精品资源制作, 工作室入驻。
      版权申诉二维码
      欢迎来到教习网
      • 900万优选资源,让备课更轻松
      • 600万优选试题,支持自由组卷
      • 高质量可编辑,日均更新2000+
      • 百万教师选择,专业更值得信赖
      微信扫码注册
      手机号注册
      手机号码

      手机号格式错误

      手机验证码 获取验证码 获取验证码

      手机验证码已经成功发送,5分钟内有效

      设置密码

      6-20个字符,数字、字母或符号

      注册即视为同意教习网「注册协议」「隐私条款」
      QQ注册
      手机号注册
      微信注册

      注册成功

      返回
      顶部
      学业水平 高考一轮 高考二轮 高考真题 精选专题 初中月考 教师福利
      添加客服微信 获取1对1服务
      微信扫描添加客服
      Baidu
      map