


2024-2025学年广西省南宁市第三中学高三下学期6月收网考试物理试卷(学生版)
展开 这是一份2024-2025学年广西省南宁市第三中学高三下学期6月收网考试物理试卷(学生版),共16页。试卷主要包含了选择题,非选择题等内容,欢迎下载使用。
一、选择题:本大题共 10小题,共 46分。第 1~7 题,每小题 4分,只有一项符合题目要求,错选,多选或末选均不得分,第 8~ 10题,每小题 6分,有多项符合题目要求,全部选对得 6分,选对不全的得 3分,有错选或不选的得 0分。
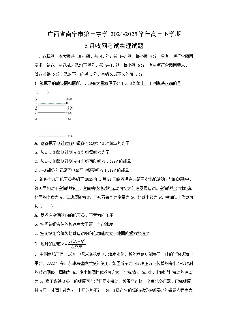
1. 氢原子的能级图如图所示,现有大量氢原子处于n=3能级上,下列说法正确的是( )
A. 这些原子跃迁过程中最多可辐射出2种频率的光子
B. 从n=3能级跃迁到n=2能级需吸收光子
C. 从n=3能级跃迁到n=4能级可以吸收0.68eV的能量
D. n=3能级氢原子电离至少需要吸收1.51eV的能量
2. 神舟十九号航天员乘组于2025年3月21日晚圆满完成第三次出舱活动。出舱活动中,航天员相对于空间站静止,空间站绕地球的运动可视为匀速圆周运动。空间站组合体距离地面的高度为h,运动周期为T。已知万有引力常量为G,地球半径为R,根据以上信息可知( )
A. 悬浮在空间站内的航天员,不受力的作用
B. 空间站组合体的线速度大于第一宇宙速度
C. 空间站组合体绕地球运动的向心加速度大于地面的重力加速度
D. 地球的密度
3. 中国南鲲号是全球首个将波浪能发电、海水淡化、智能养殖功能集于一体的半潜式海上平台,2022年在广东珠海建成并投入使用。如图所示为向x轴正方向传播的海水t =0时刻的波动图像,周期为4s。发电机圆柱体浮杆定位于坐标值x =8m处,此时浮杆振动的速率为v。套于磁铁S极上的线圈可与浮杆同步振动,线圈又连接一个理想变压器。已知线圈共n匝,其圆半径为r,电阻忽略不计,N、S极产生的辐向磁场在线圈处的磁感应强度大小为B,理想变压器原副线圈匝数比为1:50。磁铁、变压器等固定不动,下列判断正确的是( )
A. t=2s时刻浮杆正随海水向下振动
B. t=0时刻发电机产生的电动势为2Bπrv
C. t=0时刻开始发电机产生电动势的表达式为e=2nBπrvsin0.5πt
D. 变压器副线圈输出电压有效值为100nBπrv
4. 如图所示,上端封口的细玻璃管插入水银槽中,玻璃管中封闭一定质量的理想气体,玻璃管的横截面积为S。管内水银面比槽内水银面高h,管内气体的温度为T0,气体的压强为0.75p0(p0为外界大气压强)。将管内气体的温度缓慢增加到1.5T0,管内外水银面的高度差变为零。管内水银面升降过程中,认为槽内水银面的高度不变,则在这个过程中( )
A. 管内气体分子的平均动能不变
B. 气体吸收的热量大于气体增加的内能
C. 外界对气体做的功W=−0.75p0hS
D. 初态管内气柱的高度H=7h
5. 质量为2kg的无人机(看作质点)从地面上由静止起飞沿竖直方向运动,向高处运送包裹,运动过程速度v随时间t变化的图像如图所示,重力加速度大小取10m/s2,下列说法正确的是( )
A. 0~2s内,无人机受到的空气作用力大小为10N
B. t=2s时,无人机开始沿竖直方向向下运动
C. 无人机上升的最大高度为60 m
D. t=16s时,无人机回到出发点
6. 2025年2月3日《观点网》消息,某品牌汽车官方微博宣布,2025年1月,某型号汽车交付量再次超过两万辆。t=0时刻,一辆该品牌汽车在一段试车专用的平直的公路上由静止启动,t=8s时功率达到360kW之后功率保持不变,其v-t图像如图所示。设汽车在运动过程中阻力不变,下列说法正确的是( )
A. 汽车受到的阻力大小为15000N
B. 汽车的最大牵引力为15000N
C. 汽车的质量为5000kg
D. 汽车在做变加速运动过程中位移大小约为640m
7. 如图所示,一根轻质弹簧一端固定于光滑竖直杆上,另一端与质量为m的滑块P连接,P穿在杆上,一根轻绳跨过定滑轮将滑块P和重物Q连接起来,滑块Q的质量为4m,把滑块从图中A点由静止释放后沿竖直杆上下运动,当它经过A、B两点时弹簧对滑块的弹力大小相等,已知OA与水平面的夹角θ=53°,OB长为3L,与AB垂直,不计滑轮的摩擦力,重力加速度为g,滑块P从A到B的过程中,下列说法正确的是( )
A. 滑块P在B点的速度为
B. 从A到B,轻绳对滑块P做功8mgL
C. 滑块P在A和B的中点速度最大
D. 重力对滑块Q做功的功率一直增大
8. 如图所示,a、b两列简谐横波在同一均匀介质中传播,a波沿x轴正方向传播,b波沿x轴负方向传播,t=0时刻两列波恰好在坐标原点相遇。已知b波的传播速度为8m/s,下列判断正确的是( )
A. 原点O开始振动方向沿y轴负方向
B. t=0时刻,x=−1.25m的质点加速度正在增大
C. 两列波叠加后,x=−1.5m的质点位移最大值为1cm
D. 两列波叠加后,介质中振动加强和减弱区域的位置可能发生变化
9. 如图所示,地面上方某区域内存在着水平向右的匀强电场,一个质量为m的带正电小球,以竖直向上的初速度v0由O点竖直射入该区域,小球刚好能经过最高点P,已知连线OP与初速度方向的夹角为53°,重力加速度为g,已知,则下列说法正确的是( )
A. 小球所受电场力的大小为
B. 小球通过P点时的动能为
C. 经过时间,小球距直线OP距离最远
D. 经过时间,小球动能最小
10. 如图所示,两根足够长的平行光滑金属导轨固定在水平面内,导轨间距为。导轨上垂直放置导体棒a和b,质量均为,电阻均为,回路中其余部分的电阻不计。匀强磁场磁感应强度大小为、方向竖直向上。开始时,两棒均静止,间距为。时刻导体棒a获得向右的初速度,两导体棒的图像()如图乙所示,下列说法正确的是( )
A. 时间内,导体棒b产生的焦耳热为
B. 时刻,棒a的加速度大小为
C. 时刻,两棒之间的距离为
D. 时间内,通过b棒的电量为
二、非选择题:本大题共 5小题,共 54分
11. 图甲是某研究性学习小组探究小车加速度与力关系的实验装置,细绳中拉力的大小可由拉力传感器测量,小车运动的加速度大小可由打点计时器打出的纸带测定。该装置中所使用的滑轮与细绳质量不计、摩擦不计,重力加速度g取9.8m/s2。
(1)下列说法正确的是( )
A. 实验中先释放小车后立即打开打点计时器
B. 本实验须用天平测出沙和沙桶的总质量
C. 补偿小车所受阻力时需要挂上沙桶
D. 实验中无须保证沙和沙桶的质量远小于小车的质量
(2)实验中得到一条纸带如图乙所示,图中各点均为计数点,相邻两计数点间有4个计时点未画出,各计数点到A点的距离已在图中标出。电源的频率为50Hz,则由纸带可知小车的加速度大小为________。(结果保留两位有效数字)
(3)改变沙桶中沙的质量,分别测量小车在不同拉力作用下的加速度。根据测得的多组数据画出图像如丙图所示,发现图像不过坐标原点。该小组重做实验,为使之后画出的图像能经过坐标原点,应适当________(选填“增大”或“减小”)长木板的倾角。
12. 如图所示,是某同学设计的多用表电路图。当单刀双掷开关接B时,是一个双量程电流表,其量程分别为1mA和10mA;当单刀双掷开关接A时,是一个双倍率的欧姆表,其倍率分别为“”和“”。其中使用的实验器材有:
A.干电池E(电动势,内阻忽略不计);
B.定值电阻,;
C.表头G(量程为,内阻);
D.滑动变阻器R最大阻值为);
E.单刀双掷开关、。则:
(1)接线柱C端应该接___________(选填“红”或“黑”)表笔;
(2)定值电阻___________;
(3)某同学要测量一个定值电阻的阻值(约为),实验步骤如下:
①单刀双掷开关接A,单刀双掷开关接___________(选填“1”或“2”),将红、黑表笔短接,进行欧姆调零;
②将红、黑表笔接在待测电阻两端,此时表头G的示数为,则该电阻的测量值为___________;该同学实验时,由于干电池已经使用了较长时间,导致测量结果出现偏差。经测量该电池的电动势为1.4V,内阻为。则被测电阻的真实值为___________。
13. 如图所示,玻璃砖的截面为梯形ABCD,∠C=60°,∠B=105°,此截面所在平面内的光线PO从AB边的O点入射,进入玻璃砖后直接射到BC边上时恰好能发生全反射,并垂直CD边射出。求:(结果可保留根号)
(i)玻璃砖对该光线的折射率n;
(ii)光线PO射入AB边的入射角的正弦值。
14. 一游戏装置竖直截面如图所示,该装置由固定在水平地面上倾角的直轨道、螺旋圆形轨道,倾角的直轨道、水平直轨道组成,除段外各段轨道均光滑,且各处平滑连接。螺旋圆形轨道与轨道、相切于处.凹槽底面水平光滑,上面放有一无动力摆渡车,并紧靠在竖直侧壁处,摆渡车上表面与直轨道、平台位于同一水平面。已知螺旋圆形轨道半径,B点高度为,长度,长度,摆渡车长度、质量。将一质量也为的滑块从倾斜轨道上高度处静止释放,滑块在段运动时的阻力为其重力的0.2倍。(摆渡车碰到竖直侧壁立即静止,滑块视为质点,不计空气阻力,,)
(1)求滑块过C点的速度大小和轨道对滑块的作用力大小;
(2)摆渡车碰到前,滑块恰好不脱离摆渡车,求滑块与摆渡车之间的动摩擦因数;
(3)在(2)的条件下,求滑块从G到J所用的时间。
15. 如图所示,质量为m、带电荷量为+q的粒子在M处由静止经加速电场加速,后沿图中半径为R的圆弧虚线通过静电分析器,静电分析器通道内有均匀辐向分布的电场,圆弧虚线所在处场强大小处处为E,然后从面ABCD中心处垂直进入棱长为L的正方体静电收集区域。不计粒子重力。
(1)求粒子离开加速电场的速率v和加速电场的电压U;
(2)若静电收集区域只存在与DB方向平行的匀强磁场,粒子恰好能打在C点位置,求匀强磁场的磁感应强度大小B;
(3)若静电收集区域同时存在与AB方向平行的匀强电场和匀强磁场,粒子恰好能打在C点位置,求匀强磁场的磁感应强度大小B0和匀强电场的电场强度大小E0。
参考答案
1. 【答案】D
【解析】A. 这些原子跃迁过程中最多可辐射出种频率的光子,选项A错误;
B. 根据波尔理论,从n=3能级跃迁到n=2能级需放出光子,选项B错误;
C. 从n=3能级跃迁到n=4能级可以吸收(-0.85eV)-(-1.51eV)=0.66eV的能量,选项C错误;
D. n=3能级的氢原子电离至少需要吸收0 -(-1.51eV)=1.51eV的能量,选项D正确。
故选D。
2. 【答案】D
【解析】A.航天员受地球引力作用,该引力提供其随空间站做圆周运动的向心力,故处于完全失重状态,但并非不受力,故A错误。
B.第一宇宙速度是近地轨道的最大环绕速度。空间站轨道半径 ,
由可知,则空间站组合体的线速度小于第一宇宙速度,故B错误。
C.对空间站组合体由,可知向心加速度
而地面由,可知重力加速度,因,故 ,故C错误。
D.由万有引力提供向心力可得
地球密度,故D正确。故选D。
3. 【答案】A
【解析】A.由图可知t=0时刻浮杆正随海水向上振动,则t=2s时刻浮杆振动时间为所以,此时浮杆正随海水向下振动,故A正确;
B.由图可知时刻发电机产生的电动势最大,为
其中解得,故B错误;
C.t=0时刻发电机产生的电动势最大,则t=0时刻开始发电机产生电动势的表达式为,其中,所以,故C错误
D.根据变压器原副线圈电压关系可知,副线圈电压的最大值为
有效值为,故D错误。故选A。
4. 【答案】B
【解析】A.气体温度升高,气体分子的平均动能增大,故A错误;
B.气体温度升高,内能增大;气体体积增大,对外做功;根据热力学第一定律,气体吸收的热量大于气体增加的内能,故B正确;
C.气体的压强逐渐增大,外界对气体做功W>−0.75p0hS,故C错误;
D.管内外水银面的高度差变为零时,管内气体的压强为p0,由理想气体状态方程得,解得H=8h,故D错误。故选B。
5. 【答案】D
【解析】A.由图示v-t图像可知,0~2s内,无人机的加速度大小为
由牛顿第二定律得,解得,故A错误;
B.t=2s时,无人机仍沿竖直方向向上运动,故B错误;
C.无人机上升的最大高度,故C错误;
D.在8~16s内无人机的位移为
t=16s时,无人机回到出发点,故D正确。故选D。
6. 【答案】B
【解析】A.当牵引力等于阻力时,速度达到最大值,则有,故A错误;
B.汽车做匀加速运动的牵引力最大,时,牵引力大小为,故B正确
C.由图可知,汽车在内做匀加速直线运动,加速度大小为
由牛顿第二定律有,解得,故C错误;
D.内牵引力做的功为
由动能定理有
解得汽车在做变加速运动过程中的位移大小,故D错误。故选B。
7. 【答案】B
【解析】A.由图,
当滑块P经过B点时,重物Q的速度为0。滑块P从A到B的过程中,滑块P和重物Q整体机械能守恒,且当P经过A、B两点时的弹性势能相等,
有,解得,故A错误;
B.从A到B,轻绳对滑块P做的功为其的机械能增量,
则,故B正确;
C.当滑块P所受重力和弹力等大反向时,滑块P所受合力为0,此时速度最大。由于滑块P在A、B两点时弹簧对滑块的弹力大小相等,弹簧的形变量大小相等,所以当滑块P在A和B的中点时,弹簧处于原长,滑块P所受合力等于重力,故C错误;
D.滑块P在A点出发时,重物Q的速度为0;当滑块P运动到B点时,重物Q的速度为0。说明Q的速度先增加后减小,故重力对滑块Q做功的功率先增大后减小,故D错误。
故选B。
8. 【答案】BC
【解析】A.t=0时刻两列波恰好坐标原点相遇,根据波形平移法可知,原点O开始振动方向沿y轴正方向,故A错误;
B.由题图可知,x=−1.25m的质点只受a波影响,处于平衡位置向波谷振动的过程中,此时该质点的位移大小正在增大,加速度正在增大,故B正确;
C.由题图可知,t=0时刻a波位于x=−3m处的振动和b波位于x=0处的振动同时传到x=−1.5m处,且两波在该点引起的振动方向相反,所以该点为振动减弱点,则该点的振幅为
所以两列波叠加后,x=−1.5m的质点位移最大值为1cm,故C正确;
D.两列波的波长相等,波速相等,则两列波的频率相等,所以两列波叠加后,可以产生稳定的干涉现象,则介质中振动加强和减弱区域的位置保持不变,不会发生变化,故D错误。故选BC。
9. 【答案】BD
【解析】AB.设OP=L,从O到P水平方向做匀加速直线运动,竖直方向做竖直上抛运动,到达P点时竖直方向的速度为零,则有水平方向
竖直方向
且,,解得,
则小球受电场力
小球在P点动能,故A错误,B正确;
C.小球速度平行于OP时与OP距离最远,此时,,
解得,故C选项错误;
D.小球所受的合外力方向水平向右偏下37°,当小球速度与合力方向垂直时,此过程合力做负功最大,小球动能最小,此时,,
解得,故D选项正确。故选BD。
10. 【答案】BD
【解析】A.时刻为0,则二者共速,规定向右为正方向,
由动量守恒有解得共同速度
由能量守恒可知,时间内,导体棒b产生的焦耳热
联立解得,故A错误;
B.时刻,为,则回路电流
则棒a的加速度大小,故B正确;
CD.对b棒,由动量定理得
因为
则时刻,两棒之间的距离为
联立解得,
故C错误,D正确。故选BD。
11. 【答案】(1)D (2)1.0 (3)增大
【解析】【小问1】A.为了充分利用纸带,实验中应先打开打点计时器,再释放小车,故A错误;
BD.由于本实验中细绳拉力可以力传感器测得,所以不需要用天平测出沙和沙桶的总质量,也不需要保证沙和沙桶的质量远小于小车的质量,故B错误,D正确;
C.补偿小车所受阻力时应将沙桶撤去,故C错误。故选D。
【小问2】相邻两计数点间有4个计时点未画出,
则相邻计数点的时间间隔为
根据逐差法可得小车的加速度大小为
【小问3】由丙图中的图像可知,当力达到一定数值时,小车才开始产生加速度,所以图像不过坐标原点是因为平衡摩擦力不够,该小组重做实验,为使之后画出的图像能经过坐标原点,应适当增大长木板的倾角。
12. 【答案】(1)黑 (2)99 (3) ①. 1 ②. 90 ;84
【解析】【小问1】红表笔与内部电源的负极相连,黑表笔与内部电源的正极相连,故C端应与黑表笔相连。
【小问2】由串并联电路规律可得、,
【小问3】的阻值约为,单刀双掷开关接1时,改装为10mA的量程,根据可知,此时对应欧姆表×10倍率,测量更准确;
此时电路中的电流为,根据闭合电路欧姆定律有,解得
电池的电动势为1.4V,内阻为5,选择“×10”挡位,
进行欧姆调零后,欧姆表的内阻
根据闭合电路的欧姆定律,解得
13. 【答案】(i);(ii)。
【解析】(i))光线PO在玻璃砖内的光路如图所示
设光线PO在C边发生全反射时的临界角为,由几何关系有
由光的全反射临界条件有,解得
(ii)由几何关系可知,光线PO在AB边发生折射的折射角为r=45°
设光线PO射入AB边的入射角为i,由光的折射定律有,解得
14. 【答案】(1),;(2);(3)
【解析】(1)滑块从静止释放到C点过程,
根据动能定理可得解得
滑块过C点时,根据牛顿第二定律可得解得
(2)设滑块刚滑上摆渡车时的速度大小为,从静止释放到G点过程,
根据动能定理可得解得
摆渡车碰到前,滑块恰好不脱离摆渡车,说明滑块到达摆渡车右端时刚好与摆渡车共速,以滑块和摆渡车系统,根据系统动量守恒可得解得
根据能量守恒可得解得
(3)滑块从滑上摆渡车到与摆渡车共速过程,滑块的加速度大小为
所用时间为
此过程滑块通过的位移为
滑块与摆渡车共速后,滑块与摆渡车一起做匀速直线运动,
该过程所用时间为
则滑块从G到J所用的时间为
15. 【答案】(1), (2) (3),
【解析】【小问1】带电粒子在电场中做加速直线运动,根据动能定理有
粒子在辐向电场中做匀速圆周运动,根据电场力提供向心力可得
联立解得 ,
【小问2】若静电收集区域只存在与DB方向平行的匀强磁场,粒子进入静电收集区域后做匀速圆周运动,恰好是直径,则有
又因为,联立解得
【小问3】若该区域存在与AB方向平行的匀强电场和匀强磁场,粒子进入静电收集区域以后,运动分解为水平向右的匀加速直线运动和平行于平面的匀速圆周运动,
则有
几何关系可知 ,解得
沿水平向右方向有
加速度
运动时间
其中
联立可得
相关试卷
这是一份2024-2025学年广西省南宁市第三中学高三下学期6月收网考试物理试卷(学生版),共16页。试卷主要包含了选择题,非选择题等内容,欢迎下载使用。
这是一份2025届广西南宁市第三中学高三下学期6月收网考试物理试题(含答案解析),共17页。试卷主要包含了单选题,多选题,实验题,解答题等内容,欢迎下载使用。
这是一份2024-2025学年广西省南宁市高三下学期三模物理试卷(学生版),共17页。试卷主要包含了 关于下列四幅图的说法正确的是等内容,欢迎下载使用。
相关试卷 更多
- 1.电子资料成功下载后不支持退换,如发现资料有内容错误问题请联系客服,如若属实,我们会补偿您的损失
- 2.压缩包下载后请先用软件解压,再使用对应软件打开;软件版本较低时请及时更新
- 3.资料下载成功后可在60天以内免费重复下载
免费领取教师福利 




.png)




