


四川省成都市石室中学2024-2025学年高一上学期12月期中试题生物试卷(无答案)
展开 这是一份四川省成都市石室中学2024-2025学年高一上学期12月期中试题生物试卷(无答案),共16页。试卷主要包含了选择题,非选择题等内容,欢迎下载使用。
本试卷满分100分,考试时间90分钟。
说明:请将答案填涂在答题卡的指定区域,答在试卷上无效。
一、选择题:本题共50个小题,每小题1分,共50分。在每小题给出的四个选项中,只有一个选项最符合题目要求。
1.如图①表示两种物镜及其与装片的位置关系,图②是低倍镜下的视野。下列相关叙述正确的是( )
A.甲物镜被乙物镜替换后,视野的亮度会增强,因为乙离装片的距离更近
B.乙物镜被甲物镜替换后,在视野中看到的细胞数量会减少
C.要想换用高倍镜观察②中的细胞a,需要将装片向左移动
D.换用乙物镜的操作顺序是:转动转换器→调节光圈→移动装片→转动细准焦螺旋
2.下列有关生命系统的叙述正确的是( )
A.生命系统中各生物体均具有多种组织、器官和系统
B.生物圈是地球上最基本的生命系统
C.肌肉细胞里的蛋白质和核酸属于生命系统的分子层次
D.H7N9流感病毒不属于生命系统,但其增殖离不开活细胞
3.中国科学院成都生物研究所的科研团队2020年在浙江丽水发现新物种百山祖角蟾,2022年在西藏墨脱发现新物种草本植物墨脱报春,更新了我国生物物种“家底”。下列与两个新物种相关叙述错误的是( )
A.两个新物种细胞内含量最多的化合物都是水
B.两个新物种在元素组成和含量上具有相似性
C.墨脱报春和蓝细菌均为自养型生物
D.两个新物种的遗传物质都是DNA
4.如同任何机器的运转都需要外界提供能量一样,细胞的生命活动也需要能量来维持,下列关于能源物质的叙述正确的是( )
A.可用斐林试剂检测麦芽糖酶是否水解麦芽糖
B.纤维素是植物体内的结构多糖,具有储能作用
C.脂质存在于所有细胞中,是组成细胞的有机化合物
D.淀粉是植物细胞中储存能量的物质,能被细胞直接吸收
5.2021年美国肥胖症大会上公布了肥胖症新药司美格鲁肽。数据显示:接受此药治疗的成人患者,在两年研究期间实现了显著和持续的体重减轻,下列叙述错误的是( )
A.司美格鲁肽只能注射不能口服
B.组成司美格鲁肽的基本单位在人体中有 21 种
C.司美格鲁肽彻底水解后可以和双缩脲试剂发生紫色反应
D.司美格鲁肽是一种信息分子,不能直接参与细胞的生命活动
6.核酸是遗传信息的携带者,在生物体的生命活动中承担着重要作用。下列叙述正确的是
( )
A.真核细胞的RNA只存在于细胞质中
B.核酸是细胞中的遗传物质,也是能源物质
C.含有T的核苷酸是构成RNA的基本单位之一
D.组成核酸的每一个单体都以碳链为基本骨架
7.下图为C、H、O、N、P等元素构成大分子物质甲~丙的示意图。下列相关叙述中正确的是( )
A.人的成熟红细胞中的物质丙有2种,其中DNA是遗传物质
B.只要含有羧基和氨基的物质就是单体1,通过脱水缩合形成物质乙
C.由单体3组成的物质甲不一定是能源物质,人体肝细胞中物质甲可以补充血糖
D.水解物质甲、乙或丙都会释放出能量用于各种耗能反应
8.二硫键“—S—S—”是蛋白质中连接两条肽链之间的一种化学键。如图是由280个氨基酸组成的某蛋白质的结构图,下列相关叙述正确的是( )
A.该蛋白质至少有280个氨基和280个游离的羧基
B.形成该蛋白质的过程中脱去了280个水分子
C.形成该蛋白质的过程中相对分子质量减少了5008
D.该蛋白质的功能由氨基酸的数量、种类和空间结构决定
9.糖类能与蛋白质结合形成糖蛋白、与脂质结合形成糖脂。最新研究发现:糖类还能与细胞中的RNA结合形成glycRNA,即RNA的糖基化修饰。下列叙述正确的是( )
A.糖类和蛋白质、脂质不仅可以结合,还可以相互转化
B.细胞膜上的蛋白质分子都具有物质运输的功能
C.糖蛋白分布在细胞膜的内侧,与细胞表面的识别、细胞间的信息传递有关
D.多糖、蛋白质、脂质、RNA的多样性都与其单体的排列顺序有关
10.下列关于细胞中元素和化合物的叙述正确的是( )
①性激素、维生素D、抗体都属于脂质
②非常肥胖的人的细胞中含量最多的是脂肪
③淀粉、半乳糖、核糖、脱氧核糖的元素组成相同
④冬季时结合水和自由水的比值增大,细胞代谢减弱,抗逆性增强
⑤静脉注射时,要用0.9%的NaCl溶液溶解药物,目的是为机体补充钠盐
⑥鸡蛋的卵清蛋白中N元素的质量分数高于C元素
⑦血液中的葡萄糖除可以合成糖原外,还可转变成脂肪
⑧血Ca2+高会引起肌肉抽搐,血Na+缺乏会引发肌肉酸痛、无力
A.②③⑤⑥⑦ B.③④⑦ C.③④⑤⑦⑧D.②④⑥⑦
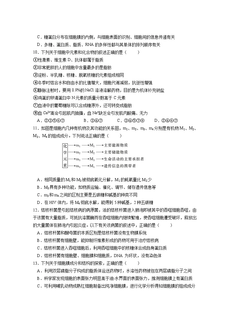
11.如图是细胞内几种有机物及其功能的关系图,m1、m2、m3、m4分别是有机物M1、M2、M3、M4的组成成分。下列说法正确的是( )
A.相同质量的M1和M2被彻底氧化分解,M1的耗氧量比M2少
B.M3具有多种功能,如物质运输、催化、调节、储存遗传信息等
C.m3和m4之间的区别主要是五碳糖和碱基的种类不同
D.在HIV体内,将M4彻底水解,能得到5种碱基,2种五碳糖
12.结核杆菌是引起结核病的病原菌,活的结核杆菌进入肺泡即被其中的吞噬细胞吞噬,由于该菌有大量脂质,可抵抗溶菌酶而在吞噬细胞内继续繁殖,使吞噬细胞遭受破坏,释放出的大量菌体在肺泡内引起炎症。以下有关该病菌的叙述中,正确的是( )
A.结核杆菌和酵母菌的本质区别是结核杆菌没有生物膜系统
B.结核杆菌有细胞壁,能抑制纤维素形成的药物可用于治疗结核病
C.结核杆菌进入吞噬细胞后,利用吞噬细胞中的核糖体合成自身蛋白质
D.结核杆菌有细胞壁、细胞膜和细胞质,DNA 为环状,没有染色体
13.下列关于细胞膜成分和结构的探索,正确的是( )
A.利用双层磷脂分子构成的脂质体运送药物时,水溶性药物被包在两层磷脂分子之间
B.科学家发现细胞的表面张力明显高于油-水界面的表面张力,推测细胞膜上有蛋白质
C.可利用哺乳动物成熟红细胞制备出纯净细胞膜,进行化学分析得知细胞膜的组成成分
D.罗伯特森观察到细胞膜为暗—亮—暗三层结构,提出细胞膜结构为脂质—蛋白质—脂质,并将其描述为静态的统一结构
14.下图表示细胞膜的流动镶嵌模型,关于该模型的叙述,正确的是( )
③分布在细胞膜外侧,是细胞间信息交流所必需的结构
细胞膜控制物质进出的功能与物质①和物质②都有关系
C.所有物质①和物质②都能自由运动是细胞膜具有流动性的主要原因
D.病毒能够入侵人细胞说明该细胞膜已经丧失了控制物质进出的能力
15.金黄色葡萄球菌是一种致病菌,可引起人食物中毒或皮肤感染,甚至引起死亡。已知脂肪酸是合成细胞膜上各种磷脂的关键成分,细菌既可通过FASⅡ通路合成脂肪酸,也可从环境中获取脂肪酸。下列叙述正确的是( )
A.金黄色葡萄球菌细胞膜的基本支架由双层磷脂“头对头”构成
B.细胞膜中的磷脂对于维持细胞的稳定性起着重要作用
C.抑制FASⅡ通路可阻断金黄色葡萄球菌细胞膜的合成,从而抑制其繁殖
D.细胞膜的功能主要取决于膜中磷脂和蛋白质的种类及含量
16.一项研究揭示了体内蛋白分选转运装置的作用机制,即为了将细胞内的废物清除,细胞膜塑形蛋白会促进囊泡(“分子垃圾袋”)的形成,将来自细胞生物膜表面旧的或受损的蛋白质带到“内部回收利用工厂”,在那里将废物降解,使组件获得重新利用。下列相关叙述错误的是
( )
A.获得的小分子可能重新被利用合成为酶
B.细胞膜塑形蛋白在合成过程中所需的动力主要由线粒体提供
“内部回收利用工厂”可能是溶酶体,溶酶体能合成多种水解酶
D.囊泡属于生物膜系统,和细胞膜的组成成分基本相似
17.内质网膜与线粒体膜、高尔基体膜等之间存在紧密连接的结构,称为膜接触位点。膜接触位点能够接收信息并为脂质、Ca2+等物质提供运输的位点,以此调控细胞的代谢。下列说法错误的是( )
A.膜接触位点不是细胞器间进行信息交流的唯一方式
B.内质网与核糖体、中心体之间也能形成膜接触位点
C.细胞中膜接触位点分布越广泛,细胞代谢可能越旺盛
D.膜接触位点上既有受体蛋白,又存在转运蛋白
18.下列关于细胞的成分、结构及功能的叙述中,正确的是( )
A.细胞内核糖体的合成都与核仁有关 B.没有线粒体的细胞一定是原核细胞
C.能进行光合作用的细胞一定含有叶绿体 D.叶绿体、线粒体和核糖体中都含有RNA
19.下列有关生物膜系统的叙述,正确的是( )
A.生物膜系统由具有膜结构的细胞器构成,原核细胞也具有生物膜系统
B.所有的酶都附着在生物膜上,没有生物膜,生物就无法进行各种代谢活动
C.细胞内的生物膜把各种细胞器分隔开,使细胞内的化学反应不会互相干扰
D.细胞膜、叶绿体内膜与外膜、内质网膜与小肠黏膜都属于细胞的生物膜系统
20.膜流是指由于囊泡运输,生物膜在各个膜性细胞器及质膜之间的常态性转移。囊泡可以将“货物”准确运输到目的地并被靶膜识别,囊泡膜与靶膜的识别及融合过程如图所示,V-SNARE和T-SNARE分别是囊泡膜和靶膜上的蛋白质。以下分析错误的是( )
A.如果膜流的起点是细胞膜,与之对应的物质运输方式是胞吞和胞吐
B.某些细胞器膜上可能同时存在V-SNARE和T-SNARE
C.在分泌蛋白囊泡的运输中,高尔基体起着重要的交通枢纽作用
D.用3H标记亮氨酸的羧基不能探究分泌蛋白运到细胞外的过程
21.结构与功能相适应的原则是生物学的基本观点之一,下列叙述正确的是( )
A.细胞骨架是由纤维素组成的网架结构,与细胞的运动、分裂等有关
B.叶绿体和线粒体用同样的方式增大膜面积,有利于化学反应的高效进行
C.洋葱根尖细胞内中心体的存在,利于细胞分裂的进行
D.植物叶片的表皮细胞没有叶绿体,不能进行光合作用
22.关于“用显微镜观察叶绿体和细胞质的流动”实验,相关叙述正确的是( )
A.可选择单细胞藻类黑藻作为观察材料,制作临时装片时不需要切片
B.可在低倍显微镜下观察到叶肉细胞中呈扁平椭球状的叶绿体,具有类囊体
C.事先放在适宜的光照和温度下培养一段时间,有利于观察细胞质流动现象
D.观察细胞质流动时,可看到叶绿体围绕细胞核按一定方向环流
23.参与组成线粒体的蛋白质很多,但由线粒体基因控制且在线粒体内合成的蛋白质只有20种左右。细胞核基因控制形成的线粒体前体蛋白进入线粒体内部依赖其一端的导肽。线粒体内膜和外膜都存在一些“接触点”结构,导肽靠近线粒体外膜上的“接触点”后,会牵引线粒体前体蛋白通过相应的“接触点”通道以肽链的形式进入线粒体。下列叙述错误的是( )
A.线粒体具备相对独立的控制蛋白质合成系统
B.线粒体前体蛋白能否进入线粒体与导肽有关
C.线粒体前体蛋白需要经过内质网和高尔基体的加工
D.线粒体外膜上的“接触点”处可能有识别导肽的受体
24.如图为细胞核及其周围部分结构示意图,下列叙述正确的是( )
A.②为核孔,是蛋白质和DNA分子自由进出的通道
B.若该细胞核内的④被破坏,该细胞蛋白质合成将不能正常进行
C.细胞核是细胞生命活动的控制中心和细胞代谢的主要场所
D.③为染色质,与染色体是不同物质在不同时期的两种存在状态
25.研究人员在果蝇的肠吸收细胞中发现了一种具有多层膜的细胞器——PX小体。食物中的磷酸盐(Pi)能通过PX小体膜上的PX蛋白进入,并转化为膜的主要成分。当饮食中的Pi不足时,PX小体会被降解,释放出Pi供细胞使用。下列叙述错误的是( )
A.Pi等无机盐对于维持细胞的生命活动具有重要作用
B.Pi进入PX小体与肾小管重吸收水的方式可能相同
C.推测Pi供应不足时,肠吸收细胞内溶酶体的数量减少
D.PX小体具有多层膜可能与Pi可转化为膜磷脂有关
26.在观察植物细胞的质壁分离和复原实验中,对紫色洋葱鳞片叶外表皮临时装片进行了三次观察和两次处理。下列有关叙述正确的是( )
A.第一次观察为低倍镜观察,后两次为高倍镜观察
B.第一次处理滴加的液体为清水,第二次滴加的液体为质量浓度0.3 g/mL的蔗糖溶液
C.若将紫色洋葱鳞片叶的外表皮换成内表皮,则不会发生质壁分离
D.紫色洋葱鳞片叶外表皮细胞中不属于原生质层的有细胞壁、细胞核和细胞液
27.某同学将紫色洋葱的鳞片叶外表皮细胞置于A~F六组不同浓度的蔗糖溶液中一段时间后,测得实验后与实验前原生质体(除去细胞壁后的细胞结构)平均长度的比值数据如图所示。下列分析正确的是( )
A.这六组蔗糖溶液中,F组蔗糖溶液的浓度最高
B.实验后,A组细胞的吸水能力可能大于B组细胞
C.实验后,E、F组蔗糖溶液的浓度是相同的
D.六组洋葱细胞均通过自由扩散的方式吸水或失水
28.取紫色洋葱鳞片叶的2个大小相同、生理状态相似的外表皮细胞,将它们分别放置在甲、乙两种溶液中,测得细胞失水量的变化如下图,下列叙述正确的是( )
A.甲溶液中的细胞失水过多死亡,不发生复原
B.乙溶液中的细胞在6min时细胞液浓度恢复处理前状态
C.4min时,两个细胞中细胞液浓度不同
D.2个细胞变化不同是甲乙溶液的浓度不同引起的
29.将小鼠红细胞放入一定浓度的KNO3溶液中,红细胞体积随时间变化如图所示。下列有关叙述正确的是( )
A.KNO3溶液的起始浓度小于红细胞内液的起始浓度
B.与B点相比,A点对应时刻红细胞内液的浓度较大
C.AB段失水使红细胞内液的浓度大于KNO3溶液,从而出现
BC段的变化
D.B点对应的时刻,KNO3溶液与红细胞内液的浓度相等
30.甲、乙两种物质在细胞内外的浓度情况如下图所示。在进行跨膜运输时,下列说法正确的是( )
A.若甲能运出细胞,不一定需要载体蛋白的参与
B.若甲能运出细胞,一定需要消耗能量
C.若乙能运出细胞,一定需要载体蛋白的参与
D.若乙能运入细胞,一定不需要消耗能量
31.载体蛋白和通道蛋白是转运蛋白的两种类型,下列有关叙述错误的是( )
A.通道蛋白只容许与自身通道的直径和形状相适配、大小和电荷相适宜的离子或分子通过
B.通道蛋白与运输的特定离子或分子的结合是暂时的、可分离的
C.在物质运输过程中,载体蛋白不会因发生自身构象的改变而失活
D.载体蛋白和通道蛋白都可介导物质顺浓度梯度的跨膜运输
32.海水稻具有优良的耐盐碱性,下图表示不同物质进出根部成熟区细胞的作用示意图,其中①和②为水进入细胞的过程。下列叙述正确的是( )
A.H+进出液泡的过程均离不开ATP的供能
B.Na+进入细胞和液泡过程均需与膜转运蛋白结合
C.过程②的运输速率高于①体现了载体的高效性
D.Na+在液泡中的积累可提高成熟区细胞吸水能力
33.如图是几种物质进出细胞方式中,运输速度与影响因素间的关系曲线图,下列与图相关的叙述中,正确的是( )
A.与甘油进出细胞相符的图有①③⑤
B.与葡萄糖进入哺乳动物成熟红细胞相符的图有②④⑥
C.与碘进入甲状腺滤泡上皮细胞相符的图有②④⑤
D.与蛋白质进出细胞相符的图有②③⑥
34.ABC转运蛋白是一类跨膜转运蛋白,参与细胞吸收多种营养物质,每一种ABC转运蛋白对物质运输具有特异性。ABC转运蛋白的结构及转运过程如图所示,下列有关叙述正确的是
( )
A.ABC转运蛋白可提高O2的跨膜运输速度
B.ABC转运蛋白可协助葡萄糖顺浓度梯度进入细胞
C.K+和氨基酸依赖同一种ABC转运蛋白跨膜运输
D.温度变化会影响ABC转运蛋白的转运过程
35.下图表示一段时间内同一细胞的线粒体膜、液泡膜对相关物质的相对吸收速率,下列叙述正确的是( )
A.线粒体膜、液泡膜对甘油的吸收速率依赖于浓度差
B.线粒体膜、液泡膜对O2吸收速率的不同与线粒体、液泡的功能无关
C.线粒体膜、液泡膜对K+、Na+的吸收速率的差异只与能量供应有关
D.线粒体膜、液泡膜对K+吸收速率的差异与这两种膜上载体蛋白的种类和数量有关
36.下图甲中曲线a、b表示物质跨膜运输的两种方式,图乙表示细胞对大分子物质胞吞和胞吐的过程。下列相关叙述错误的是( )
A.图甲中曲线a表示自由扩散,曲线b表示协助扩散或主动运输
B.图甲中曲线b达到最大转运速率后的限制因素可能是载体蛋白的数量
C.图乙中的胞吐和胞吞过程都需要载体蛋白和能量
D.图乙中的胞吐和胞吞过程体现了细胞膜具有控制物质进出的功能
37.关于酶的叙述,正确的是( )
A.具有分泌功能的细胞才能产生酶
B.酶活性的变化与酶所处环境的改变无关
C.酶结构的改变可导致其活性部分或全部丧失
D.酶分子在催化反应完成后立即被降解成氨基酸
38.诱导契合模型认为,酶分子具有一定的柔性,当酶与底物分子接近时,酶受底物分子诱导,构象发生有利于与底物结合的变化,这种构象的变化能使活性中心的催化基团处于合适的位置。甲物质和乙物质与R酶之间的关系如图所示。根据诱导契合模型推测,下列叙述正确的是( )
A.构象的变化使酶能更好地结合底物,从而行使催化功能
B.R酶能催化甲物质和乙物质发生相关的化学反应
C.底物和酶发生结合导致酶的空间结构发生不可逆变性
D.该模型说明了酶反应在温和的条件下可以高效进行
39.下列关于生物科学发展史的叙述正确的是( )
A.斯帕兰扎尼通过“肉块消失”实验证明了胃蛋白酶的存在
B.在酶本质的探索中,萨姆纳用丙酮作溶剂从刀豆种子中提取出脲酶并证明其是蛋白质
C.毕希纳从细胞质获得了含有酶的提取液,并对酶的化学本质进行了鉴定
D.罗伯特森在电镜下看到细胞膜的暗-亮-暗的三层结构,提出生物膜的流动镶嵌模型
40.为研究物质甲对α-淀粉酶活性的影响,某同学用物质甲溶液处理α-淀粉酶,在最适条件下测定酶促反应速率随时间的变化,结果如图所示。下列相关分析错误的是( )
A.物质甲可作为激活剂增强α-淀粉酶的活性
B.若将反应温度升高10℃,通常情况下t2和t3均右移
C.t1时,两组实验中的α-淀粉酶的活性不同
D.与对照组相比,实验组中淀粉酶提高活化能的效果可能更显著
41.有关探究酶特性实验的叙述,正确的是( )
A.探究淀粉酶对淀粉和蔗糖的水解作用,需选用碘液对其因变量进行检测
B.验证过氧化氢酶催化的高效性,应设置过氧化氢酶和蒸馏水的两组实验
C.探究温度对蛋白酶活性的影响,加入的底物蛋白块初始体积为无关变量
D.探究pH对淀粉酶活性的影响,需要选用斐林试剂对其因变量进行检测
42.胰蛋白酶能激活其他消化酶原,在新陈代谢中发挥着重要作用。多种疾病(胰腺炎、肺气肿等)的发生均与胰蛋白酶的过量分泌有关,临床上常使用胰蛋白酶抑制剂类药物进行治疗。研究表明,一些植物多酚类化合物对胰蛋白酶有抑制作用,如图表示不同温度下柑橘黄酮对胰蛋白酶抑制作用的影响。据图分析,下列叙述错误的是( )
A.本实验自变量是黄酮的浓度、温度,各组使用的胰蛋白酶浓度应相同
B.三种温度下,随黄酮浓度升高,对胰蛋白酶活性的抑制作用效果均增强
C.图中显示在一定温度范围内、相同黄酮浓度下,温度越低,抑制率越高
D.使用0.7mg/mL的黄酮、降低温度可治疗人体胰蛋白酶过量分泌引起的疾病
43.淀粉酶有多种类型,α-淀粉酶可使淀粉内部随机水解,β-淀粉酶可使淀粉从末端以两个单糖为单位进行水解。对这两种淀粉酶进行的相关实验结果如图所示,下列叙述正确的是( )
A.β-淀粉酶的最适pH低于α-淀粉酶,在人体胃内 β-淀粉酶活性高于α-淀粉酶
B.若反应体系的pH由3逐步升至4.5,则两种淀粉酶的活性均逐渐升高
C.α- 淀粉酶水解淀粉的最终产物中有葡萄糖,β-淀粉酶水解淀粉的主要产物为二糖
D.应在最适温度和pH为6的条件下保存α-淀粉酶制剂
44.如图所示为影响酶促反应的温度、pH和底物浓度与反应速率关系的曲线图,下列相关叙述正确的是( )
A.影响乙曲线的因素是pH,影响丙曲线的因素是温度
B.甲曲线中,bc段反应速率不变的原因是酶的空间结构被破坏
C.乙曲线中,e点比f点为化学反应提供的活化能多
D.丙曲线中,g点与i点酶的空间结构都被破坏且不能恢复
45.土壤重金属污染会严重影响和改变土壤生态功能。坡缕石和海泡石两种黏土矿物常作为钝化材料用于治理土壤重金属污染。研究人员探究了坡缕石和海泡石对重金属污染土壤中的过氧化氢酶(CAT)活性的影响,结果如图所示(CK为对照组)。下列相关叙述错误的是( )
A.该实验的自变量是钝化材料类型和剂量
B.重金属可能通过改变酶的构象使CAT的活性下降
C.坡缕石处理组和海泡石处理组促进CAT活性的最适剂量相同
D.坡缕石和海泡石可在一定程度上减轻重金属对CAT活性的影响
46.核糖体具有催化脱水缩合反应的活性,大肠杆菌的核糖体是由大亚基和小亚基组成的,RNA约占2/3,蛋白质约占为1/3。科学家用酶解法处理大肠杆菌的核糖体,得到蛋白酶处理组(P组)和RNA酶处理组(R组),结果如图。下列叙述错误的是( )
可用离心法得到大肠杆菌的核糖体
核糖体中的蛋白质起催化作用
P组和R组选取的核糖体数量相同
RNA酶的作用是水解RNA
47.农药残留速测卡可以快速、简便地检测蔬菜、水果表面的有机磷农药。速测卡有“红片”、“白片”。原理如下:胆碱酯酶可催化靛酚乙酸脂(红色)水解为乙酸与靛酚(蓝色),有机磷农药对胆碱酯酶有抑制作用。检测时,将一定量的待测蔬菜剪碎,放入瓶中,加入适量纯净水;用滴管吸取适量液体滴加到速测卡“白片”上;一段时间后,将速测卡对折(如图所示),用手捏住,使“红片”与“白片”叠合:根据“白片”的颜色变化判读结果。以下叙述错误的是( )
A.速测卡“红片”部分含有靛酚乙酸酯和胆碱酯酶
B.“白片”呈现的蓝色越深,说明蔬菜表面残留的有机磷农药越少
C.若环境温度较低,“红片”与“白片”叠合后的时间应适当延长
D.每批测定应设滴加等量纯净水到“白片”上的空白对照卡
48.“宣州板栗”是安徽著名特产,以其甜、香、糯3大特点驰名中外。板栗加工的难点之一是加工过程中,在多酚氧化酶催化下栗仁的褐变。为防止栗仁褐变,某科研单位以探究温度对板栗多酚氧化酶活性影响为课题进行了实验,实验中每隔5℃测定多酚氧化酶的活性,由于栗仁中存在多酚氧化酶的同功酶(能催化相同反应而分子结构不同的酶),实验检测结果呈现双峰曲线特点。下列与图示相关的分析,错误的是( )
A.图示曲线说明,结构不同的板栗多酚氧化酶催化反应的最适温度可能不同
B.实验结果说明,板栗在45℃条件下处理较长时间就可以避免栗仁褐变
C.若进行pH对板栗多酚氧化酶活性影响的实验,结果也可能呈双峰曲线
D.进行实验时,应先将板栗多酚氧化酶和底物用相应温度处理适宜时间后再混合
49.ATP稳态是指在能量转化过程中维持其ATP含量相对稳定的现象。下列有关叙述错误的是( )
A.ATP稳态与ATP的水解和合成有关
B.人在安静时能维持ATP稳态,在运动时则不能
C.ATP稳态是维持细胞代谢正常进行的必要条件
D.一般情况下,在所有生物细胞内都存在ATP稳态
50.ATP的结构示意图如下,其中①③表示组成ATP的物质或基团,②④表示化学键。下列有关叙述正确的是( )
①③分别表示腺苷和磷酸基团
④比②更容易断裂
②的形成常与放能反应相联系
催化②断裂和形成的酶相同
二、非选择题(50分)
51.(10分)Ⅰ.图1表示某油料植物的种子成熟过程中脂肪、淀粉和可溶性糖含量的变化。将种子置于温度、水分(蒸馏水),通气等条件适宜的黑暗环境中培养,定期检测萌发种子(含幼苗)的干重,结果如图2所示。回答下列问题:
(1)据图1可知,种子成熟过程中有机物的主要变化是 。
(2)为了观察种子中的脂肪,常用 染液对种子胚乳切片染色,然后在显微镜下观察,可见
色的脂肪颗粒。
(3)图2中在7d之前,导致萌发种子初期干重增加的主要元素是 (填“C”“N”或“O”)。
Ⅱ.植物的种子都有一定的寿命,种子要安全储存,首先要晒干,在低温、低湿、低氧的环境下可适当延长种子的贮藏时间。植物种子需要浸润在水中或者潮湿的土壤中,以及提供一定浓度的氧气才能够萌发。研究发现在种子萌发过程中,种子内贮存的淀粉大量消耗以提供能量促使种子萌发;若土壤中镁的含量低,萌发的幼苗叶片变黄,当严重缺镁时幼苗坏死。请回答下列问题:
(4)萌发过程中种子吸水主要是增加 (填“自由水”或“结合水”)的含量。
(5)淀粉的消耗过程需要水的参与,说明水的生理作用是 ;镁在幼苗发育过程中的生理作用是 。
52.(15分)如图A、B分别是两类高等生物细胞的亚显微结构模式图,请据图回答下列问题:([ ]填序号,横线填细胞器名称)。
图A是 (填“植物”或“动物”)细胞,判断的依据是 (至少答两点)。
(2)若图中的动物细胞为分泌抗体的浆细胞,用³H标记氨基酸,检测放射性物质在细胞内先后出现的膜结构是 (用文字和箭头的形式回答)。图A中为细胞分泌抗体提供能量的细胞器是[ ] ,它的功能是 。
(3)图A少画的结构有 (填结构名称),假设图B细胞为洋葱鳞片根尖分生区细胞,多画的结构有 (填结构名称)。
(4)科学研究发现,Cd²⁺对桃树叶片细胞核中核仁有毒害和破坏作用,而Ca2+有缓解Cd²⁺毒害的作用。为验证此作用,某研究小组将桃树叶片平均分成甲、乙、丙三组。甲组培养在清水中,乙组培养在等量的一定浓度的Cd2+溶液中,丙组培养在 中,一段时间后观察三组叶片中 。
预期结果:甲、乙、丙三组叶片中该结构破坏程度的关系是 (用“>”表示)。
53.(13分)图1为小肠上皮细胞的细胞膜结构及物质跨膜运输方式示意图,图2为猪红细胞在不同浓度的NaCl溶液中,红细胞体积和初始体积之比的变化曲线(0点对应的浓度为红细胞吸水涨破时的NaCl浓度)。请回答下列问题。
图1所示细胞膜结构模型属于 (填“物理模型”“概念模型”或“数学模型”)。细胞膜的功能特性是 ,基本支架是 。
(2)图1所示的物质转运方式中, (填字母)可代表氧气转运方式,葡萄糖逆浓度梯度从肠腔进入小肠上皮细胞的方式是 (填字母),与性激素的运输方式相比,此方式的最大特点是 。
(3)根据图2可知,猪的红细胞在浓度为 mml·L-1的NaCl溶液中能保持正常形态。
(4)分析图2,将相同的猪的红细胞甲、乙分别放置在A点和B点对应浓度的NaCl溶液中,一段时间后,红细胞乙的吸水能力 (填“大于”“小于”或“等于”)红细胞甲,原因是 。
(5)将猪的相同细胞质浓度的红细胞和肝细胞置于蒸馏水中,发现红细胞吸水涨破所需的时间少于肝细胞,其原因可能是 。
54.(12分)我国是世界上水稻栽培历史最悠久的国家。水稻的一生依次经历了种子萌发、幼苗生长、移栽、分蘖、幼穗分化、抽穗开花、灌浆成熟期等过程。请回答下列问题:
(1)水稻种子在萌发过程中, 淀粉在α-淀粉酶、β-淀粉酶等酶催化下, 最终水解为葡萄糖。α-淀粉酶、β-淀粉酶都是蛋白质,其基本单位的结构通式可表示为 。从氨基酸角度分析,两种淀粉酶结构不同的原因是 。
(2)为探究淀粉酶活性与水稻发芽速度的关系,研究人员选择盐恢888(萌发速度快)、南粳46(萌发速度中等)、海水稻(萌发速度慢)三个品种的萌发种子,并分别提取其粗酶液进行实验,实验步骤和结果如下表:
步骤③中加入的溶液为 ,步骤④中加0.4m/L NaOH 溶液的目的是 。步骤⑤中测定 。双缩脲试剂可用于测定蛋白质含量,该实验中 (填“能”或“不能”)准确测定种子中淀粉酶的含量,理由是 。
步骤分组
盐恢 888
南粳 46
海水稻
①
加样
1mL 粗酶液
1mL 粗酶液
1mL 粗酶液
②
加缓冲液 (mL)
1
1
1
③
(mL)
2
2
2
④
置 40℃水浴保温5分钟,取出后立即加入4mL 的0.4ml/L NaOH 溶液
⑤
测定
淀粉酶活性/U
6.2
5.7
3.6
相关试卷
这是一份四川省成都市石室中学2024-2025学年高一上学期12月期中试题生物试卷(无答案),共16页。试卷主要包含了选择题,非选择题等内容,欢迎下载使用。
这是一份四川省成都市石室中学2024-2025学年高一上学期12月期中生物试卷(Word版附解析),文件包含四川省成都市石室中学2024-2025学年高一上学期12月期中生物试题Word版含解析docx、四川省成都市石室中学2024-2025学年高一上学期12月期中生物试题Word版无答案docx等2份试卷配套教学资源,其中试卷共60页, 欢迎下载使用。
这是一份四川省成都市石室中学2025-2026学年高一上学期12月期中生物试卷(Word版附解析),文件包含四川省成都市石室中学2025-2026学年高一上学期12月期中生物试题原卷版docx、四川省成都市石室中学2025-2026学年高一上学期12月期中生物试题Word版含解析docx等2份试卷配套教学资源,其中试卷共38页, 欢迎下载使用。
相关试卷 更多
- 1.电子资料成功下载后不支持退换,如发现资料有内容错误问题请联系客服,如若属实,我们会补偿您的损失
- 2.压缩包下载后请先用软件解压,再使用对应软件打开;软件版本较低时请及时更新
- 3.资料下载成功后可在60天以内免费重复下载
免费领取教师福利 




.png)




