搜索
      上传资料 赚现金

      2026届湖北省孝感市汉川市第二中学高三下学期第六次检测物理试卷含解析

      • 652.5 KB
      • 2026-01-23 06:48:04
      • 15
      • 0
      • 教习网用户9316150
      加入资料篮
      立即下载
      2026届湖北省孝感市汉川市第二中学高三下学期第六次检测物理试卷含解析第1页
      1/15
      2026届湖北省孝感市汉川市第二中学高三下学期第六次检测物理试卷含解析第2页
      2/15
      2026届湖北省孝感市汉川市第二中学高三下学期第六次检测物理试卷含解析第3页
      3/15
      还剩12页未读, 继续阅读

      2026届湖北省孝感市汉川市第二中学高三下学期第六次检测物理试卷含解析

      展开

      这是一份2026届湖北省孝感市汉川市第二中学高三下学期第六次检测物理试卷含解析,共15页。试卷主要包含了考生要认真填写考场号和座位序号等内容,欢迎下载使用。
      1.考生要认真填写考场号和座位序号。
      2.试题所有答案必须填涂或书写在答题卡上,在试卷上作答无效。第一部分必须用2B 铅笔作答;第二部分必须用黑色字迹的签字笔作答。
      3.考试结束后,考生须将试卷和答题卡放在桌面上,待监考员收回。
      一、单项选择题:本题共6小题,每小题4分,共24分。在每小题给出的四个选项中,只有一项是符合题目要求的。
      1、将长为L的导线弯成六分之一圆弧,固定于垂直于纸面向外、大小为B的匀强磁场中,两端点A、C连线竖直,如图所示.若给导线通以由A到C、大小为I的恒定电流,则导线所受安培力的大小和方向是( )
      A.ILB,水平向左B.ILB,水平向右
      C.,水平向右D.,水平向左
      2、工在生产纺织品、纸张等绝缘材料时为了实时监控其厚度,通常要在生产流水线上设置如图所示传感器。其中A、B为平行板电容器的上、下两个极板,上下位置均固定,且分别接在恒压直流电源的两极上(电源电压小于材料的击穿电压)。当流水线上通过的产品厚度减小时,下列说法正确的是( )
      A.A、B平行板电容器的电容增大
      B.A、B两板上的电荷量变大
      C.有电流从a向b流过灵敏电流计
      D.A、B两板间的电场强度变大
      3、某同学按如图1所示连接电路,利用电流传感器研究电容器的放电过程。先使开关S接1,电容器充电完毕后将开关掷向2,可视为理想电流表的电流传感器将电流信息传入计算机,屏幕上显示出电流随时间变化的I-t曲线,如图2所示。定值电阻R已知,且从图中可读出最大放电电流I0,以及图线与坐标轴围成的面积S,但电源电动势、内电阻、电容器的电容均未知,根据题目所给的信息,下列物理量不能求出的是( )
      A.电容器放出的总电荷量B.电阻R两端的最大电压
      C.电容器的电容D.电源的内电阻
      4、在物理学建立与发展的过程中,有许多科学家做出了理论与实验贡献。关于这些贡献,下列说法正确的是( )
      A.牛顿发现了万有引力定律,并通过扭秤实验测量了引力常量
      B.安培提出了分子电流假说,研究了安培力的大小与方向
      C.法拉第发现了磁生电的现象,提出了法拉第电磁感应定律
      D.爱因斯坦在物理学中最早引入能量子,破除了“能量连续变化”的传统观念
      5、下列说法正确的是( )
      A.肥皂泡膜在阳光的照射下呈现彩色是光的色散现象
      B.机械波和电磁波本质上相同,都能发生反射、折射、干涉和衍射现象
      C.拍摄玻璃橱窗内的物体时,为了提高成像质量,往往在镜头前贴上增透膜
      D.在光的单缝衍射实验中,缝越宽,衍射现象越不明显
      6、如图,AC、BD为圆的两条互相垂直的直径,圆心为O,半径为R,将等电量的异种点电荷Q放在圆周上,它们的位置关于AC对称,+Q与O点的连线和OC间夹角为30°,静电常量为k,则( )
      A.O点的电场强度大小为
      B.O点的电场强度方向由O指向A
      C.O点电势小于C点电势
      D.试探电荷q从B点移到D点过程中,电势能始终不变
      二、多项选择题:本题共4小题,每小题5分,共20分。在每小题给出的四个选项中,有多个选项是符合题目要求的。全部选对的得5分,选对但不全的得3分,有选错的得0分。
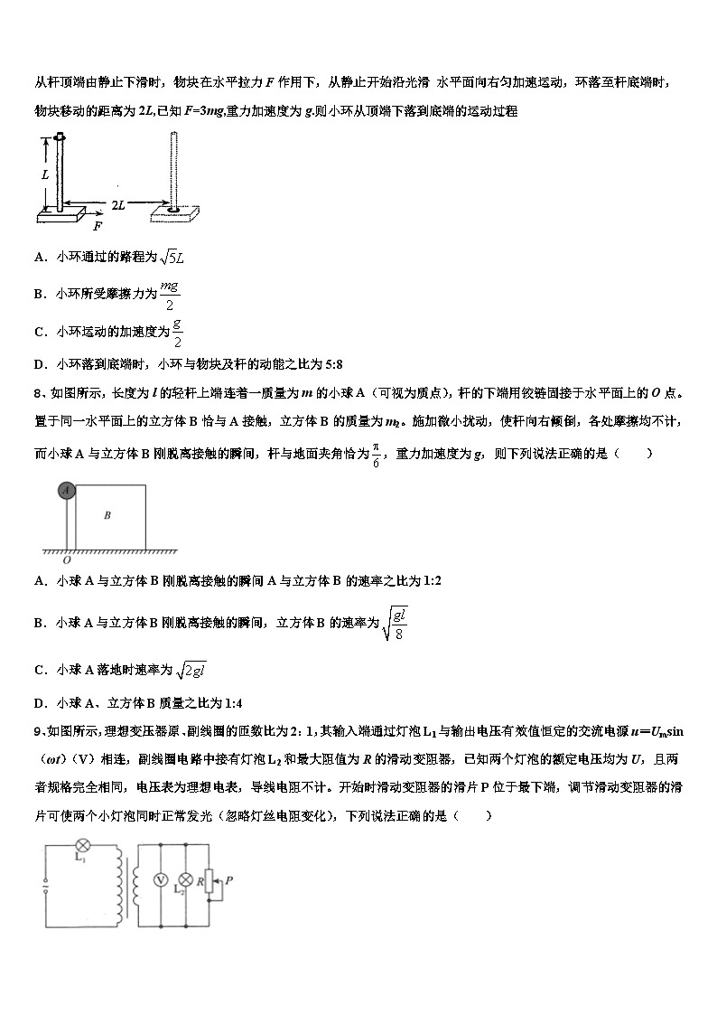
      7、如图所示,长方体物块上固定一长为L的竖直杆,物块及杆的总质量为如2m.质量为m的小 环套在杆上,当小环从杆顶端由静止下滑时,物块在水平拉力F作用下,从静止开始沿光滑 水平面向右匀加速运动,环落至杆底端时,物块移动的距离为2L,已知F=3mg,重力加速度为g.则小环从顶端下落到底端的运动过程
      A.小环通过的路程为
      B.小环所受摩擦力为
      C.小环运动的加速度为
      D.小环落到底端时,小环与物块及杆的动能之比为5:8
      8、如图所示,长度为l的轻杆上端连着一质量为m的小球A(可视为质点),杆的下端用铰链固接于水平面上的O点。置于同一水平面上的立方体B恰与A接触,立方体B的质量为m2。施加微小扰动,使杆向右倾倒,各处摩擦均不计,而小球A与立方体B刚脱离接触的瞬间,杆与地面夹角恰为,重力加速度为g,则下列说法正确的是( )
      A.小球A与立方体B刚脱离接触的瞬间A与立方体B的速率之比为1:2
      B.小球A与立方体B刚脱离接触的瞬间,立方体B的速率为
      C.小球A落地时速率为
      D.小球A、立方体B质量之比为1:4
      9、如图所示,理想变压器原、副线圈的匝数比为2:1,其输入端通过灯泡L1与输出电压有效值恒定的交流电源u=Umsin(ωt)(V)相连,副线圈电路中接有灯泡L2和最大阻值为R的滑动变阻器,已知两个灯泡的额定电压均为U,且两者规格完全相同,电压表为理想电表,导线电阻不计。开始时滑动变阻器的滑片P位于最下端,调节滑动变阻器的滑片可使两个小灯泡同时正常发光(忽略灯丝电阻变化),下列说法正确的是( )
      A.在R的滑片P向上滑动的过程中,电源的输出功率将会变大
      B.在R的滑片P向上滑动的过程中,L1的亮度会变暗
      C.若小灯泡L2突然烧坏,电压表示数会减小
      D.交流电源的最大值为
      10、物体是由大量分子组成的,下列相关说法正确的是( )
      A.布朗运动虽不是液体分子的运动,但它间接反映了液体分子的无规则运动
      B.液体表面分子间距离小于液体内部分子间距离
      C.扩散现象可以在液体、气体中发生,也能在固体中发生
      D.随着分子间距离的增大,分子间引力和斥力均减小
      E.液体的饱和汽压随温度的升高而减小
      三、实验题:本题共2小题,共18分。把答案写在答题卡中指定的答题处,不要求写出演算过程。
      11.(6分)从下表中选出适当的实验器材,设计一电路来测量电阻Rx的阻值。要求方法简捷,得到多组数据,有尽可能高的测量精度。
      (1)电流表应选用______,电压表应选用_______。
      (2)完成图中实物间的连线,并使闭合开关的瞬间,电压表或电流表不至于被烧坏。_____
      (3)在实验中,有的同学连成下图所示的电路,其中a,b,c,…,k 是表示接线柱的字母。请将图中接线错误(用导线两端接线柱的字母表示)、引起的后果、改正的方法(改接、撤消或增添),填在图中表格相应的位置中。
      12.(12分)要测定一节干电池(电动势约1.5V,内阻约0.5Ω,放电电流不允许超过0.6A)的电动势和内电阻,要求测量结果尽量准确。提供的器材有:
      A.电流表A1:挡位1(0~3A,内阻约0.05Ω),挡位2(0~0.6A,内阻约0.2Ω)
      B.电流表A2:0-300μA,内阻rA=100Ω
      C.定值电阻:R0=2Ω,R1=900Ω,R2=4900Ω
      D.滑动变阻器:R3(0—5Ω,2A),R4(0~15Ω,1A)
      E.开关一只、导线若干
      (1)测量电流的仪表:应选择电流表A1的挡位____(填“1”或者“2”)。
      (2)测量电压的仪表:应将定值电阻______(填“R0”、“R1”或“R2”)与A2串联,使其成为改装后的电压表。
      (3)干电池内阻太小,应选择定值电阻____(填“R0”、“R1”或“R2”)来保护电源。
      (4)若要求A1表电流在0.1A-0.5A范围内连续可调。则滑动变阻器应选择__________(填“R3”或“R4”)。
      (5)为消除电流表内阻对测量精度可能造成的影响,在给出的两种电路原理图中(图中V表为改装后的电压表),应选择____________(填“图(a)”或“图(b)”)。
      (6)进行实验并记录数据。用I1、I2分别表示A1、A2表的示数,根据测量数据作出如图(c)所示的I2-I1图像,由图像可得:电池的电动势为________V,内阻为________Ω。(保留到小数点后两位)
      四、计算题:本题共2小题,共26分。把答案写在答题卡中指定的答题处,要求写出必要的文字说明、方程式和演算步骤。
      13.(10分)如图所示为一种运动游戏,运动员从起跑线开始推着滑板加速一段相同距离后,再跳上滑板自由滑行,滑行距离远但又不掉入水池的为获胜者,其运动过程可简化为以下模型:一质量M=60kg的运动员用与水平方向成角的恒力F斜向下推静止于A点、质量m=20kg的滑板,使其匀加速运动到P点时迅速跳上滑板(跳上瞬间可认为滑板速度不变),与滑板一起运动到水池边的B点时刚好停下,已知运动员在AP段所施加的力F=200N,AP长为x1,PB长x2=24m,滑板与水平面间的动摩擦因数为,不计滑板长和空气阻力,重力加速度g=10m/s2,sin=0.6,求:
      (1)AP长x1;
      (2)滑板从A到B所用的时间t(保留两位有效数字)。
      14.(16分)如图,一定质量的理想气体从状态a开始,经历状态b、c、到达状态d,已知一定质量的理想气体的内能与温度满足(k为常数)。该气体在状态a时温度为,求:
      ①气体在状态d时的温度
      ②气体从状态a到达状态d过程从外界吸收的热量
      15.(12分)如图所示,有两个不计质量的活塞M,N将两部分理想气体封闭在绝热气缸内,温度均是270C.M活塞是导热的,N活塞是绝热的,均可沿气缸无摩擦地滑动,已知活塞的横截面积均为S=2cm2,初始时M活塞相对于底部的高度为H=27cm,N活塞相对于底部的高度为h=18cm.现将一质量为m=400g的小物体放在M活塞的上表面上,活塞下降.已知大气压强为p0=1.0×105Pa,
      ①求下部分气体的压强多大;
      ②现通过加热丝对下部分气体进行缓慢加热,使下部分气体的温度变为1270C,求稳定后活塞M,N距离底部的高度.
      参考答案
      一、单项选择题:本题共6小题,每小题4分,共24分。在每小题给出的四个选项中,只有一项是符合题目要求的。
      1、D
      【解析】
      弧长为L,圆心角为60°,则弦长:,导线受到的安培力:F=BI•AC=,由左手定则可知,导线受到的安培力方向:水平向左;故D,ABC错误.
      2、C
      【解析】
      A.根据可知当产品厚度减小,导致减小时,电容器的电容C减小,A错误;
      BC.根据可知极板带电量Q减小,有放电电流从a向b流过,B错误,C正确;
      D.因两板之间的电势差不变,板间距不变,所以两板间电场强度为不变,D错误。
      故选C。
      3、D
      【解析】
      A.根据可知图像与两坐标轴围成的面积表示电容器放出的总电荷量,即,故选项A可求;
      B.电阻两端的最大电压即为电容器刚开始放电的时候,则最大电压,故选项B可求;
      C.根据可知电容器的电容为,故选项C可求;
      D.电源的内电阻在右面的充电电路中,根据题意只知道电源的电动势等于电容器充满电两板间的电压,也就是刚开始放电时的电压,即,但内电阻没法求出,故选项D不可求。
      4、B
      【解析】
      A.牛顿发现了万有引力定律,卡文迪许通过扭秤实验测量了引力常量,选项A错误;
      B.安培提出了分子电流假说,研究了安培力的大小与方向,选项B正确;
      C.法拉第发现了“磁生电”的现象,纽曼和韦伯归纳出法拉第电磁感应定律,故C错误;
      D.普朗克在物理学中最早引入能量子,破除了“能量连续变化”的传统观念,选项D错误。
      故选B。
      5、D
      【解析】
      A.肥皂泡膜在阳光的照射下呈现彩色是光的干涉现象,故A错误;
      B.电磁波的传播不需要介质,在真空中也能传播,而机械波的传播需要介质,真空中不传播,机械波和电磁波本质上不相同,故B错误;
      C.拍摄玻璃橱窗内的物体时,为减少反射光的干扰,通过偏振片来阻碍反射光进入镜头,故C错误;
      D.光的单缝衍射实验中,缝越宽,和光波长差距越大,衍射现象越不明显,故D正确。
      故选D。
      6、A
      【解析】
      AB.两电荷在O点的场强大小为
      E1=E2=k
      夹角为120°
      根据平行四边形定则知合场强为
      E=E1=E2=k
      方向平行两个电荷的连线向右,故A正确,B错误;
      C.等量正负点电荷连线的中垂线上电势相等,因而φO=φC,故C错误;
      D.如果只有+Q存在,则B点电势大于D点电势;如果只有-Q存在,同样是B点电势大于D点电势;由于电势是标量,所以两个场源电荷同时存在时,依然有B点电势大于D点电势,故试探电荷q从B点移到D点过程中,电势能是变化的,故D错误。
      故选A。
      二、多项选择题:本题共4小题,每小题5分,共20分。在每小题给出的四个选项中,有多个选项是符合题目要求的。全部选对的得5分,选对但不全的得3分,有选错的得0分。
      7、ABD
      【解析】
      ABC.水平方向上,据牛顿第二定律有:
      代入数据解得:
      小球在水平方向上做初速度为零的匀加速直线运动,另据水平方向的位移公式有:
      解得运动时间为:
      在竖直方向上有:
      解得:
      即小球在竖直方向上做加速度为的匀加速直线运动,据牛顿第二定律有:
      解得小球所受摩擦力为:
      故小球运动的加速度为:
      小球的合运动为匀加速直线运动,其路程与位移相等,即为:
      故AB正确,C错误;
      D.小环落到底端时的速度为:

      其动能为:

      此时物块及杆的速度为:

      其动能为:

      故有小环与物块及杆的动能之比为5:8,故D正确。
      8、BD
      【解析】
      A.A与B刚脱离接触的瞬间,A的速度方向垂直于杆,水平方向的分速度与B速度大小一样,设B运动的速度为vB,则
      因此
      故A错误;
      B.根据牛顿第二定律
      解得


      故B正确;
      C.由机械能守恒可知
      解得
      故C错误;
      D.根据A与B脱离之前机械能守恒可知
      解得
      故D正确。
      故选BD。
      9、AD
      【解析】
      A.在R的滑片P向上滑动的过程中,副线圈电阻减小,则副线圈的输出功率变大,根据输入功率等于输出功率可知,变压器的输入功率变大,电源的输出功率变大,故A正确;
      B.在R的滑片P向上滑动的过程中,副线圈电阻减小,则副线圈的输出电流变大,根据变流比可知,原线圈的输入电流变大,流过灯泡L1的电流变大,亮度会变亮,故B错误;
      C.若小灯泡L2突然烧坏,副线圈电阻增大,根据欧姆定律可知,副线圈输出电流减小,根据变流比可知,原线圈输入电流减小,流过灯泡L1的电流变小,灯泡L1两端电压变小,则原线圈输入电压变大,根据变压比可知,副线圈输出电压变大,电压表示数会增大,故C错误;
      D.两小灯泡正常发光,则副线圈输出电压为U,根据变压比可知,原线圈输入电压
      则交流电源的有效值
      U有效=U'+U=3U
      根据正弦式交变电流最大值和有效值的关系可知,交流电源的最大值为
      故D正确。
      故选AD。
      10、ACD
      【解析】
      A.布朗运动是悬浮在液体中微粒的运动,它间接反映了液体分子的无规则运动,故A正确;
      B.液体的蒸发导致液体表面分子间距离大于液体内部分子间距离,故B错误;
      C.扩散现象可以在液体、气体中发生,也能够在固体中发生,故C正确
      D.由于分子间作用力的实质是静电相互作用力,所以随着分子间距离的增大,分子之间的引力和斥力均减小,故D正确;
      E.液体的饱和汽压随温度的升高而变大,故E错误。
      故选ACD。
      三、实验题:本题共2小题,共18分。把答案写在答题卡中指定的答题处,不要求写出演算过程。
      11、A1 V1 ce 不利于调节电压,调节不当,电源可能短路,损坏电源 撤消ce连线
      【解析】
      (1)[1]器材中的电源为3V,被测电阻约为10kΩ,故通过电阻的电流最大约为
      I=3V/10kΩ=0.3mA=300μA
      刚好不超A1的量程,而A2的量程是0.6A就太大了;
      [2]电压表就选3V量程的V1,因为V2的量程也是太大了。
      (2)[3]因为题中要求得到多组数据,所以用分压式较好,再说所给的变阻器的最大阻值是50Ω,它比被测电阻小多了,也不能用限流的方法连接,又因为需要尽可能高的测量精度,所以电阻测量需要用电压表外接法,因为被测电阻的电阻值较大,外接法的误差较小;又因为使闭合开关的瞬间,电压表或电流表不至于被烧坏,所以闭合开关前,应该使电压表的示数接近0,故电路的实物图如图所示;
      (3)[4][5][6]接线错误的两个接线柱是ce,因为它接起来后,电压表与电源直接连接,变阻器的滑片如何滑动都不会影响电压表示数的变化了,当滑动滑片移动到最下端时,电源也可能短路,故是不可以的,应该将其去掉才行。
      12、2 R2 R0 R4 图(a) 1.49 0.49
      【解析】
      (1)[1].测量电流的仪表:应选择电流表A1的挡位2。
      (2)[2].测量电压的仪表:应将定值电阻R2与A2串联,使其成为改装后量程为的电压表。
      (3)[3].干电池内阻太小,应选择与内阻阻值相当的定值电阻R0来保护电源。
      (4)[4].若要求A1表电流在0.1A-0.5A范围内连续可调。则滑动变阻器最大值为
      最小值
      则滑动变阻器应选择R4。
      (5)[5].因改装后的电压表内阻已知,则为消除电流表内阻对测量精度可能造成的影响,在给出的两种电路原理图中,应选择图(a)。
      (6)[6][7].由图可知电流计读数为I2=298μA,对应的电压值为 则电池的电动势为E=1.49V,内阻为
      四、计算题:本题共2小题,共26分。把答案写在答题卡中指定的答题处,要求写出必要的文字说明、方程式和演算步骤。
      13、 (1);(2)
      【解析】
      (1)设滑板在P点的速度为v,AP段和PB段加速度分别为a1和a2,PB段根据牛顿第二定律可得
      在AP段根据牛顿第二定律可得
      解得
      根据速度位移关系可得
      联立可得

      (2) 根据平均速度和位移的关系可得

      =s
      14、①Td =3T0 ② Q= 2kT0﹢6p0V0
      【解析】
      由a到d气体发生等压变化,由盖吕萨克定律可以求出气体的温度;求出气体做的功,然后应用热力学第一定律求出从外界吸收的热量;
      【详解】
      解:①状态a与状态d压强相等,由:
      可得:
      ② 依题意可知:,
      由热力学第一定律,有:
      其中:
      联立可得:
      15、 (1) (2) ,
      【解析】
      ①对两个活塞和重物作为整体进行受力分析得:
      解得:

      ②对下部分气体进行分析,由理想气体状态方程可得:
      解得:
      h2=20cm,
      对上部分气体进行分析,根据玻意耳定律定律可得:
      解得:
      L = 7.5cm,
      故此时活塞M距离底端的距离为:
      H2 = 20+7.5=27.5cm;
      接线错误
      引起的后果
      改正的方法
      ____________________
      ____________________
      ____________________

      相关试卷

      2026届湖北省孝感市汉川市第二中学高三下学期第六次检测物理试卷含解析:

      这是一份2026届湖北省孝感市汉川市第二中学高三下学期第六次检测物理试卷含解析,共15页。试卷主要包含了考生要认真填写考场号和座位序号等内容,欢迎下载使用。

      2026届湖北省武汉市高三下学期第六次检测物理试卷含解析:

      这是一份2026届湖北省武汉市高三下学期第六次检测物理试卷含解析,共15页。试卷主要包含了答题时请按要求用笔等内容,欢迎下载使用。

      2026届湖北省孝感市汉川市第二中学高考物理押题试卷含解析:

      这是一份2026届湖北省孝感市汉川市第二中学高考物理押题试卷含解析,共16页。试卷主要包含了,收集板两侧均可收集粒子等内容,欢迎下载使用。

      资料下载及使用帮助
      版权申诉
      • 1.电子资料成功下载后不支持退换,如发现资料有内容错误问题请联系客服,如若属实,我们会补偿您的损失
      • 2.压缩包下载后请先用软件解压,再使用对应软件打开;软件版本较低时请及时更新
      • 3.资料下载成功后可在60天以内免费重复下载
      版权申诉
      若您为此资料的原创作者,认为该资料内容侵犯了您的知识产权,请扫码添加我们的相关工作人员,我们尽可能的保护您的合法权益。
      入驻教习网,可获得资源免费推广曝光,还可获得多重现金奖励,申请 精品资源制作, 工作室入驻。
      版权申诉二维码
      欢迎来到教习网
      • 900万优选资源,让备课更轻松
      • 600万优选试题,支持自由组卷
      • 高质量可编辑,日均更新2000+
      • 百万教师选择,专业更值得信赖
      微信扫码注册
      手机号注册
      手机号码

      手机号格式错误

      手机验证码 获取验证码 获取验证码

      手机验证码已经成功发送,5分钟内有效

      设置密码

      6-20个字符,数字、字母或符号

      注册即视为同意教习网「注册协议」「隐私条款」
      QQ注册
      手机号注册
      微信注册

      注册成功

      返回
      顶部
      学业水平 高考一轮 高考二轮 高考真题 精选专题 初中月考 教师福利
      添加客服微信 获取1对1服务
      微信扫描添加客服
      Baidu
      map