


2025-2026学年天津市耀华中学高二(上)第二次月考历史试卷-自定义类型
展开 这是一份2025-2026学年天津市耀华中学高二(上)第二次月考历史试卷-自定义类型,共10页。试卷主要包含了单选题,材料解析题等内容,欢迎下载使用。
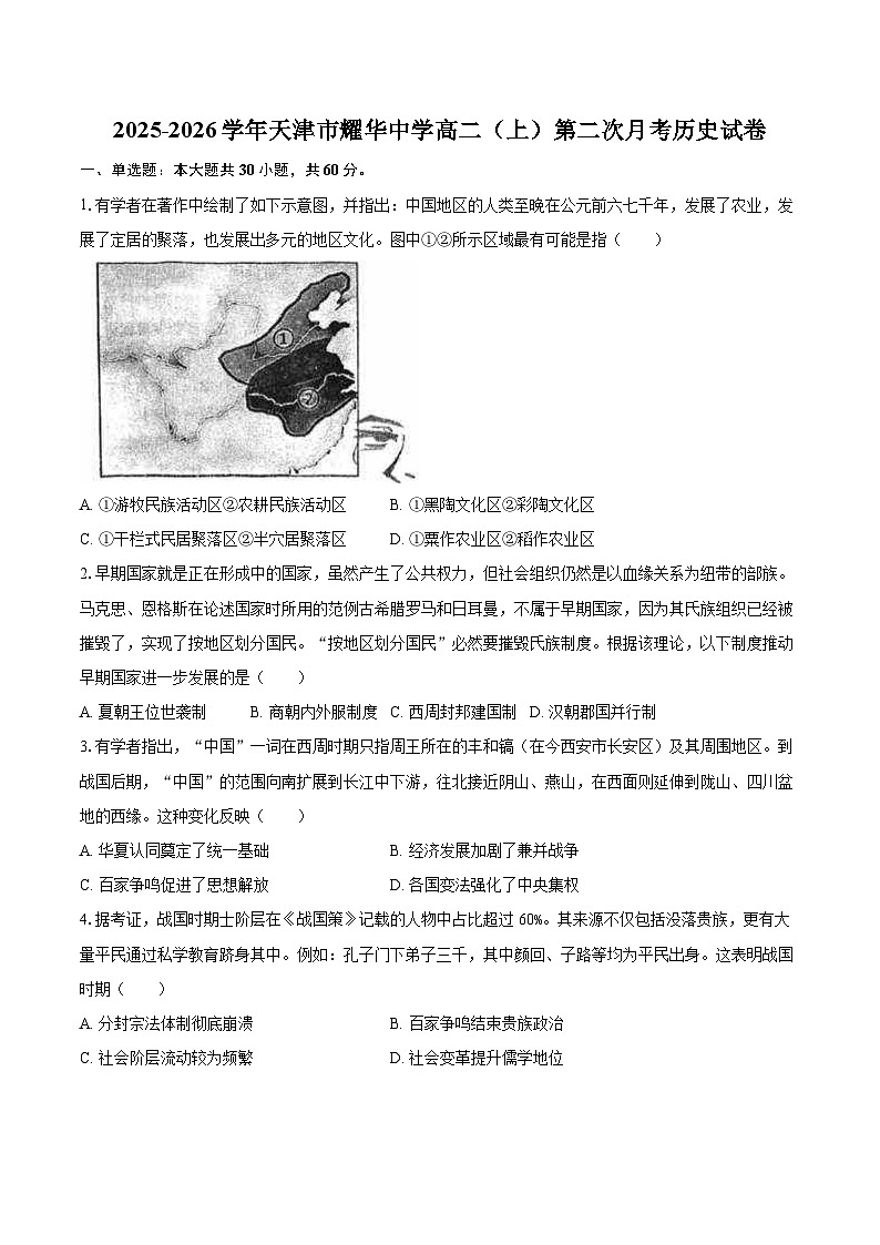
1.有学者在著作中绘制了如下示意图,并指出:中国地区的人类至晚在公元前六七千年,发展了农业,发展了定居的聚落,也发展出多元的地区文化。图中①②所示区域最有可能是指( )
A. ①游牧民族活动区②农耕民族活动区B. ①黑陶文化区②彩陶文化区
C. ①干栏式民居聚落区②半穴居聚落区D. ①粟作农业区②稻作农业区
2.早期国家就是正在形成中的国家,虽然产生了公共权力,但社会组织仍然是以血缘关系为纽带的部族。马克思、恩格斯在论述国家时所用的范例古希腊罗马和日耳曼,不属于早期国家,因为其氏族组织已经被摧毁了,实现了按地区划分国民。“按地区划分国民”必然要摧毁氏族制度。根据该理论,以下制度推动早期国家进一步发展的是( )
A. 夏朝王位世袭制B. 商朝内外服制度C. 西周封邦建国制D. 汉朝郡国并行制
3.有学者指出,“中国”一词在西周时期只指周王所在的丰和镐(在今西安市长安区)及其周围地区。到战国后期,“中国”的范围向南扩展到长江中下游,往北接近阴山、燕山,在西面则延伸到陇山、四川盆地的西缘。这种变化反映( )
A. 华夏认同奠定了统一基础B. 经济发展加剧了兼并战争
C. 百家争鸣促进了思想解放D. 各国变法强化了中央集权
4.据考证,战国时期士阶层在《战国策》记载的人物中占比超过60%。其来源不仅包括没落贵族,更有大量平民通过私学教育跻身其中。例如:孔子门下弟子三千,其中颜回、子路等均为平民出身。这表明战国时期( )
A. 分封宗法体制彻底崩溃B. 百家争鸣结束贵族政治
C. 社会阶层流动较为频繁D. 社会变革提升儒学地位
5.诸子百家对历史演进的阐释存在显著分歧。儒家孟子推崇“三代之治”,以尧、舜为仁政典范;道家老子主张“小国寡民”,向往结绳记事的远古社会;法家商鞅强调“世事变而行道异”,反对效法古代;阴阳家邹衍则以五行相胜解释夏、商、周、秦的兴替。这表明( )
A. 各派思想家均以复古作为政治理想B. 历史理解差异促成学派分庭抗礼
C. 诸子通过重构历史以规划未来秩序D. 各派依托历史资源因应社会变革
6.睡虎地秦简中的《行书律》等包含了大量的邮传制度,如邮的设置,邮人的待遇,以及邮人的管理,而且重心放在了邮人的管理上,像危害邮传公文安全和不能及时传达的行为给予惩罚。这一制度( )
A. 保证了行政效率的提高B. 体现了秦朝的严刑峻法
C. 有利于中央集权的加强D. 推动了秦朝统一的完成
7.有学者指出,秦朝的统一形态,在政治制度、法律制度、军事控驭等“硬件”方面应该是明确有效的,但在“软件”方面却远远没有达到统一天下的基本要求,甚至还一直存在着两大板块之间无法弥合的对立与仇视。该学者意在说明( )
A. 郡县制激化了社会矛盾B. 秦朝文化认同的缺失
C. 官僚政治符合历史趋势D. 秦朝速亡具有必然性
8.西汉初年,各王国社会生产发展较快,尤其以吴、齐为著,“孝惠高后时,天下初定,诸侯各务自附其民,吴有豫章郡铜山,即招致天下亡命者盗铸钱,东煮海水为盐,以故无赋,国用饶足。”据此可知( )
A. 文景之治推动西汉强盛B. 经济发展利于中央集权
C. 王国积极推动地方建设D. 郡国并行利于长治久安
9.在西汉史书《盐铁论》中有这样一段记载:“往者豪强大家,得管山海之利,采铁石鼓铸、煮海为盐。一家聚众,或至千余人,大抵尽收放流人民也……聚深山穷泽之中,成奸伪之业,遂朋党之权。”由此可见( )
A. 国家加强经济管控的必要性B. 门阀士族壮大威胁中央集权
C. 土地兼并造成流民问题严重D. 重农抑商政策引发社会矛盾
10.西汉武帝时,设河西四郡管控河西走廊,“开玉门,通西域”;宣帝时置西域都护府,“督察乌孙、康居诸外国动静”。东汉班超平定西域内乱后,“西域五十余国悉皆纳质内属”顺帝时复置西域长史府统辖西域事务。这说明两汉( )
A. 西北边疆治理呈现军政结合特征B. 疆域拓展依赖中央集权制度保障
C. 对西域的管辖实现制度化常态化D. 边疆治理模式照搬内地行政体系
11.有学者指出,汉代“道家和阴阳家结合形成黄老新道家,儒家与阴阳家结合形成新儒家。法家也完全能接受阴阳之术”。董仲舒所创立的儒学已非先秦的“纯学术之儒”,而是兼容了法家、阴阳家、道家、墨学各家合理因素的“政治大儒”。这说明汉代( )
A. 文化呈现多元融合下的自我革新B. 各派思想之间的分歧逐渐减少
C. 政府对社会思想的控制愈加严格D. 传统的学术体系已被彻底颠覆
12.魏晋时期高僧法显认为“以孝事亲,则长幼有序而民和;以敬事上,则贵贱有别而政立”;道士葛洪在《抱朴子》中强调:“养修之道,当以道德为首,但务方术,不得长生也。”这些言论反映出魏晋时期( )
A. 佛道两家吸纳儒家伦理以适应社会B. 三教合流完成,儒家主导地位瓦解
C. 儒学丧失正统地位,思想多元并存D. 佛道成为主流思想,冲击儒家伦理
13.《齐民要术》一书总结了农、林、牧、副、渔等方面的生产技术;强调农业生产要遵循自然规律,种植农作物必须因地制宜,不误农时;要改进生产技术和工具;还提出了多种经营和商品生产等重要思想。这一著作突显( )
A. 古代科学家以民生为本的务实精神B. 小农经济长期占主导地位
C. 中国传统科技开始进入了总结阶段D. 工商皆本的思想已经出现
14.北宋以中书门下和枢密院二府分掌权力。宋太宗征辽时,与枢密使计划军事,宰相直到开战前才得知此事。南宋与金、蒙古(元)对立期间,秦桧、贾似道等人先后以宰相兼任枢密使。两宋的宰相与枢密使关系的变化体现了( )
A. 制度设计与现实需求的相互妥协B. 皇权衰弱与相权扩张的整体趋势
C. 崇文抑武与武将专权的矛盾对立D. 中央集权与地方分权的结构巩固
15.宋太祖下诏说:“五代诸侯跋扈,有枉杀人者,朝廷置而不问。”“自今诸州决大辟(死刑),录案闻奏,付刑部覆视之。”太宗又置审刑院统管司法大权。宋政府意在( )
A. 重视对刑事案件的审查B. 矫治藩镇太重之弊端
C. 纠正地方政府徇私舞弊D. 建立严密的司法体系
16.表所示为辽、西夏、金部分统治者的改革措施。这些举措( )
A. 强化了少数民族政权的正统性B. 说明了少数民族文化遭到摒弃
C. 加速了少数民族的封建化进程D. 满足了巩固大一统政权的需要
17.《元史•世祖纪》记:“至元二十四年,乃颜平,罢辽东宣慰司,立辽阳行省,以阇里铁木儿为行省丞相,统女真、高丽故地。”《元典章•刑部》载:“辽阳行省准蒙古军户驱口殴伤汉民,行省谳狱毕,须咨中书省详覆。”据此可知,元朝辽阳行省( )
A. 族群治理完全依赖蒙古贵族B. 由地方宣慰司直接演变而成
C. 统辖东北族群且受中央节制D. 拥有民族事务的司法终审权
18.据史料记载,宋真宗曾到国子监视察,问及书籍刊刻情况,官员邢吴答:“国初不及四千,今十余万,经、传、正义皆备。”当时国子监所刻书籍,不仅“定价出售”,还“例许士人纳纸墨钱自印”,且“工价低廉”。这说明当时( )
A. 商业发展促进了文学繁荣B. 国子监垄断了书籍市场
C. 技术进步推动了文化传播D. 活字印刷术已广泛使用
19.北宋时有佃户因租种的田地“河贯其中,尤为膏腴”,逐渐致富,其中有不少户“皆建大第高廪,更为豪民”。南宋人论及当时的现象:“贫富无定势,田宅无定主,有钱则买,无钱则卖……富贵盛衰,更迭不常。”这反映出宋代( )
A. 小农经济趋于破产B. 社会等级界限松动C. 贫富分化不断扩大D. 重农抑商政策松动
20.北宋建都后,东京人口数量急剧增长。与此同时,在汴河沿岸一带的空地上,经营日用必需品的新“行市”出现了。起初,这种新行市带有临时或定期集市性质,随后发展到沿汴河租借官地造屋成为永久性行市,以满足城市居民日常生活的需要。据此可知北宋( )
A. 政府逐步放弃抑商政策B. 城市经济功能有所增强
C. 民众生活水平逐步提升D. 商业发展影响城市布局
21.北宋太宗时期,在忻、代二州修建沿边堡寨防御体系,“百人为屯,授田于旁寨,置将校领农事,休即教武技。”据此推知,北宋的堡寨体系( )
A. 有效抵御少数民族的进攻B. 促进了边境经济发展
C. 利于改变积贫积弱的局面D. 提高了农业生产技术
22.南宋时,杭州的官方名称是“行在所”,也称杭都,杭京,京城,官民们把开封仍尊为“京师”。杭州城的建造多仿照开封城,又带有东南沿海地区的特色,商业氛围更加浓厚。南宋都城的状况反映了( )
A. 南宋开创了独具特色的两京制度B. 经济重心和政治重心逐渐分离
C. 国家统一理想与偏安现状的矛盾D. 专业化商业手工业市镇的兴起
23.元代,从司农司的设置到劝农使的派遣,从监察系统兼劝农事到地方官吏皆以劝农署衔,逐渐形成了“上有司农之政,下有劝农之臣”的局面。但在劝农过程中,扰农情况的报告也屡见不鲜。这说明元代( )
A. 农业管理体系存在弊端B. 朝廷与农民矛盾逐渐激化
C. 涉农官吏职责较为模糊D. 中央农业机构行政效率高
24.契丹国建立后,耶律阿保机虽然仰慕汉文化.也会说汉语,“然绝口不道于部人,惧其效汉而怯弱也”,并积极推动创制本民族文字。据此可知,耶律阿保机创制契丹文字意在( )
A. 推动边疆民族交融B. 保护民族传统文化C. 增强本民族凝聚力D. 缩小南北文化差距
25.洪武九年六月(1376年),明太祖下令废除行中书省,改设承宣布政使司、提刑按察使司和都指挥使司,“以都司典兵,布政司理民,按察司执法”,实行“三司共治”管理地方。该举措的主要目的是( )
A. 遏制中央与地方的矛盾B. 分化地方权力,加强中央集权
C. 完善地方行政监察体系D. 强化君主专制,实现天下共治
26.传统相权可分为“决策”和“执行”。明中期之后,内阁通过“票拟”参与国家重大决策,但不能控制法定最高执行机构六部。万历年间,内阁首辅张居正在内阁之下设立六科给事中,以此监察六部行政,间接获取执行权。据此可知,张居正改革( )
A. 使得内阁有效制衡皇权B. 有利于中央行政效率提高
C. 让首辅实质上掌握相权D. 推动了君主专制达到顶峰
27.有学者指出,《大明律》“海禁条”是用于和平管理的关津管理法,由皇帝临时发布的“海禁诏令”是紧急状态法。朱元璋并未建立实行“海禁”的祖制,此后多位皇帝颁布的“海禁诏令”都因不再需要实行海禁而被废除。这反映出明朝“海禁”( )
A. 是军事性的临时措施B. 保护了北疆安全
C. 是持续性的外交政策D. 抵御了经济侵略
28.如表反映了秦汉至明清官员考核的相关制度,从总体上看,官员考核演变的特点是( )
A. 中央集权的不断强化B. 从注重政绩变为注重德行
C. 制度化考察不断完善D. 从地方考核变为中央考核
29.从秦王朝开始,边疆地区经常面临着周边族群或政权的侵扰,边疆呈现‘有疆无界”的特点。《尼布楚条约》的签订,标志着中国疆域开始从传统王朝国家“有疆无界”向近现代主权国家的“有疆有界”转变。这一变化( )
A. 反映清政府近代主权意识增强B. 为中国现代版图奠定了基础
C. 受近代西方民族国家观念影响D. 体现中央政府权威不断提升
30.1647年,清廷诏谕琉球国王:“朕抚定中原,视天下为一家,念尔琉球自古以来世世臣事中国,遭使朝贡,业有往例,今故遣人敕谕尔国。若能顺天循理,可将故明所给封诰、印敕遣使赍送来京。朕亦照旧封锡。”这说明清代( )
A. 意图构建家国同治的模式B. 对周边政权采取笼络政策
C. 致力于维护传统宗藩体系D. 实施因俗而治的治边政策
二、材料解析题:本大题共2小题,共40分。
31.阅读材料,完成下列要求。
材料一建元五年(前 136年),武帝置《五经》博士,后采纳董仲舒“尊崇儒术”的建议,在京师设太学、地方设学校养天下之士,以化导民俗、巩固统治。随着经学发展,越来越多的儒士经察举辟用入仕,“治学扬名、通经入仕”的观念深入人心。东汉时,除官学外,私投儒学之风盛行。众多儒生游学结交,与官僚士大夫往来密切,成为重要的政治力量。
——摘编自孙立涛《汉代儒学教育模式与儒生成长之特点》
材料二宋代民间书坊蜂起,作为教材的童蒙书籍数量空前增长,其中儒学的普及作品占重要地位,如《童蒙须知》《小学》《训蒙绝句》等。朱熹继承北宋张载、程颐对慎终追远的思考和对民间祭礼的关注,形成家庭道德规范《朱子家礼》。宋代理学家在重新诠释六经的基础上,确立了“四书学”,内容通俗易懂,并借助书院开展讲学活动,配合旌耀、乡约、乡贤祠等基层机构的建设,将儒学思想传播到民间。
——摘编自王瑞来《宋元变革视域下的江南儒学》
(1) 根据材料并结合所学知识,概括宋代儒学发展与汉代相比的新特点,并分析其原因
(2) 根据材料并结合所学知识,归纳汉代与宋代儒学发展对当时社会产生的共同影响
32.中华民族从多元走向一体,是各民族交往交流交融,最终成为一体的过程。阅读材料,完成下列要求。
材料一华夏民族大一统的国家伟业到了汉武帝时代,完成了从地理空间到精神空间的整合与凝聚,正是这个伟大而充满凝聚力的民族共同体,承载着中华文明古往今来的生生不息。 2000多年来的中国历尽沧桑,也曾战乱分裂,但是不管危机多么深重,由秦汉帝国开创的这一民族共同体总是能够重新走上统一、安定的大道,重现蓬勃生机。
——摘编自翦伯赞《中国史十五讲》
材料二唐、元两个王朝都是中国统一多民族封建国家的重要发展期。图 1是唐朝的多重型帝国构造模式示意图,图2是元朝的多元型帝国构造模式示意图。
图 1唐帝国构造模式示意图图 2元帝国构造模式示意图
——摘编自【日】王柯《从“天下”国家到民族国家——历史中国的认知与实践》
(1) 根据材料一并结合所学知识,指出秦汉时期大一统国家“完成了从地理空间到精神空间的整合与凝聚”的表现
(2) 根据材料二并结合所学知识,概括指出唐帝国和元帝国对边疆的管理有何不同?元朝的边疆治理对中国与中华文明的发展有何影响?
1.【答案】D
2.【答案】C
3.【答案】A
4.【答案】C
5.【答案】D
6.【答案】C
7.【答案】B
8.【答案】C
9.【答案】A
10.【答案】C
11.【答案】A
12.【答案】A
13.【答案】A
14.【答案】A
15.【答案】B
16.【答案】C
17.【答案】C
18.【答案】C
19.【答案】D
20.【答案】B
21.【答案】B
22.【答案】C
23.【答案】A
24.【答案】C
25.【答案】B
26.【答案】B
27.【答案】A
28.【答案】C
29.【答案】B
30.【答案】C
31.【答案】【小题1】新特点:民间化与基层渗透;通俗化与普及化;理学体系化;教育形式多样化;原因:经济与技术发展;政治需求;社会结构变化;思想挑战与创新
【小题2】共同影响:巩固统治与强化思想控制;推动教育发展与社会教化;儒生阶层政治影响力增强;推动文化传承与创新
32.【答案】【小题1】表现:统一多民族国家建立并初步发展;边疆治理的理念初步形成;儒学确立主流地位,将“大一统”上升到天地常理、历史规律的高度
【小题2】不同:唐朝通过册封进行管理,建立羁縻府州,因俗而治;元朝实行行省制,边疆与内地一体化,直接灵活;影响:中国再次出现空前规模的大一统(“大中国”形成),推动中华文明多元一体格局的发展,促进中华文明在广度和深度上扩展
统治者
改革措施
辽圣宗
编修实录,把《贞观政要》作为治国的经典,提倡汉化了的佛教
西夏仁宗
实行科举制,办学校,尊孔子为文宣帝,传授儒学
金章宗
规定各地对汉民族先祖帝王伏羲等要三年一祭,并在京师设女真国子学,诸路设女真府学,教授经书,科举以经书为标准
时期
制度
相关法律/规定
考核标准/内容
考核机构
秦汉、魏晋
上计
汉《上计律》、
西晋《五条课郡县法》
土地人口、财政收入、社会治安
御史、尚书台
隋唐、宋代
考课、磨勘
《唐六典》、
宋《守令四善四最》等
官吏品质、道德修养
吏部、考课院
明清
外察与京察(大计)考察、考满
《明会典》《大清律例》等
能力、操守、政绩和贪腐情况
内阁、吏部、都察院
相关试卷
这是一份2025-2026学年天津市耀华中学高二(上)第二次月考历史试卷-自定义类型,共10页。试卷主要包含了单选题,材料解析题等内容,欢迎下载使用。
这是一份2025-2026学年天津市第二南开学校高一(上)第二次月考历史试卷-自定义类型,共9页。试卷主要包含了单选题,材料解析题等内容,欢迎下载使用。
这是一份2025-2026学年天津四十五中高二(上)第二次月考历史试卷-自定义类型,共9页。试卷主要包含了单选题,材料解析题等内容,欢迎下载使用。
相关试卷 更多
- 1.电子资料成功下载后不支持退换,如发现资料有内容错误问题请联系客服,如若属实,我们会补偿您的损失
- 2.压缩包下载后请先用软件解压,再使用对应软件打开;软件版本较低时请及时更新
- 3.资料下载成功后可在60天以内免费重复下载
免费领取教师福利 




.png)




