若您为此资料的原创作者,认为该资料内容侵犯了您的知识产权,请扫码添加我们的相关工作人员,我们尽可能的保护您的合法权益。

1/13

2/13

3/13
还剩10页未读, 继续阅读
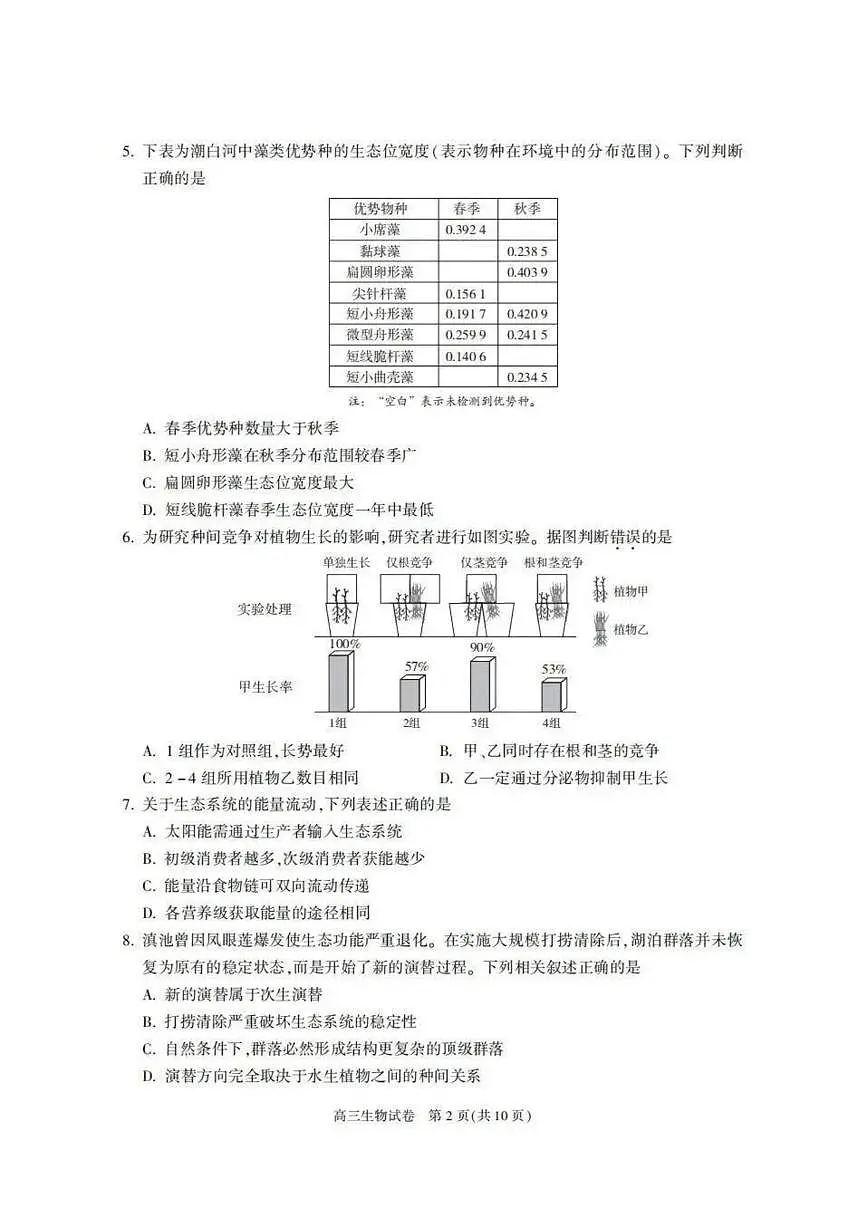
2025-2026学年北京市朝阳区高三上学期1月期末生物试题_(含答案_)
展开 这是一份2025-2026学年北京市朝阳区高三上学期1月期末生物试题_(含答案_),共13页。
相关试卷
2025-2026学年北京市朝阳区高三上学期1月期末生物试题_(含答案_):
这是一份2025-2026学年北京市朝阳区高三上学期1月期末生物试题_(含答案_),共13页。
2025-2026学年北京市朝阳区高三上学期1月期末生物_(含答案_)试题:
这是一份2025-2026学年北京市朝阳区高三上学期1月期末生物_(含答案_)试题,共13页。
北京市朝阳区2025-2026学年高三上学期1月期末生物试题:
这是一份北京市朝阳区2025-2026学年高三上学期1月期末生物试题,共10页。
相关试卷 更多
资料下载及使用帮助
版权申诉
- 1.电子资料成功下载后不支持退换,如发现资料有内容错误问题请联系客服,如若属实,我们会补偿您的损失
- 2.压缩包下载后请先用软件解压,再使用对应软件打开;软件版本较低时请及时更新
- 3.资料下载成功后可在60天以内免费重复下载
版权申诉
免费领取教师福利 




.png)




