搜索
      上传资料 赚现金

      2026届湖北省孝感一中、应城一中等五校高考仿真卷物理试卷含解析

      • 898.5 KB
      • 2026-01-23 06:33:54
      • 10
      • 0
      • 教习网用户9316150
      加入资料篮
      立即下载
      2026届湖北省孝感一中、应城一中等五校高考仿真卷物理试卷含解析第1页
      高清全屏预览
      1/18
      2026届湖北省孝感一中、应城一中等五校高考仿真卷物理试卷含解析第2页
      高清全屏预览
      2/18
      2026届湖北省孝感一中、应城一中等五校高考仿真卷物理试卷含解析第3页
      高清全屏预览
      3/18
      还剩15页未读, 继续阅读

      2026届湖北省孝感一中、应城一中等五校高考仿真卷物理试卷含解析

      展开

      这是一份2026届湖北省孝感一中、应城一中等五校高考仿真卷物理试卷含解析,共18页。试卷主要包含了考生必须保证答题卡的整洁等内容,欢迎下载使用。
      1.答题前请将考场、试室号、座位号、考生号、姓名写在试卷密封线内,不得在试卷上作任何标记。
      2.第一部分选择题每小题选出答案后,需将答案写在试卷指定的括号内,第二部分非选择题答案写在试卷题目指定的位置上。
      3.考生必须保证答题卡的整洁。考试结束后,请将本试卷和答题卡一并交回。
      一、单项选择题:本题共6小题,每小题4分,共24分。在每小题给出的四个选项中,只有一项是符合题目要求的。
      1、如图所示,相距为L的两条足够长的光滑平行不计电阻的金属导轨与水平面夹角为θ,处于方向垂直导轨平面向下且磁感应强度为B的匀强磁场中。将金属杆ab垂直放在导轨上,杆ab由静止释放下滑距离x时速度为v。已知金属杆质量为m,定值电阻以及金属杆的电阻均为R,重力加速度为g,导轨杆与导轨接触良好。则下列说法正确的是( )
      A.此过程中流过导体棒的电荷量q等于
      B.金属杆ab下滑x时加速度大小为gsinθ-
      C.金属杆ab下滑的最大速度大小为
      D.金属杆从开始运动到速度最大时, 杆产生的焦耳热为mgxsinθ-
      2、如图所示,U形气缸固定在水平地面上,用重力不计的活塞封闭着一定质量的气体,已知气缸不漏气,活塞移动过程中与气缸内壁无摩擦.初始时,外界大气压强为p0,活塞紧压小挡板.现缓慢升高气缸内气体的温度,则选项图中能反映气缸内气体的压强p随热力学温度T变化的图象是( )
      A.B.
      C.D.
      3、如图所示,金星和火星均绕太阳做匀速圆周运动,金星半径是火星半径的n倍,金星质量为火星质量的K倍。忽略行星的自转。则下列说法正确的是( )
      A.金星表面的重力加速度是火星的倍
      B.金星的第一宇宙速度是火星的倍
      C.金星绕太阳运动的加速度比火星大
      D.金星绕太阳运动的周期比火星大
      4、如图所示,直线1和曲线2分别是汽车a和b在同一平直公路上行驶的位置-时间(x-t)图像,由图像可知( )
      A.在t1时刻,a、b两车的运动方向相同
      B.在t2时刻,a、b两车的运动方向相反
      C.在t1到t3这段时间内,a、b两车的平均速率相等
      D.在t1到t3这段时间内,a、b两车的平均速度相等
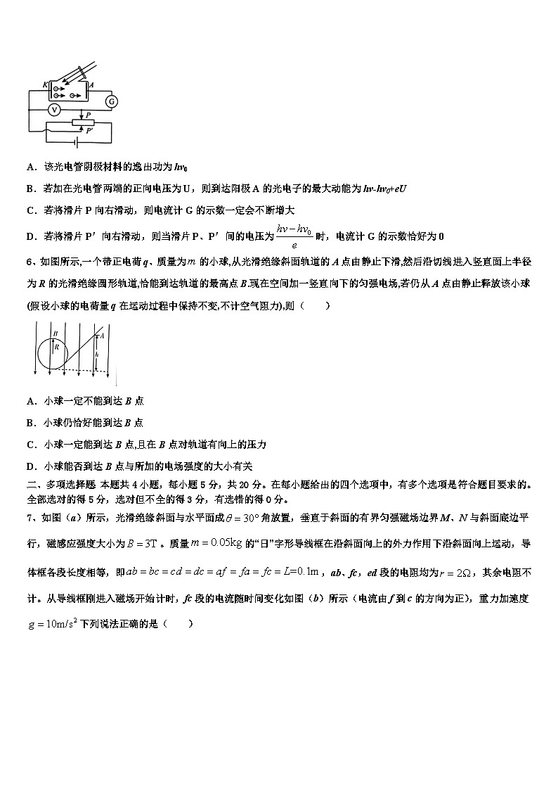
      5、研究光电效应现象的实验电路如图所示,A、K为光电管的两个电极,电压表V、电流计G均为理想电表。已知该光电管阴极K的极限频率为ν0,元电荷电量为e,普朗克常量为h,开始时滑片P、P'上下对齐。现用频率为ν的光照射阴极K(ν>ν0),则下列说法错误的是
      A.该光电管阴极材料的逸出功为hν0
      B.若加在光电管两端的正向电压为U,则到达阳极A的光电子的最大动能为hv-hv0+eU
      C.若将滑片P向右滑动,则电流计G的示数一定会不断增大
      D.若将滑片P'向右滑动,则当滑片P、P'间的电压为时,电流计G的示数恰好为0
      6、如图所示,一个带正电荷q、质量为的小球,从光滑绝缘斜面轨道的A点由静止下滑,然后沿切线进入竖直面上半径为R的光滑绝缘圆形轨道,恰能到达轨道的最高点B.现在空间加一竖直向下的匀强电场,若仍从A点由静止释放该小球(假设小球的电荷量q在运动过程中保持不变,不计空气阻力),则( )
      A.小球一定不能到达B点
      B.小球仍恰好能到达B点
      C.小球一定能到达B点,且在B点对轨道有向上的压力
      D.小球能否到达B点与所加的电场强度的大小有关
      二、多项选择题:本题共4小题,每小题5分,共20分。在每小题给出的四个选项中,有多个选项是符合题目要求的。全部选对的得5分,选对但不全的得3分,有选错的得0分。
      7、如图(a)所示,光滑绝缘斜面与水平面成角放置,垂直于斜面的有界匀强磁场边界M、N与斜面底边平行,磁感应强度大小为。质量的“日”字形导线框在沿斜面向上的外力作用下沿斜面向上运动,导体框各段长度相等,即,ab、fc,ed段的电阻均为,其余电阻不计。从导线框刚进入磁场开始计时,fc段的电流随时间变化如图(b)所示(电流由f到c的方向为正),重力加速度下列说法正确的是( )
      A.导线框运动的速度大小为10m/s
      B.磁感应强度的方向垂直斜面向上
      C.在至这段时间内,外力所做的功为0.24J
      D.在至这段时间内,导线框所受的安培力大小为0.3N
      8、宇宙中,两颗靠得比较近的恒星,只受到彼此之间的万有引力作用互相绕转,称之为双星系统。设某双星系统A、B绕其连线上的O点做匀速圆周运动,如图所示。若AO>OB,则
      A.恒星A的质量大于恒星B的质量
      B.恒星A的动能大于恒星B的动能
      C.恒星A的动量与恒星B的动量大小相等
      D.恒星A的向心加速度大小小于恒星B的向心加速度大小
      9、如图甲所示,物体以一定的初速度从倾角α=37°的斜面底端沿斜面向上运动,上升的最大高度为3.0m.选择地面为参考平面,上升过程中,物体的机械能E随高度h的变化如图乙所示.取g=10 m/s2,sin 37°=0.60,cs 37°=0.1.则( )

      A.物体的质量m=0.67 kg
      B.物体与斜面之间的动摩擦因数μ=0.50
      C.物体上升过程中的加速度大小a=1m/s2
      D.物体回到斜面底端时的动能Ek=10 J
      10、据报道,我国准备在2020年发射火星探测器,并于2021年登陆火星,如图为载着登陆舱的探测器经过多次变轨后登陆火星的轨迹图,其中轨道I、Ⅲ为椭圆,轨道Ⅱ为圆探测器经轨道I、Ⅱ、Ⅲ运动后在Q点登陆火星,O点是轨道 I、Ⅱ、Ⅲ的交点,轨道上的O、P、Q三点与火星中心在同一直线上,O、Q两点分别是椭圆轨道Ⅲ的远火星点和近火星点。已知火星的半径为R,OQ= 4R,轨道Ⅱ上经过O点的速度为v,下列说法正确的有( )
      A.在相等时间内,轨道I上探测器与火星中心的连线扫过的面积与轨道Ⅱ上探测嚣与火星中心的连线扫过的面积相等
      B.探测器在轨道Ⅱ运动时,经过O点的加速度等于
      C.探测器在轨道I运动时,经过O点的速度大于v
      D.在轨道Ⅱ上第一次由O点到P点与轨道Ⅲ上第一次由O点到Q点的时间之比是3:2
      三、实验题:本题共2小题,共18分。把答案写在答题卡中指定的答题处,不要求写出演算过程。
      11.(6分)一个小电珠上标有“”的字样,现在要用伏安法描绘出这个电珠的图象,有下列器材供选用:
      A.电压表(量程为,内阻约为)
      B.电压表(量程为,内阻约为)
      C.电流表(量程为,内阻约为)
      D.电流表(量程为,内阻约为)
      E.滑动变阻器(阻值范围为,额定电流为)
      F.滑动变阻器(阻值范围为,额定电流为)
      (1)实验中电压表应选用_______,电流表应选用_______(均用器材前的字母表示)。
      (2)为了尽量减小实验误差,要电压从零开始变化且多取几组数据,滑动变阻器调节方便,滑动变阻器应选用_________(用器材前的字母表示)。
      (3)请在虚线框内画出满足实验要求的电路图_____,并把图中所示的实验器材用实线连接成相应的实物电路图_______

      12.(12分)国标(GB/T)规定自来水在15℃时电阻率应大于13Ω·m。某同学利用图甲电路测量15℃自来水的电阻率,其中内径均匀的圆柱形玻璃管侧壁连接一细管,细管上加有阀门K以控制管内自来水的水量,玻璃管两端接有导电活塞(活塞电阻可忽略),右活塞固定,左活塞可自由移动。实验器材还有:
      电源(电动势约为3 V,内阻可忽略);电压表V1(量程为3 V,内阻很大);
      电压表V2(量程为3 V,内阻很大);定值电阻R1(阻值4 kΩ);
      定值电阻R2(阻值2 kΩ);电阻箱R(最大阻值9 999 Ω);
      单刀双掷开关S;导线若干;游标卡尺;刻度尺。
      实验步骤如下:
      A.用游标卡尺测量玻璃管的内径d;
      B.向玻璃管内注满自来水,并用刻度尺测量水柱长度L;
      C.把S拨到1位置,记录电压表V1示数;
      D.把S拨到2位置,调整电阻箱阻值,使电压表V2示数与电压表V1示数相同,记录电阻箱的阻值R;
      E.改变玻璃管内水柱长度,重复实验步骤C、D,记录每一次水柱长度L和电阻箱阻值R;
      F.断开S,整理好器材。
      (1)测玻璃管内径d时游标卡尺示数如图乙,则d=_______mm;
      (2)玻璃管内水柱的电阻值Rx的表达式为:Rx=_______(用R1、R2、R表示);
      (3)利用记录的多组水柱长度L和对应的电阻箱阻值R的数据,绘制出如图丙所示的关系图象。则自来水的电阻率ρ=_______Ω·m(保留两位有效数字);
      (4)本实验中若电压表V1内阻不是很大,则自来水电阻率测量结果将_____(填“偏大”“不变”或“偏小”)。
      四、计算题:本题共2小题,共26分。把答案写在答题卡中指定的答题处,要求写出必要的文字说明、方程式和演算步骤。
      13.(10分)滑雪者从高处沿斜面直线雪道下滑。雪道总长度为200m,倾角为。甲、乙两滑雪者的滑雪板不同,与雪面的动摩擦因数分别为,。二人下滑过程中不使用雪杖加力,由静止从雪道顶端自由下滑。g取,,。求:(计算结果保留2位有效数字)
      (1)甲滑雪者到达雪道底端时的速度;
      (2)若乙在甲之后下滑且不能撞到甲,乙开始下滑应迟于甲多长时间?
      14.(16分)如图,内横截面积为S的圆桶容器内下部盛有密度为的某种液体,上部用软塞封住一部分气体,两端开口的薄壁玻璃管C下端插入液体中,上端从软塞中穿出与大气相通。气缸B的下端有小孔通过一小段导管D与A中气体相通,面积为,不计重力的轻活塞封住了一部分气体。开始C内外的液面等高,A内气柱的长度为h,保持温度不变,缓慢向下压B内的活塞,当活塞到达B底时,C内液体刚好上升到A的内上表面,此时C的下端仍在A的液体中。外界气压为p0,重力加速度为g,玻璃管C的横截面积为0.1S,不计导管D内气体的体积。求:
      (1)此时作用在活塞上的压力;
      (2)开始时气缸B内气体的长度。
      15.(12分)沿x轴正方向传播的简谐横波在t1=0时的波形如图所示,此时,波传播到x2=2m处的质点B,而平衡位置为x=0.5m处的质点A正好位于波谷位置,再经0.2s,质点A恰好第一次到达波峰。求:
      (1)该波的波速;
      (2)在t2=0.9s时,平衡位置为x= 5m处的质点C的位移。
      参考答案
      一、单项选择题:本题共6小题,每小题4分,共24分。在每小题给出的四个选项中,只有一项是符合题目要求的。
      1、A
      【解析】
      A.根据、、可得
      此过程中流过导体棒的电荷量为
      故A正确;
      B.杆下滑距离时,则此时杆产生的感应电动势为
      回路中的感应电流为
      杆所受的安培力为
      根据牛顿第二定律有
      解得
      故B错误;
      C.当杆的加速度时,速度最大,最大速度为
      故C错误;
      D.杆从静止开始到最大速度过程中,设杆下滑距离为,根据能量守恒定律有

      又杆产生的焦耳热为
      杆总
      所以得:

      故D错误;
      故选A。
      2、B
      【解析】
      当缓慢升高缸内气体温度时,气体先发生等容变化,根据查理定律,缸内气体的压强P与热力学温度T成正比,在P-T图象中,图线是过原点的倾斜的直线;当活塞开始离开小挡板(小挡板的重力不计),缸内气体的压强等于外界的大气压,气体发生等压膨胀,在P-T中,图线是平行于T轴的直线.
      A.该图与结论不相符,选项A错误;
      B.该图与结论相符,选项B正确;
      C.该图与结论不相符,选项C错误;
      D.该图与结论不相符,选项D错误;
      故选B.
      【点睛】
      该题考查了气体状态变化时所对应的P-T图的变化情况,解答该类型的题,要熟练地掌握P-T图线的特点,当体积不变时,图线是通过坐标原点的倾斜直线,压强不变时,是平行于T轴的直线,当温度不变时,是平行于P轴的直线.
      3、C
      【解析】
      A.由

      故A错;
      B.由

      故B错误;
      C.由公式

      由图可知,金星轨道半径比火星轨道半径小,则金星绕太阳运动的加速度比火星大,故C正确;
      D.由公式

      由图可知,金星轨道半径比火星轨道半径小,则金星绕太阳运动的周期比火星小,故D错误。
      故选C。
      4、D
      【解析】
      AB.由图像的斜率正负表示速度方向,由图像可知,t1时刻,a、b两车的运动方向相反,t2时刻,a、b两车的运动方向相同,故AB错误;
      C.由图像可知,b汽车的路程大于a汽车的路程,由于时间相同,所以b车的平均速率大于a车的平均速率,故C错误;
      D.在t1到t3这段时间内,两汽车的位移相同,时间相同,故a、b两车的平均速度相等,故D正确。
      故选D。
      5、C
      【解析】
      A.由极限频率为ν0,故金属的逸出功为W0= hν0,A正确;
      B.由光电效应方程可知,电子飞出时的最大动能为
      由于加的正向电压,由动能定理
      解得
      故B正确;
      C.若将滑片P向右滑动时,若电流达到饱和电流,则电流不在发生变化,故C错误;
      D.P'向右滑动时,所加电压为反向电压,由
      可得
      则反向电压达到遏止电压后,动能最大的光电子刚好不能参与导电,则光电流为零,故D正确;
      故选C。
      6、B
      【解析】
      不加电场时,设恰能到达轨道的最高点B的速度为v,根据机械能守恒定律有:
      mg(h-2R)=mv2;…①
      在最高点时,重力提供向心力,有:mg=m…②
      加上电场后,设能到达B点的速度为v2,根据动能定理得:mv22=(mg+Eq)(h-2R)…③
      在最高点时,重力与电场力的合力提供向心力,有:mg+Eq=m…④
      得v2=v,故为小球仍恰好能到达B点,故B正确,ACD错误;故选B.
      二、多项选择题:本题共4小题,每小题5分,共20分。在每小题给出的四个选项中,有多个选项是符合题目要求的。全部选对的得5分,选对但不全的得3分,有选错的得0分。
      7、AD
      【解析】
      B.由于在0~0.01s时间内,电流从f到c为正,可知cd中电流从d到c,则由右手定则可知,磁感应强度的方向垂直斜面向下,选项B错误;
      A.因为cd刚进入磁场时,通过fc的电流为0.5A,可知通过cd的电流为1A,则由
      解得
      v=10m/s
      选项A正确;
      C.在至这段时间内,线圈中产生的焦耳热为
      线框重力势能的增加量
      则外力所做的功为
      选项C错误;
      D.在至这段时间内,导线框的cf边在磁场内部,则所受的安培力大小为
      选项D正确。
      故选AD。
      8、BC
      【解析】
      A.根据万有引力提供向心力有
      可得
      因为,所以有
      即A的质量一定小于B的质量,故A错误;
      B.双星系统中,恒星的动能为
      因为,所以有
      恒星A的动能大于恒星B的动能,故B正确;
      C.双星系统中,恒星的动量大小为
      所以有
      恒星A的动量大小等于恒星B的动量大小,故C正确;
      D.双星系统中,恒星的加速度大小为
      因为,所以有
      恒星A的向心加速度大小大于恒星B的向心加速度大小,故D错误;
      故选BC。
      9、BD
      【解析】
      A.在最高点,速度为零,所以动能为零,即物体在最高点的机械能等于重力势能,所以有
      所以物体质量为
      A错误;
      B.在最低点时,重力势能为零,故物体的机械能等于其动能,物体上升运动过程中只受重力、摩擦力做功,故由动能定理可得
      解得
      B正确;
      C.物体上升过程受重力、支持力、摩擦力作用,故根据力的合成分解可得:物体受到的合外力为
      故物体上升过程中的加速度为
      C错误;
      D.物体上升过程和下落过程物体重力、支持力不变,故物体所受摩擦力大小不变,方向相反,所以,上升过程和下滑过程克服摩擦力做的功相同;由B可知:物体上升过程中克服摩擦力做的功等于机械能的减少量20J,故物体回到斜面底端的整个过程克服摩擦力做的功为40J;又有物体整个运动过程中重力、支持力做功为零,所以,由动能定理可得:物体回到斜面底端时的动能为50J-40J=10J,D正确。
      故选BD。
      10、BC
      【解析】
      A.因轨道I和轨道Ⅱ是探测器两个不同的轨道,则在相等时间内,轨道I上探测器与火星中心的连线扫过的面积与轨道Ⅱ上探测嚣与火星中心的连线扫过的面积不相等,选项A错误;
      B.探测器在轨道Ⅱ运动时,轨道半径为3R,则经过O点的加速度等于,选项B正确;
      C.探测器从轨道I到轨道Ⅱ要在O点减速,可知在轨道I运动时,经过O点的速度大于v,选项C正确;
      D.探测器在轨道Ⅱ与轨道Ⅲ上的周期之比为
      则在轨道Ⅱ上第一次由O点到P点与轨道Ⅲ上第一次由O点到Q点的时间之比是
      选项D错误。
      故选BC。
      三、实验题:本题共2小题,共18分。把答案写在答题卡中指定的答题处,不要求写出演算过程。
      11、A D E
      【解析】
      (1)[1]因为电珠的额定电压为,为保证实验安全,选用的电压表量程应稍大于,但不能大太多,量程太大则示数不准确,所以只能选用量程为的电压表,故选A;
      [2]由得,电珠的额定电流
      应选用量程为的电流表,故选D。
      (2)[3]由题意可知,电压从零开始变化,并要多测几组数据,故只能采用滑动变阻器分压接法,而分压接法中,为调节方便应选总阻值小的滑动变阻器,故选E。
      (3)[4][5]电珠内阻
      电压表内阻远大于电珠内阻,应采用电流表外接法,故电路图和实物连接图分别如图乙、丙所示
      12、30.00 14 偏大
      【解析】
      (1)[1]游标卡尺的主尺读数为:3.0cm=30mm,游标尺上第0个刻度和主尺上刻度对齐,所以最终读数为:30.00mm,所以玻璃管内径:
      d=30.00mm
      (2)[2]设把S拨到1位置时,电压表V1示数为U,则电路电流为:
      总电压:
      当把S拨到2位置,调整电阻箱阻值,使电压表V2示数与电压表V1示数相同也为U,则此时电路中的电流为
      总电压
      由于两次总电压等于电源电压E,可得:
      解得:
      (3)[3]从图丙中可知,R=2×103Ω时,,此时玻璃管内水柱的电阻:
      水柱横截面积:
      由电阻定律得:
      (4)[4]若电压表V1内阻不是很大,则把S拨到1位置时,此时电路中实际电流大于,根据可知测量的Rx将偏大,因此自来水电阻率测量结果将偏大。
      四、计算题:本题共2小题,共26分。把答案写在答题卡中指定的答题处,要求写出必要的文字说明、方程式和演算步骤。
      13、(1);(2)18s。
      【解析】
      (1)甲下滑过程,由牛顿第二定律得
      由运动规律得
      解得
      (2)乙下滑过程,由牛顿第二定律得
      由运动规律得
      又有
      甲又有
      甲、乙下滑的时间差为
      解得
      二人不相撞,乙开始下滑的时刻比甲至少要晚18s
      14、 (1);(2)。
      【解析】
      (1)设容器A内的液面下降了H,则
      H(S-0.1S)=h(0.1S)
      被封气体原来的的压强p1=p0,容器A内的液面下降了H后气体的压强
      作用在活塞上的压力
      整理得:

      (2)设开始时B内气体的长度为L,则开始时A及B内气体的总体积为
      后来的气体的体积为
      根据玻意耳定律
      开始时气缸B内气体的长度

      15、 (1); (2)
      【解析】
      (1)质点第一次到达波峰,时间间隔

      由可知波速
      (2)由可知 波传到点的时间,此时沿轴正方向运动,再经过,点到达波谷,即.

      相关试卷

      2026届湖北省孝感一中、应城一中等五校高考仿真卷物理试卷含解析:

      这是一份2026届湖北省孝感一中、应城一中等五校高考仿真卷物理试卷含解析,共18页。试卷主要包含了考生必须保证答题卡的整洁等内容,欢迎下载使用。

      2026届湖北省孝感市八校高考仿真模拟物理试卷含解析:

      这是一份2026届湖北省孝感市八校高考仿真模拟物理试卷含解析,共17页。试卷主要包含了考生必须保证答题卡的整洁,所示等内容,欢迎下载使用。

      2026届湖北省孝感一中、应城一中等五校高三考前热身物理试卷含解析:

      这是一份2026届湖北省孝感一中、应城一中等五校高三考前热身物理试卷含解析,共15页。

      资料下载及使用帮助
      版权申诉
      • 1.电子资料成功下载后不支持退换,如发现资料有内容错误问题请联系客服,如若属实,我们会补偿您的损失
      • 2.压缩包下载后请先用软件解压,再使用对应软件打开;软件版本较低时请及时更新
      • 3.资料下载成功后可在60天以内免费重复下载
      版权申诉
      若您为此资料的原创作者,认为该资料内容侵犯了您的知识产权,请扫码添加我们的相关工作人员,我们尽可能的保护您的合法权益。
      入驻教习网,可获得资源免费推广曝光,还可获得多重现金奖励,申请 精品资源制作, 工作室入驻。
      版权申诉二维码
      欢迎来到教习网
      • 900万优选资源,让备课更轻松
      • 600万优选试题,支持自由组卷
      • 高质量可编辑,日均更新2000+
      • 百万教师选择,专业更值得信赖
      微信扫码注册
      手机号注册
      手机号码

      手机号格式错误

      手机验证码 获取验证码 获取验证码

      手机验证码已经成功发送,5分钟内有效

      设置密码

      6-20个字符,数字、字母或符号

      注册即视为同意教习网「注册协议」「隐私条款」
      QQ注册
      手机号注册
      微信注册

      注册成功

      返回
      顶部
      学业水平 高考一轮 高考二轮 高考真题 精选专题 初中月考 教师福利
      添加客服微信 获取1对1服务
      微信扫描添加客服
      Baidu
      map