搜索
      上传资料 赚现金

      2026届湖北省西南三校合作体高考冲刺模拟物理试题含解析

      • 469.5 KB
      • 2026-01-23 06:32:40
      • 11
      • 0
      • 教习网用户9316168
      加入资料篮
      立即下载
      2026届湖北省西南三校合作体高考冲刺模拟物理试题含解析第1页
      高清全屏预览
      1/14
      2026届湖北省西南三校合作体高考冲刺模拟物理试题含解析第2页
      高清全屏预览
      2/14
      2026届湖北省西南三校合作体高考冲刺模拟物理试题含解析第3页
      高清全屏预览
      3/14
      还剩11页未读, 继续阅读

      2026届湖北省西南三校合作体高考冲刺模拟物理试题含解析

      展开

      这是一份2026届湖北省西南三校合作体高考冲刺模拟物理试题含解析,共14页。试卷主要包含了考生必须保证答题卡的整洁等内容,欢迎下载使用。
      1.答卷前,考生务必将自己的姓名、准考证号、考场号和座位号填写在试题卷和答题卡上。用2B铅笔将试卷类型(B)填涂在答题卡相应位置上。将条形码粘贴在答题卡右上角"条形码粘贴处"。
      2.作答选择题时,选出每小题答案后,用2B铅笔把答题卡上对应题目选项的答案信息点涂黑;如需改动,用橡皮擦干净后,再选涂其他答案。答案不能答在试题卷上。
      3.非选择题必须用黑色字迹的钢笔或签字笔作答,答案必须写在答题卡各题目指定区域内相应位置上;如需改动,先划掉原来的答案,然后再写上新答案;不准使用铅笔和涂改液。不按以上要求作答无效。
      4.考生必须保证答题卡的整洁。考试结束后,请将本试卷和答题卡一并交回。
      一、单项选择题:本题共6小题,每小题4分,共24分。在每小题给出的四个选项中,只有一项是符合题目要求的。
      1、关于对平抛运动的理解,以下说法正确的是( )
      A.只要时间足够长,其速度方向可能沿竖直方向
      B.在任意相等的时间内速度的变化量相同
      C.可以运用“化曲为直”的方法,分解为竖直方向的匀速直线运动和水平方向的自由落体运动
      D.平抛运动的水平位移与竖直高度无关
      2、如图所示,一只蚂蚁从盘中心O点向盘边缘M点沿直线OM匀速爬动,同时圆盘绕盘中心O匀速转动,则在蚂蚁向外爬的过程中,下列说法正确的( )
      A.蚂蚁运动的速率不变B.蚂蚁运动的速率变小
      C.相对圆盘蚂蚁的运动轨迹是直线D.相对地面蚂蚁的运动轨迹是直线
      3、马路施工处警示灯是红色的,除了因为红色光容易引起视觉注意以外,还因为红色光比其它可见光传播范围更广,这是由于红色光()
      A.更容易发生衍射 B.光子的能量大
      C.更容易发生干涉 D.更容易发生光电效应
      4、关于原子核及其变化,下列说法中正确的是( )
      A.衰变和裂变都能自发的发生
      B.β衰变现象说明电子是原子核的组成部分
      C.升高温度可以使放射性元素的半衰期缩短
      D.同种放射性元素在化合物中的半衰期与单质中的半衰期相等
      5、一个质量为m的质点以速度做匀速运动,某一时刻开始受到恒力F的作用,质点的速度先减小后增大,其最小值为。质点从开始受到恒力作用到速度减至最小的过程中
      A.该质点做匀变速直线运动
      B.经历的时间为
      C.该质点可能做圆周运动
      D.发生的位移大小为
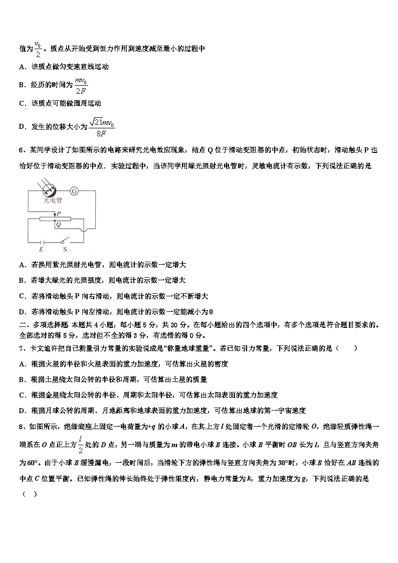
      6、某同学设计了如图所示的电路来研究光电效应现象,结点Q位于滑动变阻器的中点,初始状态时,滑动触头P也恰好位于滑动变阻器的中点.实验过程中,当该同学用绿光照射光电管时,灵敏电流计有示数,下列说法正确的是
      A.若换用紫光照射光电管,则电流计的示数一定增大
      B.若增大绿光的光照强度,则电流计的示数一定增大
      C.若将滑动触头P向右滑动,则电流计的示数一定不断增大
      D.若将滑动触头P向左滑动,则电流计的示数一定能减小为0
      二、多项选择题:本题共4小题,每小题5分,共20分。在每小题给出的四个选项中,有多个选项是符合题目要求的。全部选对的得5分,选对但不全的得3分,有选错的得0分。
      7、卡文迪许把自己测量引力常量的实验说成是“称量地球重量”。若已知引力常量,下列说法正确的是( )
      A.根据火星的半径和火星表面的重力加速度,可估算出火星的密度
      B.根据土星绕太阳公转的半径和周期,可估算出土星的质量
      C.根据金星绕太阳公转的半径、周期和太阳半径,可估算出太阳表面的重力加速度
      D.根据月球公转的周期、月地距离和地球表面的重力加速度,可估算出地球的第一宇宙速度
      8、如图所示,绝缘底座上固定一电荷量为+q的小球A,在其上方l处固定着一个光滑的定滑轮O,绝缘轻质弹性绳一端系在O点正上方处的D点,另一端与质量为m的带电小球B连接。小球B平衡时OB长为l,且与竖直方向夹角为60°。由于小球B缓慢漏电,一段时间后,当滑轮下方的弹性绳与竖直方向夹角为30°时,小球B恰好在AB连线的中点C位置平衡。已知弹性绳的伸长始终处于弹性限度内,静电力常量为k,重力加速度为g,下列说法正确的是( )
      A.小球B带负电
      B.弹性绳原长为
      C.小球B在C位置时所带电荷量为
      D.小球B在初始平衡位置时所带电荷量为
      9、火星探测项目是我国继载人航天工程、嫦娥工程之后又一个重大的太空探索项目,如图所示,探测器被发射到围绕太阳的椭圆轨道上,A为近日点,远日点B在火星轨道近,探测器择机变轨绕火星运动,则火星探测器( )
      A.发射速度介于第一、第二宇宙速度之间
      B.在椭圆轨道上运行周期大于火星公转周期B
      C.从A点运动到B点的过程中动能逐渐减小
      D.在B点受到的太阳引力小于在A点受到的太阳引力
      10、如图所示电路中,电源内阻忽略不计.闭合电键,电压表示数为U,电流表示数为I;在滑动变阻器R1的滑片P由a端滑到b端的过程中
      A.U先变大后变小B.I先变小后变大
      C.U与I比值先变大后变小D.U变化量与I变化量比值等于R3
      三、实验题:本题共2小题,共18分。把答案写在答题卡中指定的答题处,不要求写出演算过程。
      11.(6分)利用如图所示电路测量一量程为300 mV的电压表的内阻Rv(约为300Ω)。某同学的实验步骤如下:
      ①按电路图正确连接好电路,把滑动变阻器R的滑片P滑到a端,闭合电键S2,并将电阻箱R0的阻值调到较大;
      ②闭合电键S1,调节滑动变阻器滑片的位置,使电压表的指针指到满刻度;
      ③保持电键S1闭合和滑动变阻器滑片P的位置不变,断开电键S2,调整电阻箱R0的阻值大小,使电压表的指针指到满刻度的三分之一;读出此时电阻箱R0=596Ω的阻值,则电压表内电阻RV=_____________Ω。
      实验所提供的器材除待测电压表、电阻箱(最大阻值999.9Ω)、电池(电动势约1.5V,内阻可忽略不计)、导线和电键之外,还有如下可供选择的实验器材:
      A滑动变阻器:最大阻值200Ω
      B滑动变阻器:最大值阻10Ω
      C定值电阻:阻值约20Ω
      D定值电阻:阻值约200
      根据以上设计的实验方法,回答下列问题。
      ①为了使测量比较精确,从可供选择的实验器材中,滑动变阻器R应选用___________,定值电阻R'应选用______________(填写可供选择实验器材前面的序号)。
      ②对于上述的测量方法,从实验原理分析可知,在测量操作无误的情况下,实际测出的电压表内阻的测量值R测___________真实值RV(填“大于”、“小于”或“等于”),这误差属于____________误差(填”偶然”或者”系统”)且在其他条件不变的情况下,若RV越大,其测量值R测的误差就越____________(填“大”或“小”)。
      12.(12分)热敏电阻常用于温度控制或过热保护装置中。某种热敏电阻和金属热电阻的阻值随温度变化的关系如图甲所示。

      (1)由图甲可知,在较低温度范围内,相对金属热电阻而言,该热敏电阻对温度变化的响应更________(选填“敏感”或“不敏感”)。
      (2)某同学利用上述热敏电阻制作了一个简易的温控装置,实验原理如图乙所示。现欲实现衔铁在某温度时(此时热敏电阻的阻值为)被吸合,下列操作步骤正确的顺序是_______。(填写各步骤前的序号)
      a.将热敏电阻接入电路
      b.观察到继电器的衔铁被吸合
      c.断开开关,将电阻箱从电路中移除
      d.合上开关,调节滑动变阻器的阻值
      e.断开开关,用电阻箱替换热敏电阻,将阻值调至
      (3)若热敏电阻的阻值与温度的关系如下表所示,
      当通过继电器的电流超过时,衔铁被吸合,加热器停止加热,实现温控。已知继电器的电阻,为使该裝置实现对30~80之间任一温度的控制,电源应选用_______,滑动变阻器应选用_______。(填选项前的字母)
      A.电源(,内阻不计) B.电源(,内阻不计) C.滑动变阻器 D.滑动变阻器
      四、计算题:本题共2小题,共26分。把答案写在答题卡中指定的答题处,要求写出必要的文字说明、方程式和演算步骤。
      13.(10分)如图所示,一列沿x轴正方向传播的简谐横波在t=0时刻的波形如图中的实线所示,此时这列波恰好传播到P点,再经过1.5s,坐标为x=8m的Q点开始起振,求:
      ①该列波的周期T和振源O点的振动方程;
      ②从t=0时刻到Q点第一次达到波峰时,振源O点相对平衡位置的位移y及其所经过的路程s。
      14.(16分)如图所示,长度为l=2m的水平传送带左右两端与光滑的水平面等高,且平滑连接。传送带始终以2m/s的速率逆时针转动。传送带左端水平面上有一轻质弹簧,弹簧左端固定,右端与质量为mB物块B相连,B处于静止状态。传送带右端水平面与一光滑曲面平滑连接。现将质量mA、可视为质点的物块A从曲面上距水平面h=1.2m处由静止释放。已知物块"与传送带之间的动摩擦因数μ=0.2,mB=3mA,物块A与B发生的是弹性正撞。重力加速度g取10m/s2。
      (1)求物块A与物块B第一次碰撞前瞬间的速度大小;
      (2)通过计算说明物块A与物块B第一次碰撞后能否回到右边曲面上;
      (3)如果物块A、B每次碰撞后,物块B再回到最初静止的位置时都会立即被锁定,而当他们再次碰撞前瞬间锁定被解除,求出物块A第3次碰撞后瞬间的速度大小。
      15.(12分)如图所示,用一块长的木板在墙和桌面间架设斜面,桌子高,长。斜面与水平桌面间的倾角。一个质量为的小滑块放在桌面最右端,现将质量为的小滑块A从斜面顶端由静止释放,滑块与斜面间的动摩擦因数,滑块与水平桌面间的动摩擦因数,忽略滑块在斜面与桌面交接处的能量损失,滑块A与滑块B发生正碰,碰后滑块A最终停在离桌面右端处。滑块与木板及桌面间的最大静摩擦力等于滑动摩擦力,A、B均可视为质点,重力加速度,,。求:
      (1)与B相碰前瞬间小滑块A的速度大小;
      (2)小滑块B的落地点距桌面最右端的水平距离。
      参考答案
      一、单项选择题:本题共6小题,每小题4分,共24分。在每小题给出的四个选项中,只有一项是符合题目要求的。
      1、B
      【解析】
      A.当平抛运动下落时间无论多么长,由于存在水平方向的分速度,则速度方向不可能竖直向下,故A错误;
      B.由公式△v=at=gt,可知平抛运动的物体在任意相等时间内速度的变化量相同,故B正确;
      C.平抛运动运用“化曲为直”的方法,分解为水平方向上做匀速直线运动,在竖直方向上做自由落体运动,故C错误;
      D.平抛运动的水平位移为
      知平抛运动的水平位移由初速度和拋出点的高度共同决定,故D错误。
      故选B。
      2、C
      【解析】
      AB.在蚂蚁向外爬的过程中,沿半径方向的速度不变,垂直于半径方向的速度逐渐变大,可知合速度逐渐变大,即蚂蚁运动的速率变大,选项AB错误;
      C.蚂蚁沿半径方向运动,则相对圆盘蚂蚁的运动轨迹是直线,选项C正确;
      D.相对地面,蚂蚁有沿半径方向的匀速运动和垂直半径方向的圆周运动,则合运动的轨迹不是直线,选项D错误;
      故选C。
      3、A
      【解析】
      A.红色光的波长较长,而频率较小,所以比其他可见光更容易发生衍射,A正确.
      B.由 知红光比其他可见光的光子能量更小,B错误.
      C.发生干涉的条件是两束光同频、同向、同相位,与光的颜色无关,故C错误.
      D.发生光电效应的条件是入射光的频率大于金属的极限频率,红色光的频率小,不容易发生光电效应,故D错误.
      故选A.
      【点睛】
      本题是物理知识在生活中的应用,考查了光的波长、频率和衍射、光电效应的关系.要知道红色光在可见光中的频率最小,波长最长.
      4、D
      【解析】
      A.衰变能自发发生,裂变不能自发发生,A错误;
      B.衰变是原子核中的中子转化为质子同时产生电子的过程,所以电子不是原子核的组成部分,B错误;
      CD.元素原子核的半衰期是由元素本身决定,与元素所处的物理和化学状态无关,C错误,D正确。
      故选D。
      5、D
      【解析】
      质点减速运动的最小速度不为0,说明质点不是做直线运动,力F是恒力所以不能做圆周运动,而是做匀变速曲线运动.设力F与初速度夹角为θ,因速度的最小值为可知初速度v0在力F方向的分量为,则初速度方向与恒力方向的夹角为150°,在恒力方向上有
      v0cs 30°-t=0
      在垂直恒力方向上有质点的位移
      联立解得时间为
      发生的位移为
      选项ABC错误,D正确;
      故选D.
      6、B
      【解析】
      用绿光照射光电管时,灵敏电流计有示数,说明绿光的频率大于该光电管的极限频率,若换用紫光照射,则一定可产生光电效应,但光电流大小与光强有关,所以光电流大小变化情况不能确定,选项A错误;增大绿光的光照强度,则单位时间内从阴极逸出的光电子的数量一定增多,光电流变大,电流计的示数一定变大,选项B正确;此时加在光电管两端的电压为零,若将滑动触头P向右移动,加在光电管两端的电压为正向电压,则在电场力的作用下,到达阳极的光电子数会增多,而达到饱和光电流后,光电流的大小不会随着正向电压的增大而增大,选项C错误;若将滑动触头P向左滑动,加在光电管两端的电压为反向电压,则在电场力作用下,到达阳极的光电子数会减小,电流计的示数不断减小,若最大反向电压小于遏止电压,则电流计的示数不能减为零,选项D错误;故选B.
      【点睛】
      发生光电效应的条件是入射光的频率大于金属的极限频率,根据光电效应的条件判断能否发生光电效应,从而判断是否有光电流;知道饱和光电流是由光强决定的.
      二、多项选择题:本题共4小题,每小题5分,共20分。在每小题给出的四个选项中,有多个选项是符合题目要求的。全部选对的得5分,选对但不全的得3分,有选错的得0分。
      7、ACD
      【解析】
      A.根据物体在火星表面受到重力等于万有引力可知
      解得

      可以求出火星密度,故A正确;
      B.只能求出中心天体的质量,环绕天体的质量无法求出,故土星质量无法求出,故B错误;
      C.金星绕太阳公转
      解得太阳的质量
      太阳半径R已知,则表面重力加速度
      故C正确;
      D.月球绕地球做匀速圆周运动
      可求解地球的质量M,地球表面重力加速度g已知,根据黄金代换式GM=gR2,可以求出地球半径R,根据
      可以求出地球的第一宇宙速度,故D正确。
      故选ACD。
      8、BC
      【解析】
      A.由同种电荷相互排斥可知,小球B带正电,故A错误;
      D.根据受力分析和平衡条件,可得
      解得小球B在初始位置时所带电荷量为,故D错误;
      C.小球B在C位置时,由相似三角形原理可得
      解得,故C正确;
      B.当小球B在C位置时,设绳子原长为x,由受力分析和相似三角形原理可知,当小球B在初始平衡位置时有
      当小球B在C位置时有
      联立方程组可得弹性绳原长,故B正确。
      故选BC。
      9、CD
      【解析】
      A.离开地球围绕太阳运动,发射速度要大于第二宇宙速度,小于第三宇宙速度,A错误;
      B.两个轨道都围绕太阳,根据开普勒行星第三定律,轨道半径(半长轴)小的,周期小,所以椭圆轨道运行周期小,所以B错误;
      C.根据开普勒行星第二定律,近日点速度最大,远日点速度最小,从A到B速度不断减小,动能不断减小,C正确;
      D.B点到太阳的距离大于A点到太阳的距离,万有引力与距离的平方成反比,所以在B点受到的太阳引力小于在A点受到的太阳引力,D正确;
      故选D。
      10、BC
      【解析】
      由图可知电压表测量的是电源的电压,由于电源内阻忽略不计,则电压表的示数总是不变,故A错误;在滑动变阻器的滑片P由a端滑到b端的过程中,滑动变阻器的电阻先增大后减小,由于电压不变,根据闭合电路欧姆定律可知电流表示数先减小后增大,U与I的比值就是接入电路的的电阻与的电阻的和,所以U与I比值先变大后变小,故C正确;由于电压表示数没有变化,所以U变化量与I变化量比值等于0,故D错误;
      【点睛】当滑动变阻器的两部分并联在电路中时,在最中间时,电阻最大,滑片从一端移动到另一端的过程中,电阻先增大后减小,
      三、实验题:本题共2小题,共18分。把答案写在答题卡中指定的答题处,不要求写出演算过程。
      11、298 B C 大于 系统 小
      【解析】
      [1]由实验原理可知,电压表的指针指到满刻度的三分之一,因此电阻箱分得总电压的三分之二,根据串联电路规律可知,,故电压表内阻为298Ω。
      ①[2][3]该实验中,滑动变阻器采用了分压接法,为方便实验操作,要选择最大阻值较小的滑动变阻器,即选择B;定值电阻起保护作用,因电源电动势为1.5V,若保护电阻太大,则实验无法实现,故定值电阻应选用C。
      ②[4]从实验原理分析可知,当再断开开关S2,调整电阻箱R0的阻值,当当电压表半偏时,闭合电路的干路电流将减小,故内电压降低,路端电压升高,从而使得滑动变阻器并联部分两端电压变大,即使电压表示数为一半。
      [5]而电阻箱R0的电压超过电压表电压,导致所测电阻也偏大,所以测量电阻大于真实电阻;本误差是由实验原理造成的,属于系统误差。
      [6]在其他条件不变的情况下,若RV越大,滑动变阻器并联部分两端电压变化越小,其测量值R测的误差就越小。
      12、敏感 edbca B D
      【解析】
      (1)[1]图甲中横轴表示温度,纵轴表示电阻,随着温度的升高,金属热电阻的阻值略微增大,而该热敏电阻的阻值明显减小,所以这种热敏电阻在较低温度范围内,相对金属热电阻而言,该热敏电阻对温度变化的响应更敏感
      (2)[2]要实现衔铁在某温度时(此时热敏电阻的阻值为)被吸合,而衔铁被吸合时的电流是一定的,所以关键是找到此时滑动变阻器的阻值。实现方法是:断开开关,用电阻箱替换热敏电阻,将阻值调至,合上开关,调节滑动变阻器的阻值,观察到继电器的衔铁被吸合,则此时滑动变阻器连入电路的阻值就是衔铁在某温度(此时热敏电阻的阻值为)被吸合时滑动变阻器应连入电路的阻值,找到之后,再用热敏电阻替换掉电阻箱即可,正确顺序为edbca;
      (3)[3]在30时,电源电动势的最小值
      所以电源应选用,故选B;
      [4]在80时,选用电源,滑动变阻器的最小阻值为
      所以滑动变阻器应选用,故选D。
      四、计算题:本题共2小题,共26分。把答案写在答题卡中指定的答题处,要求写出必要的文字说明、方程式和演算步骤。
      13、①0.5s,;②3cm,0.45m。
      【解析】
      ①根据波形图可知,这列波从P点传播到Q点,传播距离,时间
      t=1.5s,所以波传播的速度

      因为波长λ=2m
      所以周期

      O点振动方程

      ②根据波形图可知t=0时刻距离Q点最近的波峰在x=0.5m处,传播到Q点的距离
      需要的时间
      因为,即经过质点Q到达波峰,所以相对平衡位置的位移y=3cm
      经过的路程
      14、 (1)4m/s;(2)不能通过传送带运动到右边的曲面上;(3)0.5m/s
      【解析】
      (1)设物块A沿光滑曲面下滑至水平面时的速度大小为v0。由机械能守恒定律知:
      物块在传送带上滑动过程,由牛顿第二定律知:
      物块A通过传送带后的速度大小为v,有:,解得
      v=4m/s
      因v>2m/s,所以物块A与物块B第一次碰撞前的速度大小为4m/s
      (2)设物块A、B第一次碰撞后的速度分别为v1、vB,取向右为正方向,由动量守恒有
      解得
      m/s
      即碰撞后物块A沿水平台面向右匀速运动,设物块A在传送带上向右运动的最大位移为,则

      所以物块A不能通过传送带运动到右边的曲面上
      (3)当物块A在传送带上向右运动的速度为零时,将会沿传送带向左加速。可以判断,物块A运动到左边平面时的速度大小为v1,设第二次碰撞后物块A的速度大小为v2,由(2)同理可得
      则第3次碰撞后物块A的速度大小为
      m/s
      15、(1)2m/s;(2)0.64m
      【解析】
      (1)在斜面上,对A分析,根据牛顿第二定律有

      则滑块在斜面底端的速度
      在水平桌面上,对A分析,斜面底部到滑块的距离
      设碰前瞬间A的速度为,根据动能定理有

      (2)设碰撞后A返回的距离为,以水平向右为正方向,根据动量守恒定律有
      根据动能定理有
      碰后B做平抛运动,则有

      联立解得滑块B的落地点距桌面右端的水平距离为
      /℃
      30.0
      40.0
      50.0
      60.0
      70.0
      80.0
      199.5
      145.4
      108.1
      81.8
      62.9
      49.1

      相关试卷

      2026届湖北省西南三校合作体高考冲刺模拟物理试题含解析:

      这是一份2026届湖北省西南三校合作体高考冲刺模拟物理试题含解析,共14页。试卷主要包含了考生必须保证答题卡的整洁等内容,欢迎下载使用。

      2026届湖北省西南三校合作体高三考前热身物理试卷含解析:

      这是一份2026届湖北省西南三校合作体高三考前热身物理试卷含解析,共15页。试卷主要包含了考生要认真填写考场号和座位序号等内容,欢迎下载使用。

      2026届湖北省部分重点高中协作体高考冲刺物理模拟试题含解析:

      这是一份2026届湖北省部分重点高中协作体高考冲刺物理模拟试题含解析,共14页。试卷主要包含了考生必须保证答题卡的整洁等内容,欢迎下载使用。

      资料下载及使用帮助
      版权申诉
      • 1.电子资料成功下载后不支持退换,如发现资料有内容错误问题请联系客服,如若属实,我们会补偿您的损失
      • 2.压缩包下载后请先用软件解压,再使用对应软件打开;软件版本较低时请及时更新
      • 3.资料下载成功后可在60天以内免费重复下载
      版权申诉
      若您为此资料的原创作者,认为该资料内容侵犯了您的知识产权,请扫码添加我们的相关工作人员,我们尽可能的保护您的合法权益。
      入驻教习网,可获得资源免费推广曝光,还可获得多重现金奖励,申请 精品资源制作, 工作室入驻。
      版权申诉二维码
      欢迎来到教习网
      • 900万优选资源,让备课更轻松
      • 600万优选试题,支持自由组卷
      • 高质量可编辑,日均更新2000+
      • 百万教师选择,专业更值得信赖
      微信扫码注册
      手机号注册
      手机号码

      手机号格式错误

      手机验证码 获取验证码 获取验证码

      手机验证码已经成功发送,5分钟内有效

      设置密码

      6-20个字符,数字、字母或符号

      注册即视为同意教习网「注册协议」「隐私条款」
      QQ注册
      手机号注册
      微信注册

      注册成功

      返回
      顶部
      学业水平 高考一轮 高考二轮 高考真题 精选专题 初中月考 教师福利
      添加客服微信 获取1对1服务
      微信扫描添加客服
      Baidu
      map