


2025—2026学年度湖北省鄂北六校高一上学期期中联考历史试卷(含答案)
展开 这是一份2025—2026学年度湖北省鄂北六校高一上学期期中联考历史试卷(含答案),共7页。试卷主要包含了单选题,材料题等内容,欢迎下载使用。
一、单选题
1.1986年长治市博物馆在潞州区小神村发现一处文化遗址,学者依据出土遗物判断其接近晋南陶寺类型的龙山文化,做出该判断的主要依据是遗址出土了( )
A.燧石工具B.彩陶碎片C.黑陶残片D.青铜器具
2.春秋时期,土地归贵族世袭所有,“田里不鬻”是通行准则;战国时期,各国经变法废除井田制、开辟阡陌,土地买卖渐趋合法,地主阶层不断壮大。这一变化从根本上反映出春秋战国时期( )
A.商品经济的发展B.社会转型的演进
C.思想观念的革新D.民族交融的提速
3.秦始皇统一后,强制迁徙六国贵族豪强至关中,试图削弱地方势力;但秦末起义时,楚、韩、燕等各路势力纷纷拥立原六国王室后裔复国,迅速瓦解了秦朝地方统治。这一现象主要反映出秦朝( )
A.基层地方治理混乱无序B.未能构建起统一国家的认同
C.推行暴政导致自身灭亡D.关东与关中的地域矛盾尖锐
4.西晋人所撰的《江表传》记载,东汉末年钜鹿太守郭典参与镇压黄巾起义,“与中郎将董卓攻黄巾贼张宝于曲阳。典作围堑,卓不肯,典独于西当贼之冲,昼夜进攻,宝由是城守不敢出”。由此可见,该书( )
A.为研究黄巾起义一手史料B.侧重记录董卓的军事失误
C.带有鲜明的统治阶级立场D.详细还原了军阀混战起因
5.魏晋以后,出现了“自淮以北,万匹为市;从江以南,千斛为货”的情形。430年南朝设立钱署铸造四铢钱;447年规定一枚五铢钱可兑换两枚四铢钱;465年又铸二铢钱,与五铢钱等价。这些频繁变动的货币政策( )
A.满足了商品经济的需求B.规范了货币流通的秩序
C.影响了商品市场的稳定D.推动了赋税制度的变革
6.魏晋南北朝时期,宗族谱系之学盛行。从现存贵族墓葬墓志来看,鲜卑、匈奴、羯、氐、羌等少数民族贵族,宣称自己是炎黄后裔的比例,甚至超过了汉族贵族。这一现象说明当时( )
A.宗法门第观念已普及全国B.各族民众渴望国家的统一
C.民族政权借谱系争夺正统D.华夏民族共同体意识提升
7.武则天执政期间,大力打击关陇世家,通过科举制破格提拔寒门士人担任要职,重视农业生产,推行“劝农桑,薄赋役”的政策。这些举措对唐朝发展的主要影响是( )
A.引发统治集团内部冲突B.为“开元盛世”奠定基础
C.促使土地兼并问题恶化D.让科举制度替代了察举制
8.汉武帝设立河西四郡后,西汉昭宣时期及东汉逐步完善西域军事管理体系;唐朝则设置安西四镇与伊西北庭都护府,加强对葱岭东西羁縻州府的管辖。这些机构设置的直接影响是( )
A.促进边疆与内地的一体化B.有利于保障丝绸之路畅通
C.推动中华文明向中亚扩展D.推动中央行政体系的创新
9.白居易在《重赋》中咏叹:“国家定两税,本意在爱人……浚我以求宠,敛索无冬春。织绢未成匹,缫丝未盈斤。里胥迫我纳,不许暂逡巡……夺我身上暖,买尔眼前恩。”诗句内容说明( )
A.实物征税形式加重农民困苦B.安史之乱对唐朝经济的摧残
C.商品经济发展激化社会矛盾D.两税法实施中加重民众负担
10.隋唐是莫高窟艺术的鼎盛阶段,敦煌莫高窟第45窟壁画《胡商遇盗图》,生动刻画了丝绸之路上胡商遭遇劫掠的场景。据此可推知,隋唐莫高窟艺术( )
A.反映出丝路贸易的艰难历程
B.达到世界石窟艺术的巅峰水准
C.推动了隋唐商品经济的繁荣
D.兼具艺术审美价值与史料价值
11.记录唐代典章制度沿革变迁的《唐会要》中的禁令主要侧重于对各级官员服饰等级、奢俭的规定,而针对商贾、庶人的禁令比例较小;《宋会要辑稿》中则绝大多数服饰禁令都是“士”“庶”并称。这一变化反映了宋代( )
A.社会成员身份渐趋平等B.传统重农抑商政策出现转变
C.法律条文融入儒家礼义D.科举制度发展推动阶层流动
12.五代时期的巡检使行使监督地方军镇势力的职能,而到北宋前期,募兵御边与维护境内治安,则成为巡检使的职责,监督军镇势力的职能随之消失。这一变化说明,北宋前期( )
A.权力分割影响行政效率B.军镇集团积极应对边患
C.地方行政机构运行规范D.中央集权体制得到加强
13.唐初,进士科只考时务策。唐高宗将帖经(着重考查对经文识记的准确性)正式引入进士科,《老子》《孝经》也在考查之列。天宝元年(742年),《尔雅》取代《道德经》成为帖经的考试内容。此后进士科考试,帖经通过后试杂文和诗赋创作,诗文通过而后试时务策。上述调整( )
A.有利于巩固儒学正统地位B.着眼于保障考试的公平性
C.保障了及第者的综合素养D.促使明经和进士两科合流
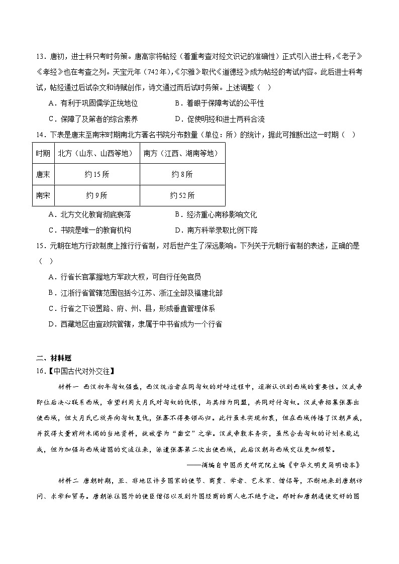
14.下表是唐末至南宋时期南北方著名书院分布数量(单位:所)的统计,据此可推断出这一时期( )
A.北方文化教育彻底衰落B.经济重心南移影响文化
C.书院是唯一的教育机构D.南方科举录取比例下降
15.元朝在地方行政制度上推行行省制,对后世产生了深远影响。下列关于元朝行省制的表述,正确的是( )
A.行省长官掌握地方军政大权,可自行任免官员
B.江浙行省管辖范围包括今江苏、浙江全部及福建北部
C.行省之下设置路、府、州、县,形成垂直管理体系
D.西藏地区由宣政院管辖,隶属于中书省成为一个行省
二、材料题
16.【中国古代对外交往】
材料一 西汉初年匈奴强盛,西汉统治者在同匈奴的对峙过程中,逐渐认识到西域的重要性。汉武帝即位后决心联系西域,希望利用大月氏对匈奴的仇恨,与其结为同盟,共同对付匈奴。汉武帝招募张骞出使西域,但大月氏已放弃向匈奴复仇,张骞不得要领而归。此行虽未实现初衷,但在西域传播了汉朝声威,并获得大量前所未闻的当地资料,故被誉为“凿空”之举。汉武帝敦本务实,虽然合击匈奴的计划未能达成,但为加强与西域诸国的交流往来,派遣张骞第二次出使西域,此后汉朝与西域交往更加频繁。
——摘编自中国历史研究院主编《中华文明史简明读本》
材料二 唐朝时期,亚、非地区许多国家的使节、商贾、学者、艺术家、僧侣等,不断地来到唐朝访问、求学和贸易。唐朝派往国外的使臣僧侣以及到外国经商的商人也不绝于途。那时和唐朝通使交好的国家,主要的有70多个。唐政府在中央设有鸿胪寺,负责接待各国使节和宾客,在缘边之地设互市监、市舶使掌管对外贸易。长安、洛阳、广州、扬州等都是唐朝对外贸易的重要城市。长安的太学里有为数众多的外国留学生,在唐朝政府机构中也有不少的外国人供职。
——摘编自朱绍侯主编《中国古代史》
(1)依据材料一,指出张骞出使西域的意义。
(2)根据材料二并结合所学知识,概括唐朝对外交往的特点和影响。
17.阅读材料,回答问题。
材料一 尚书一职最早出现于战国时期,被称为“掌书”或“主书”。秦统一之后,始称尚书。《宋书·百官志上》称:“秦世少府遣吏四人在殿中主发书,谓之尚书。尚,犹主也。”《唐六典》也说秦时尚书“掌通章奏”,这同少府中掌管衣食住行的尚冠、尚衣、尚食、尚沐、尚席在工作性质上并无二致。
材料二 据《续汉书·百官志》记载,西汉成帝时初置尚书五人,以士人为之,一人为仆射,余分四曹。常侍曹:主丞相,御史事;二千石曹:主刺史郡国事;民曹:主下层臣民上书事;容曹:主少数民族事务。后来又加置三公曹,主断狱。刘秀时,尚书台置令、仆射各一人,下设尚书六人,分管六曹事务,合称“八座”。尚书令“主赞奏事,总领纪纲,无所不统”。尚书令的俸禄由原来的六百石增加到千石。东汉时尚书官员多改用由宦官充任,外成梁冀、窦武、何进都曾“录尚书事”。
——材料一、二均摘编自梁向明《秦汉时期的尚书和尚书台》
材料三 曹丕即位建魏后,改秘书令为中书令,设中书省,以亲信大臣孙资、刘放分为令、监,掌握全国军政机密。此时尚书台名义上虽高于中书省,但“若密诏下州郡及边将,则不由尚书”。《通典》记载:“自魏晋重中书之官,居喉舌之任,则尚书之职稍以疏远。至梁、陈,举国机要,悉在中书,献纳之任,又归门下,而尚书但听命受事而已。”《通典》卷二载,唐初“尚书省,事无不总……都堂之东有吏部、户部、礼部三行,每行四司,左司统之。都堂之西有兵部、刑部、工部三行,每行四司,右司统之。凡二十四司,分曹共理,而天下之事尽矣。”
——摘编自部松枝《汉唐时期尚书省的演变》
(1)根据材料一并结合所学知识,归纳秦朝尚书的职能及实质。
(2)根据材料并结合所学知识,概括秦至隋唐尚书机构发展所体现的中国古代中枢机构演变规律。
18.【宋元经济】
材料一 (北宋)国家根本,仰给东南。……杭、苏、湖、常等州,号称沃壤,国之仓庾,民之命脉系焉。……富商大贾,通货殖财,聚于京师,而半出于东南。
——摘编自《宋史·食货志》
材料二 元有天下,薄海内外,人迹所及,皆置驿传,使驿往来,如行国中。……自泉州至杭州,海陆皆有商埠,船舶往来,商货丰溢。番商至者,许其居止,置“蕃坊”以处之,官为设长以领之,务便其俗。
——摘编自《元史·地理志》
(1)根据材料一和所学知识分析北宋东南经济发展主要原因。
(2)依据材料二,指出元朝为推动经济发展采取的重要举措,并说明这些举措对当时经济交流的作用。
19.【秦汉至宋元文化发展】
材料一 汉武帝“罢黜百家,独尊儒术”,确立儒学正统地位。此时期,《史记》开创纪传体通史体例,造纸术的发明推动文化传播;数学著作《九章算术》、医学典籍《伤寒杂病论》等科技成果,奠定古代科技发展基础。
——摘编自《中外历史纲要上》
材料二 魏晋南北朝至隋唐,佛教传入并与本土文化融合,玄学兴起,文化呈现多元格局。到了宋元时期,儒学发展为理学,程朱理学成为官方哲学;活字印刷术、指南针、火药的发明与应用,对世界文明进程产生深远影响;宋词、元曲等文学形式兴起,世俗文化逐渐繁荣,《清明上河图》更是展现了宋代市井生活的丰富景象。
——摘编自张岂之主编《中国历史》
请围绕“文化发展的特征与时代动因”这一主题,从秦汉至宋元中任取一个阶段,自拟论题进行简要阐述。(要求:观点明确,史论结合,逻辑清晰。)
参考答案
1.C
2.B
3.B
4.C
5.C
6.D
7.B
8.B
9.D
10.D
11.A
12.D
13.A
14.B
15.C
16.(1)意义:在西域传播了汉朝声威;获取了大量汉朝此前未知的西域资料;开启了汉朝与西域的官方往来,被誉为“凿空”之举;为后来加强对西域的管理奠定了基础;促进了丝绸之路的开辟。(三点)
(2)特点:对外交往频繁(双向交流);交往国家数量多、范围广;形式多样;设立专门机构负责;注重文化交流;水陆并进。(两点)
影响:加强我国与其他国家的联系;扩大对外贸易发展,促进经济繁荣(促进城市繁荣);提高中国国家影响力,扩大中华文化圈。(任答三点)
17.(1)职能:负责收发文书;传达政令。(其他答案言之有理亦可)
实质:是皇权的附属机构(或完全服务于皇帝,是巩固皇权的工具)。(言之有理即可)
(2)演变规律:围绕皇权与相权斗争展开,皇权逐步强化;皇权与相权的动态平衡;组织架构不断完善;权力来源更加制度化和规范化。(其他答案言之有理亦可)
18.(1)主要原因:北方长期战乱(如唐末五代战乱),人口大量南迁,带来劳动力和先进生产技术;南方社会相对稳定,统治者重视农业开发(如兴修水利);南方自然条件优越,适合农业发展。(三点)
(2)重要举措:建立覆盖全国的驿传体系;在多地设置商埠(包括海港),允许外商居住并设立“蕃坊”,设官员管理外商事务。(两点)
作用:驿传体系为人员往来和物资运输提供了便利,加强了国内各地区的经济联系;商埠和“蕃坊”的设置,便利了国内外贸易,吸引了外国商人,推动了海外贸易的繁荣,促进了中外经济交流。(两点)
19.论题:政治变革与经济发展影响宋元文化的多元性
阐述:宋元时期,中国文化在传承中不断创新,呈现出“多元发展趋势”,而这一趋势的背后,是时代政治变革、经济发展与社会需求的深刻推动。
宋元时期,政治上,宋代重文轻武,科举制完善,士大夫阶层活跃,为理学兴起提供土壤;元代多民族统一,促进了民族文化融合。经济上,商品经济空前繁荣,宋代城市打破坊市界限,市民阶层壮大,催生了宋词、元曲等世俗文学——宋词句式灵活,更易表达市民情感;《清明上河图》描绘市井生活,成为世俗文化的代表。科技领域,活字印刷术适应了文化普及的需求,指南针服务于海外贸易,火药应用于军事,均与宋元经济、军事发展需求相契合。同时,理学融合儒、佛、道思想,是文化多元交融的集中体现。
综上,宋元的文化发展,始终与时代政治、经济紧密联动。政治需求决定文化方向,经济发展提供物质支撑,而文化的演进又反过来推动社会进步,形成“时代动因—文化发展—社会进步”的良性循环,成为中国古代文化发展的重要规律。(开放性试题其他阶段言之有理即可得分)时期
北方(山东、山西等地)
南方(江西、湖南等地)
唐末
约15所
约8所
南宋
约9所
约52所
相关试卷
这是一份2025—2026学年度湖北省鄂北六校高一上学期期中联考历史试卷(含答案),共7页。试卷主要包含了单选题,材料题等内容,欢迎下载使用。
这是一份2024—2025学年度湖北省鄂北六校高一第二学期期中联考历史试题(含答案),共9页。试卷主要包含了04等内容,欢迎下载使用。
这是一份湖北省鄂西北六校2024-2025学年高一上学期期中考试历史试卷(Word版附答案),共8页。试卷主要包含了选择题的作答,非选择题的作答,【民族交融与边疆治理】等内容,欢迎下载使用。
相关试卷 更多
- 1.电子资料成功下载后不支持退换,如发现资料有内容错误问题请联系客服,如若属实,我们会补偿您的损失
- 2.压缩包下载后请先用软件解压,再使用对应软件打开;软件版本较低时请及时更新
- 3.资料下载成功后可在60天以内免费重复下载
免费领取教师福利 




.png)




