【生物】安徽省部分学校2025-2026学年高三上学期12月月考(学生版+解析版)
展开
这是一份【生物】安徽省部分学校2025-2026学年高三上学期12月月考(学生版+解析版),文件包含生物安徽省部分学校2025-2026学年高三上学期12月月考解析版docx、生物安徽省部分学校2025-2026学年高三上学期12月月考学生版docx等2份试卷配套教学资源,其中试卷共30页, 欢迎下载使用。
1.答题前,考生务必将自己的姓名、考生号填写在试卷和答题卡上,并将考生号条形码粘贴在答题卡上的指定位置。
2.回答选择题时,选出每小题答案后,用铅笔把答题卡对应题目的答案标号涂黑。如需改动,用橡皮擦干净后,再选涂其他答案标号。回答非选择题时,将答案写在答题卡上。写在本试卷上无效。
3.考试结束后,将本试卷和答题卡一并交回。
一、选择题:本题共15小题,每小题3分,共45分。在每小题给出的四个选项中,只有一项是符合题目要求的。
1. 科学家发现溶酶体的标志酶——酸性磷酸酶(如胞嘧啶单核苷酸酶)可存在于高尔基体的网状结构TGN中。下列有关叙述或推测不合理的是( )
A. 溶酶体与高尔基体均是含有单层生物膜的结构
B. 溶酶体酶可水解糖类、蛋白质,但不能水解核苷酸
C. 溶酶体内部环境呈酸性,有利于酸性水解酶发挥作用
D. TGN形成的囊泡可与溶酶体膜融合,使溶酶体膜面积增大
【答案】B
【详解】A、溶酶体和高尔基体均为单层膜结构的细胞器,A正确;
B、题干中"胞嘧啶单核苷酸酶"属于水解核苷酸的酶,说明溶酶体酶可水解核苷酸,B错误;
C、酸性水解酶的最适pH为酸性,溶酶体内的酸性环境能保障其催化活性,C正确;
D、TGN是高尔基体的结构,其形成的囊泡与溶酶体融合时,囊泡膜会成为溶酶体膜的一部分,导致溶酶体膜面积增大,D正确。
故选B。
2. 关于“探究酵母菌细胞呼吸的方式”的实验,下列叙述正确的是( )
A. 酵母菌是兼性厌氧菌,因此可用来研究细胞呼吸的不同方式
B. 该实验要在黑暗条件下进行,防止光对酵母菌呼吸作用产生影响
C. 实验中可根据溴麝香草酚蓝溶液是否变黄来检测酵母菌细胞呼吸的方式
D. 用酸性重铬酸钾溶液检测酒精时,酵母菌培养液中的葡萄糖不会干扰检测结果
【答案】A
【详解】A、酵母菌是兼性厌氧菌,既能进行有氧呼吸产生CO₂和H₂O,也能进行无氧呼吸产生酒精和CO₂,因此适合用于探究不同呼吸方式,A正确;
B、光照对酵母菌呼吸作用无直接影响,该实验无需在黑暗条件下进行,B错误;
C、溴麝香草酚蓝溶液变黄仅能检测CO₂的存在,但无法区分有氧呼吸和无氧呼吸(两者均产生CO₂),C错误;
D、酸性重铬酸钾可检测酒精,但葡萄糖等还原性物质也可能与重铬酸钾反应产生干扰,D错误。
故选A。
3. 在人体肠道内寄生的痢疾内变形虫能够吞噬人体细胞,可引起阿米巴痢疾。下列有关叙述错误的是( )
A. 痢疾内变形虫具有由核膜包被的细胞核
B. 可通过荧光标记痢疾内变形虫来观察胞吞过程
C. 痢疾内变形虫“吃掉”肠壁组织细胞的过程与膜蛋白无关
D. 痢疾内变形虫可通过饮食传播,讲究个人卫生可预防阿米巴痢疾
【答案】C
【详解】A、痢疾内变形虫属于原生动物(真核生物),具有由核膜包被的细胞核,A正确;
B、荧光标记法可追踪物质运输过程,通过标记痢疾内变形虫或靶物质可观察胞吞过程,B正确;
C、胞吞作用依赖细胞膜上受体蛋白的识别及膜蛋白介导的膜流动性,痢疾内变形虫吞噬肠壁细胞需膜蛋白参与,C错误;
D、痢疾内变形虫经污染的食物或水源传播,注意饮食卫生可切断传播途径,预防感染,D正确。
故选C。
4. 细胞周期包括分裂间期(依次为G1、S和G2)和分裂期(M),其中DNA复制发生在S期,如下图所示。为实现细胞周期同步化,第一次加入DNA合成抑制剂培养细胞一段时间,然后去除抑制剂,更换新鲜培养液,继续培养细胞一段时间,再次加入DNA合成抑制剂继续培养细胞,则第二次加入DNA合成抑制剂的最早时期、解除第一次阻断到第二次阻断的最长细胞培养时长以及最终所有细胞都处于的时期分别是( )
A. 在所有细胞进入G2期后、a+c+d、G1/S交界处
B. 在所有细胞到达S期终点前、a+b+c+d、G1/S交界处
C. 在所有细胞到达G1期终点前、b+c+d、M/G1交界处
D. 在所有细胞进入G2期后、b、G1/S交界处
【答案】A
【详解】抑制剂会阻止DNA复制,因此所有正在S期的细胞停止复制,原本在G1期、G2或M期的细胞会完成当前阶段,被阻断在G1/S交界处,此时,培养液中的细胞有两种状态,即处于S期和G1/S交界处,为使所有细胞都处于同一时期,应使所有细胞均不处于S期,故解除第一次阻断到第二次阻断应保证处于G1/S交界处的细胞完成S期,且第一次阻断后处于S期的细胞不能再次进入S期,时间应大于S期的时间且小于G2+M+G1期的时间(a+c+d),即解除第一次阻断到第二次阻断的最长细胞培养时长为a+c+d,经第二次阻断后,所有细胞都处于G1/S交界处,A正确,BCD错误。
故选A。
5. 用2ml·L-1的乙二醇溶液(甲组)和2ml·L-1的蔗糖溶液(乙组)分别浸泡某种植物细胞。下列有关叙述错误的是( )
A. 甲、乙两组都能观察到细胞的质壁分离现象
B. 延长实验时间,滴加清水后乙组细胞一定可以复原
C. 原生质体变小的过程中,甲组细胞的失水速率小于乙组
D. 甲组细胞的原生质体先变小后变大与乙二醇的自由扩散相关
【答案】B
【详解】A、甲组(乙二醇溶液)和乙组(蔗糖溶液)浓度均为2ml·L⁻¹,均高于植物细胞液浓度,细胞均失水,故两组均能观察到质壁分离现象,A正确;
B、乙组蔗糖不能进入细胞,在一定的时间内,质壁分离后滴加清水细胞可发生质壁分离复原;但若质壁分离时间过长,细胞可能因失水过多而死亡,此时滴加清水,不会发生质壁分离复原,B错误;
C、原生质体变小即细胞失水过程,乙二醇可自由扩散进入细胞,使细胞液浓度逐渐升高,细胞内外浓度差减小,失水速率减慢;蔗糖不能进入细胞,浓度差维持较大,失水速率较快,故甲组失水速率小于乙组,C正确;
D、甲组中乙二醇自由扩散进入细胞,使细胞液浓度升高,细胞吸水导致原生质体先变小(失水)后变大(吸水复原),D正确。
故选B。
6. 葡萄籽中的PCC1(原花青素C1)能加速机体内衰老细胞的凋亡,具有延缓衰老的功效。研究人员利用动物细胞培养技术探究PCC1的抗衰老作用,其结果如下图所示(图中“-”表示不添加,“+”表示添加)。下列有关叙述或推测最合理的是( )
A. 细胞凋亡是细胞正常代谢活动受损而引起的细胞死亡
B. PCCI可能会抑制正常细胞的凋亡基因表达来维持机体稳定
C. PCC1可能会使衰老细胞的自由基水平进一步升高,以特异性诱导其凋亡
D. 若将PCC1用于人类抗衰老治疗,则可大量摄入葡萄籽提取物以增强治疗效果
【答案】C
【详解】A、细胞凋亡是由基因决定的细胞编程序死亡的过程,细胞坏死是细胞正常代谢活动受损而引起的细胞死亡,A错误;
B、由题意可知,PCC1(原花青素C1)能加速机体内衰老细胞的凋亡,可推测PCCI可能会促进衰老细胞的凋亡基因表达来维持机体稳定,B错误;
C、由实验结果可知,PCC1处理后,与正常细胞相比,衰老细胞凋亡比例明显增大,可推测,PCC1可能会使衰老细胞的自由基水平进一步升高,以特异性诱导其凋亡,C正确;
D、由图可知,与不添加PCC1相比,对正常细胞添加PCC1处理后,活细胞比例下降,凋亡细胞上升,可知PCC1可导致正常细胞凋亡,因此不能大量摄入葡萄籽提取物,D错误。
故选C。
7. 细胞毒性脑水肿是由于脑缺氧导致的细胞代谢活动受损,脑细胞膜上的钠钾泵功能衰竭,造成脑细胞内离子稳态失衡、水分异常积聚。下列有关叙述错误的是( )
A. 脑缺氧使能量供应不足,导致钠钾泵功能衰竭
B. 钠钾泵功能衰竭会导致脑细胞内液渗透压升高
C. 细胞毒性脑水肿可以通过静脉输注高渗溶液来缓解
D. 缺氧时脑细胞内乳酸脱氢酶活性增强,导致细胞内pH上升
【答案】D
【详解】A、脑缺氧使细胞有氧呼吸受阻,ATP合成不足。钠钾泵作为主动运输载体,需消耗ATP维持Na⁺/K⁺梯度,能量缺乏直接导致其功能衰竭,A正确;
B、钠钾泵失效后,细胞内Na⁺无法泵出,K⁺无法泵入,使细胞内Na⁺浓度升高,细胞内液溶质微粒增多,渗透压升高,B正确;
C、静脉输注高渗溶液(如甘露醇)可提高血浆渗透压,促使水肿细胞内水分通过渗透作用进入血浆,缓解细胞毒性脑水肿,C正确;
D、缺氧时脑细胞进行无氧呼吸,乳酸脱氢酶催化丙酮酸还原为乳酸,乳酸积累使细胞内H⁺浓度升高,pH下降而非上升,D错误。
故选D。
8. 大脑皮层是调节机体活动的最高级中枢。下列有关叙述正确的是( )
A. 大脑皮层是主要由神经元胞体及其轴突构成的薄层结构
B. 大脑皮层可通过使交感神经兴奋来有意识地促进排尿
C. 大脑皮层代表区的位置与机体各部分均呈倒置关系
D. 条件反射的消退是大脑皮层建立新联系的学习过程
【答案】D
【详解】A、大脑皮层主要由神经元胞体及其树突构成的灰质层,轴突构成白质(神经纤维),选项描述错误,A错误;
B、排尿反射中,交感神经兴奋抑制膀胱收缩(储尿),副交感神经兴奋促进排尿;有意识排尿由大脑皮层通过脑干调控脊髓低级中枢实现,但并非直接通过交感神经促进排尿,B错误;
C、大脑皮层躯体运动区代表区位置与机体大部分呈倒置关系(下肢在上部),但头部区域为正立排列,并非“各部分均呈倒置”,C错误;
D、条件反射消退是反复给予条件刺激而不强化,使原有反射弧抑制的过程,属于大脑皮层通过建立新联系(抑制性突触)实现的学习行为,D正确。
故选D。
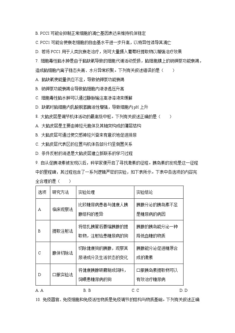
9. 自从促胰液素被发现以后,科学家便开启了寻找激素的征程。胰岛素的发现是这一征程中的里程碑,其过程包含了一系列逻辑严密的实验,如下表所示。下表中各选项的内容完全合理的是( )
A. AB. BC. CD. D
【答案】B
【详解】A、临床观察法仅能发现糖尿病患者胰腺结构异常与疾病的关联,但无法直接证明胰岛素分泌不足是病因(可能为其他因素导致),结论过于绝对,A不符合题意;
B、结扎胰管使胰腺外分泌部萎缩(胰岛保留),提取物注射后缓解糖尿病症状,证明胰岛分泌降血糖物质(胰岛素),该实验设计符合班廷实验的核心逻辑,B正确;
C、切除胰腺后出现高血糖症状,可推测胰腺分泌降血糖激素,但结论中"促进糖原合成"表述片面(胰岛素还抑制糖异生等),且未直接指向血糖调节本质,C不符合题意;
D、胰岛素为蛋白质类激素,口服会被消化酶分解失活,无法治疗糖尿病,实验设计与结论均存在科学性错误,D不符合题意;
故选B。
10. 免疫器官、免疫细胞和免疫活性物质是免疫调节的结构与物质基础。下列有关叙述正确的是( )
A. 免疫细胞分泌的细胞因子过多可能会破坏免疫系统的功能
B. 骨髓是B细胞、树突状细胞等的发生地,但不是T细胞的
C. 某患者被诊断为肿瘤,这主要与其免疫自稳功能低下有关
D. HIV会攻击免疫系统,故不能通过抗体检测来诊断艾滋病
【答案】A
【详解】A、细胞因子是免疫活性物质,由免疫细胞分泌,可调节免疫应答。若分泌过多,会导致免疫反应过度,攻击自身组织,破坏免疫平衡,A正确;
B、骨髓是各种免疫细胞(包括B细胞、T细胞)发生、分化、发育的场所,是机体重要的免疫器官,B错误;
C、免疫自稳功能指清除衰老或损伤细胞,维持内环境稳定;肿瘤发生主要与免疫监视功能低下(无法识别清除癌变细胞)相关,C错误;
D、HIV感染后,机体仍会产生抗HIV抗体,可通过抗体检测进行初筛,D错误。
故选A。
11. 针灸是我国传统医学治病方法之一,针灸对“穴位有讲究,轻重不一样”。图1、图2分别表示用细针和粗针进行针灸治疗时,针刺部位附近神经末梢的电位变化(阈电位是指能够触发动作电位产生的临界膜电位值)。下列有关叙述正确的是( )
A. 若针灸刺破血管,会导致血液流入毛细淋巴管引起组织水肿
B. 粗针刺激引起膜内外电位差超过阈电位,可产生动作电位
C. 细针刺激不能改变神经元对Na+的通透性,从而维持静息状态
D. 若增加粗针刺激力度,会导致图2中a点的峰值增加
【答案】B
【详解】A、毛细血管和毛细淋巴管之间存在结构屏障,血液不会直接流入毛细淋巴管,且针灸刺破血管一般也不会直接引发组织水肿(组织水肿是组织液渗透压升高或回流受阻导致),A错误;
B、动作电位产生的前提是膜电位达到阈电位,粗针刺激使膜内外电位差超过阈电位,能够触发动作电位,B正确;
C、细针刺激下膜电位发生了变化(图1中电位有波动),说明神经元对Na+的通透性发生了改变,只是未达到阈电位,没有产生动作电位,C错误;
D、a点代表动作电位的峰值,其大小主要由细胞内外Na+的浓度差决定,增加粗针刺激力度不会改变Na+浓度差,因此a点峰值不会增加,D错误。
故选B。
12. 植物可以通过改变叶角(叶片与茎之间的夹角)来响应外部光照强度。研究发现,油菜素类固醇(一种植物激素,与油菜素内酯的生理作用类似)在调节叶角中起关键作用,某突变体植株的叶角增大,叶片伸展较平展。下列有关叙述正确的是( )
A. 油菜素类固醇从产生部位到作用部位的运输方式是极性运输
B. 推测该突变体植株不能产生油菜素类固醇或对其敏感性降低
C. 推测与正常植株相比,该突变体植株更适合生长在强光环境下
D. 大豆、玉米套种时,外源喷施适宜浓度油菜素类固醇有利于大豆增产
【答案】B
【详解】A、油菜素类固醇属于植物激素,其运输方式主要为非极性运输(通过维管束进行双向运输),而极性运输是生长素特有的运输方式,A错误;
B、突变体植株叶角增大(叶片平展),说明其叶片直立性减弱。油菜素类固醇可促进叶片直立(减小叶角),突变体表型可能缺乏该激素或对其敏感性降低,导致激素调节失效,B正确;
C、叶片平展(叶角大)会增加受光面积,但强光环境下易导致光抑制或光损伤正常植株叶角小(叶片直立)更利于分散强光,减少伤害,故突变体不适于强光环境,C错误;
D、大豆与玉米套种时,玉米植株高大,会遮挡光照。大豆需通过增大叶角(叶片平展)来获取更多光能,外源喷施油菜素类固醇会促进大豆叶片直立,反而降低其受光效率,不利于增产,D错误。
故选B。
13. 小鼠性成熟后,初级卵母细胞中的PDE3A酶被激活,催化cAMP水解,促使停滞的初级卵母细胞恢复减数分裂。为探究PDE3A基因对小鼠生殖的影响,利用不同PDE3A基因型小鼠进行杂交实验,结果如下表。下列叙述错误的是( )
注:“+/+”表示野生型(含两个正常PDE3A基因);“+/-”表示杂合突变型(含一个正常PDE3A基因);“-/-”表示纯合突变型(不含正常PDE3A基因)。
A. 小鼠卵母细胞的减数分裂具有不连续性,受cAMP浓度调控
B. 卵母细胞内的PDE3A基因复制发生在减数分裂Ⅰ前的间期
C. 若雌雄杂合突变型小鼠交配,子代中不育个体的比例为1/4
D. 给组③的初级卵母细胞注射PDE3A酶,可提高其窝产仔数
【答案】C
【详解】A、题干指出初级卵母细胞停滞恢复减数分裂受cAMP浓度调控,符合减数分裂Ⅰ前期停滞、性成熟后恢复的特点,A正确;
B、基因复制发生在细胞分裂间期,卵母细胞在减数分裂Ⅰ前的间期完成DNA复制,B正确;
C、杂合突变型雌雄交配(+/-♀×+/-♂),子代基因型比例为:+/+ : +/- : -/- = 1:2:1。根据表格数据,雌性-/-个体(纯合突变型)窝产仔数为0(组③、⑥),故不育个体(雌性-/-)比例为1/4×1/2=1/8,C错误;
D、根据本实验,雌性缺少PDE3A酶,注射后是可以让其产生正常卵细胞的,D正确。
故选C。
14. 赫尔希和蔡斯在研究T2噬菌体侵染大肠杆菌的实验中,搅拌、离心后得到上清液和沉淀物,检测上清液中的放射性,结果如下图所示。下列叙述正确的是( )
A. 用含32P和35S的培养基分别培养T2噬菌体和大肠杆菌
B. 该实验方法可追踪子代噬菌体的DNA和蛋白质的位置变化
C. 若延长保温培养时间,则细胞外32P和35S的放射性均会增加
D. 该实验结果说明T2噬菌体的DNA进入细菌,蛋白质没有进入
【答案】D
【详解】A、用含³²P和³⁵S的培养基分别培养大肠杆菌,T2噬菌体为病毒,没有细胞结构,不能独立进行生命活动,必须寄生在活细胞中,因此不能用培养基培养T2噬菌体,A错误;
B、该方法为放射性同位素标记法,分别用放射性同位素³²P(标记 DNA)和³⁵S(标记蛋白质)来标记噬菌体,可通过放射性追踪亲代噬菌体的DNA和蛋白质的位置变化,B错误;
C、随着保温时间的延长,被侵染的大肠杆菌的存活率降低,细胞裂解,其中的子代噬菌体释放,噬菌体较轻位于上清液中,细胞外的³²P放射性会增强。35S的标记的T2噬菌体蛋白质外壳,没有进入细菌,故延长保温培养时间,不影响细胞外35S的放射性,C错误;
D、由实验结果可知,细胞外³⁵S的放射性高,³²P放射性低,可推测T2噬菌体的DNA进入细菌,蛋白质没有进入,D正确。
故选D。
15. 已知甲病、乙病均为单基因遗传病,两种遗传病的相关基因独立遗传且互不影响。图1为某家系的遗传系谱图(图中某患者的致病原因可能与基因突变有关),图2为该家系中有关乙病的基因检测结果(下端为加样孔,①②表示乙病相关基因)。不考虑X、Y染色体的同源区段,下列有关叙述正确的是( )
A. 甲病为常染色体遗传病,乙病为伴X染色体遗传病
B. 乙病致病基因是由正常基因发生碱基对缺失形成的
C. Ⅱ-4与Ⅱ-5再生育时,孩子正常的概率为3/8
D. Ⅲ-1的乙病致病基因可能最终来源于I-2
【答案】C
【详解】A、由图1可知,Ⅰ-1和Ⅰ-2不患甲病,却生出患甲病的女儿Ⅱ-3,根据“无中生有为隐性,生女患病为常隐”,可判断甲病为常染色体隐性遗传病。结合图2基因检测结果:Ⅰ-1仅有正常基因条带①,Ⅰ-2有正常基因条带①和致病基因条带②,Ⅱ-4有正常基因条带①和致病基因条带②,但Ⅰ-2和Ⅱ-4均患乙病,可见致病基因对正常基因为显性,又男性Ⅱ-4有正常基因和致病基因,可见乙病不可能为伴X染色体遗传病,因此乙病为常染色体显性遗传病,A错误;
B、根据图2分析可知,①表示正常基因,②表示乙病致病基因,下端为加样孔,即②基因片段大于①,乙病致病基因是由正常基因发生碱基对增添形成的,B错误;
C、假设甲病相关基因为A、a,乙病相关基因为B、b。由图1推断Ⅱ-4:AaBb,Ⅱ-5:Aabb,AaBb×Aabb,生出患病孩子aa占1/4,Bb占1/2,正常孩子A-占3/4,bb占1/2,则孩子正常的概率3/4×1/2=3/8,C正确;
D、根据分析图1图2可知,Ⅲ-1致病基因B是显性突变而来的,D错误。
故选C。
二、非选择题:本题共5小题,共55分。
16. 某些植物(如甘蔗、玉米、高粱等)除了具有卡尔文循环外,还存在另一个固定CO2的途径,该类型植物称为C4植物,C4植物固定CO2的途径为C4途径,如图1所示(酶2是C3植物和C4植物共有的)。图2表示在相同光照强度下,CO2浓度对C3植物和C4植物的影响。回答下列问题:
(1)20世纪40年代,科学家卡尔文用14CO2供小球藻进行光合作用,探明了CO2中的碳转化为有机物中的碳的途径是______;C3植物的卡尔文循环发生在叶肉细胞的______(填具体场所)。
(2)据图1分析,C4植物的CO2固定发生在______细胞中,固定CO2的物质(受体)是______。
(3)在夏季干旱的条件下,正午时玉米会因气孔开度降低而使CO2吸收减少,但其光合速率却并未降低,从酶的角度分析,其原因可能是____________。小麦在夏季干旱条件下,正午时分其光合速率会明显下降,推测小麦属于______(填“C3植物”或“C4植物”)。
(4)CO2补偿点是指植物光合作用吸收的CO2量与呼吸作用释放的CO2量相等时的环境CO2浓度。图2中C3植物的CO2补偿点______(填“大于”“等于”或“小于”)C4植物。若将长势基本相同的两种植物(C3植物和C4植物)各一株置于同一密闭容器中,实验开始时,容器中CO2浓度为C点对应的CO2浓度,其余条件适宜,培养过程中先停止生长的是______,原因是________________。
【答案】(1)①. CO2→C3→有机物 ②. 叶绿体基质
(2)①. 维管束鞘 ②. C5
(3)①. 玉米存在C4途径,在气孔开度降低之前吸收的CO2在酶1作用下被固定为C4,当气孔开度降低后,C4释放出CO2,CO2再在维管束鞘细胞中通过酶2进行卡尔文循环 ②. C3植物
(4)①. 大于 ②. C3植物 ③. C3植物的CO2补偿点高于C4植物,当容器内CO2浓度下降时,先下降至C3植物的CO2补偿点,导致C3植物的光合速率小于呼吸速率,因此C3植物先停止生长
【分析】(1)题图1中,CO2进入C4植物叶肉细胞中的叶绿体后,会在酶1的作用下与PEP生成C4,C4运出叶绿体,会分解为丙酮酸和CO2,丙酮酸会返回叶肉细胞中的叶绿体转化为PEP,CO2会进入维管束鞘细胞中的叶绿体,在酶2的作用下与C5转化为C3,然后与NADPH和ATP生成(CH2O)。
(2)题图2表现的是植株CO2吸收速率随CO2浓度的变化,当CO2浓度较低时,C4植物吸收CO2的速率更高,当CO2浓度较高时,C3植物吸收CO2的速率更高。
【解析】(1)卡尔文的小球藻实验探明,14CO2中的碳转化为有机物中的碳的途径是14CO2→14C3→有机物。C3植物的卡尔文循环发生在叶肉细胞的叶绿体基质。
(2)据题图1分析,C4植物的CO2固定发生在维管束鞘细胞中,固定CO2的物质是C5。
(3)由题干信息可知,玉米属于C4植物,夏季干旱条件下,正午时,玉米会因气孔开度降低而使CO2吸收减少,但其光合速率并未降低,从酶的角度分析,是因为玉米存在C4途径,在气孔开度降低之前吸收的CO2在酶1作用下被固定为C4,当气孔开度降低后,C4释放出CO2,CO2再在维管束鞘细胞中通过酶2进行卡尔文循环。小麦在夏季干旱条件下,正午时分,其光合速率会明显下降,说明小麦的光合速率受气孔开度影响较大,应属于C3植物。
(4)结合题目给出的CO2补偿点的定义分析,题图2中,C3植物的CO2补偿点应大于C4植物。若将长势基本相同的C3植物和C4植物置于同一密闭容器中,实验开始时,容器中CO2浓度为题图2中的C点,其余条件适宜的情况下,由于两株植物的光合作用都会持续消耗CO2,而C4植物体内存在能储存CO2的C4途径,因此C3植物先缺少CO2,先停止生长。
17. 内环境稳态是机体进行正常生命活动的必要条件。机体内体温调节、水盐调节和血压调节等部分生命活动的调节路径如下图所示(图中①~④表示相关激素)。据图回答下列问题:
(1)当体温降低时,兴奋传至结构A,经一系列调节作用使体温升高,其中结构A是指______,激素③的主要生理作用是____________。
(2)因机体大量出汗,细胞外液的渗透压升高,下丘脑中的______(填图中字母)细胞兴奋,促使神经垂体释放的激素①______增加,而减少了尿量的排出,该过程存在______反馈。
(3)当机体血压升高时,兴奋传递到心血管中枢(延髓),通过______(填“交感神经”或“副交感神经”)支配心脏等活动,从而使血压下降。在调节血压的过程中,自主神经系统对血管活动的主要调节途径是____________,从而使血压下降。
(4)机体血压的调节除神经调节外,还可能存在体液调节,请列举出一种参与血压调节的激素,并简述其可能的作用:___________。
【答案】(1)①. 下丘脑体温调节中枢 ②. 促进甲状腺的生长发育,调节甲状腺激素的合成与分泌
(2)①. C ②. 抗利尿激素 ③. 负
(3)①. 副交感神经 ②. 传出神经支配血管平滑肌的收缩和舒张,改变血管口径
(4)醛固酮,通过促进肾小管和集合管对Na+的重吸收,增加血容量,同时使得血管收缩,升高血压;肾上腺素,使得心跳加快、心肌收缩增强,血管收缩,升高血压。
【分析】①当人饮水不足、体内失水过多或吃的食物过咸,细胞外液渗透压就会升高,这一情况刺激下丘脑渗透压感受器,使得下丘脑一方面把信息传到大脑皮层感觉中枢,使人产生渴觉而主动饮水,另一方面,下丘脑还分泌抗利尿激素,并由垂体释放到血液中,血液中的抗利尿激素含量增加,就加强了肾小管、集合管对水分的重吸收,使尿量减少。
②当人饮水过多时,细胞外液渗透压就会降低,这一情况刺激下丘脑渗透压感受器,使得下丘脑一方面把信息传到大脑皮层感觉中枢,使人不产生渴觉,另一方面,下丘脑还减少分泌抗利尿激素,垂体释放到血液中的抗利尿激素减少,就减弱了肾小管、集合管对水分的重吸收,使尿量增加。
【解析】(1)寒冷状态下皮肤冷觉感受器产生兴奋,传至下丘脑体温调节中枢(A),下丘脑体温调节中枢做出分析和综合后,分泌TRH作用于垂体,垂体分泌TSH(激素③)作用于甲状腺,促使甲状腺分泌甲状腺激素。促甲状腺激素(TSH)的作用是促进甲状腺的生长发育,调节甲状腺激素的合成与分泌。
(2)因机体大量出汗,细胞外液的渗透压升高,下丘脑中的渗透压感受器(C)产生兴奋,促使神经垂体释放抗利尿激素含量增加,肾小管和集合管对水的重吸收功能增强使得尿量减少,该过程存在负反馈调节。
(3)副交感神经兴奋使心跳减慢、血压下降;交感神经兴奋使心跳加快,血管收缩,血压上升。当机体血压升高时,兴奋传递到心血管中枢(延髓),通过副交感神经支配心脏等活动,从而使血压下降。在调节血压的过程中,自主神经系统通过传出神经支配血管平滑肌的收缩和舒张,改变血管口径,从而使血压下降(神经调节)。
(4)醛固酮,通过促进肾小管和集合管对Na+的重吸收,增加血容量,同时使得血管收缩,升高血压;肾上腺素,使得心跳加快、心肌收缩增强,血管收缩,升高血压。
18. 支原体肺炎是由肺炎支原体感染引起的,多发于儿童和青少年,具有一定的传染性。图1表示免疫细胞对肺炎支原体入侵机体后的免疫应答过程。研究发现,支原体感染会影响小鼠的采食量,采食量减少会促进脂肪分解,产生β—羟基丁酸(BHB)为机体供能。图2为支原体感染小鼠的BHB含量、葡萄糖含量和采食量随时间的变化,以及BHB对小鼠免疫细胞及细胞因子的影响,回答下列问题:
(1)肺炎支原体侵入机体后,免疫细胞依靠细胞表面的______识别肺炎支原体。图1中细胞④的激活需要____________提供信号。
(2)图1中物质③表示______。在细胞免疫过程中,物质③的主要作用是____________。
(3)分析图2,BHB含量和葡萄糖含量、采食量的相对值均呈负相关的原因是____________。
(4)据图2分析,CD4+T细胞最可能属于____________(填“辅助性T细胞”或“细胞毒性T细胞”);采食减少能提高免疫防御能力机制可能是____________。
【答案】(1)①. 受体 ②. 病原体和辅助性T细胞表面特定分子发生变化
(2)①. 细胞因子 ②. 促进细胞毒性T细胞的分裂、分化
(3)采食量下降导致葡萄糖供能不足,机体加速脂肪分解以产生BHB供能,因而BHB含量上升、葡萄糖含量与采食量则下降
(4)①. 辅助性T细胞 ②. 采食量下降可促进机体BHB的生成,BHB可促进CD4⁺T细胞增殖和细胞因子分泌量增加,从而提高免疫防御能力
【分析】(1)体液免疫的过程为,当病原体侵入机体时,一些病原体可以和B细胞接触,这为激活B细胞提供了第一个信号。一些病原体被树突状细胞、B细胞等抗原呈递细胞摄取。抗原呈递细胞将抗原处理后呈递在细胞表面,然后传递给辅助性T细胞。辅助性T细胞表面的特定分子发生变化并与B细胞结合,这是激活细胞的第二个信号;辅助性T细胞开始分裂、分化。并分泌细胞因子。在细胞因子的作用下,B细胞接受两个信号的刺激后,增殖、分化,大部分分化为浆细胞,小部分分化为记忆B细胞。随后浆细胞产生并分泌抗体。在多数情况下,抗体与病原体结合后会发生进一步的变化,如形成沉淀等,进而被其他免疫细胞吞噬消化。记忆细胞可以在抗原消失后存活,当再接触这种抗原时,能迅速增殖分化,分化后快速产生大量抗体。
(2)细胞免疫的过程:被病毒感染的靶细胞膜表面的某些分子发生变化,细胞毒性T细胞识别变化的信号,开始分裂并分化,形成新的细胞毒性T细胞和记忆T细胞。同时辅助性T细胞分泌细胞因子加速细胞毒性T细胞的分裂、分化。新形成的细胞毒性T细胞在体液中循环,识别并接触、裂解被同样病原体感染的靶细胞,靶细胞裂解、死亡后,病原体暴露出来,抗体可以与之结合,或被其他细胞吞噬掉。
【解析】(1)分析图1可知,①为抗原呈递细胞,②为辅助性T细胞,可分泌细胞因子,④为B细胞,⑦可分泌抗体,为浆细胞。肺炎支原体侵入机体后,免疫细胞依靠细胞表面的受体识别肺炎支原体。体液免疫的过程为,当病原体侵入机体时,一些病原体可以和B细胞接触,这为激活B细胞提供了第一个信号。辅助性T细胞表面的特定分子发生变化并与B细胞结合,这是激活细胞的第二个信号。因此图1中细胞④B细胞的激活需要病原体和辅助性T细胞表面特定分子发生变化提供信号。
(2)图1中物质③是由辅助性T细胞分泌的细胞因子。在细胞免疫过程中,物质③细胞因子的主要作用是促进细胞毒性T细胞的分裂、分化。
(3)由题意可知,采食量下降导致葡萄糖供能不足,机体加速脂肪分解以产生BHB供能,因而BHB含量上升、葡萄糖含量与采食量则下降,两者在数量变化上呈负相关。
(4)由图2可知,与未添加BHB相比,在添加BHB组中,CD4+T细胞数和细胞因子分泌量均增加,可推测,CD4+T细胞可分泌细胞因子,为辅助性T细胞;由图2可知,采食量下降可促进机体BHB的生成,BHB可促进CD4⁺T细胞增殖和细胞因子分泌量增加,从而提高免疫防御能力。
19. 我国育种工作者利用普通小麦、华山新麦草和六倍体小黑麦培育高抗条锈病八倍体小黑麦品系的过程如图1,图中A、B、D、N、R分别表示不同的染色体组,每个染色体组均含有7条染色体。回答下列问题:
(1)育种工作者培育高抗条锈病八倍体小黑麦品系利用的生物学原理主要是______;图1的甲→乙过程中,应用秋水仙素处理甲的______(填“萌发的种子”“幼苗”或“萌发的种子或幼苗”),乙在形成配子的过程中,处于减数分裂Ⅱ后期的细胞含有______条染色体。
(2)图1中丙经减数分裂形成的配子中染色体数目范围为______条,形成的配子中染色体数目不等的原因是____________。
(3)抗小麦条锈病基因Y对易感小麦条锈病基因y为显性,基因Y和y的部分碱基序列如图2所示(起始密码子有AUG、GUG,终止密码子有UAA、UAG、UGA)。请结合图2,阐述基因y控制的性状为“易感小麦条锈病”的分子机制:____________。
【答案】(1)①. 染色体数目变异和基因重组 ②. 幼苗 ③. 56
(2)①. 14~35 ②. 由于丙细胞中的R和N染色体组之间无同源染色体,无法进行联会,减数分裂产生配子时随机移向一极
(3)基因y中C→A的突变,导致转录出的mRNA中UCG→UAG(终止密码子),使翻译提前终止,形成的蛋白质功能异常,无法抗病,表现为易感小麦条锈病。
【分析】题图分析,普通小麦为AABBDD,其产生的配子是ABD,华山新麦草为NN,产生的配子是N,两者杂交产生的杂种为ABDN,体内无同源染色体,不育,经秋水仙素处理后得到的小黑麦为AABBDDNN,属于可育植株,该育种方法为多倍体育种。
【解析】(1)图中普通小麦的染色体组成为AABBDD,华山新麦草的染色体组成为NN,二者杂交产生的甲的染色体组成为ABDN,含有四套染色体组,因而甲是四倍体植株,因为其中没有同源染色体,因而表现为高度不育,经秋水仙素处理幼苗后得到乙,乙中含有8套染色体组(AABBDDNN),其中含有同源染色体,因而可育,乙在减数分裂II后期的细胞共56条染色体(经过减I同源染色体分离、非同源染色体自由组合,染色体数目减半变成ABDN四个染色体组,共7×4=28条,减II后期着丝粒分裂,染色体数目加倍变成了56条)。在获得丁的整个培育过程中涉及的育种方法是杂交育种和多倍体育种,培育高抗条锈病八倍体小黑麦品系利用的生物学原理主要是基因重组和染色体数目变异。
(2)若同源染色体和姐妹染色单体正常分离,乙产生的配子中染色体组成为ABDN,六倍体小黑麦的配子组成为ABR,则丙的染色体组成为AABBDNR,由于丙细胞中的R和N染色体组之间无同源染色体,无法进行联会,在进行减数分裂产生配子时随机移向一极,故丙经减数分裂形成的配子中染色体数目范围为(AB 到AB+D+N+R之间),即配子中染色体数目范围是14~35。
(3)分析基因Y和y可知,基因y中C→A的突变,导致转录出的mRNA中UCG→UAG(终止密码子),使翻译提前终止,形成的蛋白质功能异常,无法抗病,表现为易感小麦条锈病。
20. 某种番木瓜(通常为雌雄异株)的抗病(R)对易感病(r)为显性,叶片深绿(A)对浅绿(a)为显性,其中抗病基因R纯合会使浅绿个体致死,含易感病基因r的花粉有50%不育。两对等位基因均位于常染色体上且独立遗传。回答下列问题:
(1)现有基因型均为AaRr的雌雄植株杂交,F1中抗病深绿、易感病深绿、抗病浅绿、易感病浅绿的比例为______。若将F1中易感病深绿雌株与抗病浅绿雄株杂交,则后代中表型为易感病深绿的植株所占比例为______。
(2)番木瓜的叶片形态有宽叶(B)和窄叶(b)两种。现有若干纯合的表型不同的雌雄植株。请设计简单的杂交实验,探究基因B/b是位于常染色体上、X染色体上还是位于性染色体的同源区段上。
①实验思路:__________________。
②预期结果及结论:__________。
(3)番木瓜的Yh性染色体演化自4000年前的Y染色体,Y和Yh性染色体的存在使番木瓜同时拥有了雌雄异株和雌雄同株两类生殖体系。Yh染色体性别决定区(SR)被高度甲基化修饰,这种修饰不仅抑制了性别决定基因的表达,还能有效抑制该区域与X染色体发生重组。
①Yh染色体的SR被高度甲基化修饰,可能会抑制______与性别决定基因的启动子结合,从而抑制该基因的表达;这种修饰______(填“能”或“不能”)遗传给后代。
②从进化的角度分析,这种重组抑制对Yh染色体产生的积极影响和消极影响有____________(各答出1点)。
【答案】(1)①. 15:3:3:1 ②. 2/9
(2)①. 选择窄叶纯合雌株与纯合宽叶雄株进行杂交,得到的子一代雌雄个体之间自由交配,统计子二代的表型及比例。 ②. 若子二代不论雌雄,宽:窄=3:1,则基因B/b是位于常染色体上;若子二代不论雌雄,宽:窄=1:1,则基因B/b是位于X染色体上;若子二代雌性宽:窄=1:1,雄性全为宽叶,则基因B/b是位于性染色体的同源区段上。
(3)①. RNA聚合酶 ②. 能 ③. 积极影响:防止Y染色体与X染色体发生重组,保持Y染色体上性别决定基因的稳定性; 消极影响:降低Y染色体的遗传多样性,可能导致有害突变积累。
【分析】自由组合定律:控制不同性状的遗传因子的分离和组合是互不干扰的;在形成配子时,决定同一性状的成对的遗传因子彼此分离,决定不同性状的遗传因子自由组合。 实质:位于非同源染色体上的非等位基因的分离或组合时互不干扰的;在减数分裂过程中,同源染色体上的等位基因彼此分离的同时,非同源染色体上的非等位基因自由组合。 适用条件:有性生殖的真核生物;细胞核内染色体上的基因;两对或两对以上位于非同源染色体上的非等位基因。 细胞学基础:基因的自由组合定律发生在减数分裂I后期。
【解析】(1)基因型均为AaRr的雌雄植株杂交,产生的雌性配子类型及比例为AR:Ar:aR:ar=1:1:1:1,含易感病基因r的花粉有50%不育,因此产生的雄性配子类型及比例为AR:aR:Ar:ar=2:2:1:1,绘制棋盘格可得子一代的基因型及比例。抗病基因R纯合会使浅绿个体致死,因此aaRR个体死亡。子一代中A_R_(抗病深绿):A_rr(易感病深绿):aaRr(抗病浅绿):aarr(易感病浅绿)=15:3:3:1。若将F1中易感病深绿雌株与抗病浅绿雄株杂交,F1中易感病深绿雌株基因型及类型为1/3AArr和2/3Aarr,产生的雌配子类型及比例为2/3Ar、1/3ar。F1中抗病浅绿雄株的基因型为aaRr,含易感病基因r的花粉有50%不育,因此产生的雄配子类型及比例为2/3aR、1/3ar,绘制棋盘格可得下一代的基因型及比例AaRr(抗病深绿):Aarr(易感病深绿):aaRr(抗病浅绿):aarr(易感病浅绿)=4:2:2:1,后代中表型为易感病深绿的植株所占比例为2/9。
(2)番木瓜的叶片形态有宽叶(B)和窄叶(b)两种。现有若干纯合的表型不同的雌雄植株。请设计简单的杂交实验,探究基因B/b是位于常染色体上、X染色体上还是位于性染色体的同源区段上。选择窄叶纯合雌株与纯合宽叶雄株进行杂交,得到的子一代雌雄个体之间自由交配,统计子二代的表型及比例。若位于常染色体上,那么bb×BB,子一代全为Bb,子一代自由交配,子二代基因型及比例为B_:bb=3:1;若位于X染色体上,那么XbXb×XBY,子一代全为XBXb、XbY,子一代自由交配,子二代基因型及比例为XBXb:XbXb:XBY:XbY=1:1:1:1;若基因B/b是位于位于性染色体的同源区段上,那么XbXb×XBYB,子一代为XBXb、XbYB,子一代自由交配,子二代基因型及比例为XBXb:XbXb:XBYB:XbYB=1:1:1:1。因此,若子二代不论雌雄,宽:窄=3:1,则基因B/b是位于常染色体上;若子二代不论雌雄,宽:窄=1:1,则基因B/b是位于X染色体上;若子二代雌性宽:窄=1:1,雄性全为宽叶,则基因B/b是位于性染色体的同源区段上。
(3)①Y染色体的SR被高度甲基化修饰,会抑制RNA聚合酶与性别决定基因的启动子结合,进而抑制基因表达;这种甲基化修饰能遗传给后代(表观修饰可通过生殖细胞传递)。
②从进化的角度分析,这种重组抑制对Yh染色体产生的积极影响和消极影响有: 积极影响:防止Y染色体与X染色体发生重组,保持Y染色体上性别决定基因的稳定性; 消极影响:降低Y染色体的遗传多样性,可能导致有害突变积累。选项
研究方法
实验处理
实验结论
A
临床观察法
比较糖尿病患者与健康人胰腺结构的差异
胰腺分泌的胰岛素不足是糖尿病的病因
B
提取注射法
将结扎胰管后萎缩胰腺提取物,注射给患糖尿病的狗
胰腺的胰岛能分泌一种降低血糖的物质
C
腺体切除法
切除健康狗的胰腺,观察其尿液成分及生活状态的变化
胰腺能分泌促进糖原合成的激素
D
口服实验法
将健康胰腺研磨制成饲料,饲喂患糖尿病的狗
口服胰岛素提取物可以有效治疗糖尿病
组别
①
②
③
④
⑤
⑥
基因型(♂)
+/+
+/+
+/+
-/-
-/-
-/-
基因型(♀)
+/+
+/-
-/-
+/+
+/-
-/-
平均窝产仔数/只
7.5
7.4
0
76
7.4
0
相关试卷
这是一份安徽省2025_2026学年高三生物上学期12月月考试题含解析,共20页。试卷主要包含了本试卷分选择题和非选择题两部分,本卷命题范围等内容,欢迎下载使用。
这是一份安徽省部分学校2025_2026学年高三生物上学期12月月考试题A卷含解析,共21页。
这是一份安徽省皖江名校联盟2025-2026学年高三上学期12月月考生物试题(Word版附解析),文件包含安徽“皖江名校联盟”2025-2026学年高三上学期质量检测生物试题Word版含解析docx、安徽“皖江名校联盟”2025-2026学年高三上学期质量检测生物试题Word版无答案docx等2份试卷配套教学资源,其中试卷共31页, 欢迎下载使用。
相关试卷 更多
- 1.电子资料成功下载后不支持退换,如发现资料有内容错误问题请联系客服,如若属实,我们会补偿您的损失
- 2.压缩包下载后请先用软件解压,再使用对应软件打开;软件版本较低时请及时更新
- 3.资料下载成功后可在60天以内免费重复下载
免费领取教师福利

