





安徽省部分学校2025-2026学年高三上学期12月月考生物(A卷)试题(Word版附解析)
展开 这是一份安徽省部分学校2025-2026学年高三上学期12月月考生物(A卷)试题(Word版附解析),文件包含安徽省部分学校2025-2026学年高三上学期12月月考生物试题A卷Word版含解析docx、安徽省部分学校2025-2026学年高三上学期12月月考生物试题A卷Word版无答案docx等2份试卷配套教学资源,其中试卷共29页, 欢迎下载使用。
1.答题前,考生务必将自己的姓名、考生号填写在试卷和答题卡上,并将考生号条形码粘贴在
答题卡上的指定位置。
2.回答选择题时,选出每小题答案后,用铅笔把答题卡对应题目的答案标号涂黑。如需改动,
用橡皮擦干净后,再选涂其他答案标号。回答非选择题时,将答案写在答题卡上。写在本试
卷上无效。
3.考试结束后,将本试卷和答题卡一并交回。
一、选择题:本题共 15 小题,每小题 3 分,共 45 分。在每小题给出的四个选项中,只有一
项是符合题目要求的。
1. 科学家发现溶酶体的标志酶——酸性磷酸酶(如胞嘧啶单核苷酸酶)可存在于高尔基体的网状结构 TGN
中。下列有关叙述或推测不合理的是( )
A. 溶酶体与高尔基体均是含有单层生物膜的结构
B. 溶酶体酶可水解糖类、蛋白质,但不能水解核苷酸
C. 溶酶体内部环境呈酸性,有利于酸性水解酶发挥作用
D. TGN 形成的囊泡可与溶酶体膜融合,使溶酶体膜面积增大
2. 关于“探究酵母菌细胞呼吸的方式”的实验,下列叙述正确的是( )
A. 酵母菌是兼性厌氧菌,因此可用来研究细胞呼吸的不同方式
B. 该实验要在黑暗条件下进行,防止光对酵母菌呼吸作用产生影响
C. 实验中可根据溴麝香草酚蓝溶液是否变黄来检测酵母菌细胞呼吸的方式
D. 用酸性重铬酸钾溶液检测酒精时,酵母菌培养液中的葡萄糖不会干扰检测结果
3. 在人体肠道内寄生 痢疾内变形虫能够吞噬人体细胞,可引起阿米巴痢疾。下列有关叙述错误的是( )
A. 痢疾内变形虫具有由核膜包被的细胞核
B. 可通过荧光标记痢疾内变形虫来观察胞吞过程
C. 痢疾内变形虫“吃掉”肠壁组织细胞的过程与膜蛋白无关
D 痢疾内变形虫可通过饮食传播,讲究个人卫生可预防阿米巴痢疾
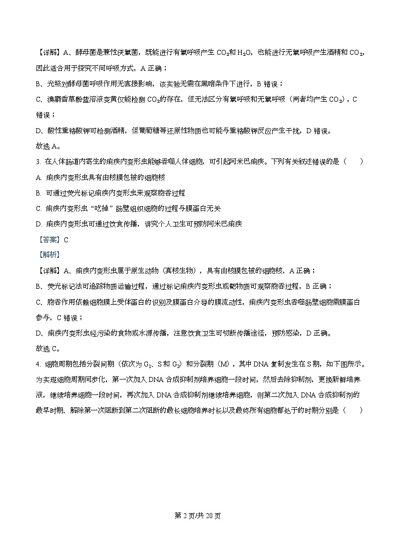
4. 细胞周期包括分裂间期(依次为 G1、S 和 G2)和分裂期(M),其中 DNA 复制发生在 S 期,如下图所示。
为实现细胞周期同步化,第一次加入 DNA 合成抑制剂培养细胞一段时间,然后去除抑制剂,更换新鲜培养
液,继续培养细胞一段时间,再次加入 DNA 合成抑制剂继续培养细胞,则第二次加入 DNA 合成抑制剂的
最早时期、解除第一次阻断到第二次阻断的最长细胞培养时长以及最终所有细胞都处于的时期分别是( )
第 1页/共 9页
A. 在所有细胞进入 G2 期后、a+c+d、G1/S 交界处
B. 在所有细胞到达 S 期终点前、a+b+c+d、G1/S 交界处
C. 在所有细胞到达 G1 期终点前、b+c+d、M/G1 交界处
D. 在所有细胞进入 G2 期后、b、G1/S 交界处
5. 用 2ml·L-1 的乙二醇溶液(甲组)和 2ml·L-1 的蔗糖溶液(乙组)分别浸泡某种植物细胞。下列有关
叙述错误的是( )
A. 甲、乙两组都能观察到细胞的质壁分离现象
B. 延长实验时间,滴加清水后乙组细胞一定可以复原
C. 原生质体变小的过程中,甲组细胞的失水速率小于乙组
D. 甲组细胞的原生质体先变小后变大与乙二醇的自由扩散相关
6. 葡萄籽中的 PCC1(原花青素 C1)能加速机体内衰老细胞的凋亡,具有延缓衰老的功效。研究人员利用
动物细胞培养技术探究 PCC1 的抗衰老作用,其结果如下图所示(图中“-”表示不添加,“+”表示添加)。
下列有关叙述或推测最合理的是( )
第 2页/共 9页
A. 细胞凋亡是细胞正常代谢活动受损而引起的细胞死亡
B. PCCI 可能会抑制正常细胞的凋亡基因表达来维持机体稳定
C. PCC1 可能会使衰老细胞的自由基水平进一步升高,以特异性诱导其凋亡
D. 若将 PCC1 用于人类抗衰老治疗,则可大量摄入葡萄籽提取物以增强治疗效果
7. 细胞毒性脑水肿是由于脑缺氧导致的细胞代谢活动受损,脑细胞膜上的钠钾泵功能衰竭,造成脑细胞内
离子稳态失衡、水分异常积聚。下列有关叙述错误的是( )
A. 脑缺氧使能量供应不足,导致钠钾泵功能衰竭
B. 钠钾泵功能衰竭会导致脑细胞内液渗透压升高
C. 细胞毒性脑水肿可以通过静脉输注高渗溶液来缓解
D. 缺氧时脑细胞内乳酸脱氢酶活性增强,导致细胞内 pH 上升
8. 大脑皮层是调节机体活动的最高级中枢。下列有关叙述正确的是( )
A. 大脑皮层是主要由神经元胞体及其轴突构成的薄层结构
B. 大脑皮层可通过使交感神经兴奋来有意识地促进排尿
C. 大脑皮层代表区的位置与机体各部分均呈倒置关系
D. 条件反射的消退是大脑皮层建立新联系的学习过程
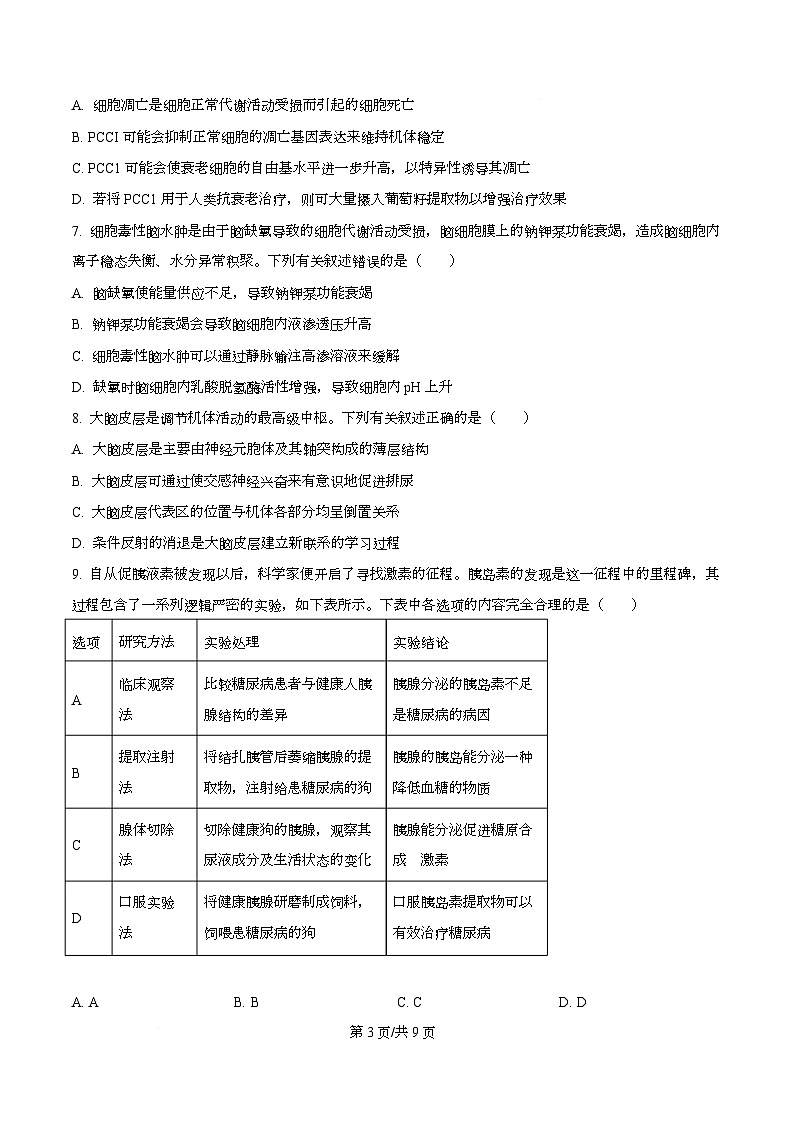
9. 自从促胰液素被发现以后,科学家便开启了寻找激素的征程。胰岛素的发现是这一征程中的里程碑,其
过程包含了一系列逻辑严密的实验,如下表所示。下表中各选项的内容完全合理的是( )
选项 研究方法 实验处理 实验结论
临床观察 比较糖尿病患者与健康人胰 胰腺分泌的胰岛素不足 A
法 腺结构的差异 是糖尿病的病因
提取注射 将结扎胰管后萎缩胰腺的提 胰腺的胰岛能分泌一种 B
法 取物,注射给患糖尿病的狗 降低血糖的物质
腺体切除 切除健康狗的胰腺,观察其 胰腺能分泌促进糖原合 C
法 尿液成分及生活状态的变化 成 激素
口服实验 将健康胰腺研磨制成饲料, 口服胰岛素提取物可以 D
法 饲喂患糖尿病的狗 有效治疗糖尿病
A. A B. B C. C D. D
第 3页/共 9页
10. 免疫器官、免疫细胞和免疫活性物质是免疫调节 结构与物质基础。下列有关叙述正确的是( )
A. 免疫细胞分泌的细胞因子过多可能会破坏免疫系统的功能
B. 骨髓是 B 细胞、树突状细胞等的发生地,但不是 T 细胞的
C. 某患者被诊断为肿瘤,这主要与其免疫自稳功能低下有关
D. HIV 会攻击免疫系统,故不能通过抗体检测来诊断艾滋病
11. 针灸是我国传统医学治病方法之一,针灸对“穴位有讲究,轻重不一样”。图 1、图 2 分别表示用细针
和粗针进行针灸治疗时,针刺部位附近神经末梢的电位变化(阈电位是指能够触发动作电位产生的临界膜
电位值)。下列有关叙述正确的是( )
A 若针灸刺破血管,会导致血液流入毛细淋巴管引起组织水肿
B. 粗针刺激引起膜内外电位差超过阈电位,可产生动作电位
C. 细针刺激不能改变神经元对 Na+的通透性,从而维持静息状态
D. 若增加粗针刺激的力度,会导致图 2 中 a 点的峰值增加
12. 植物可以通过改变叶角(叶片与茎之间的夹角)来响应外部光照强度。研究发现,油菜素类固醇(一种
植物激素,与油菜素内酯的生理作用类似)在调节叶角中起关键作用,某突变体植株的叶角增大,叶片伸
展较平展。下列有关叙述正确的是( )
A. 油菜素类固醇从产生部位到作用部位的运输方式是极性运输
B. 推测该突变体植株不能产生油菜素类固醇或对其敏感性降低
C. 推测与正常植株相比,该突变体植株更适合生长在强光环境下
D. 大豆、玉米套种时,外源喷施适宜浓度油菜素类固醇有利于大豆增产
13. 小鼠性成熟后,初级卵母细胞中的 PDE3A 酶被激活,催化 cAMP 水解,促使停滞的初级卵母细胞恢复
减数分裂。为探究 PDE3A 基因对小鼠生殖的影响,利用不同 PDE3A 基因型小鼠进行杂交实验,结果如下
表。下列叙述错误的是( )
第 4页/共 9页
组别 ① ② ③ ④ ⑤ ⑥
基因型(♂) +/+ +/+ +/+ -/- -/- -/-
基因型(♀) +/+ +/- -/- +/+ +/- -/-
平均窝产仔数/只 7.5 7.4 0 7.6 7.4 0
注:“+/+”表示野生型(含两个正常 PDE3A 基因);“+/-”表示杂合突变型(含一个正常 PDE3A 基因);
“-/-”表示纯合突变型(不含正常 PDE3A 基因)。
A. 小鼠卵母细胞的减数分裂具有不连续性,受 cAMP 浓度调控
B. 卵母细胞内的 PDE3A 基因复制发生在减数分裂Ⅰ前的间期
C. 若雌雄杂合突变型小鼠交配,子代中不育个体的比例为 1/4
D. 给组③的初级卵母细胞注射 PDE3A 酶,可提高其窝产仔数
14. 赫尔希和蔡斯在研究 T2 噬菌体侵染大肠杆菌的实验中,搅拌、离心后得到上清液和沉淀物,检测上清
液中的放射性,结果如下图所示。下列叙述正确的是( )
A. 用含 32P 和 35S 的培养基分别培养 T2 噬菌体和大肠杆菌
B. 该实验方法可追踪子代噬菌体的 DNA 和蛋白质的位置变化
C. 若延长保温培养时间,则细胞外 32P 和 35S 的放射性均会增加
D. 该实验结果说明 T2 噬菌体的 DNA 进入细菌,蛋白质没有进入
15. 已知甲病、乙病均为单基因遗传病,两种遗传病的相关基因独立遗传且互不影响。图 1 为某家系的遗传
系谱图(图中某患者的致病原因可能与基因突变有关),图 2 为该家系中有关乙病的基因检测结果(下端为
加样孔,①②表示乙病相关基因)。不考虑 X、Y 染色体的同源区段,下列有关叙述正确的是( )
第 5页/共 9页
A. 甲病为常染色体遗传病,乙病为伴 X 染色体遗传病
B. 乙病致病基因是由正常基因发生碱基对缺失形成的
C. Ⅱ-4 与Ⅱ-5 再生育时,孩子正常的概率为 3/8
D. Ⅲ-1 的乙病致病基因可能最终来源于 I-2
二、非选择题:本题共 5 小题,共 55 分。
16. 某些植物(如甘蔗、玉米、高粱等)除了具有卡尔文循环外,还存在另一个固定 CO2 的途径,该类型
植物称为 C4 植物,C4 植物固定 CO2 的途径为 C4 途径,如图 1 所示(酶 2 是 C3 植物和 C4 植物共有的)。
图 2 表示在相同光照强度下,CO2 浓度对 C3 植物和 C4 植物的影响。回答下列问题:
(1)20 世纪 40 年代,科学家卡尔文用 14CO2 供小球藻进行光合作用,探明了 CO2 中的碳转化为有机物中
的碳的途径是______;C3 植物的卡尔文循环发生在叶肉细胞的______(填具体场所)。
(2)据图 1 分析,C4 植物的 CO2 固定发生在______细胞中,固定 CO2 的物质(受体)是______。
(3)在夏季干旱的条件下,正午时玉米会因气孔开度降低而使 CO2 吸收减少,但其光合速率却并未降低,
从酶的角度分析,其原因可能是____________。小麦在夏季干旱条件下,正午时分其光合速率会明显下降,
推测小麦属于______(填“C3 植物”或“C4 植物”)。
(4)CO2 补偿点是指植物光合作用吸收的 CO2 量与呼吸作用释放的 CO2 量相等时的环境 CO2 浓度。图 2
中 C3 植物的 CO2 补偿点______(填“大于”“等于”或“小于”)C4 植物。若将长势基本相同的两种植
物(C3 植物和 C4 植物)各一株置于同一密闭容器中,实验开始时,容器中 CO2 浓度为 C 点对应的 CO2 浓
度,其余条件适宜,培养过程中先停止生长的是______,原因是________________。
17. 内环境稳态是机体进行正常生命活动的必要条件。机体内体温调节、水盐调节和血压调节等部分生命活
动的调节路径如下图所示(图中①~④表示相关激素)。据图回答下列问题:
第 6页/共 9页
(1)当体温降低时,兴奋传至结构 A,经一系列调节作用使体温升高,其中结构 A 是指______,激素③的
主要生理作用是____________。
(2)因机体大量出汗,细胞外液的渗透压升高,下丘脑中的______(填图中字母)细胞兴奋,促使神经垂
体释放的激素①______增加,而减少了尿量的排出,该过程存在______反馈。
(3)当机体血压升高时,兴奋传递到心血管中枢(延髓),通过______(填“交感神经”或“副交感神经”)
支配心脏等活动,从而使血压下降。在调节血压的过程中,自主神经系统对血管活动的主要调节途径是
____________,从而使血压下降。
(4)机体血压的调节除神经调节外,还可能存在体液调节,请列举出一种参与血压调节的激素,并简述其
可能的作用:___________。
18. 支原体肺炎是由肺炎支原体感染引起的,多发于儿童和青少年,具有一定的传染性。图 1 表示免疫细胞
对肺炎支原体入侵机体后的免疫应答过程。研究发现,支原体感染会影响小鼠的采食量,采食量减少会促
进脂肪分解,产生β—羟基丁酸(BHB)为机体供能。图 2 为支原体感染小鼠的 BHB 含量、葡萄糖含量和
采食量随时间的变化,以及 BHB 对小鼠免疫细胞及细胞因子的影响,回答下列问题:
第 7页/共 9页
(1)肺炎支原体侵入机体后,免疫细胞依靠细胞表面的______识别肺炎支原体。图 1 中细胞④的激活需
要____________提供信号。
(2)图 1 中物质③表示______。在细胞免疫过程中,物质③的主要作用是____________。
(3)分析图 2,BHB 含量和葡萄糖含量、采食量的相对值均呈负相关的原因是____________。
(4)据图 2 分析,CD4+T 细胞最可能属于____________(填“辅助性 T 细胞”或“细胞毒性 T 细胞”);
采食减少能提高免疫防御能力的机制可能是____________。
19. 我国育种工作者利用普通小麦、华山新麦草和六倍体小黑麦培育高抗条锈病八倍体小黑麦品系的过程如
图 1,图中 A、B、D、N、R 分别表示不同的染色体组,每个染色体组均含有 7 条染色体。回答下列问题:
(1)育种工作者培育高抗条锈病八倍体小黑麦品系利用的生物学原理主要是______;图 1 的甲→乙过程中,
应用秋水仙素处理甲的______(填“萌发的种子”“幼苗”或“萌发的种子或幼苗”),乙在形成配子的过
程中,处于减数分裂Ⅱ后期的细胞含有______条染色体。
(2)图 1 中丙经减数分裂形成的配子中染色体数目范围为______条,形成的配子中染色体数目不等的原因
是____________。
(3)抗小麦条锈病基因 Y 对易感小麦条锈病基因 y 为显性,基因 Y 和 y 的部分碱基序列如图 2 所示(起
始密码子有 AUG、GUG,终止密码子有 UAA、UAG、UGA)。请结合图 2,阐述基因 y 控制的性状为“易
第 8页/共 9页
感小麦条锈病”的分子机制:____________。
20. 某种番木瓜(通常为雌雄异株)的抗病(R)对易感病(r)为显性,叶片深绿(A)对浅绿(a)为显性,
其中抗病基因 R 纯合会使浅绿个体致死,含易感病基因 r 的花粉有 50%不育。两对等位基因均位于常染色体
上且独立遗传。回答下列问题:
(1)现有基因型均为 AaRr 的雌雄植株杂交,F1 中抗病深绿、易感病深绿、抗病浅绿、易感病浅绿的比例
为______。若将 F1 中易感病深绿雌株与抗病浅绿雄株杂交,则后代中表型为易感病深绿的植株所占比例为
______。
(2)番木瓜的叶片形态有宽叶(B)和窄叶(b)两种。现有若干纯合的表型不同的雌雄植株。请设计简单
的杂交实验,探究基因 B/b 是位于常染色体上、X 染色体上还是位于性染色体的同源区段上。
①实验思路:__________________。
②预期结果及结论:__________。
(3)番木瓜的 Yh 性染色体演化自 4000 年前的 Y 染色体,Y 和 Yh 性染色体的存在使番木瓜同时拥有了雌
雄异株和雌雄同株两类生殖体系。Yh 染色体性别决定区(SR)被高度甲基化修饰,这种修饰不仅抑制了性
别决定基因的表达,还能有效抑制该区域与 X 染色体发生重组。
①Yh 染色体的 SR 被高度甲基化修饰,可能会抑制______与性别决定基因的启动子结合,从而抑制该基因
的表达;这种修饰______(填“能”或“不能”)遗传给后代。
②从进化的角度分析,这种重组抑制对 Yh 染色体产生的积极影响和消极影响有____________(各答出 1 点)。
相关试卷 更多
- 1.电子资料成功下载后不支持退换,如发现资料有内容错误问题请联系客服,如若属实,我们会补偿您的损失
- 2.压缩包下载后请先用软件解压,再使用对应软件打开;软件版本较低时请及时更新
- 3.资料下载成功后可在60天以内免费重复下载
免费领取教师福利 
.png)




