搜索
      上传资料 赚现金

      陕西省安康市高新中学2025_2026学年高二上学期1月月考生物试题(文字版,含答案)

      • 383.17 KB
      • 2026-01-21 16:39:25
      • 23
      • 0
      • 教习网7094983
      加入资料篮
      立即下载
      陕西省安康市高新中学2025_2026学年高二上学期1月月考生物试题(文字版,含答案)第1页
      高清全屏预览
      1/9
      陕西省安康市高新中学2025_2026学年高二上学期1月月考生物试题(文字版,含答案)第2页
      高清全屏预览
      2/9
      陕西省安康市高新中学2025_2026学年高二上学期1月月考生物试题(文字版,含答案)第3页
      高清全屏预览
      3/9
      还剩6页未读, 继续阅读

      陕西省安康市高新中学2025_2026学年高二上学期1月月考生物试题(文字版,含答案)

      展开

      这是一份陕西省安康市高新中学2025_2026学年高二上学期1月月考生物试题(文字版,含答案),共9页。试卷主要包含了选择题,非选择题等内容,欢迎下载使用。
      考生注意:
      答题前,考生务必将自己的姓名、考生号填写在试卷和答题卡上,并将考生号条形码粘贴在答题卡上的指定位置。
      回答选择题时,选出每小题答案后,用铅笔把答题卡对应题目的答案标号涂黑。如需改动,用橡皮擦干净后,再选涂其他答案标号。回答非选择题时,将答案写在答题卡上。写在本试卷上无效。
      考试结束后,将本试卷和答题卡一并交回。
      一、选择题:本题共16小题,每小题3分,共48分。在每小题给出的四个选项中,只有一项是符合题目要求的。
      1. 某品牌草莓味果奶的配料包括水、白砂糖(蔗糖)、全脂奶粉(含酪蛋白)、浓缩草莓汁、羧甲基纤维素钠(纤维素衍生物)、葡萄糖酸锌、维生素B6(水溶性维生素)等。饮用该果奶后,会出现在内环境中的成分是
      A. 水、酪蛋白
      B. 葡萄糖、蔗糖
      C. 锌离子、维生素B6
      D. 羧甲基纤维素钠、乳酸
      2. 某同学参加面试时因过度紧张引起深呼吸,机体排出过多CO2从而引发“呼吸性碱中毒”,出现麻木、头晕等症状。下列叙述错误的是
      A. “呼吸性碱中毒”时,该同学的血浆pH可能会稍大于7.45
      B. “呼吸性碱中毒”时,该同学组织液中的CO2浓度高于组织细胞中的
      C. 可通过有意识地减慢呼吸或吸入含CO2的气体来缓解“呼吸性碱中毒”
      D. CO2作为人体细胞呼吸的代谢产物,可作为体液因子参与内环境稳态的调节
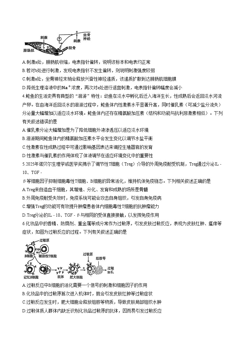
      3. 如图为蛙的坐骨神经—腓肠肌标本,将其置于生理溶液中进行实验,电表两极均置于坐骨神经表面。对a处进行适宜刺激,观察到电表指针偏转,腓肠肌收缩。下列有关叙述错误的是
      A.刺激a处,腓肠肌收缩,电表指针偏转,说明该标本和电表均正常
      B.若对b处进行刺激,发现电表指针不发生偏转,则说明刺激强度较弱
      C.刺激a处,坐骨神经末梢会释放兴奋性神经递质,该递质扩散到达腓肠肌细胞膜
      D.降低生理溶液中的Na+浓度,再次对a处进行适宜刺激,电表指针偏转幅度会减小
      4.鲑鱼的生活史具有典型的“洄游”特性:幼鱼在淡水中孵化后迁入海洋生长,性成熟后会返回淡水河流产卵。在由海洋返回淡水的洄游过程中,鲑鱼体内性激素水平显著升高,同时催乳素(可减少盐分流失)分泌量大幅增加以适应淡水环境。鲑鱼体内还存在精氨酸加压素(结构和功能与抗利尿激素相似)。下列有关叙述错误的是
      A.催乳素分泌大幅增加是为了降低细胞外液渗透压以适应淡水环境
      B.洄游期间鲑鱼体内的精氨酸加压素水平会发生变化以调节水盐平衡
      C.性激素在性成熟过程中可通过影响基因表达来调控生殖器官的发育
      D.性激素与催乳素的作用体现了体液调节在适应环境变化中的重要性
      5.2025年诺贝尔生理学或医学奖揭示了调节性T细胞(Treg)介导的外周免疫耐受机制,Treg通过分泌IL - 10、TGF - β等细胞因子抑制细胞毒性T细胞、B细胞的异常活化,维持机体免疫稳态。下列相关叙述正确的是
      A.Treg来自造血干细胞,其增殖、分化、发育和成熟的场所是骨髓
      B.外周免疫耐受失效时,免疫系统可能会攻击自身组织,引发自身免疫病
      C.增强Treg的功能可有效提升肿瘤患者体内细胞毒性T细胞的抗肿瘤能力
      D.Treg分泌的IL - 10、TGF - β与相同的受体直接接触,以发挥免疫作用
      6.化妆品中的香精、防腐剂、重金属等成分常作为过敏原,引发皮肤过敏反应,表现为皮肤红肿、瘙痒等症状,如图为过敏反应的过程。下列有关叙述正确的是
      A.过敏反应中B细胞的活化需要一个信号的刺激和细胞因子的作用
      B.化妆品中的过敏原首次进入机体时,就会引发皮肤红肿等过敏症状
      C.过敏反应发生时,肥大细胞会释放组胺等物质,导致皮肤局部组织水肿
      D.过敏体质人群体内缺乏识别化妆品过敏原的抗体,因而易引发过敏反应
      7. 胺鲜酯是农业生产中广泛应用的植物生长调节剂,其作用机制是提高植物过氧化物酶、硝酸还原酶的活性及叶绿素含量,促进细胞分裂和根系发育,增强抗逆能力。下列有关叙述错误的是
      A. 胺鲜酯属于人工合成的植物生长调节剂,通过调控酶活性等途径影响植物生理过程
      B. 胺鲜酯提高叶绿素含量,可增强植物光反应强度,进而提高光合速率和有机物积累量
      C. 在调控细胞分裂方面,胺鲜酯与细胞分裂素具有协同作用,而与脱落酸的作用相抗衡
      D. 胺鲜酯可促进细胞内抗逆基因的表达,并为细胞提供能量,以增强植物的抗逆能力
      8. 入冬以来,候鸟陆续飞抵黄河湿地,三门峡黄河湿地保护区中越冬天鹅数量已突破1.3万只,洛阳孟津境内北汝河湿地公园观测到11只大鸨、36只黑鹳。下列有关叙述正确的是
      A. 入冬以来三门峡湿地保护区中候鸟种群数量变化主要由迁入率和迁出率决定
      B. 气温、食物均属于影响大天鹅、大鸨、黑鹳等种群数量变化的密度制约因素
      C. 洛阳孟津境内湿地公园中大鸨和黑鹳的种群数量呈周期性的“S”形增长
      D. 若要调查北汝河湿地公园的黑鹳种群密度,最简单的方法是标记重捕法
      9. 近年来,河南、陕西等地大力推进“绿水青山”建设,多地建立了人工湖泊生态系统。某人工湖泊中草鱼的种群数量变化受幼鱼投放量、饲料补充、水质等因素影响。下列说法错误的是
      A. 若投放初期饲料充足、无天敌,草鱼种群数量可能近似呈“J”形增长
      B. 随着草鱼数量增加,种内竞争加剧,可能导致种群增长速率下降
      C. 向湖泊中大量投入饲料即可最大限度地提高草鱼的环境容纳量
      D. 若向湖泊中引入草鱼的天敌(如鳜鱼),可能会降低草鱼的K值
      10. 研究者对某自然保护区的落叶阔叶林调查时发现,群落内栓皮栎、五角枫等高大乔木占据上层空间,其下方分布着黄栌、山梅花等灌木,地面层则有披针叶苔草、玉竹等草本植物;随着海拔升高,上层空间中栓皮栎的盖度(指植物垂直投影的面积占样地面积的百分比)逐渐降低,五角枫的盖度逐渐增加。下列有关叙述正确的是
      A. 森林中乔木、灌木、草本的分层分布体现了群落的水平结构
      B. 海拔变化导致的乔木种类盖度差异属于群落的垂直分层
      C. 随海拔升高栓皮栎盖度降低,说明其不再是群落的优势种
      D. 该群落中各层植物的分布格局有利于充分利用阳光等资源
      11. 黄河湿地自然保护区是我国北方重要的天然湿地生态系统,孕育了芦苇、香蒲、白鹭、鲤鱼等多种生物。下列有关叙述错误的是
      A. 白鹭与鲤鱼适应该湿地环境的方式不尽相同
      B. 该湿地群落区别其他群落的重要特征是物种丰富度
      C.芦苇与香蒲之间存在种间竞争关系,二者生态位不完全相同D.夏季湿地生物种类繁多,冬季部分鸟类南迁,体现了群落的季节性
      12.某食物链可以跨越不同生境,如水生植物→水蚤→蜻蜓幼虫→小鱼→翠鸟。其中,翠鸟既
      会在水域附近捕食小鱼,也会在周边森林中捕食其他小型昆虫。下列有关叙述正确的是
      A.该食物链中水生植物属于生产者,是生态系统的基石,翠鸟属于五级消费者
      B.跨越生境研究水生植物、小鱼和翠鸟之间的种间关系属于种群层次的研究
      C.小鱼到翠鸟的能量传递效率为10% ~20%,翠鸟的能量来源不完全依赖该食物链
      D.此食物链跨越了水域和森林两种生境,体现了不同生态系统之间存在相互影响
      13.信息传递与生命系统的稳态息息相关。下列有关信息传递的叙述,错误的是
      A.生命系统中个体以下的层次也存在着信息传递
      B.遥控航模模拟天敌来人工驱鸟利用的信息是物理信息
      C.利用人工合成的性外激素诱捕农业害虫属于生物防治
      D.在生态系统中,生物既可作为信息源也可作为信息受体
      14.研究发现,某种雌性害虫对黄色有较强的趋性。某果园在果树侧枝悬挂黄色粘虫板,利用
      该种害虫对黄色的趋性将其粘住致死,从而显著降低了害虫种群密度。下列相关叙述正
      确的是
      A.该方法可以直接降低害虫种群的出生率,从而使害虫种群密度显著降低
      B.害虫数量下降后,果树原本流向害虫的能量不会全部流入下一营养级
      C.该措施可减少害虫摄食,提高能量传递效率,从而增加人类可利用的能量
      D.该方法通过切断果园生态系统的碳循环,使害虫因缺乏碳源而死亡
      15.在“草→虫→鸟”三级食物链中,当草原遭受蝗虫采食后,草原植物可通过合成更多防御性
      次生代谢物增强自身抗性,从而直接降低蝗虫的摄食效率;草原植物的根系分泌物能改善
      土壤微生物环境,间接促进自身生长,进一步巩固食物链的稳定性。下列有关叙述正确
      的是
      A.草原植物通过上述两种方式巩固食物链稳定性,体现了生态系统具有自我调节能力
      B.草原上“草→虫→鸟”构成的生物量金字塔和数量金字塔可能都是上宽下窄的金字塔形
      C.蝗虫摄食效率降低会导致鸟获得的能量减少,从而使鸟数量减少,物种多样性降低
      D.草原植物的根系分泌物能改善土壤微生物环境,间接促进自身生长,这属于负反馈调节
      16.研究人员在长白山同一区域设置“人类低干扰点”和“人类高干扰点”,同步记录东北虎、
      东北豹(合称大型食肉动物)与梅花鹿的日活动节律,结果见图。下列叙述正确的是
      注:①相对活跃度指某时间点出现的次数与全天出现总次数的比值;②重叠度指大型食肉动物和梅花鹿日活动节律的重叠程度。
      A.人类干扰强度会影响生物的种间关系,但对生态位几乎无影响
      B.与低干扰点相比,高干扰点的大型食肉动物在日间的活跃度明显较高
      C.两种干扰程度下梅花鹿活动模式的差异导致其种群数量在高干扰点显著增加
      D.人类高干扰会降低梅花鹿与大型食肉动物的重叠度,不利于大型食肉动物捕食
      二、非选择题:本题共5小题,共52分。
      17.(10分)研究发现,“荫蔽胁迫”是玉米徒长的诱因。玉米中光敏色素(存在非活化态Pr、活化态Pfr两种形式)可通过调控激素通路应对田间“荫蔽胁迫”,其调节茎秆伸长的机制如图所示(“+”表示促进,“-”表示抑制)。回答下列问题:
      (1)研究发现,“赤霉素—生长素通路”是玉米茎秆生长的核心调控路径:赤霉素可 ¯生长素合成,生长素可促进 ¯,以促进茎秆伸长。
      (2)据图分析,玉米应对“荫蔽胁迫”的机制是 ¯。
      (3)基于上述研究,农业生产中缓解玉米荫蔽徒长的合理措施是 ¯(答出1点);玉米种植过程中,遇到连续阴雨天气会影响受粉,用一定浓度的生长素类调节剂处理 ¯(填“能”或“不能”)避免玉米减产。
      (4)该研究还发现:茎秆中过量积累的生长素会 ¯乙烯的合成,而乙烯会抑制细胞的纵向伸长,该调节过程的生物学意义是 ¯(答出1点)。
      18.(10分)在毛囊生长期,Cas6由周围细胞(如毛乳头细胞)分泌,直接作用于毛囊细胞干细胞,诱导其增殖并分化为毛囊细胞,最终形成毛发。在无压力状态下,Cas6的表达不受抑制,能够维持毛囊细胞干细胞的正常活性;过度紧张、焦虑会引发脱发、白发等毛发问题,其调控机制如图所示。回答下列问题:
      (1)途径①和途径②中均需要去甲肾上腺素发挥作用,途径①中去甲肾上腺素属于 ; ; ; ; ; ; ,与途径②中去甲肾上腺素发挥作用的过程相比,途径①所示的调节具有 ; ; ; ; ; ; (答出1点)的特点。
      (2)过度紧张、焦虑会促进去甲肾上腺素的分泌,从而 ; ; ; ; ; ; (填“增强”或“减弱”)黑色素细胞干细胞的功能,导致白发。糖皮质激素可作用于毛乳头细胞的原因是 ; ; ; ; ; ; 。
      (3)某科研小组准备利用以下材料(毛乳头细胞悬液、毛囊细胞干细胞悬液、含糖皮质激素的培养液、Gas6蛋白检测仪、细胞增殖检测试剂、正常培养液等)设计实验证明“糖皮质激素通过抑制毛乳头细胞分泌Gas6蛋白,进而影响毛囊细胞干细胞的增殖”,请完善下面的实验。
      ①先将毛乳头细胞悬液均分为甲(对照组)、乙(实验组)两组, ; ; ; ; ; ; 。
      ②在适宜条件下培养一段时间,收集培养液并用Gas6蛋白检测仪检测两组培养液中Gas6蛋白的含量。
      ③利用收集的两组培养液分别培养毛囊细胞干细胞,一段时间后用细胞增殖检测试剂检测其增殖情况。
      实验结果应为 ; ; ; ; ; ; 。
      若要使该实验更具有说服力,可在上述实验的基础上,另外增设一组实验,实验思路为 ; ; ; ; ; ; 。
      19.(10分)某淡水湖泊生态系统中,单细胞浮游藻类的种群数量变化与水温、光照、营养物质、浮游动物捕食等密切相关。图1为该湖泊中某种单细胞浮游藻类的种群密度随季节变化的曲线,曲线显示其数量在一年中呈现明显的波动特征。回答下列问题:
      (1)种群最基本的数量特征是________,图示曲线属于________模型。图中该浮游藻类的种群密度在________月达到全年峰值。
      (2)据题分析,从5月到6月,该浮游藻类种群密度骤降的原因可能是________________________________________(答出2点);秋冬季节(11~12月),该浮游藻类的种群密度较低,这可能是因为______________________(答出2点)等非生物因素抑制该浮游藻类的代谢和繁殖。
      (3)某同学用培养液培养该浮游藻类,测得其种群数量变化如图2所示。在c点时,该同学用血细胞计数板(400个小方格,体积为1 mm×1 mm×0.1 mm)测量培养液中该浮游藻类的数量,图3表示其中一个视野,若以该中方格的细胞数代表整个计数室中每个中方格该浮游藻类数的平均值,则b点时1 L培养液中约有________个该浮游藻类细胞。与实际活细胞数相比,该计数方法得到的值________(填“偏大”或“偏小”)。
      20.(11分)在黄土高原生态恢复中,人们常采取针对性人工干预措施,在裸地种植沙棘(固氮植物)以改善土壤肥力,在坡地修建梯田以减少水土流失,进而促进植物生长与物种定居。回答下列问题:
      (1)在上述人工干预措施下,黄土高原裸地区域的群落演替速度与自然演替相比会________(填“加快”“减慢”或“不变”),理由是________________________________________;演替过程中,群落的物种丰富度会逐渐________(填“增加”“减少”或“不变”),根本原因是人工干预改善了______________________(答出1点)等环境条件,为更多物种定居提供了可能。
      (2)黄土高原群落中存在爬行动物蜥蜴,蜥蜴表皮外有角质鳞片,且会以固态尿酸盐的形式排泄含氮废物,这是为了______________________。
      (3)在黄土高原的沙棘林中,蚜虫大量聚集于沙棘嫩枝与叶片背面,以吸取植物汁液为生。
      蚜虫分泌物会吸引蚂蚁前来取食,蚂蚁会主动攻击前来捕食蚜虫的瓢虫、草蛉幼虫等。
      ①结合上述信息描述蚜虫的生态位:____________________________________
      ________________________(答出2点)。
      ②草蛉幼虫和瓢虫的生态位存在差异,这种差异可避免________________,提高
      群落对资源的利用率;随着演替进行,群落发展到一定阶段后,每种生物都占据着相对
      稳定的生态位,这是群落中______________________的结果。
      21.(11分)某大型淡水湖入湖河口形成了碟形湖,丰水期碟形湖区与主湖区湖水相连,枯水
      期碟形湖区与主湖区水流隔断(见图1),该过程中碟形湖生态系统的功能发生显著变化。
      回答下列问题:
      (1)枯水期,碟形湖区与主湖区水流隔断后,碟形湖区内水生植物大量繁殖,死亡后被微生
      物分解,导致水体中________(填“O₂”或“CO₂”)含量下降,进而影响鱼类等生物的
      生存。该过程中,微生物通过________将水生植物的有机物分解为无机物,同时将
      有机物中的部分化学能以热能形式释放,这体现了生态系统的________________
      功能。
      (2)丰水期浮游植物生物量更高,其固定的太阳能主要通过________________向高营
      养级传递;枯水期该通道受阻,更多能量储存在________________中,导致沉积物
      总氮量________(填“升高”“降低”或“基本不变”)。
      (3)碟形湖中的鲈鱼以鲫鱼为食,鲫鱼能根据鲈鱼游动时引起的水纹震动躲避捕食,鲈鱼
      则通过鲫鱼游动时产生的水波频率寻找猎物。鲫鱼感知的“水纹震动”和鲈鱼感知的
      “水波频率”均属于________信息,该信息传递可调节鲈鱼与鲫鱼之间的________
      关系,以维持碟形湖生态系统的平衡与稳定。
      (4)现有以碟形湖中的鲫鱼为代表的某营养级,请补充完善能量流经该营养级的示意图
      (见图2),①~⑤分别表示____________________________________。
      试卷答案
      1.C 2.B 3.B 4.A 5.B
      6.C 7.D 8.B 9.C 10.D
      11.B 12.D 13.B 14.B 15.A
      16.D
      17.(10分)
      (1)促进(1分) 细胞伸长(1分)
      (2)在“荫蔽胁迫”条件下,光敏色素转化为Pfr,Pfr抑制赤霉素的合成,解除对生长素的抑制,生长素促进茎秆伸长(3分)
      (3)合理密植(2分) 不能(1分)
      (4)促进(1分) 防止茎秆过度伸长,有利于植物抗倒伏(1分)
      18.(10分)
      (1)神经递质(1分) 反应迅速、作用时间短暂、作用范围准确(1分)
      (2)减弱(1分) 毛乳头细胞上有糖皮质激素的受体(2分)
      (3)①甲组加入正常培养液,乙组加入含糖皮质激素的培养液(2分)
      ③甲组培养液中Gas6蛋白含量高于乙组,甲组培养的毛囊细胞干细胞增殖情况好于乙组(2分) 用含糖皮质激素的培养液培养毛乳头细胞,一段时间后去除糖皮质激素,检测培养液中Gas6蛋白的含量及毛囊细胞干细胞的增殖情况(1分)
      19.(10分)
      (1)种群密度(1分) 数学(1分) 4(1分)
      (2)水温升高、光照增强、浮游动物捕食增加(2分)
      水温较低、光照较弱(2分)
      (3)1.2×10 (2分) 偏大(1分)
      20.(11分)
      (1)加快(1分) 人工干预措施改善了土壤肥力、减少了水土流失,为群落演替提供了更好的条件(2分) 增加(1分) 土壤肥力(1分)
      (2)减少水分散失(2分)
      (3)①初级消费者,第二营养级(2分)
      ②种间竞争(1分) 物种之间及生物与环境之间协同进化(1分)
      21.(11分)
      (1)0 (1分) 呼吸作用(1分) 物质循环和能量流动(2分)
      (2)食物链(网)(1分) 生物体内(1分) 升高(1分)
      (3)物理(1分) 种间(1分)
      (4)①呼吸作用散失的热能 ②同化量 ③用于生长、发育和繁殖的能量
      ④流向下一营养级 ⑤分解者利用(3分)

      相关试卷

      陕西省安康市高新中学2025_2026学年高二上学期1月月考生物试题(文字版,含答案):

      这是一份陕西省安康市高新中学2025_2026学年高二上学期1月月考生物试题(文字版,含答案),共9页。试卷主要包含了选择题,非选择题等内容,欢迎下载使用。

      陕西省安康市高新中学2025-2026学年高二上学期1月月考生物试题:

      这是一份陕西省安康市高新中学2025-2026学年高二上学期1月月考生物试题,共8页。

      陕西省安康市高新中学2024-2025学年高二下学期6月月考生物试题:

      这是一份陕西省安康市高新中学2024-2025学年高二下学期6月月考生物试题,共8页。

      资料下载及使用帮助
      版权申诉
      • 1.电子资料成功下载后不支持退换,如发现资料有内容错误问题请联系客服,如若属实,我们会补偿您的损失
      • 2.压缩包下载后请先用软件解压,再使用对应软件打开;软件版本较低时请及时更新
      • 3.资料下载成功后可在60天以内免费重复下载
      版权申诉
      若您为此资料的原创作者,认为该资料内容侵犯了您的知识产权,请扫码添加我们的相关工作人员,我们尽可能的保护您的合法权益。
      入驻教习网,可获得资源免费推广曝光,还可获得多重现金奖励,申请 精品资源制作, 工作室入驻。
      版权申诉二维码
      欢迎来到教习网
      • 900万优选资源,让备课更轻松
      • 600万优选试题,支持自由组卷
      • 高质量可编辑,日均更新2000+
      • 百万教师选择,专业更值得信赖
      微信扫码注册
      手机号注册
      手机号码

      手机号格式错误

      手机验证码 获取验证码 获取验证码

      手机验证码已经成功发送,5分钟内有效

      设置密码

      6-20个字符,数字、字母或符号

      注册即视为同意教习网「注册协议」「隐私条款」
      QQ注册
      手机号注册
      微信注册

      注册成功

      返回
      顶部
      学业水平 高考一轮 高考二轮 高考真题 精选专题 初中月考 教师福利
      添加客服微信 获取1对1服务
      微信扫描添加客服
      Baidu
      map