


2025-2026学年山东省九五高中协作体高三上学期12月模拟测试历史试卷(学生版)
展开 这是一份2025-2026学年山东省九五高中协作体高三上学期12月模拟测试历史试卷(学生版),共8页。
1.答卷前,考生务必将自己的姓名、考生号等填写在答题卡和试卷指定位置。
2.回答选择题时,选出每小题答案后,用铅笔把答题卡上对应题目的答案标号涂黑。如需改动,用橡皮擦干净后,再选涂其他答案标号。回答非选择题时,将答案写在答题卡上。写在本试卷上无效。
3.考试结束后,将本试卷和答题卡一并交回。
4.本试卷考试时间为90分钟,满分为100分。
一、选择题:本题共15小题,每小题3分,共45分。在每小题给出的四个选项中,只有一项是符合题目要求的。
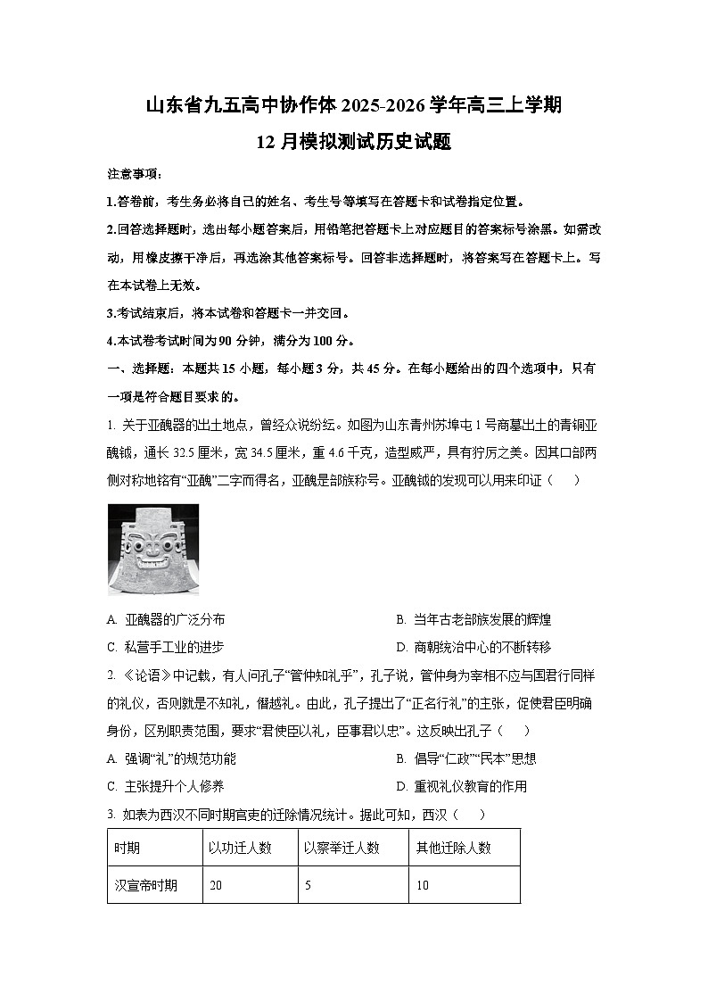
1. 关于亚醜器的出土地点,曾经众说纷纭。如图为山东青州苏埠屯1号商墓出土的青铜亚醜钺,通长32.5厘米,宽34.5厘米,重4.6千克,造型威严,具有狞厉之美。因其口部两侧对称地铭有“亚醜”二字而得名,亚醜是部族称号。亚醜钺的发现可以用来印证( )
A. 亚醜器的广泛分布B. 当年古老部族发展的辉煌
C. 私营手工业的进步D. 商朝统治中心的不断转移
2. 《论语》中记载,有人问孔子“管仲知礼乎”,孔子说,管仲身为宰相不应与国君行同样的礼仪,否则就是不知礼,僭越礼。由此,孔子提出了“正名行礼”的主张,促使君臣明确身份,区别职责范围,要求“君使臣以礼,臣事君以忠”。这反映出孔子( )
A. 强调“礼”的规范功能B. 倡导“仁政”“民本”思想
C. 主张提升个人修养D. 重视礼仪教育的作用
3. 如表为西汉不同时期官吏的迁除情况统计。据此可知,西汉( )
A. 不同时期选官标准差异巨大
B. 察举制逐渐成为主要的选官制度
C. 政绩成为官员考核的主要标准
D. 功劳在官吏迁除中占重要地位
4. 侍御史在两汉分五曹理事,所掌事务大多限于宫中。至西晋,侍御史扩至十三曹,所掌事务也由宫中之务扩及国家政务。这一变化反映出( )
A. 监察体系的完善B. 官僚机构的膨胀
C. 君主权力的削弱D. 国家治理的改进
5. 如表是宋代路级机构中转运司、提点刑狱司、提举常平司的职能(不同时期有所调整)情况。这反映出宋代( )
A. 权力调整聚焦集权需求B. 权力运行追求高效灵活
C. 官员选任程序较为规范D. 机构设置遵循分权制衡
6. 如表为魏源在《海国图志》中提出的“筹海三策”。这些主张( )
A. 蕴含了平等交往的思想B. 体现了近代海权战略
C. 冲击了传统的夷夏观念D. 唤起了国人民族意识
7. 如表为1895年严复在《原强》中的论述。这一论述的出发点是( )
A. 认识西方技术的局限B. 强调实现公正社会的愿景
C. 揭示西方强盛的关键D. 探讨进行社会变革的路径
8. 1906年,山西除了省城太原开始出现半日学堂,隰州广武庄巡检王化源也创立半日学堂,招贫民子弟延师课读,不取学费并附设演讲所。1907-1909年间,学堂从5所增至23所;期间还创办简易识字学塾,允许“用半日学塾之法,或开夜校”。这些措施旨在( )
A. 推动民主革命思想的传播B. 培养专业技术实用人才
C. 适应国家政策的重大调整D. 推进新式教育体系构建
9. 苏区工会建立之初,强调“凡是自己没有生产工具被雇于人而依赖自己的劳力所卖得的工钱为生活者才算是真正的工人”。1932年4月,刘少奇撰文指出:“凡属‘以出卖自己劳动力为生活的主要来源’的工人、职员、雇农、苦力,都是阶级工会的会员成分,都应加入工会。”这一论述的变化( )
A. 旨在促进苏区工人运动发展
B. 适应了民族革命战争的需要
C. 巩固和扩大了革命统一战线
D. 扩大了苏区革命的阶级基础
10. 如表为1978—1984年我国生产性建设和非生产性建设投资情况。这反映出该时期我国( )
A. 经济结构调整成效显著B. 政府逐渐退出宏观调控
C. 基建投资侧重民生改善D. 市场经济激活投资活力
11. 古巴比伦《汉谟拉比法典》规定:“佃租人须将三分之一或二分之一的收获量缴给地主,果园租则提高到三分之二,即栽种者只能自留三分之一;佃种者如耕植得不好,地主可以邻区的高额收成的标准收租。”这说明该法典( )
A. 注重保护私有财产B. 激化奴隶主与奴隶的矛盾
C. 凸显封建地主特权D. 强化经济关系法律规范
12. 如表所列为12—13世纪英国城市发展过程中的一些现象。这反映出( )
A. 民族国家形成条件成熟B. 城市发展冲击封建秩序
C. 城市自治催生民主政治D. 市民阶层主导国家事务
13. 为回应荷兰人格劳秀斯《论海洋自由》中“不论是国家还是个人,都不能在海洋自身上建立任何私有权”的主张,英国法学家塞尔登于1619年完成《海洋封闭论》,提出海洋能够被占有,英国周围的海洋属于英国。这反映出( )
A. 工业资本发展影响海洋观念
B. 航海技术进步推动海权拓展
C. 海外殖民扩张引发海权争端
D. 地缘政治因素决定海洋归属
14. 如图为某一时期欧洲列强在亚洲的殖民地和势力范围分布示意图。这一时期( )
A. 倾销工业品是主要的掠夺手段
B. 中国发起的近代化运动开始起步
C. 列强在亚洲的矛盾进一步激化
D. 印度非暴力不合作运动陷入低谷
15. 1945年10月27日,杜鲁门在《关于美国对外政策基石的声明》中提出:“我们将拒绝承认由任何外国以武力强加于任何国家的任何政府。在某些情况下是不可能阻止用武力去强加这样一个政府的。但美国不承认任何这样的政府。”这一声明旨在( )
A. 保障各国主权独立B. 重塑美国外交形象
C. 遏制共产主义全球扩张D. 推动民族解放运动发展
二、非选择题:本题共5小题,共55分。
16. 奏报制度是清朝国家治理的重要信息渠道,中央据此制定经济政策以维护稳定。阅读材料,回答问题。
一份奏报吴达善自湖广调任陕甘(总督)奏报入境后所见田禾情形云:甘省虽积歉之后,幸夏雨透足,所在秋稼芃勃,梗高穗大。即安定、会宁间有荒芜之地,而已种者亦皆茂硕。今胡麻已获,糜子将成,谷、荍等并次第秀实。其殷户藏积余粮,亦陆续赴集粜售,市价因而渐减。肆中饼餍面重,而值亦不昂。灾民俱闻赈米归,人无菜色,览奏为之稍慰。
乾隆帝看到奏报后,作《甘肃总督吴达善奏报秋收诗以志慰》,诗云:
自春闻沾膏,愿望意并切。诚以灾余地,难再逢歉缺。
夏月屡被泽,犹未敢怡悦。秋熟已登场,报来幸独窃。
米价落大半,兼无租赋折。吾民其少苏,额手天恩彻。
明年亦免租,连稔冀以叠。元气庶可复,西顾廑调燮。
——据《钦定四库全书·御制诗集》
提取材料信息,说明奏报制度在清朝国家治理发挥着重要的信息渠道作用。
17. 阅读材料,回答问题。
《东方杂志》高频名词一览《东方杂志》创办于1904年3月,终于1948年12月,历时近46年,以“启导国民,联络东亚”为宗旨,忠实地记录了历史风云变迁,是名人发表作品的园地。下表为1904—1914年《东方杂志》“科学”语篇的排名前30位的高频名词统计。
——据林天培《〈东方杂志〉“科学”话语研究(1904—1948)》
评析上表对研究《东方杂志》的价值。
18. 阅读材料,回答问题。
一篇人物纪实报道
如图为1955年1月5日《人民日报》刊登的《裴青源为什么会转变》文章节选。
上图对我们了解当时我国社会主义建设有什么帮助?谈谈你的看法。
19. 阅读材料,回答问题。
近代工厂
1764年,英国兰开夏郡的纺织工詹姆斯·哈格里夫斯发明珍妮纺纱机时,其作坊仅能容纳5台机器,每日需6名工人协作,日产棉纱约8磅,且纱线粗细不均。1771年,理查德·阿克莱特在德比郡建立第一座水力纺纱厂,工厂沿河流布局以利用水力驱动机器,厂房可容纳200余台纺纱机,雇佣300多名工人分昼夜两班作业,日产棉纱达300磅,纱线均匀度显著提升。
1825年,英国议会颁布《工厂法》,规定“9—16岁童工每日工作时间不得超过12小时,禁止夜间工作”;1833年修订版进一步明确“工厂需为童工提供每日2小时的文化教育”。但据曼彻斯特商会1841年报告,仍有62%的小型纺织厂存在“童工工作每日14小时、居住环境拥挤肮脏”的情况。
与此同时,工人的时间观念逐渐转变。1780年前后,兰开夏郡工人常因“饮酒误时”被工厂主罚款;1830年,工人联合会发布《致工友书》,呼吁“遵守工厂时钟,珍惜每一分钟劳动时间,以争取合理薪酬”。1851年,英国人口普查显示,城市工人家庭中“拥有个人怀表”的比例从1801年的2%升至35%,许多工人在日记中写道“时钟的滴答声,是家庭生计的保障”。
——据王章辉《英国经济史》、【英】E.P.汤普森《英国工人阶级的形成》等
以“工厂与工人生活”为题,写一则历史短文。(要求:表述成文,叙述完整;立论正确,史论结合;逻辑严密,条理清晰)
20. 阅读材料,回答问题。
舒曼的交响乐
如图为新西兰人大卫·洛创作于1950年5月17日的讽刺漫画。
说明材料反映了当时西欧经济发展的哪些情况。时期
以功迁人数
以察举迁人数
其他迁除人数
汉宣帝时期
20
5
10
汉元帝时期
15
8
12
汉成帝时期
18
7
11
机构
主要职能
转运司
掌一方财政事务,监督、审理地方司法案件,参与行政管理,参与处理民族事务和边防事务等
提点刑狱司
行使地方司法权,管理一路财政权,镇压地方农民起义,举荐及监督地方官员,参与管理地方军政,负责茶、盐、农相关民政事务等
提举常平司
总领一路变法政务,主管常平仓和义仓,赈济灾民,掌领慈善事务,掌盐法、买纳盐场,按察官吏、诉讼等
策略
主张
自守
(一)守外洋不如守海口,守海口不如守内河
(二)调客兵不如练土兵,调水师不如练水勇
攻夷
(一)调夷之仇国以攻夷
(二)师夷之长技以制夷
款夷
(一)听互市各国以款夷
(二)持鸦片初约以通市
今之称西人者,曰彼善会计而已,又曰彼擅机巧而已。不知吾今兹之所见所闻,如汽机兵械之伦,皆其形下之粗迹,即所谓天算格致之最精,亦其能事之见端,而非命脉之所在。其命脉云何?苟扼要而谈,不外于学术则黜伪而崇真,于刑政则屈私以为公而已。
年份
1978年
1979年
1980年
1981年
1982年
1983年
1984年
生产性基本建设投资额/亿元
396.24
365.14
359.28
252.43
302.90
346.44
443.40
非生产性基本建设投资额/亿元
104.75
158.34
199.61
190.48
252.63
247.69
299.75
○城市与封建领主进行斗争,争取城市自治权。
○许多城市通过向国王缴纳金钱获得特许状,从而拥有了自己的市政机构和法律体系。
○城市内的商业活动频繁,市民阶层不断壮大,与农村的经济联系也日益紧密。
词汇
词频
词汇
词频
词汇
词频
学堂
4959
世界
928
议员
601
中国
2124
地方
918
美国
584
学生
1653
法律
873
政治
561
社会
1353
小学
797
道德
557
科学
1129
经费
769
学务
553
日本
1101
人民
740
人类
538
政府
1061
师范
737
宗教
496
教员
995
问题
706
实业
493
学校
952
国民
690
教授
492
国家
950
英国
624
铁路
485
相关试卷
这是一份2025-2026学年山东省九五高中协作体高三上学期12月模拟测试历史试卷(学生版),共8页。
这是一份山东省九五高中协作体2025-2026学年高三上学期12月模拟测试历史试题(高考模拟),共8页。
这是一份2025-2026学年九五高中协作体·山东2026届高三(上)12月质量检测(九五联考)历史试卷(含答案),共9页。
相关试卷 更多
- 1.电子资料成功下载后不支持退换,如发现资料有内容错误问题请联系客服,如若属实,我们会补偿您的损失
- 2.压缩包下载后请先用软件解压,再使用对应软件打开;软件版本较低时请及时更新
- 3.资料下载成功后可在60天以内免费重复下载
免费领取教师福利 







