


2026届黑龙江省绥化市重点中学高三下学期一模考试物理试题含解析
展开 这是一份2026届黑龙江省绥化市重点中学高三下学期一模考试物理试题含解析,共14页。
2.答题前,认真阅读答题纸上的《注意事项》,按规定答题。
一、单项选择题:本题共6小题,每小题4分,共24分。在每小题给出的四个选项中,只有一项是符合题目要求的。
1、2026届我国或将成为全球唯一拥有空间站的国家。若我国空间站离地面的高度是同步卫星离地面高度的,同步卫星离地面的高度为地球半径的6倍。已知地球的半径为R,地球表面的重力加速度为g,则空间站绕地球做圆周运动的周期的表达式为( )
A.
B.
C.
D.
2、如图所示,A、B两个质量相等的小球,分别从同一高度、倾角分别为、的光滑斜面顶端由静止自由滑下。在小球从开始下滑到到达斜面底端的过程中,下列判断正确的是( )
A.A球和B球到达斜面底端的速度大小不相等
B.A球重力做功的平均功率比B球重力做功的平均功率小
C.A球运动的加速度比B球运动的加速度大
D.A球所受重力的冲量大小比B球所受重力的冲量大小小
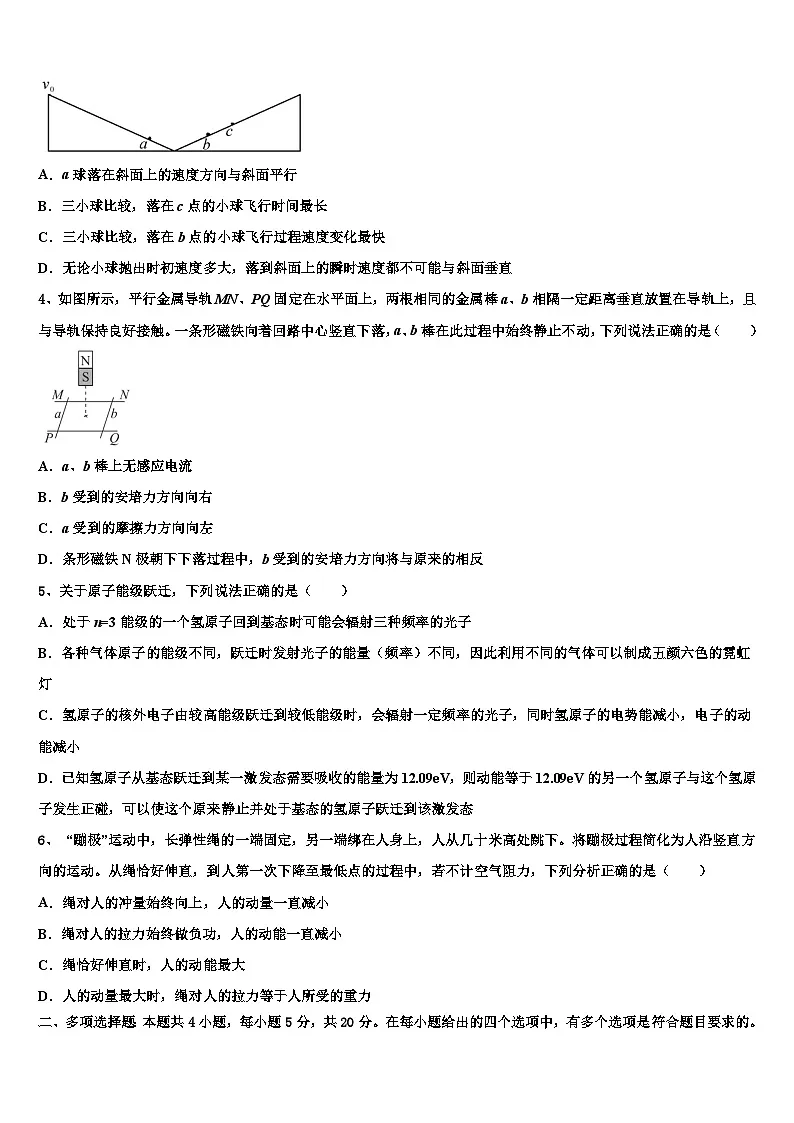
3、横截面为直角三角形的两个相同斜面紧靠在一起,固定在水平面上,如图所示。它们的竖直边长都是底边长的一半。现有三个小球从左边斜面的顶点以不同的初速度向右平抛,最后落在斜面上,其落点分别是a、b、c。下列判断正确的是
A.a球落在斜面上的速度方向与斜面平行
B.三小球比较,落在c点的小球飞行时间最长
C.三小球比较,落在b点的小球飞行过程速度变化最快
D.无论小球抛出时初速度多大,落到斜面上的瞬时速度都不可能与斜面垂直
4、如图所示,平行金属导轨MN、PQ固定在水平面上,两根相同的金属棒a、b相隔一定距离垂直放置在导轨上,且与导轨保持良好接触。一条形磁铁向着回路中心竖直下落,a、b棒在此过程中始终静止不动,下列说法正确的是( )
A.a、b棒上无感应电流
B.b受到的安培力方向向右
C.a受到的摩擦力方向向左
D.条形磁铁N极朝下下落过程中,b受到的安培力方向将与原来的相反
5、关于原子能级跃迁,下列说法正确的是( )
A.处于n=3能级的一个氢原子回到基态时可能会辐射三种频率的光子
B.各种气体原子的能级不同,跃迁时发射光子的能量(频率)不同,因此利用不同的气体可以制成五颜六色的霓虹灯
C.氢原子的核外电子由较高能级跃迁到较低能级时,会辐射一定频率的光子,同时氢原子的电势能减小,电子的动能减小
D.已知氢原子从基态跃迁到某一激发态需要吸收的能量为12.09eV,则动能等于12.09eV的另一个氢原子与这个氢原子发生正碰,可以使这个原来静止并处于基态的氢原子跃迁到该激发态
6、 “蹦极”运动中,长弹性绳的一端固定,另一端绑在人身上,人从几十米高处跳下。将蹦极过程简化为人沿竖直方向的运动。从绳恰好伸直,到人第一次下降至最低点的过程中,若不计空气阻力,下列分析正确的是( )
A.绳对人的冲量始终向上,人的动量一直减小
B.绳对人的拉力始终做负功,人的动能一直减小
C.绳恰好伸直时,人的动能最大
D.人的动量最大时,绳对人的拉力等于人所受的重力
二、多项选择题:本题共4小题,每小题5分,共20分。在每小题给出的四个选项中,有多个选项是符合题目要求的。全部选对的得5分,选对但不全的得3分,有选错的得0分。
7、如图,两根互相平行的长直导线过纸面上的M、N两点,且与直面垂直,导线中通有大小相等、方向相反的电流。a、O、b在M、N的连线上,O为MN的中点,c、d位于MN的中垂线上,且a、b、c、d到O点的距离均相等。关于以上几点处的磁场,下列说法正确的是( )
A.O点处的磁感应强度为零
B.a、b两点处的磁感应强度大小相等,方向相反
C.c、d两点处的磁感应强度大小相等,方向相同
D.a、c两点处磁感应强度的方向不同
8、如图甲所示,在光滑水平面上,轻质弹簧一端固定,物体以速度向右运动压缩弹簧,测得弹簧的最大压缩量为,现让弹簧一端连接另一质量为的物体(如图乙所示), 物体以的速度向右压缩弹簧,测得弹簧的最大压缩量仍为,则( )
A.物体的质量为
B.物体的质量为
C.弹簧压缩最大时的弹性势能为
D.弹簧压缩最大时的弹性势能为
9、多年前在日本本州岛附近海域曾发生里氏9.0级地震,地震和海啸引发福岛第一核电站放射性物质泄漏,其中放射性物质碘131的衰变方程为。根据有关放射性知识,下列说法正确的是( )
A.粒子为
B.若生成的处于激发态,它会放出穿透能力最强的射线
C.的半衰期大约是8天,取碘原子核,经8天后就只剩下碘原子核了
D.中有53个质子和78个核子
10、在等边△ABC的顶点处分别固定有电荷量大小相等的点电荷,其中A点电荷带正电,B、C两点电荷带负电,如图所示。O为BC连线的中点,a为△ABC的中心,b为AO延长线上的点,且aO=bO。下列说法正确的是( )
A.a点电势高于O点电势
B.a点场强小于b点场强
C.b点的场强方向是O→b
D.a、O间电势差的绝对值大于b、O间电势差的绝对值
三、实验题:本题共2小题,共18分。把答案写在答题卡中指定的答题处,不要求写出演算过程。
11.(6分)研究电阻值相近的两个未知元件和的伏安特性,使用的器材有多用电表、电压表(内阻约为)、电流表(内阻约为)。
(1)用多用电表欧姆挡的“”倍率粗测元件的电阻,示数如图(a)所示,其读数为_____。若用电压表与电流表测量元件的电阻,应选用图(b)或图(c)中的哪一个电路_____(选填“(b)”或“(c)”)。
(2)连接所选电路并闭合开关,滑动变阻器的滑片从左向右滑动,电流表的示数逐渐______(选填“增大”或“减小”);依次记录实验中相应的电流值与电压值。
(3)将元件换成元件,重复上述步骤进行实验。
(4)图(d)是根据实验数据作出的元件和的图线,由图像可知,当元件中的电流增大时其电阻_________(选填“增大”“减小”或“不变”)。
12.(12分)某学校兴趣小组成员在学校实验室发现了一种新型电池,他们想要测量该电池的电动势和内阻.
(1)小组成员先用多用电表粗测电池的电动势,将选择开关调到直流电压挡量程为25V的挡位,将____________(填“红”或“黑”)表笔接电池的正极,另一表笔接电池的负极,多用电表的指针示数如图所示,则粗测的电动势大小为__________V.
(2)为了安全精确的测量,小组成员根据实验室提供的器材设计了如图的测量电路,其中,它在电路中的作用是____________.闭合开关前,应将电阻箱接入电路的电阻调到最_________(填“大”或“小”).
(3)闭合开关,调节电阻箱,测得多组电阻箱接入电路的阻值R及对应的电流表示数I,作出图象,如图所示.
根据图象求出电池的电动势为_____________V(保留两位有效数字).
四、计算题:本题共2小题,共26分。把答案写在答题卡中指定的答题处,要求写出必要的文字说明、方程式和演算步骤。
13.(10分)为了从室内观察室外情况,某同学设计了一个“猫眼”装置,即在门上开一个小孔,在孔内安装一块与门厚度相同的圆柱形玻璃体,厚度L=3.46cm,直径D=2.00cm,如图所示(俯视图)。室内的人通过该玻璃体能看到室外的角度范围为120°。取≈1.73,求该玻璃的折射率。
14.(16分)如图所示,在高为的光滑水平平台的边缘放一质量为的木块P,一颗子弹以的速度从左向右水平射穿木块P后,与P离开平台落到水平地面上。测得子弹和木块的落地点到平台边缘的水平距离分别为和。若不计空气阻力,木块和子弹均可看成质点,子弹射穿木块过程的时间很短,g取,求:
(1)子弹的质量m;
(2)子弹对木块的冲击力的冲量I。
15.(12分)如图所示,光滑的斜面倾角θ=,斜面底端有一挡板P,斜面固定不动。长为2质量为M的两端开口的圆筒置于斜面上,下端在B点处,PB=2,圆筒的中点处有一质量为m的活塞,M=m。活塞与圆筒壁紧密接触,它们之间的最大静摩擦力与滑动摩擦力相等其值为,其中g为重力加速度的大小。每当圆筒中的活塞运动到斜面上A、B区间时总受到一个沿斜面向上、大小为的恒力作用,AB=。现由静止开始从B点处释放圆筒。
(1)求活塞进入A、B区间前后的加速度大小;
(2)求圆筒第一次与挡板P碰撞前的速度大小和经历的时间;
(3)若圆筒第一次与挡板P碰撞后以原速度大小弹回,活塞离开圆筒后粘在挡板上。那么从圆筒第一次与挡板碰撞到圆筒沿斜面上升到最高点所经历的时间为多少?
参考答案
一、单项选择题:本题共6小题,每小题4分,共24分。在每小题给出的四个选项中,只有一项是符合题目要求的。
1、A
【解析】
在地球表面,得
GM=gR2
空间站做匀速圆周运动时
轨道半径
联立解得
故BCD错误,A正确;
故选A。
2、B
【解析】
A.根据机械能守恒定律可得
解得
两个小球达到底部的速度大小相等,故A错误;
BC.小球的加速度大小为
运动时间
则运动过程中A斜面斜角小,则A运动的时间比B的大,由于高度相同,重力做功相等,所以A球重力做功的平均功率比B球重力做功的平均功率小,故B正确,C错误;
C.由于A运动的时间比B的大,由公式可知,A球所受重力的冲量大小比B球所受重力的冲量大小大,故D错误。
故选B。
3、D
【解析】
A.根据平抛运动的推论可知,设a球落在斜面上的速度方向与水平方向夹角为θ,对应处位置位移与水平方向偏转角为α,即 ,根据题意 ,所以θ=45°,不可能与斜面平行,选项A错误。
B.根据平抛运动规律 ,a球竖直方向下落距离最大,所以a球飞行时间最长,选项B错误;
C.三个球都做平抛运动,即速度变化快慢(加速度)均相同,选项C错误。
D.通过A的分析可知,a球不可能与斜面垂直。对于b、c点而言,竖直方向分速度gt,水平速度v0,假设能与斜面垂直,则
对应的竖直方向的距离为
水平方向的距离为
显然这是不可能满足的,因此选项D正确。
4、C
【解析】
A.磁铁竖直向下运动,通过回路磁通量增加,会产生感应电流,A错误;
BCD.感应电流受到的安培力有使得回路面积缩小的趋势,跟磁铁的磁极没有关系,b受到的安培力方向向左,a受到的安培力向右,摩擦力方向向左,所以BD错误,C正确.
故选C。
5、B
【解析】
A.处于n=3的一个氢原子回到基态时可能会辐射一种频率的光子,或两种不同频率的光子。处于n=3的“一群”氢原子回到基态时会辐射三种频率的光子;故A错误;
B.根据玻尔理论,各种气体原子的能级不同,跃迁时发射光子的能量(频率)不同,因此利用不同的气体可以制成五颜六色的霓虹灯,故选项B正确;
C.氢原子的核外电子由较高能级跃迁到较低能级时,会辐射一定频率的光子,同时氢原子的电势能减小,电子的动能增大。故选项C错误;
D.根据能量守恒可知,要使原来静止并处于基态的氢原子从基态跃迁到某一激发态,需要吸收的能量为1.09eV,则必须使动能比1.09eV大得足够多的另一个氢原子与这个氢原子发生碰撞,才能跃迁到某一激发态,故D错误。
故选B。
6、D
【解析】
“蹦极”运动中,从绳恰好伸直,到人第一次下降至最低点的过程中,绳对人的拉力的方向始终向上,故绳对人的冲量始终向上,绳恰好伸直时,绳子的拉力小于重力,人做加速度减小的加速运动,当绳子拉力等于重力时,加速度为0,速度最大,之后绳子拉力大于重力,人做加速度增加的减速运动,直到速度为零。故从绳恰好伸直,到人第一次下降至最低点的过程中,人的运动速度是先增大,到绳子的拉力与重力相等时,速度最大,然后再减小为零,由动量和动能的定义可得,人的动量和动能都是先增大,在绳子的拉力与重力相等时最大,在减小到零,故ABC错误,D正确。
二、多项选择题:本题共4小题,每小题5分,共20分。在每小题给出的四个选项中,有多个选项是符合题目要求的。全部选对的得5分,选对但不全的得3分,有选错的得0分。
7、C
【解析】
A.由安培定则和磁场叠加原理可判断出O点处的磁感应强度方向向下,一定不为零,A错误;
B.a、b两点处的磁感应强度大小相等,方向相同,均向下,选项B错误;
C.c、d两点处的磁感应强度大小相等,方向相同,,均向下选项C正确;
D.a、c两点处磁感应强度的方向相同,选项D错误。
故选C。
8、AC
【解析】
对图甲,设物体A的质量为M,由机械能守恒定律可得,弹簧压缩x时弹性势能EP=M;对图乙,物体A以2的速度向右压缩弹簧,A、B组成的系统动量守恒,弹簧达到最大压缩量仍为x时,A、B二者达到相等的速度v
由动量守恒定律有:M=(M+m)v
由能量守恒有:EP=M-(M+m)
联立两式可得:M=3m,EP=M=m,故B、D错误,A、C正确.
故选A、C
9、BC
【解析】
A.根据衰变过程中质量数和电荷数守恒,粒子为粒子,故A错误;
B.若生成的处于激发态,还会放出射线,射线的穿透能力最强,故B正确;
C.半衰期是一个统计规律,指的是有一半原子核发生衰变所需要的时间,只对大量的原子核适用,对少数原子核是不适用的,所以若取碘原子核,经8天后就只剩下碘原子核了,故C正确;
D.中有53个质子,131表示质量数(核子数),故D错误。
故选BC。
10、AD
【解析】
A.若将一正电荷从a点移到O点,则电场力做正功,则电势能减小,则从a点到O点电势降低,可知a点电势高于O点电势,选项A正确;
B.因为BC两处的负电荷在a点的合场强向下,在b处的合场强向上,而A处的正电荷在ab两点的场强均向下,则根据场强叠加可知,a点场强大于b点场强,选项B错误;
C.根据场强叠加可知,b点的场强等于两个负点电荷BC在b点的场强与正点电荷A在b点场强的叠加,因BC在b点的合场强竖直向上,大小等于B在b点场强的大小,此值大于A在b点的场强大小,可知b点的场强方向是b→O,竖直向上,选项C错误;
D.由场强叠加可知,aO之间的场强大于Ob之间的场强,根据U=Ed可知,a、O间电势差的绝对值大于b、O间电势差的绝对值,选项D正确。
故选AD。
三、实验题:本题共2小题,共18分。把答案写在答题卡中指定的答题处,不要求写出演算过程。
11、10 (b) 增大 增大
【解析】
(1)[1]选择“”倍率测量读数为,则待测电阻值为。
(2)[2]元件电阻值约为,根据
可知元件与电流表内阻相近,则电流表采用外接法误差较小,应选(b)电路。
(3)[3]在(b)电路中,滑动变阻器的滑片从左向右滑动,元件两端电压增大,则其电流增大则电流表的示数逐渐增大。
(4)[4]根据欧姆定律变形
图像上的点与原点连线斜率的大小为电阻,由图像的变化特点知,元件的电阻随电流的增大而增大。
12、红 10.5 保护电阻 大 12
【解析】
(1)[1][2].将红表笔接电池的正极,多用电表示数为10.5V.
(2)[3][4].电阻R0在电路中为保护电阻,闭合开关前应使电阻箱接入电路的电阻最大.
(3)[5].由实验电路可知,在闭合电路中,电池电动势
E=I(r+R0+R)
则
由图象可知,图象的斜率
则电池电动势
四、计算题:本题共2小题,共26分。把答案写在答题卡中指定的答题处,要求写出必要的文字说明、方程式和演算步骤。
13、l.73
【解析】
如图所示,入射角1=60°
折射角设为2,由
tan2=
得
2=30°
根据折射定律
=n,
得
n=l.73
14、(1)0.1kg;(2)42N∙s,方向水平向右。
【解析】
(1)设子弹射穿木块后子弹速度为,木块速度为,二者落地时间为,由平抛运动可得
代入数据可得,所以有
子弹射穿木块过程中由动量守恒定律可得
代入数据可得
(2)子弹射穿木块的过程中,对木块的冲击力是木块受到的合外力,方向向右。对于木块,由动量定理可得
方向与合外力方向相同即水平向右。
15、 (1)(2)(3)
【解析】
(1)活塞在AB之上时,活塞与筒共同下滑加速度为:
活塞在AB区间内时,假设活塞与筒共同下滑,有:
解得
对m:受向上恒力F=mg,此时有:
解得
故假设成,故活塞的加速度
(2)圆筒下端运动至A处时,活塞刚好到达B点,此时速度为
经历时间t1,由
得
接着M、m一起向下匀速运动,到达P时速度仍为
匀速运动时间为
总时间为
(3)M反弹时刻以υ0上升,m过A点以υ0下滑,以后由于摩擦力和重力,m在M内仍然做匀速下滑,M以加速度
减速,m离开M时间为t3,则有
解得
此时M速度为
接着M以加速度
向上减速,有:
故圆筒沿斜面上升到最高点的时间为
相关试卷
这是一份2026届黑龙江省绥化市重点中学高三下学期一模考试物理试题含解析,共14页。
这是一份2026届黑龙江绥化一中高考冲刺模拟物理试题含解析,共15页。
这是一份2026届黑龙江省哈尔滨六中高三下学期一模考试物理试题含解析,共17页。
相关试卷 更多
- 1.电子资料成功下载后不支持退换,如发现资料有内容错误问题请联系客服,如若属实,我们会补偿您的损失
- 2.压缩包下载后请先用软件解压,再使用对应软件打开;软件版本较低时请及时更新
- 3.资料下载成功后可在60天以内免费重复下载
免费领取教师福利 




.png)




