若您为此资料的原创作者,认为该资料内容侵犯了您的知识产权,请扫码添加我们的相关工作人员,我们尽可能的保护您的合法权益。
当前压缩包共包含下列2份文件,点击文件名可预览资料内容

1/6

2/6

3/6

1/4

2/4
还剩3页未读, 继续阅读
所属成套资源:河北省邢台市2025-2026学年高二上学期第三次月考数学试题
成套系列资料,整套一键下载
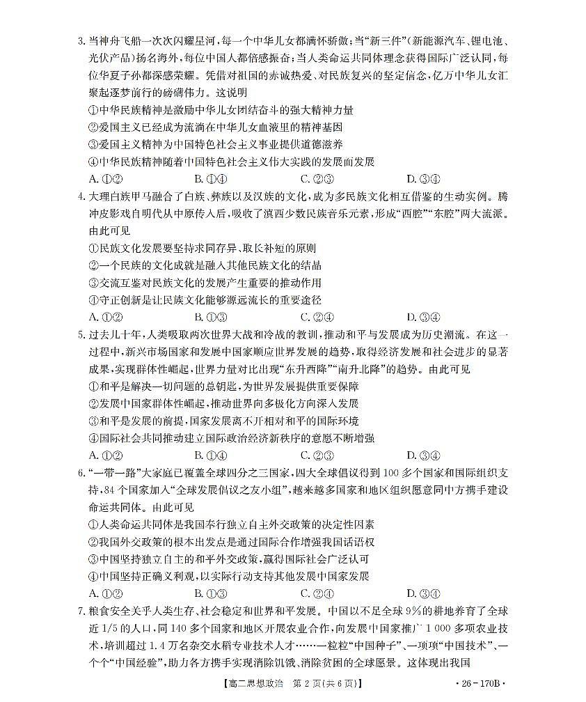
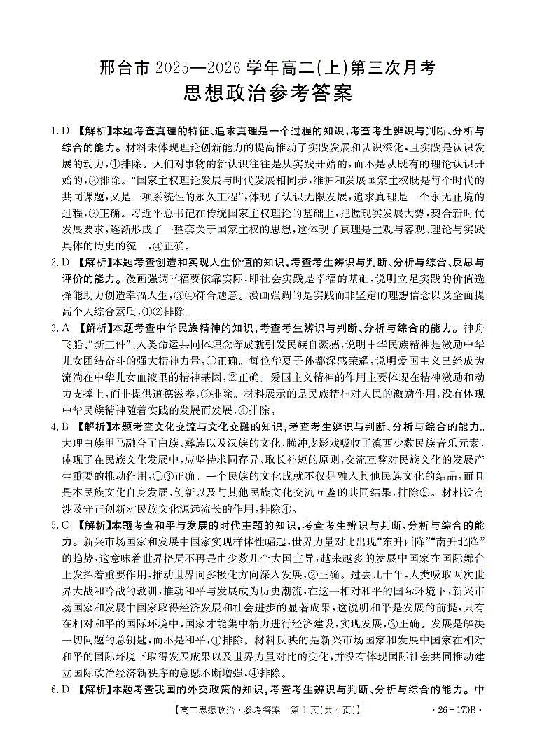
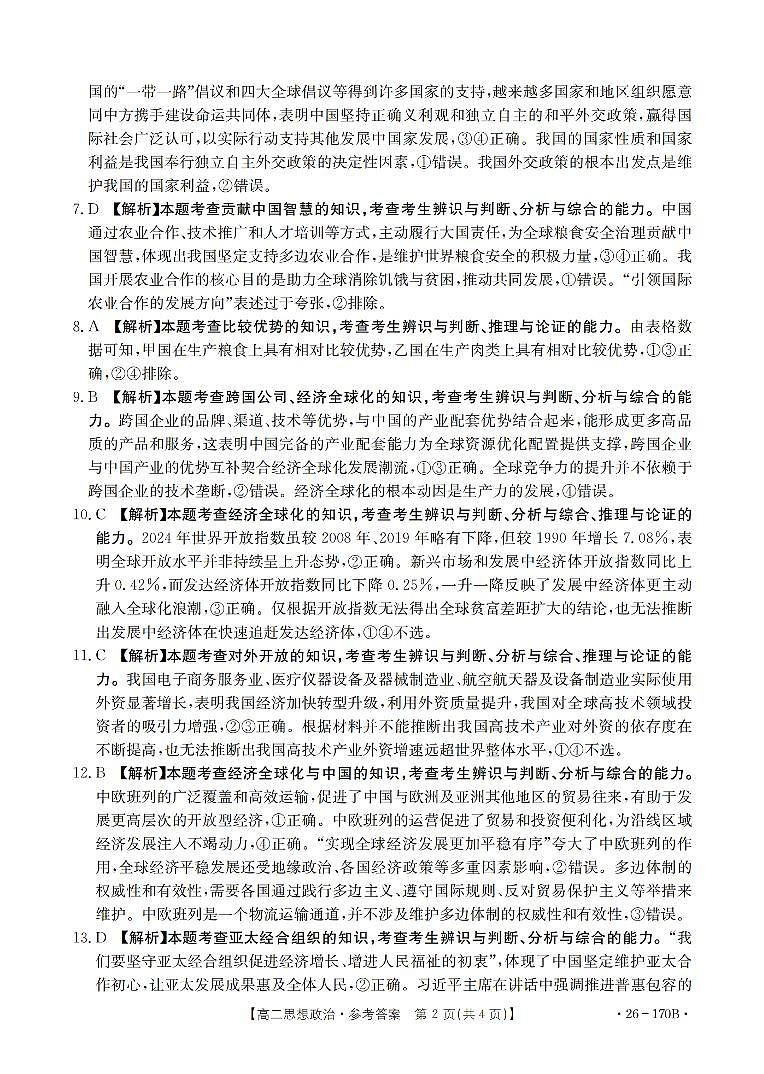
河北省邢台市2025-2026学年高二上学期第三次月考政治试题(含答案)
展开 这是一份河北省邢台市2025-2026学年高二上学期第三次月考政治试题(含答案),文件包含政治试题卷pdf、政治试题卷26-170B答案pdf等2份试卷配套教学资源,其中试卷共10页, 欢迎下载使用。
相关试卷
河北省邢台市2025-2026学年高二上学期第三次月考政治试题(含答案):
这是一份河北省邢台市2025-2026学年高二上学期第三次月考政治试题(含答案),文件包含政治试题卷pdf、政治试题卷26-170B答案pdf等2份试卷配套教学资源,其中试卷共10页, 欢迎下载使用。
河北省邢台市2025-2026学年高二上学期第三次月考-政治试题(含答案):
这是一份河北省邢台市2025-2026学年高二上学期第三次月考-政治试题(含答案),文件包含政治试题docx、政治试题pdf、政治答案docx等3份试卷配套教学资源,其中试卷共15页, 欢迎下载使用。
2025-2026学年河北省邢台市高二上学期第三次月考-政治试题(含答案):
这是一份2025-2026学年河北省邢台市高二上学期第三次月考-政治试题(含答案),共8页。
相关试卷 更多
资料下载及使用帮助
版权申诉
- 1.电子资料成功下载后不支持退换,如发现资料有内容错误问题请联系客服,如若属实,我们会补偿您的损失
- 2.压缩包下载后请先用软件解压,再使用对应软件打开;软件版本较低时请及时更新
- 3.资料下载成功后可在60天以内免费重复下载
版权申诉
免费领取教师福利 






