搜索
      上传资料 赚现金

      2026届黑龙江省哈尔滨市哈三中高考物理四模试卷含解析

      • 1020.5 KB
      • 2026-01-21 06:36:29
      • 22
      • 0
      • 教习网用户4821646
      加入资料篮
      立即下载
      2026届黑龙江省哈尔滨市哈三中高考物理四模试卷含解析第1页
      高清全屏预览
      1/17
      2026届黑龙江省哈尔滨市哈三中高考物理四模试卷含解析第2页
      高清全屏预览
      2/17
      2026届黑龙江省哈尔滨市哈三中高考物理四模试卷含解析第3页
      高清全屏预览
      3/17
      还剩14页未读, 继续阅读

      2026届黑龙江省哈尔滨市哈三中高考物理四模试卷含解析

      展开

      这是一份2026届黑龙江省哈尔滨市哈三中高考物理四模试卷含解析,共17页。试卷主要包含了求两球碰撞后等内容,欢迎下载使用。
      1.答卷前,考生务必将自己的姓名、准考证号填写在答题卡上。
      2.回答选择题时,选出每小题答案后,用铅笔把答题卡上对应题目的答案标号涂黑,如需改动,用橡皮擦干净后,再选涂其它答案标号。回答非选择题时,将答案写在答题卡上,写在本试卷上无效。
      3.考试结束后,将本试卷和答题卡一并交回。
      一、单项选择题:本题共6小题,每小题4分,共24分。在每小题给出的四个选项中,只有一项是符合题目要求的。
      1、如图,理想变压器的原线圈与二极管一起接在(V)的交流电源上,副线圈接有R=55Ω的电阻,原、副线圈匝数比为2:1.假设该二极管的正向电阻为零,反向电阻为无穷大,电流表为理想电表。则( )
      A.副线圈的输出功率为110W
      B.原线圈的输人功率为110W
      C.电流表的读数为1A
      D.副线圈输出的电流方向不变
      2、下列关于行星运动定律和万有引力定律的发现历程,符合史实的是( )
      A.哥白尼通过整理第谷观测的大量天文数据得出行星运动规律
      B.牛顿通过多年的研究发现了万有引力定律,并测量出了地球的质量
      C.牛顿指出地球绕太阳运动是因为受到来自太阳的万有引力
      D.卡文迪许通过实验比较准确地测量出了万有引力常量,并间接测量出了太阳的质量
      3、在地球同步轨道卫星轨道平面内运行的低轨道卫星,其轨道半径为同步卫星半径的,则该低轨道卫星运行周期为( )
      A.1hB.3hC.6hD.12h
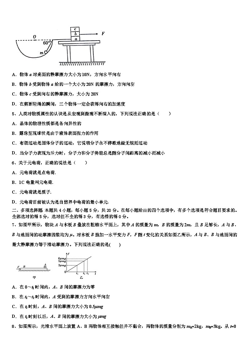
      4、如图,水平桌面上有三个相同的物体a、b、c叠放在一起,a的左端通过一根轻绳与质量为kg的小球相连,绳与水平方向的夹角为60°,小球静止在光滑的半圆形器皿中。水平向右的力F=20N作用在b上,三个物体保持静状态。g取10m/s2。下列说法正确的是( )
      A.物体a对桌面的静摩擦力大小为10N,方向水平向右
      B.物体b受到物体a给的一个大小为20N的摩擦力,方向向左
      C.物体c受到向右的静摩擦力,大小为20N
      D.在剪断轻绳的瞬间,三个物体一定会获得向右的加速度
      5、人类对物质属性的认识是从宏观到微观不断深入的,下列说法正确的是( )
      A.晶体的物理性质都是各向异性的
      B.露珠呈现球状是由于液体表面张力的作用
      C.布朗运动是固体分子的运动,它说明分子永不停歇地做无规则运动
      D.当分子力表现为斥力时,分子力和分子势能总是随分子间距离的减小而减小
      6、关于元电荷,正确的说法是( )
      A.元电荷就是点电荷.
      B.1C电量叫元电荷.
      C.元电荷就是质子.
      D.元电荷目前被认为是自然界中电荷的最小单元.
      二、多项选择题:本题共4小题,每小题5分,共20分。在每小题给出的四个选项中,有多个选项是符合题目要求的。全部选对的得5分,选对但不全的得3分,有选错的得0分。
      7、如图甲所示,物块A与木板B叠放在粗糙水平面上,其中A的质量为m,B的质量为2m,且B足够长,A与B、B与地面间的动摩擦因数均为μ。对木板B施加一水平变力F,F随t变化的关系如图乙所示,A与B、B与地面间的最大静摩擦力等于滑动摩擦力。下列说法正确的是( )
      A.在0~t1时间内,A、B间的摩擦力为零
      B.在t1~t2时间内,A受到的摩擦力方向水平向左
      C.在t2时刻,A、B间的摩擦力大小为0.5μmg
      D.在t3时刻以后,A、B间的摩擦力大小为μmg
      8、如图所示,光滑水平面上放置A、B两物体相互接触但并不黏合,两物体的质量分别为mAkg,mB3kg。从t0开始,作用力FA和作用力FB分别作用在A、B两物体上,FA、FB随时间的变化规律分别为FA=82tN,FB22tN。则( )
      A.A、B两物体一直以2m/s2的加速度做匀加速运动
      B.当FAFB时,A、B两物体分离
      C.t=1s时A物体的运动速度为2m/s
      D.物体B在t=5s时的加速度为4m/s2
      9、一定质量的理想气体,其状态变化的图象如图所示,其中过程气体既不吸热、也不放热,过程气体体积不变。对此下列说法正确的是( )
      A.过程中,外界对气体做功
      B.过程中,气体分子的平均动能不变
      C.过程中,单位时间内与器壁单位面积碰撞的分子数增多
      D.过程中,气体温度降低
      E.过程中,单位体积内的气体分子数减少
      10、如图所示电路中,电源内阻忽略不计.闭合电键,电压表示数为U,电流表示数为I;在滑动变阻器R1的滑片P由a端滑到b端的过程中
      A.U先变大后变小B.I先变小后变大
      C.U与I比值先变大后变小D.U变化量与I变化量比值等于R3
      三、实验题:本题共2小题,共18分。把答案写在答题卡中指定的答题处,不要求写出演算过程。
      11.(6分)硅光电池是一种将光能转换为电能的器件,某硅光电池的伏安特性曲线如图(甲)所示。某同学利用图(乙)所示的电路研究电池的性质,定值电阻R2的阻值为200Ω,滑动变阻器R1的最大阻值也为200Ω,V为理想电压表。
      (1)请根据图(乙)所示的电路图,将图(丙)中的的实物图补充完整____________。
      (2)闭合电键S1,断开电键S2,将滑动变阻器R1的滑动片移到最右端,电池的发热功率为_______________W。
      (3)闭合电键S1和电键S2,将滑动变阻器R1的滑动片从最左端移到最右端,电池的内阻变化范围为_________________。
      12.(12分)在“测定金属的电阻率”的实验中,所用测量仪器均已校准。已知待测金属丝的电阻值Rx约为5Ω。在测电阻时,可供选择的器材有:
      电源E:电动势3V,内阻约1Ω
      电流表A1:量程0~0.6A,内阻约0.125Ω;
      电流表A2:量程0~3A,内阻约0.025Ω;
      电压表V1:量程0~3V,内阻约3kΩ;
      电压表V2:量程0~15V,内阻约15kΩ;
      滑动变阻器R1:最大阻值5Ω,允许最大电流2A;
      滑动变阻器R2:最大阻值1000Ω,最大电流0.6A开关一个,导线若干。
      (1)在上述器材中,应该选用的电流表是_______,应该选用的电压表是_______。若想尽量多测几组数据,应该选用的滑动变阻器是_______(填写仪器的字母代号)。
      (2)用所选的器材,在答题纸对应的方框中画出电路图_____________________。
      (3)关于本实验的误差,下列说法正确的是____________。
      A.对金属丝的直径多次测量求平均值,可消除误差
      B.由于电流表和电压表内阻引起的误差属于偶然误差
      C.利用电流I随电压U的变化图线求Rx可减小偶然误差
      四、计算题:本题共2小题,共26分。把答案写在答题卡中指定的答题处,要求写出必要的文字说明、方程式和演算步骤。
      13.(10分)如图所示为玻璃制成的长方体,已知长AB=l=0.6m,宽d=AD=0.2m,高h=AA1=m,底面中心O点有一个点光源,玻璃对光的折射率为1.5,俯视看ABCD面的一部分会被光照亮,求:照亮部分的面积。
      14.(16分)如图所示,间距为L的平行金属板MN、PQ之间有互相垂直的匀强电场和匀强磁场。MN板带正电荷,PQ板带等量负电荷,板间磁场方向垂直纸面向里,是平行于两金属板的中心轴线。紧挨着平行金属板的右侧有一垂直纸面向外足够大的匀强偏转磁场,在其与垂直的左边界上放置一足够大的荧光屏。在O点的离子源不断发出沿方向的电荷量均为q、质量均为m,速度分别为和的带正电的离子束。速度为的离子沿直线方向运动,速度为的离子恰好擦着极板的边缘射出平行金属板其速度方向在平行金属板间偏转了,两种离子都打到荧光屏上,且在荧光屏上只有一个亮点。已知在金属板MN、PQ之间匀强磁场的磁感应强度。不计离子重力和离子间相互作用。已知在金属板MN、PQ之间的匀强磁场磁感应强度。求:
      (1)金属板MN、PQ之间的电场强度;
      (2)金属板的右侧偏转磁场的磁感应强度;
      (3)两种离子在金属板右侧偏转磁场中运动时间之差。
      15.(12分)如图所示,光滑轨道槽ABCD与粗糙轨道槽GH(点G与点D在同一高度但不相交,FH与圆相切)通过光滑圆轨道EF平滑连接,组成一套完整的轨道,整个装置位于竖直平面内。现将一质量的小球甲从AB段距地面高处静止释放,与静止在水平轨道上、质量为1kg的小球乙发生完全弹性碰撞。碰后小球乙滑上右边斜面轨道并能通过轨道的最高点E点。已知CD、GH与水平面的夹角为θ=37°,GH段的动摩擦因数为μ=0.25,圆轨道的半径R=0.4m,E点离水平面的竖直高度为3R(E点为轨道的最高点),(,,)求两球碰撞后:
      (1)小球乙第一次通过E点时对轨道的压力大小;
      (2)小球乙沿GH段向上滑行后距离地面的最大高度;
      (3)若将小球乙拿走,只将小球甲从AB段离地面h处自由释放后,小球甲又能沿原路径返回,试求h的取值范围。
      参考答案
      一、单项选择题:本题共6小题,每小题4分,共24分。在每小题给出的四个选项中,只有一项是符合题目要求的。
      1、A
      【解析】
      AB.因为原线圈上接有理想二极管,原线圈只有半个周期有电流,副线圈也只有半个周期有电流,,所以副线圈电压的最大值为,设副线圈电压的有效值为,则有
      解得,副线圈的输出功率为
      原线圈的输入功率为,A正确,B错误;
      C.电流表读数为
      C错误;
      D.因为原线圈上接有理想二极管,原线圈中电流方向不变,原线圈中电流增大和减小时在副线圈中产生的感应电流方向相反,副线圈输出的电流方向改变,D错误。
      故选A。
      2、C
      【解析】
      A.开普勒通过整理第谷观测的大量天文数据得出行星运动规律,故A错误;
      B.牛顿发现了万有引力定律,卡文迪许测量出了万有引力常量,并间接测量出了地球的质量,故B错误,D错误;
      C.牛顿通过研究指出地球绕太阳运动是因为受到来自太阳的万有引力,万有引力提供地球做曲线运动所需的向心力,故C正确。
      故选:C。
      3、B
      【解析】
      根据开普勒第三定律
      解得
      故选B。
      4、B
      【解析】
      A.对受力分析
      在竖直方向
      则绳子拉力为
      对、、整体受力分析,水平方向根据平衡条件
      则桌面对的静摩擦力方向水平向右,大小为
      根据牛顿第三定律可知,对桌面的静摩擦力大小为,方向水平向左,A错误;
      B.对、整体受力分析,水平方向根据平衡条件
      可知物体b受到物体a给的一个大小为20N的摩擦力,方向向左,B正确;
      C.对受力分析可知,物体仅受重力和支持力,受到的摩擦力为0,C错误;
      D.地面对、、整体的最大静摩擦力大小未知,在剪断轻绳的瞬间,系统的运动状态未知,D错误。
      故选B。
      5、B
      【解析】
      A.晶体分为单晶体和多晶体,单晶体的物理性质各向异性,多晶体的物理性质各向同性,故A错误;
      B.液体表面张力的产生原因是:液体表面层分子较稀疏,分子间引力大于斥力;合力现为引力,露珠呈现球状是由于液体表面张力的作用,故B正确;
      C.布朗运动是指悬浮在液体中的颗粒所做的无规则的运动,它间接反映了液体分子的无规则运动,故C错误;
      D.当分子力表现为斥力时,分子力和分子势能总是随分子间距离的减小而增大,故D错误。
      故选B。
      6、D
      【解析】
      点电荷是当两个带电体的形状对它的相互作用力的影响可忽略时,这两个带电体可看作点电荷.而元电荷是带电量的最小值,它不是电荷,所有带电体电荷量均是元电荷的整数倍.
      【详解】
      元电荷是最小的带电量,而点电荷是一种理想化的物理模型,二者不是同一物理量;故A错误;元电荷是带电量的最小值,大小是,故B错误;元电荷是指最小的电荷量,不是指质子,故C错误;元电荷是自然界中电荷的最小单元,故D正确;故选D。
      【点睛】
      本题关键是对点电荷、元电荷的概念要有清晰的认识,同时要明确它们之间的区别,这是理清概念的一种重要方法.
      二、多项选择题:本题共4小题,每小题5分,共20分。在每小题给出的四个选项中,有多个选项是符合题目要求的。全部选对的得5分,选对但不全的得3分,有选错的得0分。
      7、AD
      【解析】
      A.AB间的滑动摩擦力fAB=μmg,B与地面间的摩擦力f=3μmg,故在0~t1时间内,推力小于木板与地面间的滑动摩擦力,故B静止,此时AB无相对滑动,故AB间摩擦力为零,故A正确;
      B.A在木板上产生的最大加速度为
      此时对B分析可知
      F-4μmg=2ma
      解得
      F=6μmg,
      故在在t1~t2时间内,AB一起向右做加速运动,对A可知,A受到的摩擦力水平向右,故B错误;
      C.在t2时刻,AB将要发生滑动,到达最大静摩擦力,故A、B间的摩擦力大小为μmg,故C错误;
      D.在t3时刻以后,AB发生滑动,故A、B间的摩擦力大小为μmg,故D正确。
      8、CD
      【解析】
      AB.FA、FB的大小都随时间而变化,但合力
      不变,故开始一段时间内A、B以相同的加速度做匀加速运动,A、B分离前,对整体有

      设A、B间的弹力为FAB,对B有

      由于加速度a恒定,则随着t的增大,FB增大,弹力FAB逐渐减小,当A、B恰好分离时,A、B间的弹力为零,即


      代入①解得
      联立②③得,t=2s,此时
      所以在2s内,A、B两物体一直以2m/s2的加速度做匀加速运动,t=2s后A、B两物体分离,故AB错误;
      C.t=1s时A物体的运动速度为
      故C正确;
      D.物体B在t=5s时的加速度为
      故D正确。
      故选CD。
      9、ACE
      【解析】
      A.过程,气体体积减小,则外界对气体做功。所以A正确;
      B.过程,由题意知该过程气体既不吸热、也不放热,由热力学第一定律知气体内能一定增加,则理想气体分子的平均动能一定增大。所以B错误;
      C.过程,气体体积不变而压强增大,体积不变则单位体积的气体分子数不变,压强增大则气体的温度一定升高,气体分子的热运动更加剧烈,分子在单位时间内与器壁单位面积的碰撞次数增多。所以C正确;
      D.过程,由
      (常数)
      知气体温度升高。所以D错误;
      E.过程中,气体体积增大,则单位体积内的气体分子数减少。所以E正确。
      故选ACE。
      10、BC
      【解析】
      由图可知电压表测量的是电源的电压,由于电源内阻忽略不计,则电压表的示数总是不变,故A错误;在滑动变阻器的滑片P由a端滑到b端的过程中,滑动变阻器的电阻先增大后减小,由于电压不变,根据闭合电路欧姆定律可知电流表示数先减小后增大,U与I的比值就是接入电路的的电阻与的电阻的和,所以U与I比值先变大后变小,故C正确;由于电压表示数没有变化,所以U变化量与I变化量比值等于0,故D错误;
      【点睛】当滑动变阻器的两部分并联在电路中时,在最中间时,电阻最大,滑片从一端移动到另一端的过程中,电阻先增大后减小,
      三、实验题:本题共2小题,共18分。把答案写在答题卡中指定的答题处,不要求写出演算过程。
      11、 1.197×10-3W(允许误差±0.2W) 55.56Ω≤r≤60Ω(允许误差±2Ω)
      【解析】
      (1)[1]根据原理图可得出对应的实物图如图所示:

      (2)[2]闭合电键,断开电键,将滑动变阻器的滑动片移到最右端时,两电阻串联,总电阻为;在图甲中作出电阻的伏安特性曲线,两图线的交点表示工作点:
      则可知,电源的输出电压为,电流为;则其功率:

      (3)[3]滑片由最左端移到最右端时,外电阻由增大到;则分别作出对应的伏安特性曲线,如上图所示;则可知,当在最左端时,路端电压为,电流为;当达到最右端时,路端电压为,电流为;
      则由闭合电路欧姆定律可知,内阻最小值为:
      最大值为:
      故内阻的范围为:。
      12、 C
      【解析】
      (1)[1]因为电动势3V,所以电压表选择V1;
      [2]根据欧姆定律可知电路中最大电流为
      所以电流表为A1;
      [3]为保证调节方便,则选择阻值较小的滑动变阻器R1;
      (2)[4]因为
      则说明待测电阻为小电阻,所以电流表采用外接法,实验要求尽量多测几组数据,所以滑动变阻器采用分压式,电路图如图所示
      (3)[5]A.实验中产生的误差不能消除,只能减小,故A错误;
      B.由于电流表和电压表内阻引起的误差属于系统误差,故B错误;
      C.利用图象法求解电阻可减小偶然误差,故C正确。
      故选C。
      四、计算题:本题共2小题,共26分。把答案写在答题卡中指定的答题处,要求写出必要的文字说明、方程式和演算步骤。
      13、
      【解析】
      光照亮部分的边界为全反射的边界,
      带入数据可得
      由于长方体的宽小于2r,光照亮的区域是圆的一部分
      如图所示
      OE=r=0.2m
      OF= 0.1m
      解得
      三角形面积
      扇形面积
      总面积
      14、 (1) ;(2) ;(3)
      【解析】
      (1)速度为的离子沿直线方向匀速运动,则:

      (2)如图所示,速度为,的离子在平行金属板间运动时,由动能定理可知

      设金属板的右侧匀强磁场的磁感应强度为,由牛顿第二定律可知:在点速度为的离子进入右侧偏转磁场后

      在点速度为,的离子进入右侧偏转磁场后

      两种离子都打到荧光屏同一点,由几何关系可知

      (3)在点速度为的离子在右侧偏转匀强磁场后运动时间:
      在点速度为的离子在右侧偏转匀强磁场后运动时间:
      这两种离子在金属板的右侧偏转匀强磁场中运动时间之差

      15、(1)30N ;(2)1.62m ;(3)h≤0.8m或h≥2.32m
      【解析】
      (1)小球甲从A点到B点由机械能守恒定律可得:
      两小球碰撞时由动量守恒定律可得:
      由机械能守恒定律可得:
      小球乙从BC轨道滑至E 点过程,由机械能守恒定律得:
      小球乙在E点,根据牛顿第二定律及向心力公式,
      根据牛顿第三定律小球乙对轨道的压力N'=N,由以上各式并代入数据得:,=30N
      (2)D、G离地面的高度
      设小球乙上滑的最大高度为,则小球乙在GH段滑行的距离
      小球乙从水平轨道位置滑至最高点的过程,根据动能定理:
      其中,,
      由以上各式并代入数据得
      (3)只有小球甲时,小球甲要沿原路径返回,若未能完成圆周运动,则
      若能完成圆周运动,则小球甲返回时必须能经过圆轨道的最高点E。设小球沿GH上升的竖直高度为,上升过程克服摩擦力做功为,则:
      小球甲从释放位置滑至最高点的过程,根据动能定理:
      设小球甲返回至G点时的速度为,根据动能定理:
      从G点返回至E点的过程,根据机械能守恒:
      在E点,
      由以上各式得h=2.32m
      故小球甲沿原路径返回的条件为或

      相关试卷

      2026届黑龙江省哈尔滨市哈三中高考物理四模试卷含解析:

      这是一份2026届黑龙江省哈尔滨市哈三中高考物理四模试卷含解析,共17页。试卷主要包含了求两球碰撞后等内容,欢迎下载使用。

      2026届黑龙江省哈尔滨市高中名校高考物理四模试卷含解析:

      这是一份2026届黑龙江省哈尔滨市高中名校高考物理四模试卷含解析,共18页。

      2026届黑龙江省哈尔滨第三中学高考物理五模试卷含解析:

      这是一份2026届黑龙江省哈尔滨第三中学高考物理五模试卷含解析,共17页。试卷主要包含了答题时请按要求用笔等内容,欢迎下载使用。

      资料下载及使用帮助
      版权申诉
      • 1.电子资料成功下载后不支持退换,如发现资料有内容错误问题请联系客服,如若属实,我们会补偿您的损失
      • 2.压缩包下载后请先用软件解压,再使用对应软件打开;软件版本较低时请及时更新
      • 3.资料下载成功后可在60天以内免费重复下载
      版权申诉
      若您为此资料的原创作者,认为该资料内容侵犯了您的知识产权,请扫码添加我们的相关工作人员,我们尽可能的保护您的合法权益。
      入驻教习网,可获得资源免费推广曝光,还可获得多重现金奖励,申请 精品资源制作, 工作室入驻。
      版权申诉二维码
      欢迎来到教习网
      • 900万优选资源,让备课更轻松
      • 600万优选试题,支持自由组卷
      • 高质量可编辑,日均更新2000+
      • 百万教师选择,专业更值得信赖
      微信扫码注册
      手机号注册
      手机号码

      手机号格式错误

      手机验证码 获取验证码 获取验证码

      手机验证码已经成功发送,5分钟内有效

      设置密码

      6-20个字符,数字、字母或符号

      注册即视为同意教习网「注册协议」「隐私条款」
      QQ注册
      手机号注册
      微信注册

      注册成功

      返回
      顶部
      学业水平 高考一轮 高考二轮 高考真题 精选专题 初中月考 教师福利
      添加客服微信 获取1对1服务
      微信扫描添加客服
      Baidu
      map