


2026届黑龙江省哈尔滨市第三中学高考物理押题试卷含解析
展开 这是一份2026届黑龙江省哈尔滨市第三中学高考物理押题试卷含解析,共19页。试卷主要包含了答题时请按要求用笔等内容,欢迎下载使用。
1.答题前,考生先将自己的姓名、准考证号码填写清楚,将条形码准确粘贴在条形码区域内。
2.答题时请按要求用笔。
3.请按照题号顺序在答题卡各题目的答题区域内作答,超出答题区域书写的答案无效;在草稿纸、试卷上答题无效。
4.作图可先使用铅笔画出,确定后必须用黑色字迹的签字笔描黑。
5.保持卡面清洁,不要折暴、不要弄破、弄皱,不准使用涂改液、修正带、刮纸刀。
一、单项选择题:本题共6小题,每小题4分,共24分。在每小题给出的四个选项中,只有一项是符合题目要求的。
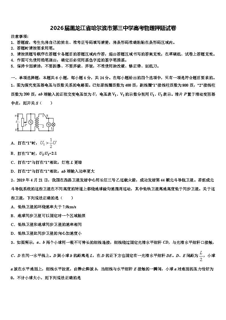
1、图为探究变压器电压与匝数关系的电路图。已知原线圈匝数为400匝,副线圈“1”接线柱匝数为800匝,“2”接线柱匝数为200匝,ab端输入的正弦交变电压恒为U,电压表V1、V2的示数分别用U1、U2表示。滑片P置于滑动变阻器中点,则开关S( )
A.打在“1”时,
B.打在“1”时,U1:U2=2:1
C.打在“2”与打在“1”相比,灯泡L更暗
D.打在“2”与打在“1”相比,ab端输入功率更大
2、2019年4月21日,我国在西昌卫星发射中心用长征三号乙运载火箭,成功发射第44颗北斗导航卫星。若组成北斗导航系统的这些卫星在不同高度的转道上都绕地球做匀速圆周运动,其中低轨卫星离地高度低于同步卫星。关于这些卫星,下列说法正确的是( )
A.低轨卫星的环绕速率大于7.9km/s
B.地球同步卫星可以固定对一个区域拍照
C.低轨卫星和地球同步卫星的速率相同
D.低轨卫星比同步卫星的向心加速度小
3、如图所示,a、b两个小球用一根不可伸长的细线连接,细线绕过固定光滑水平细杆CD,与光滑水平细杆口接触,C、D在同一水平线上。D到小球b的距离是L,在D的正下方也固定有一光滑水平细杆DE。D、E间距为,小球a放在水平地面上,细线水平拉直,由静止释放b,当细线与水平细杆E接触的一瞬间,小球a对地面的压力恰好为0,不计小球大小,则下列说法正确的是
A.细线与水平细杆E接触的一瞬间,小球b加速度大小不变
B.细线与水平细杆E接触的一瞬间,小球b速度发生变化
C.小球a与小球b质量比为5:1
D.将D、E细杆向左平移相同的一小段距离再固定,由静止释放小球b,线与E相碰的一瞬间,小球a会离开地面。
4、假设将來一艘飞船靠近火星时,经历如图所示的变轨过程,则下列说法正确的是( )
A.飞船在轨道Ⅱ上运动到P点的速度小于在轨道轨道Ⅰ上运动到P点的速度
B.若轨道I贴近火星表面,测出飞船在轨道I上运动的周期,就可以推知火星的密度
C.飞船在轨道I上运动到P点时的加速度大于飞船在轨道Ⅱ上运动到P点时的加速度
D.飞船在轨道Ⅱ上运动时的周期小于在轨道I上运动时的周期
5、根据玻尔原子理论,氢原子中的电子绕原子核做圆周运动与人造卫星绕地球做圆周运动比较,下列说法中正确的是( )
A.电子可以在大于基态轨道半径的任意轨道上运动,人造卫星只能在大于地球半径的某些特定轨道上运动
B.轨道半径越大,线速度都越小,线速度与轨道半径的平方根成反比
C.轨道半径越大,周期都越大,周期都与轨道半径成正比
D.轨道半径越大,动能都越小,动能都与轨道半径的平方成反比
6、下图是a、b两光分别经过同一双缝干涉装置后在屏上形成的干涉图样,则( )
A.在同种均匀介质中,a光的传播速度比b光的大
B.从同种介质射入真空发生全反射时a光临界角大
C.照射在同一金属板上发生光电效应时,a光的饱和电流大
D.若两光均由氢原子能级跃迁产生,产生a光的能级能量差大
二、多项选择题:本题共4小题,每小题5分,共20分。在每小题给出的四个选项中,有多个选项是符合题目要求的。全部选对的得5分,选对但不全的得3分,有选错的得0分。
7、如图(甲)所示,两根足够长的平行光滑金属导轨固定在水平面内,导轨间距为1.0m,左端连接阻值R=4.0Ω的电阻,匀强磁场磁感应强度B=0.5T、方向垂直导轨所在平面向下。质量m=0.2kg、长度l=1.0m、电阻r=1.0Ω的金属杆置于导轨上,向右运动并与导轨始终保持垂直且接触良好,t=0时对杆施加一平行于导轨方向的外力F,杆运动的v-t图像如图(乙)所示,其余电阻不计、则( )
A.t=0时刻,外力F水平向右,大小为0.7N
B.3s内,流过R的电荷量为3.6C
C.从t=0开始,金属杆运动距离为5m时电阻R两端的电压为1.6V
D.在0~3.0s内,外力F大小随时间t变化的关系式是F=0.1+0.1t(N)
8、如图所示,圆心在O点、半径为R的圆弧轨道abc竖直固定在水平桌面上,Oc与Oa的夹角为60°,轨道最低点a与桌面相切.一轻绳两端分别系着质量为m1和m2的小球(均可视为质点),挂在圆弧轨道边缘c的两边,开始时,m1在c点从静止释放.设轻绳足够长,不计一切摩擦.则( )
A.在m1下滑过程中,两球速度大小始终相等
B.m1在由c下滑到a的过程中重力的功率逐渐增大
C.若m1恰好能沿圆弧下滑到a点,则m1=2m2
D.若m1=4m2,则m1下滑到a点速度大小为
9、2019年3月10日0时28分,“长征三号”乙运载火箭在西昌卫星发射中心点火起飞,成功将“中星6C”卫星送入太空.“中星”是一颗用于广播和通信的地球静止轨道通信卫星,可提供高质量的话音、数据、广播电视传输业务,服务寿命15年.已知地球半径为,地球表面的重力加速度为,地球自转周期为T,关于该卫星的发射和运行,下列说法正确的是
A.该卫星发射升空过程中,可能处于超重状态
B.该卫星可能处于北京上空
C.该卫星绕地球运行的线速度可能大于第一宇宙速度
D.该卫星运行轨道距离地面的高度为
10、 “嫦娥四号”探测器在2017年自动完成月面样品采集,并从月球起飞,返回地球。若已知月球半径为R,“嫦娥五号”在距月球表面高度为R的圆轨道上飞行,周期为T,万有引力常量为G,下列说法正确的是( )
A.月球表面重力加速度为
B.月球质量为
C.月球第一宇宙速度为
D.月球密度为
三、实验题:本题共2小题,共18分。把答案写在答题卡中指定的答题处,不要求写出演算过程。
11.(6分)某实验小组在实验室做“验证牛顿运动定律”实验:
(1)在物体所受合外力不变时,改变物体的质量,得到数据并作出图象如图甲所示.由图象,你得出的结论为____________
(2)物体受到的合力大约为______(结果保留三位有效数字)
(3)保持小车的质量不变,改变所挂钩码的数量,多次重复测量.在某次实验中根据测得的多组数据在坐标纸上画出a-F关系的点迹如图乙所示.经过分析,发现这些点迹存在一些问题,产生这些问题的主要原因可能是______
A.轨道与水平方向夹角太大
B.轨道保持了水平状态,没有平衡摩擦力
C.所挂钩码的总质量太大,造成上部点迹有向下弯曲趋势
D.所用小车的质量太大,造成上部点迹有向下弯曲趋势
12.(12分)光敏电阻是阻值随着光照度变化而发生变化的元件。照度可以反映光的强弱。光越强,照度越大,照度单位为lx。某光敏电阻R在不同照度下的阻值如图甲所示。
某同学采用光敏电阻以及其他器材,通过改变光照度来测定一节干电池的电动势和内阻。现备有下列器材:
A.待测的干电池(电动势约为1.5V,内电阻小于1.0Ω)
B.电流表:量程0~0.6A,内阻0.1Ω
C.电流表:量程0~3A,内阻0.024Ω
D.电压表:量程0~3V,内阻约3kΩ
E.电压表:量程0~15V,内阻约15kΩ
F.光敏电阻(符号:)
H.开关,导线若干
在测定电池电动势和内阻的实验中,由于电流表和电压表内阻的影响,测量结果存在系统误差。在现有器材的条件下,要尽可能准确地测量电池的电动势和内阻。
(1)在上述器材中电流表选___,电压表选___(填写选项前的字母);
(2)在图乙方框中两出相应的实验电路图____;
(3)多次改变光的照度,得到多组电压、电流值。利用测出的数据在图丙所示的坐标图中描出对应的点,由此绘出U-1图象____,在修正了实验系统误差后。得出干电池的电动势E=1.50V,内电阻r=___Ω;
(4)当电流表读数为0.30A时,光的照度为___lx。(结果保留两位有效数字)
四、计算题:本题共2小题,共26分。把答案写在答题卡中指定的答题处,要求写出必要的文字说明、方程式和演算步骤。
13.(10分)如图,在平面直角坐标系xOy内,第I象限存在沿y轴负方向的匀强电场,第IV象限以ON为直径的半圆形区域内,存在垂直于坐标平面向外的匀强磁场,磁感应强度大小为一质量为m、电荷量为q的带正电的粒子,自y轴正半轴上处的M点,以速度垂直于y轴射入电场。经x轴上处的P点进入磁场,最后垂直于y轴的方向射出磁场。不计粒子重力。求:
电场强度大小E;
粒子在磁场中运动的轨道半径r;
粒子在磁场运动的时间t。
14.(16分)如图所示,两平行金属导轨置于水平面(纸面)内,导轨间距为l,左端连有一阻值为R的电阻。一根质量为m、电阻也为R的金属杆置于导轨上,金属杆右侧存在一磁感应强度大小为B、方向竖直向下的匀强磁场区域。给金属杆一个瞬时冲量使它水平向右运动,它从左边界进入磁场区域的速度为v0,经过时间t,到达磁场区域右边界(图中虚线位置)时速度为。金属杆与导轨始终保持垂直且接触良好,它们之间的动摩擦因数为μ。除左端所连电阻和金属杆电阻外,其他电阻忽略不计。求:
(1)金属杆刚进入磁场区域时的加速度大小;
(2)金属杆在滑过磁场区域的过程中金属杆上产生的焦耳热。
15.(12分)如图所示,空中固定一粗糙的水平直杆,将质量为的小环静止套在固定的水平直杆上环的直径略大于杆的截面直径,小环和直杆间的动摩擦因数,现对小环施加一位于竖直面内斜向上,与杆的夹角为的拉力F,使小环以的加速度沿杆运动,求拉力F的大小.已知重力加速度,,
参考答案
一、单项选择题:本题共6小题,每小题4分,共24分。在每小题给出的四个选项中,只有一项是符合题目要求的。
1、C
【解析】
A.滑片P置于滑动变阻器中点,则,故A错误;
B.打在“1”时,根据电压与匝数成正比,则有
U1:U21= n1:n21=400:800=1:2
故B错误;
CD.打在“2”时,根据电压与匝数成正比,则有
U1:U22= n1:n22=400:200=2:1
即打在“2”时灯泡两端电压较小,与打在“1”相比,灯泡L更暗,变压器次级消耗的功率较小,则ab端输入功率更小,故C正确,D错误。
故选C。
2、B
【解析】
AC.根据万有引力提供向心力,则有
解得
可知轨道半径越大,运行的速度越小,低轨卫星轨道半径大于近地卫星的半径,故低轨卫星的环绕速率小于7.9km/s,低轨卫星轨道半径小于同步卫星轨道半径,故低轨卫星的环绕速率大于同步卫星的环绕速率,故A、C错误;
B.同步卫星的周期与地球的周期相同,相对地球静止,可以固定对一个区域拍照,故B正确;
D.根据万有引力提供向心力,则有
可得
低轨卫星轨道半径小于同步卫星轨道半径,低轨卫星向心加速度大于地球同步卫星的向心加速度,故D错误;
故选B。
3、C
【解析】
AB.细线与水平细杆接触瞬间,小球的速度不会突变,但是由与小球做圆周运动半径变小,由可知,其加速度变大,故A、B错误;
C.当细线与水平细杆E接触的一瞬间,对小球a可知,细线中的拉力为
对小球b,由牛顿第二定律可得
由机械能守恒可得
解得
故C正确;
D.将D、E细杆向左平移相同的一小段距离x,则
解得
故小球a不会离开地面,故D错误;
故选C。
4、B
【解析】
A.飞船从轨道Ⅱ到轨道I时做向心运动,所以要减速,所以飞船在轨道Ⅱ上运动到P点的速度大于在轨道轨道Ⅰ上运动到P点的速度,故A错误;
B.由公式,解得:
密度
故B正确;
C.不管在那个轨道上飞船在P点受到的万有引力是相等的,为飞船提供加速度,所以加速度相等,故C错误;
D.由开普勒第三定律可知,可知,由于轨道Ⅱ上半长轴大于轨道Ⅰ的半径,所以飞船在轨道Ⅱ上运动时的周期大于在轨道I上运动时的周期,故D错误.
5、B
【解析】
A.人造卫星的轨道可以是连续的,电子的轨道是不连续的;故A错误.
B.人造地球卫星绕地球做圆周运动需要的向心力由万有引力提供,
== ①
可得:
玻尔氢原子模型中电子绕原子核做圆周运动需要的向心力由库仑力提供,
F=== ②
可得:,可知都是轨道半径越大,线速度都越小,线速度与轨道半径的平方根成反比;故B正确.
C.由①可得:;由②可得:,可知,都是轨道半径越大,周期都越大,周期都与轨道半径的次方成正比;故C错误.
D.由①可得:卫星的动能:
Ek=;
由②可得电子的动能:,可知都是轨道半径越大,动能都越小,动能都与轨道半径成反比;故D错误.
6、D
【解析】
A.由图可知a光的干涉条纹间距小于b光的,根据
可知a的波长小于b的波长,a光的频率大于b光的频率,a光的折射率大于b光的折射率,则根据
可知在同种介质中传播时a光的传播速度较小,A错误;
B.根据
可知从同种介质中射入真空,a光发生全反射的临界角小,B错误;
C.发生光电效应时饱和光电流与入射光的强度有关,故无法比较饱和光电流的大小,C错误;
D.a光的频率较高,若两光均由氢原子能级跃迁产生,则产生a光的能级差大,D正确。
故选D。
【点睛】
此题考查了双缝干涉、全反射、光电效应以及玻尔理论等知识点;要知道双缝干涉中条纹间距的表达式,能从给定的图片中得到条纹间距的关系;要知道光的频率越大,折射率越大,全反射临界角越小,波长越小,在介质中传播的速度越小.
二、多项选择题:本题共4小题,每小题5分,共20分。在每小题给出的四个选项中,有多个选项是符合题目要求的。全部选对的得5分,选对但不全的得3分,有选错的得0分。
7、CD
【解析】
A.根据v-t图象可以知道金属杆做匀减速直线运动,加速度为
当t=0时刻,设向右为正方向,根据牛顿第二定律有
根据闭合电路欧姆定律和法拉第电磁感应定律有
联立以上各式代入数据可得,负号表示方向水平向左,故A错误;
B.根据
联立可得
又因为v-t图象与坐标轴围成的面积表示通过的位移,所以有
故代入数据可解得
q=0.9C
故B错误;
C.设杆运动了5m时速度为v1,则有
此时金属杆产生的感应电动势
回路中产生的电流
电阻R两端的电压
联立以上几式结合A选项分析可得,故C正确;
D.由A选项分析可知t=0时刻外力F的方向与v0反向,由牛顿第二定律有
设在t时刻金属杆的速度为v,杆的电动势为E,回路电流为I,则有
联立以上几式可得
N
负号表示方向水平向左,即大小关系为
N
故D正确。
故选CD。
8、CD
【解析】
A.m1由C点下滑到a点的过程中,沿绳子方向的速度是一样的,在m1滑下去一段过程以后,此时的绳子与圆的切线是不重合,而是类似于圆的一根弦线而存在,所以此时两个物体的速度必然不相同的,故A错误;
B.重力的功率就是P=mgv,这里的v是指竖直的分速度,一开始m1是由静止释放的,所以m1一开始的竖直速度也必然为零,最后运动到A点的时候,由于此时的切线是水平的,所以此时的竖直速度也是零,但是在这个c到a的过程当中是肯定有竖直分速度的,所以相当于竖直速度是从无到有再到无的一个过程,也就是一个先变大后变小的过程,所以这里重力功率mgv也是先增大后减小的过程,故B错误;
C.若m1恰好能沿圆弧轨道下滑到a点,此时两小球速度均为零,根据动能定理得:
m1gR(1-cs60°)=m2gR,
解得:
m1=2m2
选项C正确;
D.若m1=4m2,设m1下滑到a点速度大小为v,则
解得
故D正确。
故选CD。
9、AD
【解析】
该卫星发射升空过程中,一定是先加速运动,处于超重状态,故 A正确;该卫星是一颗地球静止轨道通信卫星,一定处于赤道上空,不可能处于北京上空,故 B错误;环绕地球运动的卫星的线速度都小于第一宇宙速度,故 C错误;由、 可得,故 D正确.故选AD
10、BD
【解析】
B.对探测器,万有引力提供向心力,根据牛顿第二定律,有
解得
故B选项正确;
A.月球表面的重力加速度为
则A选项错误;
C.月球的第一宇宙速度为月球表面的环绕速度,根据牛顿第二定律,有
解得
故C选项错误;
D.月球的密度
故D选项正确。
故选BD。
三、实验题:本题共2小题,共18分。把答案写在答题卡中指定的答题处,不要求写出演算过程。
11、在物体所受合外力不变时,物体的加速度与质量成反比 0.150N至0.160N之间均对 BC
【解析】
(1)[1] 由图象,得出在物体所受合外力不变时,物体的加速度与质量成反比。
(2)[2]由牛顿第二定律得,即图线的斜率等于小车所受的合外力,大小为
(3)[3]AB.拉力不为零时,加速度仍为零,可能有平衡摩擦力,故A错误B正确;
CD.造成上部点迹有向下弯曲趋势,原因是没有满足所挂钩码的总质量远远小于小车质量,选项C正确D错误。
12、B D 0.76(0.74﹣0.78) 0.54(0.50-0.56)
【解析】
(1)[1][2]一节干电池的电动势为1.5V,则电压表选择D,因电流较小,故电流表选择B
(2)[3]电流表的内阻已知,可采用电流表外接电路,电路如图
(3)[4]根据描点,画出U-I图像,如图
[5]由实验原理得
变形得
由图像可知,内阻为
由于误差(0.74V-0.78V)均可
(4)[6]当电流表读数为0.30A时,读出
则
对照图像可知,光的照度为0.54lx,由于误差(0.50-0.56)lx均可
四、计算题:本题共2小题,共26分。把答案写在答题卡中指定的答题处,要求写出必要的文字说明、方程式和演算步骤。
13、
【解析】
设粒子在电场中运动的时间为,根据类平抛规律有:
,
根据牛顿第二定律可得:
联立解得:
粒子进入磁场时沿y方向的速度大小:
粒子进入磁场时的速度:
方向与x轴成角,
根据洛伦兹力提供向心力可得:
解得:
粒子在磁场中运动的周期:
根据几何关系可知粒子在磁场中做圆周运动的圆心角:,则粒子在磁场中运动的时间:
14、 (1) ;(2)
【解析】
(1)金属杆刚进入磁场时,有
金属杆受到的摩擦力
由牛顿第二定律
联立以上各式解得
(2)当金属杆速度为时,产生的感应电动势
感应电流
金属杆受到的安培力
由动量定理得,在短暂的时间内有
即
对上式从金属杆进入磁场到离开磁场,求和得
式中为磁场区域左、右边界的距离,解得
设此过程中金属杆克服安培力做功为,由动能定理
联立以上各式,解得此过程中回路产生的焦耳热为
则金属杆产生的焦耳热为
15、1N和9N
【解析】
对环进行受力分析得,环受重力、拉力、弹力和摩擦力.令,得,此时环不受摩擦力的作用.
当时,杆对环的弹力竖直向上,由牛顿第二定律可得:
得
当时,杆对环的弹力竖直向下,由牛顿第二定律可得:
得
则F的大小可能值为1N和9N.
【点睛】
本题考查牛顿第二定律的应用,要注意明确本题中可能存在的两种情况,明确拉力过大时,物体受杆下部的挤压,而拉力较小时,受杆上端的挤压,要求能找出这两种情况才能全面分析求解.
相关试卷
这是一份2026届黑龙江省哈尔滨市第三中学高考物理押题试卷含解析,共19页。试卷主要包含了答题时请按要求用笔等内容,欢迎下载使用。
这是一份2026届黑龙江省哈尔滨第三中学高考冲刺押题(最后一卷)物理试卷含解析,共17页。试卷主要包含了答题时请按要求用笔等内容,欢迎下载使用。
这是一份2026届黑龙江省哈三中高考压轴卷物理试卷含解析,共17页。试卷主要包含了答题时请按要求用笔等内容,欢迎下载使用。
相关试卷 更多
- 1.电子资料成功下载后不支持退换,如发现资料有内容错误问题请联系客服,如若属实,我们会补偿您的损失
- 2.压缩包下载后请先用软件解压,再使用对应软件打开;软件版本较低时请及时更新
- 3.资料下载成功后可在60天以内免费重复下载
免费领取教师福利 




.png)




